责任链模式在业务场景中的使用

1,392 阅读2分钟

What

责任链模式将每个节点都看作是一个对象,每个节点处理的请求都不同(接受的参数相同) 系统内自动维护节点顺序,可以使流程线性或者环形运行。

使用场景

公司内的事务通常是多部门协作完成的,每个部门有自己的职责,每个部门做对应的事情,当所有部门完成时,事情才算做完,“过五关,斩六将”其实也是职责链的一种使用场景。 这里的责任链是实际上是一条固定的链路,利用转发进行业务拆分处理,这里与网上的请假案例有些许区别,但是通用性更强,能更好的帮助编码者梳理逻辑,进行抽象处理。

主要作用是:解耦请求与处理,只需将请求发送到链路上就行了,不用关心具体细节,请求会自动传递

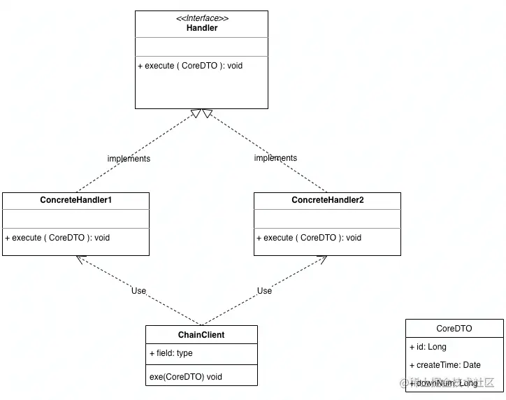
uml图

image.png

组成

  1. 抽象实现类
  • 定义一个请求处理方法 这个由具体实现类实现

  • 维护下一个节点的引用 这个可以由linkedList或者arrayList的有序性代替

  • 参数 形参可由组合的方式进行组装,不进行单个参数的传递,传递一个大的对象引用

  1. 具体实现类 对请求进行处理, 并对形参进行修改,便于下个节点使用

  2. 责任链客户端 用于职责链的流转引导, 对外暴露责任链的接口

@Component
public class ChainClient {


    List<VmsSaveTrackHandler> chainList = new LinkedList<>();

    @Autowired
    VmsSavePreviewTrackHandler vmsSavePreviewTrackHandler;

    @Autowired
    VmsSaveDownTrackHandler vmsSaveDownTrackHandler;
    .....

    @PostConstruct
    public void init(){
        chainList.add(vmsSaveCreateTrackHandler);
        chainList.add(vmsSavePreviewTrackHandler);
        chainList.add(vmsSaveDownTrackHandler);
        chainList.add(vmsSaveShareTrackHandler);
        chainList.add(vmsSaveHotTrackHandler);
        chainList.add(vmsSaveToDBHandler);
        chainList.add(vmsSaveToESHandler);
    }

    public  void exe(CoreDTO calHotChainDTO)  {
        for (VmsSaveTrackHandler handler : chainList) {
            handler.execute(calHotChainDTO);
        }
    }

}

优缺点

优点

  1. 将请求与处理解耦 只需要添加一个chainList类就能装配请求流转, 将一个完整的业务流转变为多个节点共同完成
@PostConstruct
public void init(){
    chainList.add(getExcelHandler);
    chainList.add(coreAttrHandler);
    chainList.add(coreRoleUserHandler);
    chainList.add(nodeUserHandler);
    chainList.add(smsConfigHandler);
}
  1. 当前节点只需要关注自己的请求处理即可 这个划分就相当明确

  2. 具备链式传递功能,请求者不需要知晓链路结构,只需要等待处理结果即可

  3. 联系结构灵活,可以动态的新增或者增删职责

  4. 易于扩展(责任节点),符合开闭原则 这个的确是符合开闭原则, 原有的类根本不需要动, 增加个处理节点类就行啦

缺点

  1. 职责链太长或时间过长,会影响性能 的确是这样, 因为大部分是顺序执行 解决办法:可以用多线程处理节点上的任务或者加强数据库性能
  • 使用多线程处理 因为是责任链+多线程,单个职责节点的返回值就不太好处理,所以适合不易报错且不急需返回值的接口。任务切分成若干个,分批进行职责链处理。

分批调用职责链

for (int i = 0; i < exeCount; i++) {
    saveToTrackAttr(i,countDownLatch,exeTotalCount);
}

使用多线程进行职责链的调用

@Autowired
ExecutorService myPool;

private void saveToTrackAttr(int i, CountDownLatch countDownLatch, LongAdder exeTotalCount) {
    myPool.execute( ()->{
        try{
            .....
            saveTrackChain.execute(calHotChainDTO);
        } catch (Exception e){
            log.error("子线程发送异常,错误信息为 {}",e);
        } finally {
            countDownLatch.countDown();
        }
    });
}

注:子线程的异常需要用try catch 捕获, 否则不会显示抛出,导致排查问题麻烦

  • 加快sql的处理速度 比如不适用mybatis plus 的saveBatch方法, 自己手动写xml进行数据的插入 同时使用恰当的索引,进行数据库加速。
  1. 如果存在循环应用,会导致死循环,进而系统崩溃 这条链路的确可能存在死循环的可能,如果是固定的链路,虽然灵活性差,但是不会出现死循环的问题。