一文带你了解Redis哨兵原理

188 阅读12分钟

redis主从复制的作用中有这么一句话“主从复制是高可用的基石”,那什么是高可用呢!

高可用就是减少系统不能提供的时间,也就是常听到的以6个9为基准。实现高可用必不可少的就是哨兵和集群。本文主要介绍哨兵机制。

再推荐一套很实用的Redis教程,点击即可观看~~~

www.bilibili.com/video/BV1Uz…**

资料、源码下载:

www.bjpowernode.com/javavideo/1…

本文主要围绕如下几个方面介绍哨兵

  • 哨兵介绍
  • 哨兵配置
  • 哨兵工作原理

本文实现环境

  • centos7.3 redis4.0
  • redis工作目录 /usr/local/redis
  • 在虚拟机进行模拟操作

一、什么是哨兵

先简单说几句我们在配置主从复制时有一种情况就是主节点宕机了,谁来提供服务呢!

当主节点宕机后主从复制就没有存在的意义了,数据为王的时代没有了数据何谈什么高可用。

image.png 这个时候就横空出世了一位老大哥名叫哨兵,老大哥说这个问题我来帮你们处理。

既然主节点master作为老大不领你们玩了。我就从你们四个中间再挑选出来一位老大,然后你们跟着他玩。

等不带你们玩的那个老大回来后他的身份就失效了,就不在是你们的老大了。他只能跟着我挑选出来的老大玩。

上边这段对话过程就是我们配置哨兵的意义到底在哪,跟谁玩就是谁给谁数据,知道了哨兵的作用我们就在继续。

最后我们用专业术语来解释一下什么是哨兵。

哨兵,英文名sentinel,是一个分布式系统,用于对主从结构中的每一台服务器进行监控,当主节点出现故障后通过投票机制来挑选新的主节点,并且将所有的从节点连接到新的主节点上。

二、哨兵的作用

上文中我们谈到的对话过程就是哨兵的作用之一自动故障转移。

谈到作用肯定就是这个哨兵到底在工作中到底干了什么事情。我们先用比较干巴的概念描述一下,然后在下文的工作原理会一一谈到。

哨兵的三个作用监控、通知、自动转移故障

监控

  • 监控谁?支持主从结构的工作一个是主节点一个是从节点,那肯定就是监控这俩个了。
  • 监控主节点和从节点是否正常运行
  • 检测主节点是否存活,主节点和从节点运行情况

通知

哨兵检测的服务器出现问题时,会向其他的哨兵发送通知,哨兵之间就相当于一个微信群,每个哨兵发现的问题都会发在这个群里。

自动故障转移

当检测到主节点宕机后,断开与宕机主节点连接的所有从节点,在从节点中选取一个作为主节点,然后将其他的从节点连接到这个最新主节点的上。并且告知客户端最新的服务器地址。

这里有一个注意点,哨兵也是一台redis服务器,只是不对外提供任何服务。

配置哨兵时配置为单数。那么为什么配置哨兵服务器的数量为单数呢?带着这个疑问你会在下文看到你想要的答案。

二、如何配置哨兵

1. 准备工作

这一章我们就开始配置哨兵,前期工作准备。下图就是咔咔的准备工作。开启8个客户端,三个哨兵、一个主节点、俩个从节点、一个主节点客户端、一个从节点客户端。

image.png 2. sentinel.conf配置解读

哨兵使用的配置文件是sentinel.conf

image.png 我们来对sentinel.conf配置信息进行解读

image.png 但是大多数都是注释,这里咔咔给大家提供一个命令来过滤这些无用信息 cat sentinel.conf | grep -v '#' | grep -v '^$'

image.png

  • port 26379 :对外服务端口号
  • dir /tmp:存储哨兵的工作信息
  • sentinel monitor mymaster 127.0.0.1 6379 2:监控的是谁,名字可以自定义,后边的2代表的是,如果有俩个哨兵判断这个主节点挂了那这个主节点就挂了,通常设置为哨兵个数一半加一。
  • sentinel down-after-milliseconds mymaster 30000:哨兵连接主节点多长时间没有响应就代表挂了。后边30000是毫秒,也就是30秒。
  • sentinel parallel-syncs mymaster 1:这个配置项是指在故障转移时,最多有多少个从节点对新的主节点进行同步。这个值越小完成故障转移的时间就越长,这个值越大就意味着越 多的从节点因为同步数据而不可用。
  • sentinel failover-timeout mymaster 180000:在进行同步的过程中,多长时间完成算有效,系统默认值是3分钟。 3. 开始配置

使用命令cat sentinel.conf | grep -v '#' | grep -v '^$' > ./data/sentinel-26379.conf把sentinel.conf过滤后的信息移到/usr/local/redis/conf下 image.png 然后打开sentinel-26379.conf修改信息存放目录 image.png 然后快速的复制俩个哨兵配置文件,端口为26380和26381。sed 's/26379/26381/g' sentinel-26379.conf > sentinel-26381.conf image.png 测试主从复制处于正常工作状态,启动三台redis服务器,端口分别为6379、6380、6381 image.png 查看主节点信息,是有俩台从节点在连接着,端口分别为6380、6381。

这里有一个小小的点就是lag怎么一个是1一个是0呢!lag是延迟时间,我这里是本地测试所以会出现0的情况,使用云服务器是很少出现的。lag的值为0和1都属于正常。 image.png 测试主节点添加一个hash值,hset kaka name kaka image.png

分别从slave1和slave2获取kaka的值,检测主从复制是否正常运行。 经过测试我们的主从结构是正常运行的。 image.png

image.png

启动一个哨兵redis-sentinel 26379-sentinel.conf image.png 连接26379哨兵,主要是最后一行,监控的主节点名为mymaster,状态正常,从节点有俩个,哨兵数量为1个 image.png 在来查看一下26379的哨兵配置信息,这个时候已经改动了 image.png 在启动一个26380的哨兵,redis-sentinel 26380-sentinel.conf,这里注意一下最后一行多了一条信息,这个id就是我们26379配置文件新增的id image.png 然后我们来到哨兵26379的客户端,同样也是新增的26380哨兵的id image.png 这个时候我们在查看一下26379哨兵的配置文件,第一次查看配置文件是没有配置26380哨兵的,第二次查看时配置了26380哨兵后添加的信息。 image.png 最后我们需要把哨兵客户端3启动起来,端口号为26381。启动起来之后,我们的配置信息和服务端的信息也会改动,添加哨兵26380有的信息,哨兵26381也会有。

直到这里我们对哨兵的配置就结束了,接下来我们把主节点master给宕掉 image.png 等待30秒后我们来到26379哨兵的客户端,这里新增了一些信息,那么这些信息都做了什么呢!让我们细细道来。 image.png

这里边的信息我们先需要知道几个

  • +sdown :这个信息后是指三个哨兵里边有一个认为主节点宕机了
  • +odown:这个信息是指其他俩个哨兵去连接了一下主节点,发现确实是主节点宕机了
  • 然后发起了一轮投票,这里咔咔使用的是redis4.0,版本之间这块信息有点差异
  • +switch-master mymaster 127.0.0.1 6379 127.0.0.1 6380:直到这里是哨兵发起投票的结果,推选端口为6380的redis为主节点
  • +slave slave 127.0.0.1:6381 127.0.0.1 6381 @ mymaster 127.0.0.1 6380:这里就把端口为6381与6379和新的主节点6380做了一个连接
  • +sdown slave 127.0.0.1:6379 127.0.0.1 6379 @ mymaster 127.0.0.1 6380:最后一句是端口为6379的还是没有上线,于是给踢下线 当我们在重新把6379的redis服务器上线后,就可以看到哨兵服务端响应了俩句。一句是去除6379的下线。最后一句就是重连6379到新的主节点上。 image.png

image.png 这个时候主节点就是6380了,在6380的redis客户端设置值,检测主从复制是否正常工作。

在新的主节点6380添加list类型 image.png 在6379和6381获取这个值,至此呢!我们的哨兵模式就配置完成了。 image.png

image.png

三、哨兵工作原理

配置完哨兵后,就需要对其工作原理进行解析了,只有知道其工作流程,才能对哨兵有更好的理解。

本文讲解原理没有那么干巴!让你可以把一篇技术文章当故事去看。

进入正题,哨兵作用是监控、通知、故障转移。那么工作原理也是围绕这三点来讲的。

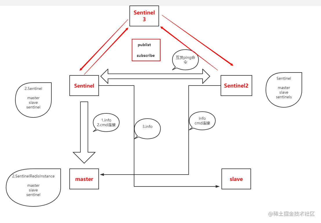
1. 监控工作流程

image.png

  1. 哨兵发送info指令,并且保存所有哨兵状态,主节点和从节点的信息
  2. 主节点会记录redis实例的信息,主节点记录的信息跟哨兵记录的信息看起来是一样的,实际上还是有点区别哈。
  3. 哨兵会根据在主节点拿到的从节点信息,给对应的从节点也发送info指令
  4. 接着哨兵2来了,同样的也会改主节点发送info指令,并且建立cmd连接
  5. 这个时候哨兵2也会保存跟哨兵1一样的信息,只不过是保存的哨兵信息是2个。
  6. 这个时候为了每个哨兵的信息都一致它们之间建立了一个发布订阅。为了哨兵之间的信息长期对称它们之间也会互发ping命令。
  7. 当再来一个哨兵3时,也会做同样的事情,给主节点和从节点发送info。并且跟哨兵1和哨兵2建立连接。

2. 通知工作流程

Sentinel会给主从的所有节点发送命令获取其状态,并且会把信息发布到哨兵的订阅里。 image.png

3. 故障转移原理(本文重点) image.png

  • 哨兵会一直给主节点发送publish sentinel :hello,直到哨兵报出sdown,这个词这会是有不是有点熟悉了。没错就是我们上文中把主节点断开后哨兵服务端报出的信息。哨兵报出主节点sdown后还没有完,哨兵还会往内网里发布消息说明这个主节点挂了。发送的指令是sentinel is-master-down-by-address-port
  • 其余的哨兵接收到指令后,主节点挂了吗?让我去看看到底挂没挂。发送的信息也是hello。其余的哨兵也会发送他们收到的信息并且发送指令sentinel is-master-down-by-address-port到自己的内网,确认一下第一个发送sentinel is-master-down-by-address-port的哨兵说你说的对,这个家伙确实挂了。当所有人都认为主节点挂了后就会修改其状态为odown。当一个哨兵认为主节点挂了标记的是sdown,当半数哨兵都认为挂了其标记的状态是odown。这也就是配置哨兵为什么配置单数的原因。
  • 对于一个哨兵认为主节点挂了称之为主观下线,半数哨兵认为主节点挂了称之为客官下线。
  • 一旦被认为主节点客官下线后,哨兵就会进行下一步操作

这时哨兵已经检测到问题所在了,那么到底是那个哨兵去负责推选新的主节点呢!不能是张三也去,李四也去,王五也去,这样就乱套了、于是就需要在所有的哨兵里选出领头的,那么是如何选的呢!请看下图。

这个时候呢!五个sentinel就在一起开会了,所有的哨兵都在一个内网中,然后他们会做一件事情就是五个sentinel会同时发送指令sentinel is-master-down-by-address-port并且携带上自己竞选次数和runid。 image.png 每个sentinel既是参选者也是投票者,每个sentinel都有一票,信封就代表自己的投票权。 image.png 当sentinel1和sentinel4同时把指令发送到群里准备竞选时,sentinel2这个时候就说我先接到谁的指令就把票投给谁。假如sentinel1发的早,那么sentinel2的票就会投给sentinel1。 image.png 按照这样的规则一直发起投票直到有一个sentinel的票数为总sentinel数量的一半之多。假设说是sentinel1的票数满足总哨兵数量的一半之多后,sentinel1就会当选。这个时候就进行到了下一个阶段。 image.png 在上边哨兵已经选出了sentinel1为代表去所有的从节点找出一个作为主节点。这个挑选主节点不是随便拿一个是有一定的规则的。

先把不在线的干掉 image.png

响应慢的干掉,sentinel会给所有的redis发送信息,响应速度慢的就会被干掉 image.png 与原主节点断开时间最久的干掉,这里由于演示不够用了,所有新增了一个slave5,没有任何意义哈! image.png 以上三个点都判断结束后还有salve4和slave5,就会根据优先原则来进行筛选。

  • 首先会根据优先级,如果优先级一样在进行其他判断
  • 判断offset偏移量,判断数据同步性,假如说slave4的offset为90 slave5偏移量为100 那么哨兵就会认为slave4的网络是不是有问题啊!于是就会选slave5为新的主节点。那如果说是slave4和slave5的offset相同呢!还有最后一个判断
  • 最后一步就是判断runid了,也就是职场中的论资排辈了,也就说根据runid的创建时间来判断,时间早的上位。 image.png 选出新的主节点后就要对所有的节点发送指令了。 image.png

四、总结

关于哨兵的所有知识点就已经说完了,本文最重要的就是哨兵的工作原理了。我们在简单的梳理一下其工作原理。

  • 首先进行监控,并且所有的哨兵同步信息
  • 哨兵向订阅里边发布信息
  • 故障转移

哨兵发现主节点下线

哨兵开启投票竞选负责人

由负责人推选新的主节点

新的主节点断开原主节点,并且其他的从节点连接新的主节点,原主节点上线后作为从节点连接。

以上就是对哨兵的理解,如果错误可以提出,及时改正。

————————————————

原文链接:blog.csdn.net/fangkang7/a…