Redis的三种集群方案

2,885 阅读5分钟

Redis支持三种集群方案

Redis为什么做集群?

  • 防止单点故障
  • 处理高并发
  • 处理大量数据

Redis支持三种集群方案

  • 主从复制模式
  • Sentinel(哨兵)模式
  • Cluster模式

主从复制模式

主从复制的概念?

主从复制(又名读写分离):是指将一台Redis服务器的数据,复制到其他的Redis服务器。前者称为主节点(master),后者称为从节点(slave),数据的复制是单向的,只能由主节点到从节点。默认情况下,每台Redis服务器都是主节点;且一个主节点可以有多个从节点(或没有从节点),但一个从节点只能有一个主节点。

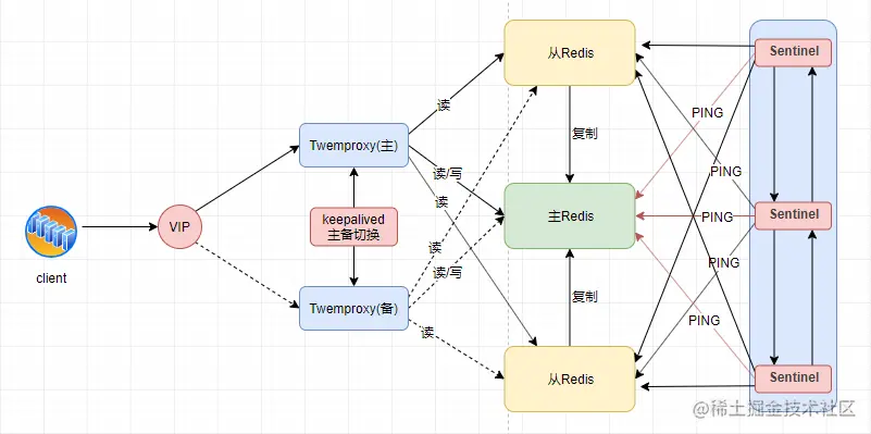
写请求到主Redis,读请求到从Redis,读/写的路由需要负载均衡器(主Twemproxy/从Twemproxy) ,而主从Redis的负载均衡器需要做主备切换(keeplived)

图例:

1573695812943.png


主从复制的作用

  • 数据冗余:主从复制实现了数据的热备份,是持久化之外的一种数据冗余方式。
  • 故障恢复:当主节点出现问题时可以由从节点提供服务实现快速的故障恢复;实际上是一种服务的冗余
  • 负载均衡:在主从复制的基础上,配合读写分离,可以由主节点提供写服务,由从节点提供读服务(即写Redis数据时应用连接主节点,读Redis数据时应用连接从节点),分担服务器负载;尤其是在写少读多的场景下,通过多个从节点分担读负载,可以大大提高Redis服务器的并发量。
  • 读写分离:可以用于实现读写分离,主库写、从库读,读写分离不仅可以提高服务器的负载能力,同时可根据需求的变化,改变从库的数量。
  • 高可用基石:除了上述作用以外,主从复制还是哨兵和集群能够实施的基础,因此说主从复制是Redis高可用的基础。

主从复制的缺点

  • 不具备自动容错和恢复功能 :主从宕机会影响前端的部分请求失败,需要重启机器或者手动切换前端IP才能恢复
  • 主机宕机数据丢失:宕机前部分有部分数据未同步到从机,切换IP后会引入数据不一致降低系统可用性
  • 数据大的问题:数据量特别大一个主是存储不了

Sentinel(哨兵)模式

哨兵模式概念

主从复制模式中,主服务中断后,需要人工手动将从服务切换为主服务,以便继续提供服务。Redis 2.8中,哨兵模式解决了这一问题,哨兵模式可以实现自动化的系统监控和故障恢复(主从切换)功能

图例:

1573696452540.png

哨兵会持续去ping Redis的服务器,若多数哨兵ping不通服务器,表示这个服务器下线

  • 主观下线:一个哨兵觉得服务器下线
  • 客观下线:多数哨兵认为服务器下线
  • 故障转移:主从切换

Cluster(集群)模式

1573697135046.png

为什么需要Redis-Cluster

哨兵模式基本已经可以实现高可用,读写分离 ,但是在这种模式下每台redis服务器都存储相同的数据,很浪费内存,所以在redis3.0上加入了cluster模式,实现的redis的分布式存储,也就是说每台redis节点上存储不同的内容

Redis-Cluster的概念

Redis-Cluster采用无中心结构,集群中的每个节点都是平等的关系,都是对等的,每个节点都保存各自的数据和整个集群的状态。每个节点都和其他所有节点连接,而且这些连接保持活跃,这样就保证了我们只需要连接集群中的任意一个节点,就可以获取到其他节点的数据

数据分散存储

Redis 集群并没有使用传统的一致性哈希来分配数据,而是采用另外一种叫做 哈希槽(hash slot) 的方式来分配的。redis cluster 默认分配了 16384 个slot,当我们set一个key 时,会用CRC16算法来取模得到所属的slot,然后将这个key 分到哈希槽区间的节点上,具体算法就是:CRC16(key) % 16384


容错机制-投票

为了防止主节点数据丢失,可以为每个主节点准备特点数目的从节点,主节点挂掉从节点可以升级为主节点(哨兵模式) 。

容错机制指的是,如果半数以上master节点与故障节点通信超过(cluster-node-timeout),认为该节点故障,自动触发故障转移操作。 故障节点对应的从节点自动升级为主节点,如果某个主挂掉,而没有从节点可以使用,那么整个Redis集群进入宕机状态。

总结:

  • 多主多从,分摊写的压力
  • 分布式数据存储,解决存储大量数据问题
  • 分散存储通过hash槽,一共有 16384 个槽位,会通过一个算法计算出槽位在各个主之间的具体分配
  • 多个主之间不能进行数据交换,但是可以进行通信联系
  • 投票机制-多主之间,超过半数通信故障,视为该故障主挂掉,主从切换,若该故障主没有从整个集群进入宕机状态