JS算法-两数相加

420 阅读1分钟

本文来自leetcode 第 2 题

题目描述

给你两个 非空 的链表,表示两个非负的整数。它们每位数字都是按照 逆序 的方式存储的,并且每个节点只能存储 一位 数字。

请你将两个数相加,并以相同形式返回一个表示和的链表。

你可以假设除了数字 0 之外,这两个数都不会以 0 开头。

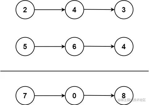
示例 1:

image.png

输入:l1 = [2,4,3], l2 = [5,6,4]
输出:[7,0,8]
解释:342 + 465 = 807.

示例 2:

输入:l1 = [0], l2 = [0]
输出:[0]

示例 3:

输入:l1 = [9,9,9,9,9,9,9], l2 = [9,9,9,9]
输出:[8,9,9,9,0,0,0,1]

提示:

- 每个链表中的节点数在范围 [1, 100] 内
- 0 <= Node.val <= 9
- 题目数据保证列表表示的数字不含前导零

代码展示

/**
 * @param {ListNode} l1
 * @param {ListNode} l2
 * @return {ListNode}
 */
var addTwoNumbers = function(l1, l2) {
    const l3 = new ListNode(-1);
    let p1 = l1;
    let p2 = l2;
    let p3 = l3;
    let add = 0;
    while(p1 || p2) {
        const v1 = p1 ? p1.val : 0;
        const v2 = p2 ? p2.val : 0;
        const sum = v1 + v2 + add;
        add = ~~(sum / 10);
        p3.next = new ListNode(sum % 10);
        if (p1) p1 = p1.next;
        if (p2) p2 = p2.next;
        p3 = p3.next;
    }
    if (add) p3.next = new ListNode(add);
    return l3.next;
}

复杂度分析:

时间复杂度:O(max(m,n)),其中 m 和 n 分别为两个链表的长度。

空间复杂度:O(1)。注意返回值不计入空间复杂度。

总结

两数相加新创建一个ListNode,然后把两数相加的结果赋值给这个节点。本题需要主要两个链表长度不同的情况,以及十进制进一的问题。