深入理解JS异步编程的核心 Promise

avatar
开发工程师 @西安众邦网络科技有限公司

其实在 ES6 标准出现之前,社区就最早提出了 Promise 的方案,后随着 ES6 将其加入进去,才统一了其用法,并提供了原生的 Promise 对象。

Promise 的基本情况

如果一定要解释 Promise 到底是什么,简单来说它就是一个容器,里面保存着某个未来才会结束的事件(通常是异步操作)的结果。从语法上说,Promise 是一个对象,从它可以获取异步操作的消息。

Promise 提供统一的 API,各种异步操作都可以用同样的方法进行处理。我们来简单看一下 Promise 实现的链式调用代码,如下所示。

function read(url) {
    return new Promise((resolve, reject) => {
        fs.readFile(url, 'utf8', (err, data) => {
            if(err) reject(err);
            resolve(data);
        });
    });
}

read(A).then(data => {
    return read(B);
}).then(data => {
    return read(C);
}).then(data => {
    return read(D);
}).catch(reason => {
    console.log(reason);
});

结合上面的代码,我们一起来分析一下 Promise 内部的状态流转情况,Promise 对象在被创建出来时是待定的状态,它让你能够把异步操作返回最终的成功值或者失败原因,和相应的处理程序关联起来。

如果本内容对您有帮助,请动动小手帮忙为小编点击此链接加个鸡腿:github.crmeb.net/u/xingfu 一般 Promise 在执行过程中,必然会处于以下几种状态之一。

  1. 待定(pending):初始状态,既没有被完成,也没有被拒绝。
  2. 已完成(fulfilled):操作成功完成。
  3. 已拒绝(rejected):操作失败。

待定状态的 Promise 对象执行的话,最后要么会通过一个值完成,要么会通过一个原因被拒绝。当其中一种情况发生时,我们用 Promise 的 then 方法排列起来的相关处理程序就会被调用。因为最后 Promise.prototype.then 和 Promise.prototype.catch 方法返回的是一个 Promise, 所以它们可以继续被链式调用。

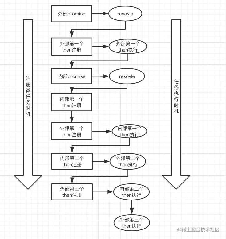
关于 Promise 的状态流转情况,有一点值得注意的是,内部状态改变之后不可逆,你需要在编程过程中加以注意。文字描述比较晦涩,我们直接通过一张图就能很清晰地看出 Promise 内部状态流转的情况,如下所示(图片来源于网络)。

image.png

Promise 如何解决回调地狱

首先,请你再回想一下什么是回调地狱,回调地狱有两个主要的问题:

  1. 多层嵌套的问题;
  2. 每种任务的处理结果存在两种可能性(成功或失败),那么需要在每种任务执行结束后分别处理这两种可能性。

这两种问题在“回调函数时代”尤为突出,Promise 的诞生就是为了解决这两个问题。Promise 利用了三大技术手段来解决回调地狱:回调函数延迟绑定、返回值穿透、错误冒泡。

下面我们通过一段代码来说明,如下所示。

let readFilePromise = filename => {
  return new Promise((resolve, reject) => {
    fs.readFile(filename, (err, data) => {
      if (err) {
        reject(err)
      } else {
        resolve(data)
      }
    })
  })
}

readFilePromise('1.json').then(data => {
  return readFilePromise('2.json')
});

从上面的代码中可以看到,回调函数不是直接声明的,而是通过后面的 then 方法传入的,即延迟传入,这就是回调函数延迟绑定。接下来我们针对上面的代码做一下微调,如下所示。

let x = readFilePromise('1.json').then(data => {
  return readFilePromise('2.json')  //这是返回的Promise
});
x.then(/* 内部逻辑省略 */)

我们根据 then 中回调函数的传入值创建不同类型的 Promise,然后把返回的 Promise 穿透到外层,以供后续的调用。这里的 x 指的就是内部返回的 Promise,然后在 x 后面可以依次完成链式调用。这便是返回值穿透的效果,这两种技术一起作用便可以将深层的嵌套回调写成下面的形式。

如果本内容对您有帮助,请动动小手帮忙为小编点击此链接加个鸡腿:github.crmeb.net/u/xingfu

readFilePromise('1.json').then(data => {
    return readFilePromise('2.json');
}).then(data => {
    return readFilePromise('3.json');
}).then(data => {
    return readFilePromise('4.json');
});

这样就显得清爽了许多,更重要的是,它更符合人的线性思维模式,开发体验也更好,两种技术结合产生了链式调用的效果。

这样解决了多层嵌套的问题,那另外一个问题,即每次任务执行结束后分别处理成功和失败的情况怎么解决的呢?Promise 采用了错误冒泡的方式。其实很容易理解,我们来看看效果。

readFilePromise('1.json').then(data => {
    return readFilePromise('2.json');
}).then(data => {
    return readFilePromise('3.json');
}).then(data => {
    return readFilePromise('4.json');
}).catch(err => {
  // xxx
})

这样前面产生的错误会一直向后传递,被 catch 接收到,就不用频繁地检查错误了。从上面的这些代码中可以看到,Promise 解决效果也比较明显:实现链式调用,解决多层嵌套问题;实现错误冒泡后一站式处理,解决每次任务中判断错误、增加代码混乱度的问题。

接下来我们再看看 Promise 提供了哪些静态的方法。

Promise 的静态方法

我会从语法、参数以及方法的代码几个方面来分别介绍 all、allSettled、any、race 这四种方法。

all 方法

  • 语法: Promise.all(iterable)
  • 参数: 一个可迭代对象,如 Array。

描述: 此方法对于汇总多个 promise 的结果很有用,在 ES6 中可以将多个 Promise.all 异步请求并行操作,返回结果一般有下面两种情况。

  1. 当所有结果成功返回时按照请求顺序返回成功。
  2. 当其中有一个失败方法时,则进入失败方法。

我们来看下业务的场景,对于下面这个业务场景页面的加载,将多个请求合并到一起,用 all 来实现可能效果会更好,请看代码片段。

//1.获取轮播数据列表

function getBannerList(){
  return new Promise((resolve,reject)=>{
      setTimeout(function(){
        resolve('轮播数据')
      },300) 
  })
}

//2.获取店铺列表

function getStoreList(){
  return new Promise((resolve,reject)=>{
    setTimeout(function(){
      resolve('店铺数据')
    },500)
  })
}

//3.获取分类列表

function getCategoryList(){
  return new Promise((resolve,reject)=>{
    setTimeout(function(){
      resolve('分类数据')
    },700)
  })
}

function initLoad(){ 
  Promise.all([getBannerList(),getStoreList(),getCategoryList()])
  .then(res=>{
    console.log(res) 
  }).catch(err=>{
    console.log(err)
  })
} 

initLoad()

如果本内容对您有帮助,请动动小手帮忙为小编点击此链接加个鸡腿:github.crmeb.net/u/xingfu 从上面代码中可以看出,在一个页面中需要加载获取轮播列表、获取店铺列表、获取分类列表这三个操作,页面需要同时发出请求进行页面渲染,这样用 Promise.all 来实现,看起来更清晰、一目了然。

下面我们再来看另一种方法。

allSettled 方法

Promise.allSettled 的语法及参数跟 Promise.all 类似,其参数接受一个 Promise 的数组,返回一个新的 Promise。唯一的不同在于,执行完之后不会失败,也就是说当 Promise.allSettled 全部处理完成后,我们可以拿到每个 Promise 的状态,而不管其是否处理成功。

我们来看一下用 allSettled 实现的一段代码。

const resolved = Promise.resolve(2);
const rejected = Promise.reject(-1);
const allSettledPromise = Promise.allSettled([resolved, rejected]);
allSettledPromise.then(function (results) {
  console.log(results);
});

// 返回结果:
// [
//    { status: 'fulfilled', value: 2 },
//    { status: 'rejected', reason: -1 }
// ]

从上面代码中可以看到,Promise.allSettled 最后返回的是一个数组,记录传进来的参数中每个 Promise 的返回值,这就是和 all 方法不太一样的地方。你也可以根据 all 方法提供的业务场景的代码进行改造,其实也能知道多个请求发出去之后,Promise 最后返回的是每个参数的最终状态。

接下来看一下 any 这个方法。

any 方法

  • 语法: Promise.any(iterable)
  • 参数: iterable 可迭代的对象,例如 Array。

描述: any 方法返回一个 Promise,只要参数 Promise 实例有一个变成 fulfilled 状态,最后 any 返回的实例就会变成 fulfilled 状态;如果所有参数 Promise 实例都变成 rejected 状态,包装实例就会变成 rejected 状态。

还是对上面 allSettled 这段代码进行改造,我们来看下改造完的代码和执行结果。

const resolved = Promise.resolve(2);
const rejected = Promise.reject(-1);
const anyPromise = Promise.any([resolved, rejected]);
anyPromise.then(function (results) {
  console.log(results);
});

// 返回结果:
// 2

从改造后的代码中可以看出,只要其中一个 Promise 变成 fulfilled 状态,那么 any 最后就返回这个 Promise。由于上面 resolved 这个 Promise 已经是 resolve 的了,故最后返回结果为 2。

我们最后来看一下 race 方法。

race 方法

  • 语法: Promise.race(iterable)
  • 参数: iterable 可迭代的对象,例如 Array。

描述: race 方法返回一个 Promise,只要参数的 Promise 之中有一个实例率先改变状态,则 race 方法的返回状态就跟着改变。那个率先改变的 Promise 实例的返回值,就传递给 race 方法的回调函数。

我们来看一下这个业务场景,对于图片的加载,特别适合用 race 方法来解决,将图片请求和超时判断放到一起,用 race 来实现图片的超时判断。请看代码片段。

//请求某个图片资源

function requestImg(){
  var p = new Promise(function(resolve, reject){
    var img = new Image();
    img.onload = function(){ resolve(img); }
    img.src = 'http://www.baidu.com/img/flexible/logo/pc/result.png';
  });

  return p;
}

//延时函数,用于给请求计时

function timeout(){
  var p = new Promise(function(resolve, reject){
    setTimeout(function(){ reject('图片请求超时'); }, 5000);
  });

  return p;
}

Promise.race([requestImg(), timeout()])
.then(function(results){
  console.log(results);
})

.catch(function(reason){
  console.log(reason);
});

如果本内容对您有帮助,请动动小手帮忙为小编点击此链接加个鸡腿:github.crmeb.net/u/xingfu 从上面的代码中可以看出,采用 Promise 的方式来判断图片是否加载成功,也是针对 Promise.race 方法的一个比较好的业务场景。

综上,这四种方法的参数传递形式基本是一致的,但是最后每个方法实现的功能还是略微有些差异的,这一点你需要留意。

总结

好了,这一讲内容就介绍到这了。 我最后整理了一下 Promise 的几个方法,你可以根据下面的表格再次复习。

如果本内容对您有帮助,请动动小手帮忙为小编点击此链接加个鸡腿:github.crmeb.net/u/xingfu

image.png