应用集成接口规范

226 阅读1分钟

我向来讨厌写那些正经严肃的文章,冗长乏味得很。

但我等未实现财务自由的平庸之辈,又处于社会主义初级阶段的大环境,工作还是养家糊口的必须手段。乏味、枯燥,也要咬牙顶上。今天上级就让我写一个接口文档,一个有关各个子系统之间集成接口的文档。因为甲方的项目被分拆了几个子系统,分给2家公司一起做,自然有接口的问题。

幸而我有一份某大公司写的类似文档,于是毫不犹豫拿来主义。大公司就是大公司,文档看起来那么的专业。标题赫然就是:“。。。集成接口规范”,高大上。值得拥有!

文档结构如下:
这里写图片描述

这里写图片描述

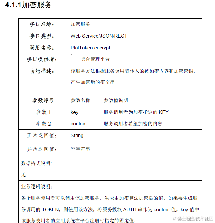
然后是一个具体的接口
这里写图片描述

我前年在深圳某大公司做外包的时候,我们公司副总受命也写了一些接口设计,名字也叫“集成规范”。副总是个技术牛人。所谓的集成规范,做系统有时候就是要这么搞的,只不过我水平太低,又不注重学习,孤陋寡闻,所以才大惊小怪而已。