
本节目标
- GetConnect
- StateMixin
- GetController + Dio
- SuperController
视频
代码
参考
正文
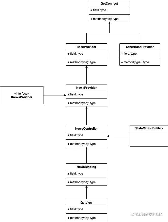
GetConnect

- 瞎聊设计模式
Provider 提供者模式 位于高层 由他来决定从哪里、提供什么
相对应的有 Consumer 消费者模式
Repository 模式,这层有 OO 面向对象的意思,用来处理拉取数据细节,这样到 Controller 控制器 这一层只要处理业务就行,可方便测试
DAO 就是纯粹的数据访问层,没有 00 的概念
Service Model Entity ...
前端其实对数据加工、面向服务、领域模型偏弱,更多的是组件拆分、样式、布局,这才是要关系的,就算是测试也是 E2E 侧重不同。
E2E(End To End)即端对端测试,属于黑盒测试,通过编写测试用例,自动化模拟用户操作,确保组件间通信正常,程序流数据传递如预期。
- 封装 GetConnect
lib/common/utils/base_provider.dart
class BaseProvider extends GetConnect {
@override
void onInit() {
httpClient.baseUrl = SERVER_API_URL;
// 请求拦截
httpClient.addRequestModifier<void>((request) {
request.headers['Authorization'] = '12345678';
return request;
});
// 响应拦截
httpClient.addResponseModifier((request, response) {
return response;
});
}
}
- Provider
lib/pages/getConnect/provider.dart
abstract class INewsProvider {
Future<Response<NewsPageListResponseEntity>> getNews();
}
class NewsProvider extends BaseProvider implements INewsProvider {
// 新闻分页
// @override
// Future<Response<NewsPageListResponseEntity>> getNews() => get("/news");
@override
Future<Response<NewsPageListResponseEntity>> getNews() async {
var response = await get("/news");
var data = NewsPageListResponseEntity.fromJson(response.body);
return Response(
statusCode: response.statusCode,
statusText: response.statusText,
body: data,
);
}
}
- Repository
lib/pages/getConnect/repository.dart
abstract class INewsRepository {
Future<NewsPageListResponseEntity> getNews();
}
class NewsRepository implements INewsRepository {
NewsRepository({required this.provider});
final INewsProvider provider;
@override
Future<NewsPageListResponseEntity> getNews() async {
final response = await provider.getNews();
if (response.status.hasError) {
return Future.error(response.statusText!);
} else {
return response.body!;
}
}
}
- Controller
lib/pages/getConnect/controller.dart
class NewsController extends SuperController<NewsPageListResponseEntity> {
NewsController({required this.repository});
final INewsRepository repository;
@override
void onInit() {
super.onInit();
//Loading, Success, Error handle with 1 line of code
// append(() => repository.getNews);
}
// 拉取新闻列表
Future<void> getNewsPageList() async {
append(() => repository.getNews);
}
@override
void onReady() {
print('The build method is done. '
'Your controller is ready to call dialogs and snackbars');
super.onReady();
}
@override
void onClose() {
print('onClose called');
super.onClose();
}
@override
void didChangeMetrics() {
print('the window size did change');
super.didChangeMetrics();
}
@override
void didChangePlatformBrightness() {
print('platform change ThemeMode');
super.didChangePlatformBrightness();
}
@override
Future<bool> didPushRoute(String route) {
print('the route $route will be open');
return super.didPushRoute(route);
}
@override
Future<bool> didPopRoute() {
print('the current route will be closed');
return super.didPopRoute();
}
@override
void onDetached() {
print('onDetached called');
}
@override
void onInactive() {
print('onInative called');
}
@override
void onPaused() {
print('onPaused called');
}
@override
void onResumed() {
print('onResumed called');
}
}
- GetView
lib/pages/getConnect/view.dart
class NewsView extends GetView<NewsController> {
NewsView({Key? key}) : super(key: key);
_buildListView(NewsPageListResponseEntity? state) {
return ListView.separated(
itemCount: state != null ? state.items!.length : 0,
itemBuilder: (context, index) {
final NewsItem item = state!.items![index];
return ListTile(
onTap: () => null,
title: Text(item.title),
trailing: Text("分类 ${item.category}"),
);
},
separatorBuilder: (BuildContext context, int index) {
return Divider();
},
);
}
@override
Widget build(BuildContext context) {
return Scaffold(
appBar: AppBar(
title: Text("GetConnect Page"),
),
body: controller.obx(
(state) => _buildListView(state),
onEmpty: Text("onEmpty"),
onLoading: Center(
child: Column(
children: [
Text("没有数据"),
ElevatedButton(
onPressed: () {
controller.getNewsPageList();
},
child: Text('拉取数据'),
),
],
),
),
onError: (err) => Text("onEmpty" + err.toString()),
),
);
}
}
- Bindings
lib/pages/getConnect/bindings.dart
class NewsBinding implements Bindings {
@override
void dependencies() {
Get.lazyPut<INewsProvider>(() => NewsProvider());
Get.lazyPut<INewsRepository>(() => NewsRepository(provider: Get.find()));
Get.lazyPut(() => NewsController(repository: Get.find()));
}
}
- 路由
lib/common/routes/app_pages.dart
GetPage(
name: AppRoutes.GetConnect,
binding: NewsBinding(),
page: () => NewsView(),
),
StateMixin
雷同代码不再重复
- 控制器 Mixin 如下
lib/pages/getConnect_stateMixin/controller.dart
class NewsStateMixinController extends GetxController
with StateMixin<NewsPageListResponseEntity> {
final NewsStateMixinProvider provider;
NewsStateMixinController({required this.provider});
// 拉取新闻列表
Future<void> getNewsPageList() async {
// 获取数据
final Response response = await provider.getNews();
// 判断,如果有错误
if (response.hasError) {
// 改变数据,传入错误状态,在ui中会处理这些错误
change(null, status: RxStatus.error(response.statusText));
} else {
// 否则,存储数据,改变状态为成功
var data = NewsPageListResponseEntity.fromJson(response.body);
change(data, status: RxStatus.success());
}
}
}
这种方式确实简化了很多代码
GetController + Dio
这种方式就是之前 Flutter 新闻客户端 的写法,能复用原来的 dio 代码。
- dio 基础类
lib/common/utils/http.dart
/*
* http 操作类
*
* 手册
* https://github.com/flutterchina/dio/blob/master/README-ZH.md
*
* 从 3 升级到 4
* https://github.com/flutterchina/dio/blob/master/migration_to_4.x.md
*/
class HttpUtil {
static HttpUtil _instance = HttpUtil._internal();
factory HttpUtil() => _instance;
late Dio dio;
HttpUtil._internal() {
// BaseOptions、Options、RequestOptions 都可以配置参数,优先级别依次递增,且可以根据优先级别覆盖参数
BaseOptions options = new BaseOptions(
// 请求基地址,可以包含子路径
baseUrl: SERVER_API_URL,
// baseUrl: storage.read(key: STORAGE_KEY_APIURL) ?? SERVICE_API_BASEURL,
//连接服务器超时时间,单位是毫秒.
connectTimeout: 10000,
// 响应流上前后两次接受到数据的间隔,单位为毫秒。
receiveTimeout: 5000,
// Http请求头.
headers: {},
/// 请求的Content-Type,默认值是"application/json; charset=utf-8".
/// 如果您想以"application/x-www-form-urlencoded"格式编码请求数据,
/// 可以设置此选项为 `Headers.formUrlEncodedContentType`, 这样[Dio]
/// 就会自动编码请求体.
contentType: 'application/json; charset=utf-8',
/// [responseType] 表示期望以那种格式(方式)接受响应数据。
/// 目前 [ResponseType] 接受三种类型 `JSON`, `STREAM`, `PLAIN`.
///
/// 默认值是 `JSON`, 当响应头中content-type为"application/json"时,dio 会自动将响应内容转化为json对象。
/// 如果想以二进制方式接受响应数据,如下载一个二进制文件,那么可以使用 `STREAM`.
///
/// 如果想以文本(字符串)格式接收响应数据,请使用 `PLAIN`.
responseType: ResponseType.json,
);
dio = new Dio(options);
// Cookie管理
CookieJar cookieJar = CookieJar();
dio.interceptors.add(CookieManager(cookieJar));
}
/// restful get 操作
Future get(
String path, {
dynamic? queryParameters,
Options? options,
}) async {
var response = await dio.get(
path,
queryParameters: queryParameters,
options: options,
);
return response.data;
}
}
- api 定义
lib/common/apis/news.dart
/// 新闻
class NewsAPI {
/// 翻页
static Future<NewsPageListResponseEntity> newsPageList(
{NewsRecommendRequestEntity? param}) async {
var response = await HttpUtil().get(
'/news',
queryParameters: param?.toJson(),
);
return NewsPageListResponseEntity.fromJson(response);
}
}
- 控制器
lib/pages/getController_dio/controller.dart
class NewsDioController extends GetxController {
var newsPageList =
Rx<NewsPageListResponseEntity>(NewsPageListResponseEntity());
@override
void onInit() {
super.onInit();
print("onInit");
}
@override
void onClose() {
super.onClose();
print("onClose");
}
getPageList() async {
newsPageList.value = await NewsAPI.newsPageList();
}
}
© 猫哥
往期
开源
GetX Quick Start
新闻客户端
strapi 手册译文
微信讨论群 ducafecat
系列集合
Dart 编程语言基础
space.bilibili.com/404904528/c…
Flutter 零基础入门
space.bilibili.com/404904528/c…
Flutter 实战从零开始 新闻客户端
space.bilibili.com/404904528/c…
Flutter 组件开发
space.bilibili.com/404904528/c…
Flutter Bloc
space.bilibili.com/404904528/c…
Flutter Getx4
space.bilibili.com/404904528/c…