版本号:v1.00 2020年4月19日
导航目录
- 模块图
- layer chart
- 类型
- 类型继承
- ServiceLayer Direct
- core extension
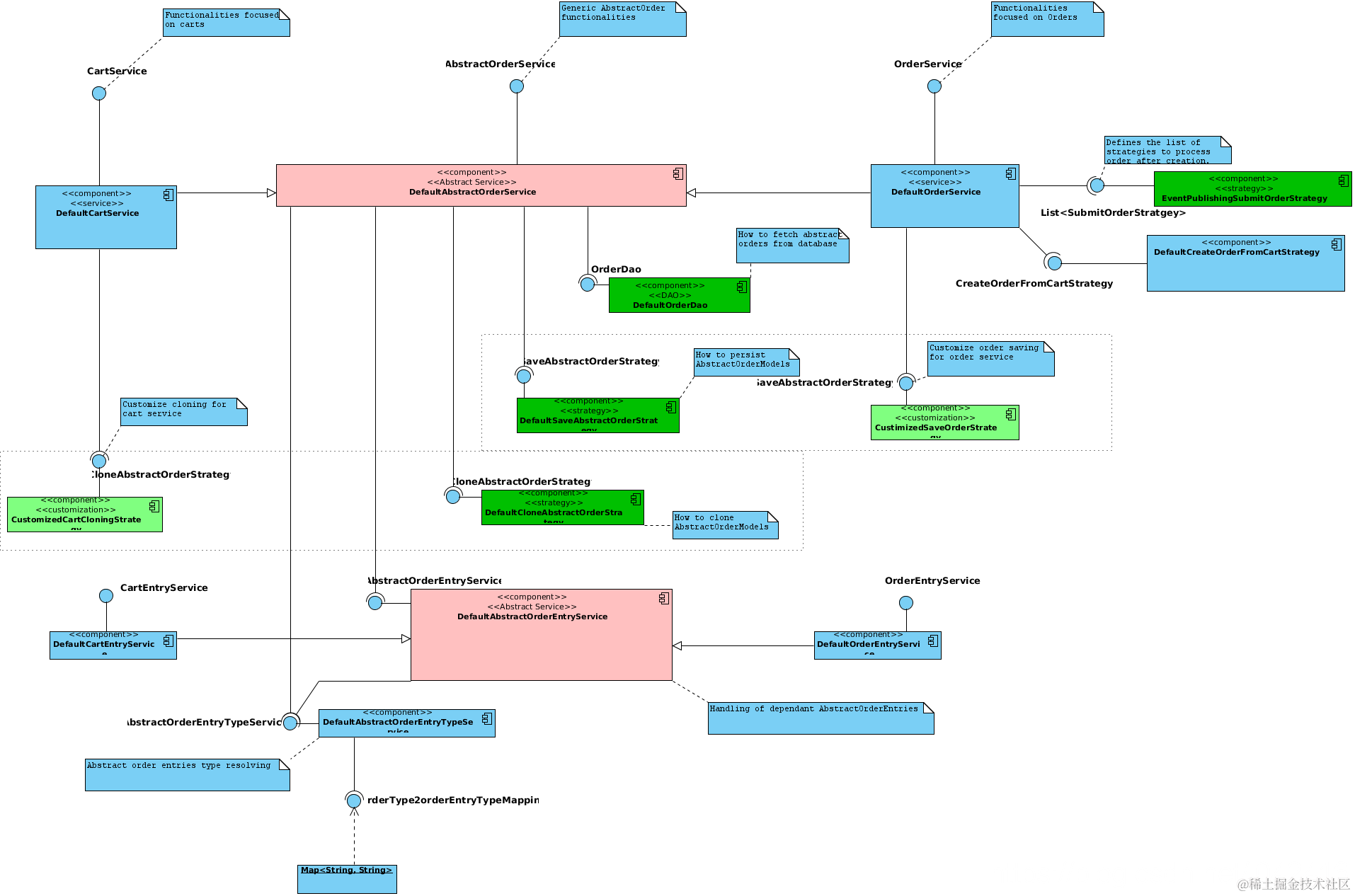
- Order extensibility
- Service Layer
- Model runtime
- Model interceptor
- Application Context hierarchy
- key service
- Accelerator架构
- 请求交互图
- 文件目录
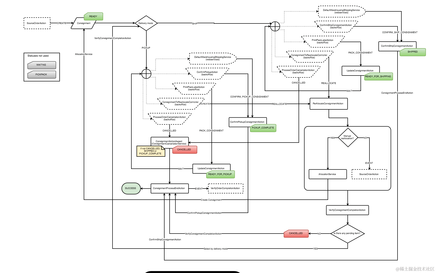
- Commerce order status flow
模块图
layer chart
类型
类型继承
- At the bottom is the Service layer, which includes fine-grained(细粒的; 精准的) business methods, such as the ones responsible for adding promotions to a cart, or for calculating the total value of the cart. These services expose the data model, which persists in the database.
- On top of the Service layer, there are facades, which implement specific business use-cases, such as adding a product to a cart, placing an order, or searching for a product. The facades expose the Data Transfer Objects (DTOs), which are completely independent from the underlying storage technology. There may be a one-to-one mapping of the model (such as store products), but there may also be a subset of the model, or aggregated models. The DTOs are not always stored in the database. An example of this is the Solr objects, which are stored in the Solr index.
The converters delegate to populators to convert the DTOs back and forth to models. For example, a product that has basic attributes, such as name, title, and description, can also have classification attributes. Therefore, you might have two populators, one for the basic attributes, and one for the classification attributes.
The facade layer, including the DTOs, represents the SAP Commerce OmniCommerce Connect. This is a business API, and the foundation for the web services.
- On the top layer, the Controllers take the DTOs and expose them to the view. This is done using the Spring Model View Controller (MVC), which replaces all the facades, services, and controllers.
出自这里.
ServiceLayer Direct
Here is a comparison of write operations in ServiceLayer Direct and Jalo:
Here is a comparison of read operations in ServiceLayer Direct and Jalo:
core extension
Order extensibility
Service Layer
Model runtime
Model interceptor
Application Context hierarchy
key service
Accelerator架构
请求交互图
文件目录
| 文件或模块名 | 路径 |
|---|---|
| chinesepspwechatpayservices | ext-commerce |
| alipay | ext-accelerator |