python数据分析基础——python使用入门

236 阅读1分钟

python3的安装

安装Anaconda即可

1、Anaconda是一个基于Python的数据处理和科学计算平台,它已经内置了许多非常有用的第三方库,装上Anaconda,就相当于把Python、conda和一些如Numpy、Pandas、Scrip、Matplotlib等常用的库自动安装好了,使得安装比常规python安装要容易。如果没有安装Anaconda,而是安装了Python,那么还需要pip install一个一个安装 各种库,安装起来比较痛苦,还需要考虑兼容性。因而建议直接安装推荐直接使用Anaconda。如果你已经安装了Python,也建议安装Anaconda,这样也是完全可以的,因为默认Python还是选取的 Anaconda 附带的 Python。不会影响原来已安装的Python。

2、Anaconda里面有jupyter notebook编辑器

  • 适合入门学习和进行数据分析。
  • 直接在终端pip安装各种库。

截屏2021-04-25 23.31.42.png

jupyter notebook

打开jupyter notebook

从Anaconda进入jupyter notebook

新建python文件

home page点new在点python3即可创建一个新的python3文件,在这里面可以写代码了。

截屏2021-04-25 22.49.08.png

截屏2021-04-25 22.51.41.png

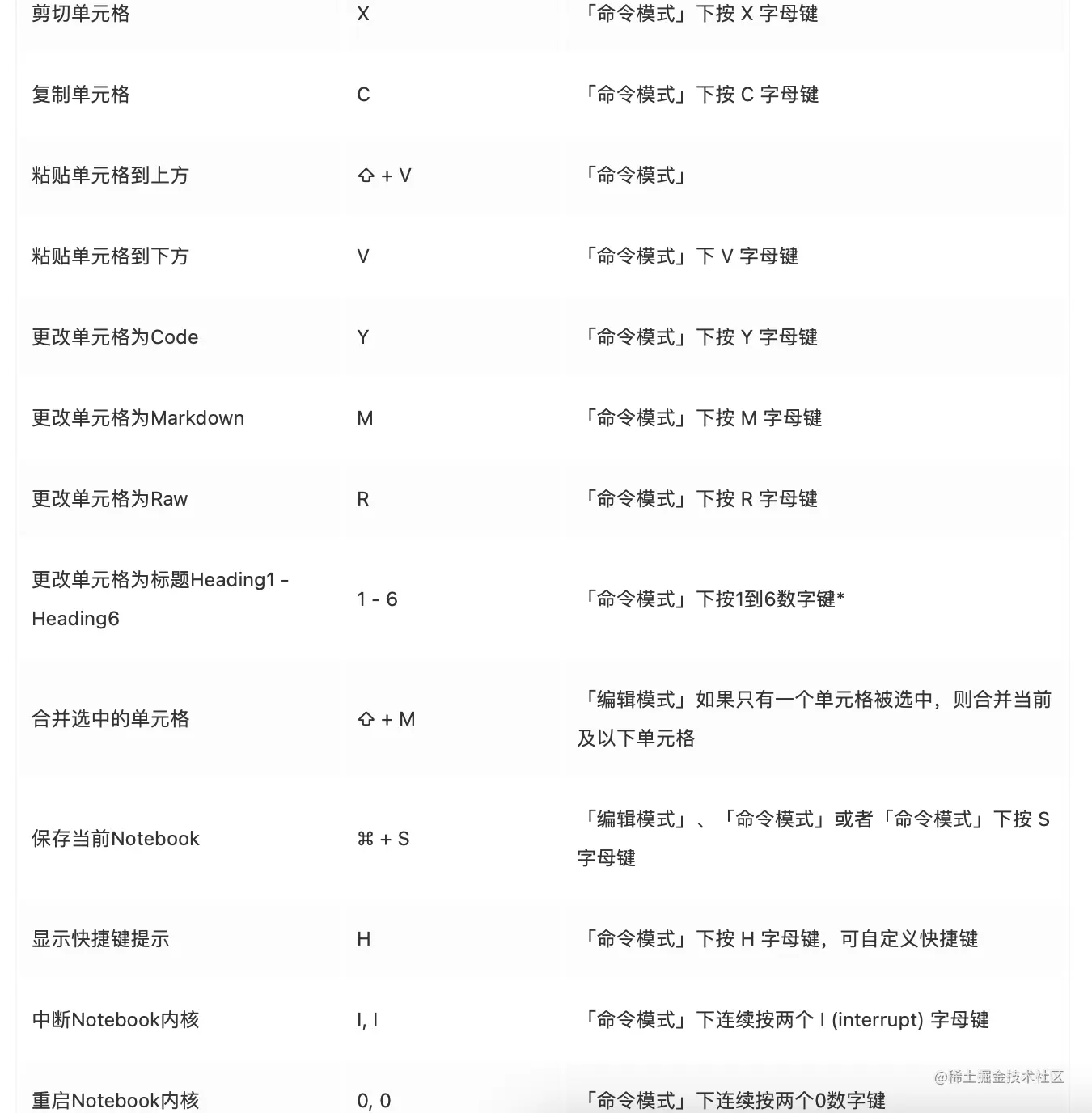
快捷操作

截屏2021-04-25 23.13.02.png 截屏2021-04-25 23.10.27.png

截屏2021-04-25 23.10.48.png

截屏2021-04-25 23.11.52.png

python基本操作

  1. 关键字不可以用作变量名 截屏2021-04-25 23.40.42.png
  2. 用/表示换行。但作为一行允许 适合一个东西巨长的时候

截屏2021-04-25 23.40.21.png

  1. 用;表示两个代码

截屏2021-04-25 23.41.01.png

  1. 变量赋值
  • 变量名不可数字开头,可以数字结尾
num_2 = 56
A,B,C = 3,2,1
A=A+9  等于  A +=9