21届毕业学长的辛酸求职面试之旅:可能是最走心的校招做简历方法

557 阅读9分钟

21届毕业学长的辛酸求职面试之旅:可能是最走心的校招经验贴

找工作第一步:如何制作一份让面试官满意的简历

准备写一个系列,这是起步的第一篇

首先明白一个大道理:大道至简

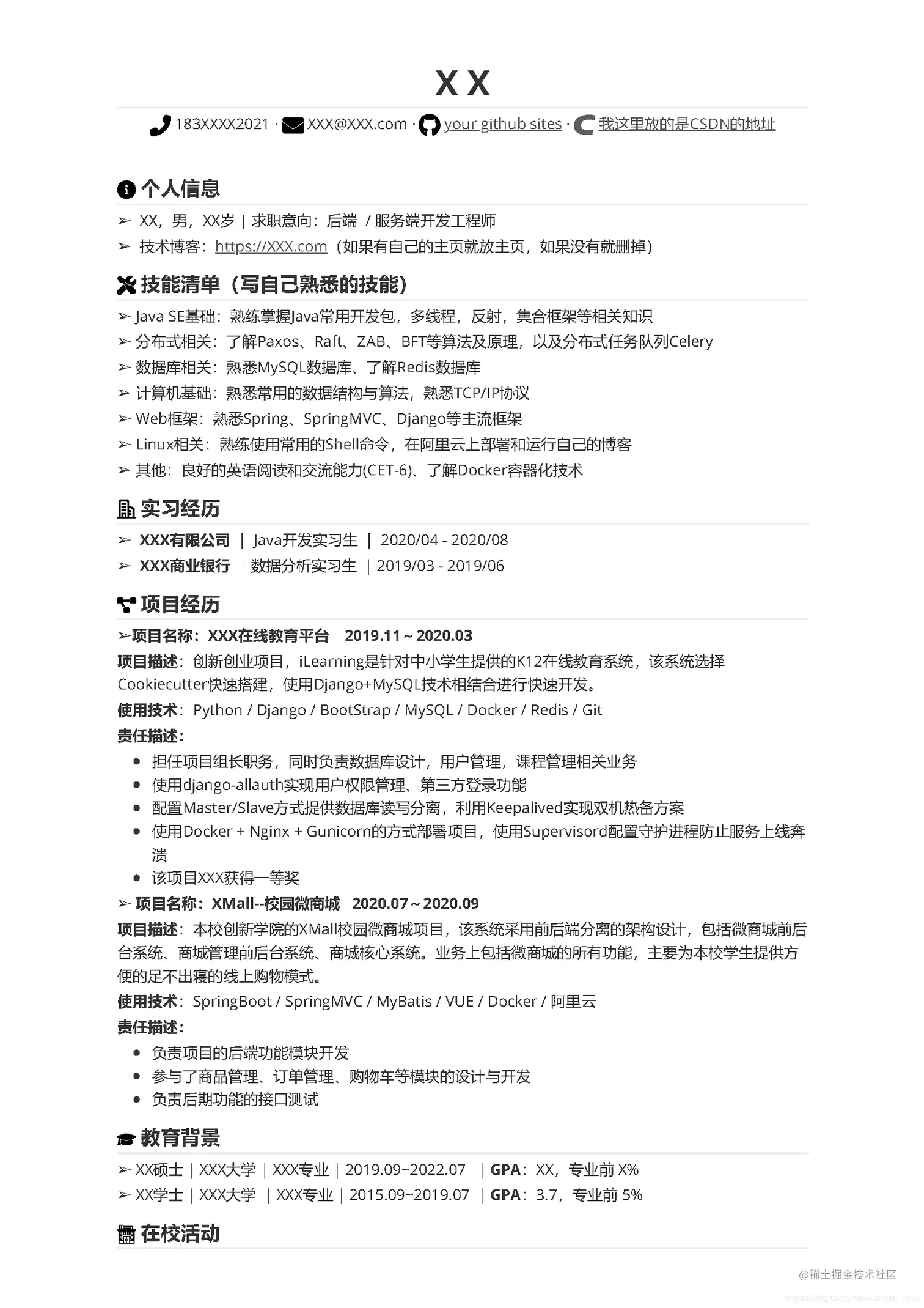
先来看看一个可能大厂喜欢的简历:

<img src="D:\程序员面试经验回忆录\2.png" style="zoom: 33%;" />

清晰明了的简历看起来就很舒服有没有!

学长说:找工作就像相亲(毕竟现在相亲的公园里也需要简历了....)

双方都得满意才有下一步的可能,

所以我们看看我们需要准备啥东西?

一、做简历的态度

  1. 简历就是敲门砖,别藏着掖着

学历好的话,请亮剑 -- 现实告诉我们学历就是牌面,如果学校是985、211、海外高校的大佬们,请别隐藏自己了。小弟只有瞻仰....

学历不够,项目来凑 -- 如果你也像我一样双非,那么请多做个几个项目,最好是几个能体现技术的项目。

项目不够,抓紧做 -- 一定要吃透至少1个项目(两个及以上最好)。这个项目一定是自己写了代码,改过Bug的那种。别面试官一问就说这个部分不是我做的,我不知道。那样估计离凉凉不远了...

后面再写篇主题:项目怎么准备

  1. 简历要好看点、清晰明了

好看的简历就是你对该工作的态度。对一个想要从事技术的同学来说,简历不需要做的多花哨。

简历不是贴便利贴,贴的越多反而没有核心内容,而且贴的越多越难看。

  1. 简历要有针对性

体现你对该公司的关注度,告诉看简历的人我就是你们公司需要招的那个人。

简历千万不能作假,作假就是往自己贴创可贴,贴的多,贴的不稳容易露馅。

说完做简历的态度,我们来说说我们的简历可能需要经过多少关。

二、让HR小姐姐满意

问了身边的HR小姐姐,一天看那么多份简历,期待看到一份正中下怀的简历。

在这里插入图片描述

  1. 什么叫正中下怀?

答:用人部门缺什么样的人,我就需要招什么样的人。

HR就会在简历中挑关键词,满足这些关键词的被看中的几率就大了。

打个比方,招Java后端开发:Java、SpringBoot、Redis、中间件、MySQL....

所以我们最好突出这些技术栈、技术点、技术名词...

  1. 让HR满意的话还有哪些需要注意的:
  • 强调我是谁?(姓名)
  • 我来自哪里?(教育经历、工作/实习经历)
  • 对我感兴趣的话你怎么联系到我?(电话、邮箱)
  • 我有哪些本领?(是会算法、开发还是测试?)
  • 我获得的哪些荣誉?(国省校奖?三好学生?奖学金...)

三、让技术官满意

如果HR过了,可能会让你做笔试了,笔试通过就到了技术官手里。如果没有笔试,可能直接就到了技术官的手里。

所以,简历让技术官满意才是重中之重。

  1. 那技术官怎么会满意呢?
  • 项目
  • 项目
  • 项目

重要的事情说三遍。真实面试时候,技术官为了节约时间,客套的让你稍微快速自我介绍,之后就直接项目面试。

我面试的时候,真的还有面试官让你自我介绍环节都省了。

面试官直接问:我看了你做了XX项目,说一下你怎么做的? 我:???(内心OS:我还没反应过来呢,也让我先介绍一下我自己...)

  1. 技术官满意简历的亮点:
  • 对技术的熟悉度;对技术的深度或思考的深度;
  • 高并发 -- 分片和负载均衡
  • 高可用 -- 主备、主从、主备/主从切换、集群、分区技术
  • 高性能 -- 比如亿级流量怎么办?

虽然秒杀系统被网上的人做烂了,但为什么还是大家选择要做这个项目的原因。 即使你的简历不做,面试官还是会问有没有相关的经验。原因就一个字:卷!卷!卷!

  1. 项目面试的核心:熟悉自己的简历项目! 比如Java后端来说,下面的东西如果写进了简历,最好要熟悉:
  • Java基础:集合、反射
  • Java进阶:多线程、多进程、并发
  • 框架:SpringMVC、SpringBoot、Dubbo
  • 数据库技术:MySQL、Redis、MyBatis、Druid
  • 计算机网络:TCP/IP、HTTP
  • 中间件:RabbitMQ、RocketMQ
  • 其他:...

我觉得技术点不是越堆越多,就一定越好。技术往往层出不穷,但是底层的交互逻辑往往亘古不变。

当年本科做Web开发还是JSP、然后是SSH、SSM、SpringMVC...。

现在不用Spring家族的产品都不好意思说自己是一个Java开发。

所以,吃透一门技术才是核心,往深度去学,然后再去思考横向对比一下不同技术的优劣。

我当时面的Python后端,面试就可能会考察这些:

  • Python基础:Python数据类型(列表、、字典、集合、元组)、生成器、迭代器
  • Python进阶:深浅拷贝、参数传递、协程、闭包、Lambda..
  • Python框架:Flask、Django、Tornado...
  • 通用的后端技术:数据库、中间件
  • 其它技术:自动化测试、数据分析、机器学习(如果会最佳)

总结一下,所以项目面试该注意的几个点:

  • 为什么开发这个项目?体现你对项目的思考,做这件事是有意义的
  • 能说清楚哪里用了什么技术?技术的核心是什么?可能这就是为什么大厂会喜欢问有没有看过源码...
  • 为什么用这个技术?体现你对该技术的思考,用了它带来什么好处,用其他横向对比技术行不行?
  • 项目开发的难点,怎么解决的?遇到了什么样的Bug,然后怎么想办法解决的?
  • 其他考察点

另外,项目面试中可能也会考察一下手撕代码,那个可能就需要真正的刷题了,留到算法篇再说。

四、让领导满意

简历上除了写技术名词和项目,对于后面的三面/四面的领导,这时候就差临门一脚。

简历上一定要体现你的人才特质,建议放到个人描述上:

  • 学习能力
  • 业务本领
  • 技术热情
  • 沟通能力
  • 钻研能力
  • 动手能力
  • 团队合作能力
  • 长久工作能力

有些人觉得自己的项目够漂亮,够自信,个人描述这一部分也的确可以省略。

但是对于大多数没有十足信心的人来说,加上会使得简历更丰满一点。看个人喜欢

五、比较好的简历制作项目/网站

  1. 爱折腾的人可以用的简历工具
  1. 简历描述怎么写才好
  • awesome-resume:如果你不知道怎么描述项目,这个项目教你怎么写技术介绍
  1. 懒人做简历找网站

Tips:除了做好简历导出为PDF准备在网站上投递以外,还可以导出为HTML,然后配合Github Page或者Gitee上线,装逼得装到位一点。至少Cyc2018大哥做的简历就挺牛的,点此处看看。

六、以身试法:看看简历怎么写

首先是这些简历的基本内容:

  • 基本信息(姓名、电话、专业、邮箱)
  • 求职意向
  • GitHub、个人博客、个人网站(可有可无)
  • 教育经历(本科、硕士)
  • 技能清单(学的、会的)
  • 实习经历(最好有)
  • 项目经历(重点项)
  • 在校活动(学生干部)
  • 荣誉奖励(评奖评优)
  • 自我评价(可有可无)

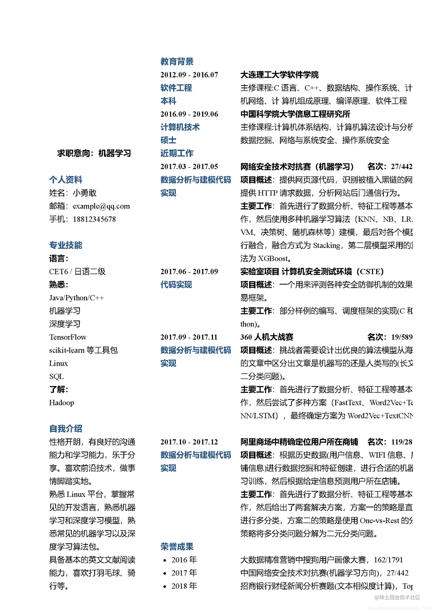
这里以一份自己做的后端开发工程师的简历举个例子,

根据Cyc2018大佬的Markdown-Resume + Typora这两个工具稍微进行修改后的,小弟水平有限,大佬们轻喷:

在这里插入图片描述

我个人的习惯就是先把基本信息开头就放清楚,(邮箱和手机号别填错了,不然看中你了也白搭)。

然后放技能清单+实习经历。因为想先让HR小姐姐和面试官先通过技术匹配度记得我,这是我的小私心,大家可以试试哈。

我不把学历放太前,是不想因为学校双非而给HR一个“不是那么好”的印象。如果你的学历好,请摆在前面,要多显眼就摆多显眼。

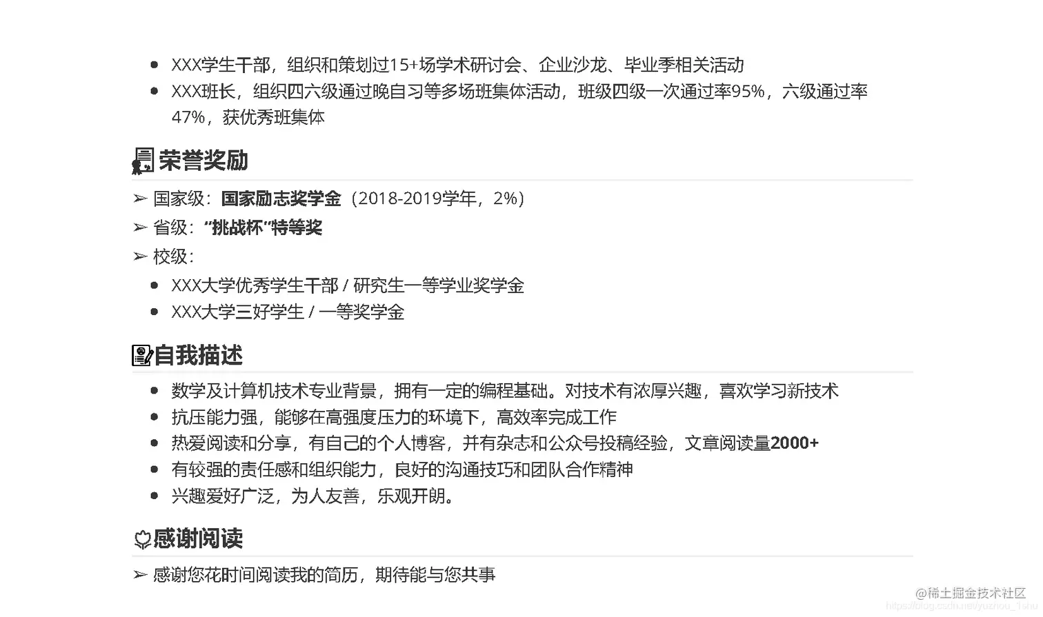
项目经历大家首先要把自己的项目吃透,然后一定要体现自己的技术使用特点。

思路就是:做了什么,怎么做的,最后做的结果如何?

在这里插入图片描述

如果只想把简历控制在一页,其实后面的部分可以不写了。但是其实因为大家都是网上投PDF简历,我觉得简历1-2页也算正常。

教育经历放在后面,刚好跟后面的在校活动等联系在一起,起到了承上启下的作用,我觉得很赞。

在校活动可写可不写,如果能体现一些组织和沟通能力的活动,或者是比赛能力,我觉得应该写上。

荣誉奖励有就写没有就算了。

自我描述大概是对自己的其他能力的总结,完全看简历篇幅,项目太多就不用了,项目少我觉得还是有必要的。

感谢环节就是表忠心的环节,也不确定HR或面试官看了会不会觉得轻松一刻。

在这里插入图片描述

最后希望看了这篇文章的师弟师妹做简历不用愁了,然后都能顺利找到自己心仪的工作,最好是Special Offer!