集合

94 阅读9分钟

 

早在 Java 2 中之前,Java 就提供了特设类。比如:Dictionary, Vector, Stack, 和 Properties 这些类用来存储和操作对象组。虽然这些类都非常有用,但是它们缺少一个核心的,统一的主题。由于这个原因,使用 Vector 类的方式和使用 Properties 类的方式有着很大不同。

集合框架被设计成要满足以下几个目标。

  • 该框架必须是高性能的。基本集合(动态数组,链表,树,哈希表)的实现也必须是高效的。
  • 该框架允许不同类型的集合,以类似的方式工作,具有高度的互操作性。
  • 对一个集合的扩展和适应必须是简单的。

为此,整个集合框架就围绕一组标准接口而设计。你可以直接使用这些接口的标准实现,诸如: LinkedListHashSet, 和 TreeSet 等,除此之外你也可以通过这些接口实现自己的集合。

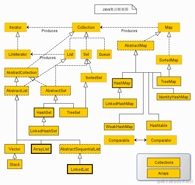
从上面的集合框架图可以看到,Java 集合框架主要包括两种类型的容器,一种是集合(Collection),存储一个元素集合,另一种是图(Map),存储键/值对映射。Collection 接口又有 3 种子类型,List、Set 和 Queue,再下面是一些抽象类,最后是具体实现类,常用的有 ArrayList、LinkedList、HashSet、LinkedHashSet、HashMap、LinkedHashMap 等等。

集合框架是一个用来代表和操纵集合的统一架构。所有的集合框架都包含如下内容:

  • 接口: 是代表集合的抽象数据类型。例如 Collection、List、Set、Map 等。之所以定义多个接口,是为了以不同的方式操作集合对象
  • 实现(类): 是集合接口的具体实现。从本质上讲,它们是可重复使用的数据结构,例如:ArrayList、LinkedList、HashSet、HashMap。
  • 算法: 是实现集合接口的对象里的方法执行的一些有用的计算,例如:搜索和排序。这些算法被称为多态,那是因为相同的方法可以在相似的接口上有着不同的实现。

除了集合,该框架也定义了几个 Map 接口和类。Map 里存储的是键/值对。尽管 Map 不是集合,但是它们完全整合在集合中。

集合框架体系如图所示

Java 集合框架提供了一套性能优良,使用方便的接口和类,java集合框架位于java.util包中, 所以当使用集合框架的时候需要进行导包。


集合接口

集合框架定义了一些接口。本节提供了每个接口的概述:

序号接口描述
1Collection 接口Collection 是最基本的集合接口,一个 Collection 代表一组 Object,即 Collection 的元素, Java不提供直接继承自Collection的类,只提供继承于的子接口(如List和set)。Collection 接口存储一组不唯一,无序的对象。
2List 接口List接口是一个有序的 Collection,使用此接口能够精确的控制每个元素插入的位置,能够通过索引(元素在List中位置,类似于数组的下标)来访问List中的元素,第一个元素的索引为 0,而且允许有相同的元素。List 接口存储一组不唯一,有序(插入顺序)的对象。
3SetSet 具有与 Collection 完全一样的接口,只是行为上不同,Set 不保存重复的元素。Set 接口存储一组唯一,无序的对象。
4SortedSet  继承于Set保存有序的集合。
5MapMap 接口存储一组键值对象,提供key(键)到value(值)的映射。
6Map.Entry  描述在一个Map中的一个元素(键/值对)。是一个Map的内部类。
7SortedMap 继承于 Map,使 Key 保持在升序排列。
8Enumeration 这是一个传统的接口和定义的方法,通过它可以枚举(一次获得一个)对象集合中的元素。这个传统接口已被迭代器取代。
package com.design;

import java.util.*;

public class SetFramework {

    public static void main(String[] args) {


        /**
         * List 接口存储一组不唯一
         * 有序(插入顺序)的对象。
         */
        List<String> list = new ArrayList<>();
        list.add("1");
        list.add("2");
        list.add("1");
        System.out.println(list.size());
        System.out.println(list);

        /**
         * Set 不保存重复的元素。
         * Set 接口存储一组唯一,无序的对象。
         */
        Set<String> Setlist = new HashSet<>();
        Setlist.add("4000");
        Setlist.add("1000");
        Setlist.add("1000");
        Setlist.add("2000");
        System.out.println(Setlist.size());
        System.out.println(Setlist);
        Iterator iterSet = Setlist.iterator();
        while (iterSet.hasNext()) {
            System.out.println(iterSet.next());
        }

        /**
         * 继承于Set保存有序的集合。
         */
        SortedSet <String> SortedSetlist = new TreeSet<>();
        SortedSetlist.add("4000");
        SortedSetlist.add("1000");
        SortedSetlist.add("1000");
        SortedSetlist.add("2000");
        System.out.println(SortedSetlist.size());
        System.out.println(SortedSetlist);
        Iterator iterSortedSet = SortedSetlist.iterator();
        while (iterSortedSet.hasNext()) {
            System.out.println(iterSortedSet.next());
        }

        /**
         * Map 接口存储一组键值对象
         * 提供key(键)到value(值)的映射。
         */
        Map map = new HashMap();
        map.put("22","2222");
        map.put("55","5555");
        map.put("88","8888");
        map.put("33","3333");
        System.out.println(map);

        /**
         * 描述在一个Map中的一个元素(键/值对)
         * 是一个Map的内部类。
         */
        
    }
}

Set和List的区别

  • 1. Set 接口实例存储的是无序的,不重复的数据。List 接口实例存储的是有序的,可以重复的元素。
  • 2. Set检索效率低下,删除和插入效率高,插入和删除不会引起元素位置改变 <实现类有HashSet,TreeSet>
  • 3. List和数组类似,可以动态增长,根据实际存储的数据的长度自动增长List的长度。查找元素效率高,插入删除效率低,因为会引起其他元素位置改变 <实现类有ArrayList,LinkedList,Vector> 。

集合实现类(集合类)

Java提供了一套实现了Collection接口的标准集合类。其中一些是具体类,这些类可以直接拿来使用,而另外一些是抽象类,提供了接口的部分实现。

标准集合类汇总于下表:

序号类描述
1AbstractCollection 实现了大部分的集合接口。
2AbstractList 继承于AbstractCollection 并且实现了大部分List接口。
3AbstractSequentialList 继承于 AbstractList ,提供了对数据元素的链式访问而不是随机访问。
4LinkedList该类实现了List接口,允许有null(空)元素。主要用于创建链表数据结构,该类没有同步方法,如果多个线程同时访问一个List,则必须自己实现访问同步,解决方法就是在创建List时候构造一个同步的List。例如:```html
Listlist=Collections.synchronizedList(newLinkedList(...));
| 5  | ArrayList该类也是实现了List的接口,实现了可变大小的数组,随机访问和遍历元素时,提供更好的性能。该类也是非同步的,在多线程的情况下不要使用。ArrayList 增长当前长度的50%,插入删除效率低。                                                                                                   |
| 6  | **AbstractSet** 继承于AbstractCollection 并且实现了大部分Set接口。                                                                                                                                                        |
| 7  | HashSet该类实现了Set接口,不允许出现重复元素,不保证集合中元素的顺序,允许包含值为null的元素,但最多只能一个。                                                                                                                                              |
| 8  | LinkedHashSet 具有可预知迭代顺序的 Set 接口的哈希表和链接列表实现。                                                                                                                                                                 |
| 9  | TreeSet该类实现了Set接口,可以实现排序等功能。                                                                                                                                                                                |
| 10 | **AbstractMap** 实现了大部分的Map接口。                                                                                                                                                                               |
| 11 | HashMap  HashMap 是一个散列表,它存储的内容是键值对(key-value)映射。 该类实现了Map接口,根据键的HashCode值存储数据,具有很快的访问速度,最多允许一条记录的键为null,不支持线程同步。                                                                                            |
| 12 | TreeMap  继承了AbstractMap,并且使用一颗树。                                                                                                                                                                            |
| 13 | WeakHashMap  继承AbstractMap类,使用弱密钥的哈希表。                                                                                                                                                                      |
| 14 | LinkedHashMap  继承于HashMap,使用元素的自然顺序对元素进行排序.                                                                                                                                                                 |
| 15 | IdentityHashMap  继承AbstractMap类,比较文档时使用引用相等。                                                                                                                                                                |

在前面的教程中已经讨论通过java.util包中定义的类,如下所示:

| 序号 | 类描述                                                                     |
| -- | ----------------------------------------------------------------------- |
| 1  | Vector 该类和ArrayList非常相似,但是该类是同步的,可以用在多线程的情况,该类允许设置默认的增长长度,默认扩容方式为原来的2倍。 |
| 2  | Stack  栈是Vector的一个子类,它实现了一个标准的后进先出的栈。                                   |
| 3  | Dictionary  Dictionary 类是一个抽象类,用来存储键/值对,作用和Map类相似。                      |
| 4  | Hashtable Hashtable 是 Dictionary(字典) 类的子类,位于 java.util 包中。              |
| 5  | Properties  Properties 继承于 Hashtable,表示一个持久的属性集,属性列表中每个键及其对应值都是一个字符串。   |
| 6  | BitSet 一个Bitset类创建一种特殊类型的数组来保存位值。BitSet中数组大小会随需要增加。                     |

***

## 集合算法

集合框架定义了几种算法,可用于集合和映射。这些算法被定义为集合类的静态方法。

在尝试比较不兼容的类型时,一些方法能够抛出 ClassCastException异常。当试图修改一个不可修改的集合时,抛出UnsupportedOperationException异常。

集合定义三个静态的变量:EMPTY_SET,EMPTY_LIST,EMPTY_MAP的。这些变量都不可改变。

 

| 序号 | 算法描述                                   |
| -- | -------------------------------------- |
| 1  | Collection Algorithms 这里是一个列表中的所有算法实现。 |

***

## 如何使用迭代器

通常情况下,你会希望遍历一个集合中的元素。例如,显示集合中的每个元素。

一般遍历数组都是采用for循环或者增强for,这两个方法也可以用在集合框架,但是还有一种方法是采用迭代器遍历集合框架,它是一个对象,实现了Iterator 接口或ListIterator接口。

迭代器,使你能够通过循环来得到或删除集合的元素。ListIterator 继承了Iterator,以允许双向遍历列表和修改元素。

| 序号 | 迭代器方法描述                                                  |
| -- | -------------------------------------------------------- |
| 1  | 使用 Java Iterator 这里通过实例列出Iterator和listIterator接口提供的所有方法。 |

### 遍历 ArrayList

## 实例

```java
import java.util.*;
 
public class Test{
 public static void main(String[] args) {
     List<String> list=new ArrayList<String>();
     list.add("Hello");
     list.add("World");
     list.add("HAHAHAHA");
     //第一种遍历方法使用foreach遍历List
     for (String str : list) {            //也可以改写for(int i=0;i<list.size();i++)这种形式
        System.out.println(str);
     }
 
     //第二种遍历,把链表变为数组相关的内容进行遍历
     String[] strArray=new String[list.size()];
     list.toArray(strArray);
     for(int i=0;i<strArray.length;i++) //这里也可以改写为  foreach(String str:strArray)这种形式
     {
        System.out.println(strArray[i]);
     }
     
    //第三种遍历 使用迭代器进行相关遍历
     
     Iterator<String> ite=list.iterator();
     while(ite.hasNext())//判断下一个元素之后有值
     {
         System.out.println(ite.next());
     }
 }
}

 

解析:

三种方法都是用来遍历ArrayList集合,第三种方法是采用迭代器的方法,该方法可以不用担心在遍历的过程中会超出集合的长度。

遍历 Map

实例

import java.util.*;
 
public class Test{
     public static void main(String[] args) {
      Map<String, String> map = new HashMap<String, String>();
      map.put("1", "value1");
      map.put("2", "value2");
      map.put("3", "value3");
      
      //第一种:普遍使用,二次取值
      System.out.println("通过Map.keySet遍历key和value:");
      for (String key : map.keySet()) {
       System.out.println("key= "+ key + " and value= " + map.get(key));
      }
      
      //第二种
      System.out.println("通过Map.entrySet使用iterator遍历key和value:");
      Iterator<Map.Entry<String, String>> it = map.entrySet().iterator();
      while (it.hasNext()) {
       Map.Entry<String, String> entry = it.next();
       System.out.println("key= " + entry.getKey() + " and value= " + entry.getValue());
      }
      
      //第三种:推荐,尤其是容量大时
      System.out.println("通过Map.entrySet遍历key和value");
      for (Map.Entry<String, String> entry : map.entrySet()) {
       System.out.println("key= " + entry.getKey() + " and value= " + entry.getValue());
      }
    
      //第四种
      System.out.println("通过Map.values()遍历所有的value,但不能遍历key");
      for (String v : map.values()) {
       System.out.println("value= " + v);
      }
     }
}

 


如何使用比较器

TreeSet和TreeMap的按照排序顺序来存储元素. 然而,这是通过比较器来精确定义按照什么样的排序顺序。

这个接口可以让我们以不同的方式来排序一个集合。

序号比较器方法描述
1使用 Java Comparator 这里通过实例列出Comparator接口提供的所有方法

总结

Java集合框架为程序员提供了预先包装的数据结构和算法来操纵他们。

集合是一个对象,可容纳其他对象的引用。集合接口声明对每一种类型的集合可以执行的操作。

集合框架的类和接口均在java.util包中。

任何对象加入集合类后,自动转变为Object类型,所以在取出的时候,需要进行强制类型转换。