什么是Marketing Cloud的ABM - Account-Based Marketing

237 阅读1分钟

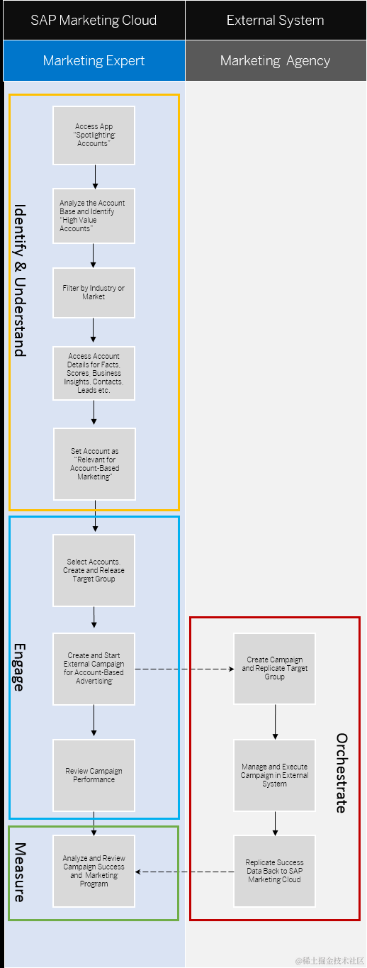
Account-Based Marketing (ABM) is a strategy that coordinates marketing and sales activities to drive business growth with a targeted set of accounts. - 基于account的marketing策略。

包含5个步骤:
ABM consists of five phases. You will run through these phases starting on account level and then iterating on demand unit level including the contacts that matter within the accounts.

clipboard1

第一步的核心在于发掘高价值的目标客户。

clipboard2

要获取更多Jerry的原创文章,请关注公众号"汪子熙":