在Kubernetes上运行SAP UI5应用

115 阅读1分钟

expose.png

gardener.png

get pod returns 3.png

get svc - two services.png

get-node-o.png

get-pod.png

kube-run.png

latest image.png

lifecycle.png

new image - docker 2.0.png

new-version.png

only-one-worker-node.png

pod.png

push 2.0.png

rolling update.png

running-pod.png

sap-internal-gardener.png

scale - 10.png

scale.png

set-image.png

target number - 3.png

two svc dashboard.png

ui5 in pod.png

v1.0 tag.png

v2.0 view.png

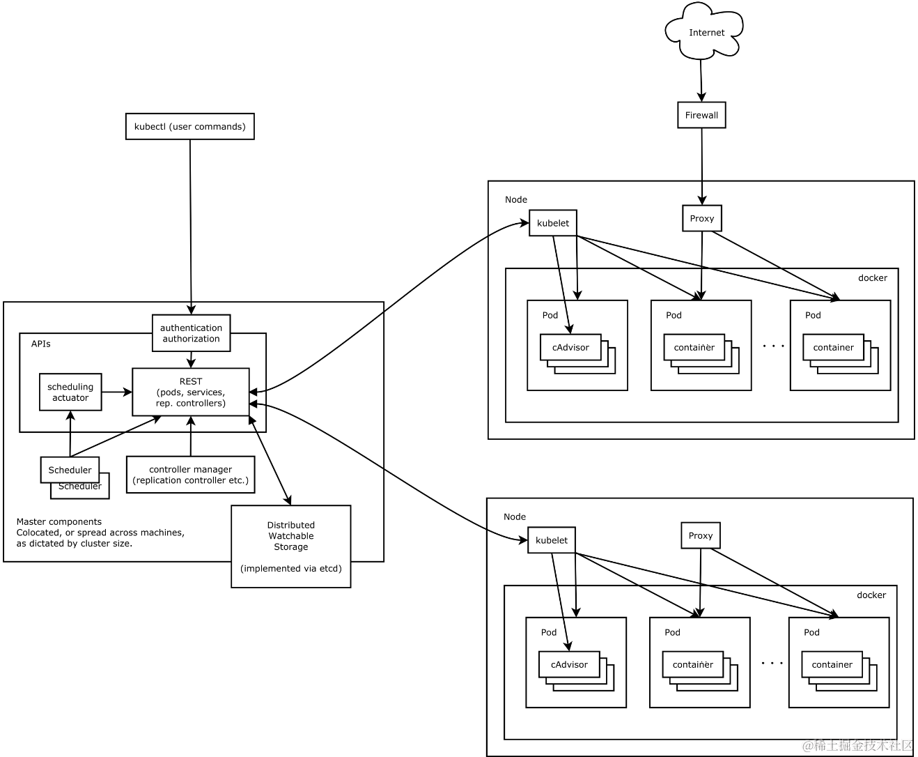
00-architect.png

00-logo.png

01-talk-is-cheap.png

02-o.png

03-describe-highlight.png

3 available.png

04-get-svc.png

05-scale.png

06-scp.jpg

both ready.png

deployment.png

docker login.png
要获取更多Jerry的原创文章,请关注公众号"汪子熙":