北京ICP经营许可证备案申请流程 电信业务经营许可办理

611 阅读4分钟

公司在北京
最近公司业务对接,需要ICP许可证号,业务方面特此记录

开始

登录工信部系统 注册账号
ucenter.miit.gov.cn/login.jsp
在这里插入图片描述
注册好,填写企业信息好之后会跳转到如下界面 点击行政许可
ythzxfw.miit.gov.cn/index
在这里插入图片描述
跳转如下界面 依次点击
ythzxfw.miit.gov.cn/businessHan…
在这里插入图片描述
进入如下界面(2020年11月之后更新了门户UI)
在这里插入图片描述
看需求,一般是申请省内,代办建议也是省内
在这里插入图片描述
依次选择
在这里插入图片描述
在这里插入图片描述
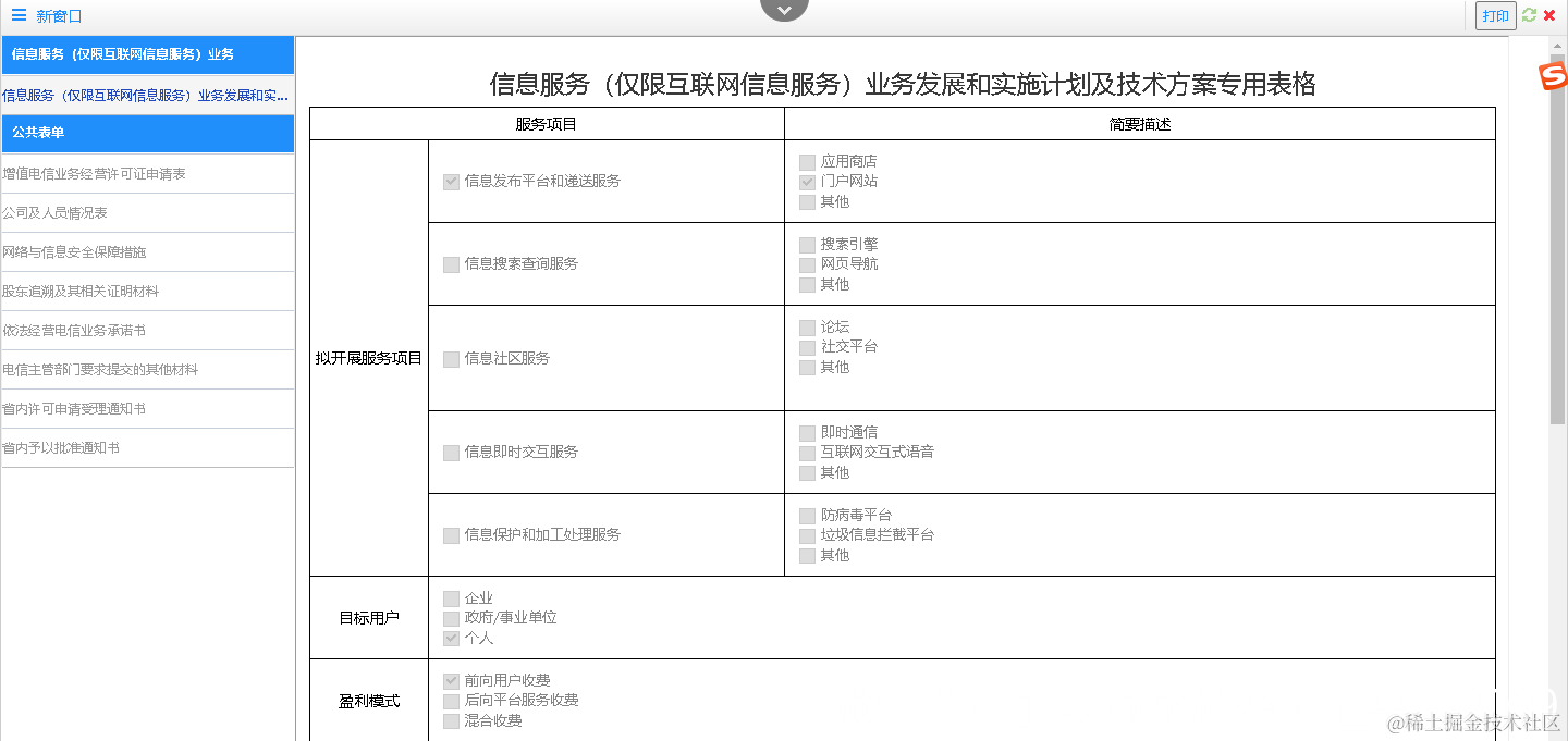
现在开始填写所需内容
在这里插入图片描述
在这里插入图片描述
下图如实填写即可
在这里插入图片描述

,如果内容填写有误会退回充填或直接联系你让你修改

这里说下所需资料
在这里插入图片描述

下图这些DOC文件是需要打印并盖章法人签字扫描上传,日期写成提交日期
在这里插入图片描述

注意事项:
北京申请
1.服务器地址必须是北京,且注册公司与域名所在公司相同
2.

这些是代办给我的
1.


```bash
1、营业执照副本原件彩色扫描件 
法定代表人有效期内的二代身份证原件正反面彩色扫描件   
2、一级股东如果是自然人则需要二代身份证原件正反面彩色扫描件,如果是公司则不需要提供     
3.3名社保人员有效期内的二代身份证正反面原件彩色扫描件,都放到一张纸上   
4.3名社保人员最近一个月的社保证明原件彩色扫描件【社保不要过早调取,其他材料收集齐全或者即将收集齐全时再调取】 
5.3名社保人员的手机号,邮箱号,并从中确定一名许可负责人、一名客服负责人、一名安全负责人,提供法人手机号、邮箱号,公司座机、传真【下面附有表】   
 职务	姓名	手机号	邮箱号	毕业院校	毕业专业
许可负责人					
客服负责人					
安全负责人					
法人手机号:	
法人邮箱号:	
公司座机:	
公司传真:	
公司办公地址/通信地址:	
域名	
域名的IP地址:	
服务器详细放置地址(北京市××区××街××号)	
接入商全称	
注意:人员信息需要真实有效,许可负责人是比较重要的,审核部门有问题可能会直接与企业联系人沟通      
6.股东追溯到自然人是否有外资       
7.目前主营业务所属行业选择一个       
 
8.公司现有人员规模选择       
 
9.公司经营规模      
 
10.申请公司的公司性质和是否上市的确认   
 
11.接入协议和接入商资质原件彩色扫描件   
12.网站是有偿信息服务,网站最下方有申请公司名称全称、备案号、公司详细地址、固话  
13.申请许可的域名注册证书原件彩色扫描件
注:以上所有硬件材料均需要原件彩色扫描件,最好不要照片,也不要彩色打印出来后再彩扫的,联系方式表格补充信息后,回传即可  
所有材料以审批老师看到的为准,至少半年以上的有效期  

网站要求:

网站要求:
1、通过域名直接打开网站(不加WWW)
2、网站名称要与备案一致,网站内容不要涉及云、金融、投资、交易、医疗、视频、新闻、直播、课堂等敏感字眼及内容。
3、网站底部要有公司全称、地址、固话、详细备案号
4、有偿信息(信息收费)内容:就是付费才能查看或下载的文字或图表类信息,内容可以放一些行业报告类的文章,点击查看全文跳转到付费界面
5、付费方式:微信扫描二维码支付就可以(仅供参考),明码标价,价格可自行制定
6、建议:可以增加个版块(资讯中心、行业报告等),内容放些行业相关的文章、报告等,付费查看。

样例:
在这里插入图片描述
在这里插入图片描述

特别注意,一个域名的申请只能5次机会,如果5次被驳回即没有机会,只能换域名去申请

下图的不予受理为退回状态,并非驳回 不限次数
在这里插入图片描述