首页
沸点
课程
数据标注
HOT
AI Coding
更多
直播
活动
APP
插件
直播
活动
APP
插件
搜索历史
清空
创作者中心
写文章
发沸点
写笔记
写代码
草稿箱
创作灵感
查看更多
登录
注册
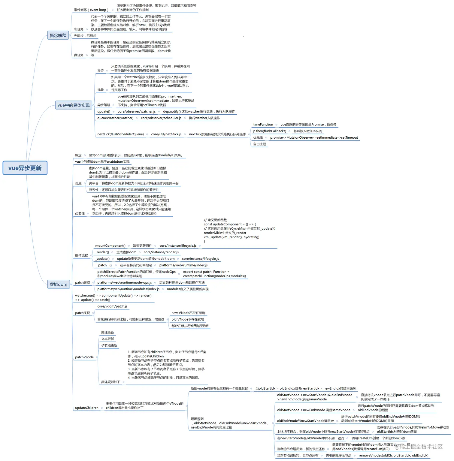
vue异步更新学习-思维导图
青咕咕
2021-04-23
626
阅读1分钟
青咕咕
前端开发 @xxx
68
文章
51k
阅读
19
粉丝
目录
收起