趣谈ReentrantLock,看完直呼通俗易懂

1,786 阅读13分钟

前言

自己开的坑,跪着也要填完,欢迎来到Java并发编程系列第五篇ReentrantLock,文章风格依然是图文并茂,通俗易懂,本文带读者们深入理解ReentrantLock设计思想。

如果读过阿星写的前篇万字长文 | 16张图解开AbstractQueuedSynchronizer,本篇的效果拉满,未读过也没关系,依然能get到ReentrantLock原理。

认识下ReentrantLock

阿星先带读者们和ReentrantLock见个面,简单的认识下什么是ReentrantLock

ReentrantLock是可重入的互斥锁,虽然具有与synchronized相同功能,但是会比synchronized更加灵活(具有更多的方法)。

ReentrantLock底层基于AbstractQueuedSynchronizer实现,AbstractQueuedSynchronizer在前一篇已经详细解剖过了,本文不做过多描述,但是会简单的介绍下,照顾小白。

AbstractQueuedSynchronizer抽象类定义了一套多线程访问共享资源的同步模板,解决了实现同步器时涉及的大量细节问题,能够极大地减少实现工作,用大白话来说,AbstractQueuedSynchronizer为加锁和解锁过程提供了统一的模板函数,只有少量细节由子类自己决定。

经过上述介绍,相信读者们对ReentrantLock有了初步的印象,下面开始发车了~

ReentrantLock结构组成

阿星觉得,学任何知识的第一件事,就是看清它的全貌,梳理出整体结构与主流程,之后逐个击破,所以阿星带读者们先看下ReentrantLock整体结构组成,对它的实现有个大致的了解。

上图可以看出来,ReentrantLock整体结构还是非常简单,阿星给读者们分析一波,为什么ReentrantLock结构是这样设计的,首先ReentrantLock实现了Lock接口,Lock接口是Java中对锁操作行为的统一规范,遵守规则规范是守法公民的基本素养,合情合理,Lock接口的定义如下


public interface Lock {

    /**
     * 获取锁
     */
    void lock();

    /**
     * 获取锁-响应中断 
     */
    void lockInterruptibly() throws InterruptedException;

    /**
     * 返回获取锁是否成功状态
     */
    boolean tryLock();

    /**
     * 返回获取锁是否成功状态-响应中断 
     */
    boolean tryLock(long time, TimeUnit unit) throws InterruptedException;

    /**
     * 释放锁
     */
    void unlock();

    /**
     * 创建条件变量
     */
    Condition newCondition();
}

Lock接口定义的函数不多,接下来ReentrantLock要去实现这些函数,遵循着解耦可扩展设计,ReentrantLock内部定义了专门的组件SyncSync继承AbstractQueuedSynchronizer提供释放资源的实现,NonfairSyncFairSync是基于Sync扩展的子类,即ReentrantLock的非公平模式与公平模式,它们作为Lock接口功能的基本实现。

大白话来说,企业的老板,为了响应政府的政策,需要对企业内部做调整,但是政府每年政策都不一样,每次都要自己去亲力亲为,索性长痛不如短痛,专门成立一个政策应对部门,以后这些事情都交予这个部门去做,老板只需要指挥它们就好了。

ReentrantLock结构组成读者们也清楚了,下面阿星只需对Sync、NonfairSync、FairSync逐个击破,ReentrantLock自然水到渠成。

小贴士:在ReentrantLock中,它对AbstractQueuedSynchronizerstate状态值定义为线程获取该锁的重入次数,state状态值为0表示当前没有被任何线程持有,state状态值为1表示被其他线程持有,因为支持可重入,如果是持有锁的线程,再次获取同一把锁,直接成功,并且state状态值+1,线程释放锁state状态值-1,同理重入多次锁的线程,需要释放相应的次数。

Sync

Sync可以说是ReentrantLock的亲儿子,它寄托了全村的希望,完美的继承了AbstractQueuedSynchronizer,是ReentrantLock的核心,后面的NonfairSyncFairSync都是基于Sync扩展出来的子类。

听阿星吹完了Sync,下面就来看看Sync类定义的核心部分


abstract static class Sync extends AbstractQueuedSynchronizer {
        private static final long serialVersionUID = -5179523762034025860L;

        /**
         * 获取锁-子类实现
         */
        abstract void lock();

        /**
         * 非公平-获取资源
         */
        final boolean nonfairTryAcquire(int acquires) {
            //获取当前线程
            final Thread current = Thread.currentThread();
            //获取当前状态
            int c = getState();
            if (c == 0) { // state==0 代表资源可获取
                //cas设置state为acquires,acquires传入的是1
                if (compareAndSetState(0, acquires)) {
                    //cas成功,设置当前持有锁的线程
                    setExclusiveOwnerThread(current);
                    //返回成功
                    return true;
                }
            }
            else if (current == getExclusiveOwnerThread()) { //如果state!=0,但是当前线程是持有锁线程,直接重入
                //state状态+1
                int nextc = c + acquires;
                if (nextc < 0) // overflow
                    throw new Error("Maximum lock count exceeded");
                //设置state状态,此处不需要cas,因为持有锁的线程只有一个    
                setState(nextc);
                //返回成功
                return true;
            }
            //返回失败
            return false;
        }
        
        /**
         * 释放资源
         */
        protected final boolean tryRelease(int releases) {
            //state状态-releases,releases传入的是1
            int c = getState() - releases;
            if (Thread.currentThread() != getExclusiveOwnerThread()) //如果当前线程不是持有锁线程,抛出异常
                throw new IllegalMonitorStateException();
            //设置返回状态,默认为失败
            boolean free = false;
            if (c == 0) {//state-1后,如果c==0代表释放资源成功
                //返回状态设置为true
                free = true;
                //清空持有锁线程
                setExclusiveOwnerThread(null);
            }
            //如果state-1后,state还是>0,代表当前线程有锁重入操作,需要做相应的释放次数,设置state值
            setState(c);
            return free;
        }
}        

阿星发现Sync有点偏心,首先Sync实现释放资源的细节(A Q S留给子类实现的tryRelease),然后声明了获取锁的抽象函数(lock),子类根据业务实现,目前看来还是很公平,但是Sync还定义了一个nonfairTryAcquire函数,这个函数是专门给NonfairSync使用的,FairSync却没有这种待遇,所以说Sync偏心。

Sync逻辑都比较简单,实现了A Q S类的释放资源(tryRelease),然后抽象了一个获取锁的函数让子类自行实现(lock),再加一个偏心的函数nonfairTryAcquire,但是再怎么简单,图还是要有的,这是阿星读者们的福利。

下面放一张tryRelease流程图,在后续的NonfairSync、FairSync都会有全面的流程。

NonfairSync

现在我们把视线转移到NonfairSync,在ReentrantLock中支持两种获取锁的策略,分别是非公平策略与公平策略,NonfairSync就是非公平策略。

此时读者会有问道,阿星什么是非公平策略?

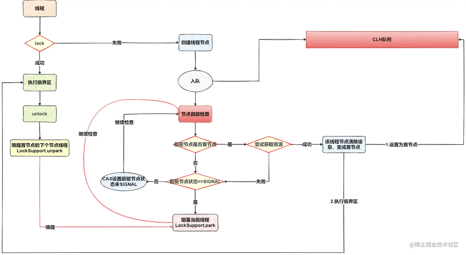
在说非公平策略前,先简单的说下A Q S(AbstractQueuedSynchronizer)流程,A Q S为加锁和解锁过程提供了统一的模板函数,加锁与解锁的模板流程是,获取锁失败的线程,会进入CLH队列阻塞,其他线程解锁会唤醒CLH队列线程,如下图所示(简化流程)

上图中,线程释放锁时,会唤醒CLH队列阻塞的线程,重新竞争锁,要注意,此时可能还有非CLH队列的线程参与竞争,所以非公平就体现在这里,非CLH队列线程与CLH队列线程竞争,各凭本事,不会因为你是CLH队列的线程,排了很久的队,就把锁让给你。

了解了什么是非公平策略,我们再来看看NonfairSync类定义

    static final class NonfairSync extends Sync {
        private static final long serialVersionUID = 7316153563782823691L;

        /**
         * 获取锁
         */
        final void lock() {
            if (compareAndSetState(0, 1))//cas设置state为1成功,代表获取资源成功    
                //资源获取成功,设置当前线程为持有锁线程
                setExclusiveOwnerThread(Thread.currentThread());
            else
                //cas设置state为1失败,代表获取资源失败,执行AQS获取锁模板流程,否获取资源成功
                acquire(1);
        }
        
        /**
         * 获取资源-使用的是Sync提供的nonfairTryAcquire函数
         */
        protected final boolean tryAcquire(int acquires) {
            return nonfairTryAcquire(acquires);
        }
    }
    
    /**
     * AQS获取锁模板函数,这是AQS类中的函数
     */
    public final void acquire(int arg) {
        /**
         * 我们只需要关注tryAcquire函数,后面的函数是AQS获取资源失败,线程节点进入CLH队列的细节流程,本文不关注
         */
        if (!tryAcquire(arg) &&
            acquireQueued(addWaiter(Node.EXCLUSIVE), arg))
            selfInterrupt();
    }

NonfairSync继承Sync实现了lock函数,lock函数也非常简单,C A S设置状态值state1代表获取锁成功,否则执行A Q Sacquire函数(获取锁模板),另外NonfairSync还实现了A Q S留给子类实现的tryAcquire函数(获取资源),这个被Sync宠幸的幸运儿,直接使用Sync提供的nonfairTryAcquire函数来实现tryAcquire,最后子类实现的tryAcquire函数在A Q Sacquire函数中被使用。

是不是有点绕?没事阿星带大家一起缕一缕

首先A Q Sacquire函数是获取锁的流程模板,模板流程会先执行tryAcquire函数获取资源,tryAcquire函数要子类实现,NonfairSync作为子类,实现了tryAcquire函数,具体实现是调用了SyncnonfairTryAcquire函数。

接下来,我们再看看Sync专门给NonfairSync准备的nonfairTryAcquire函数逻辑

    /**
     * 非公平-获取资源
     */
    final boolean nonfairTryAcquire(int acquires) {
        //获取当前线程
        final Thread current = Thread.currentThread();
        //获取当前状态
        int c = getState();
        if (c == 0) { // state==0 代表资源可获取
            //cas设置state为acquires,acquires传入的是1
            if (compareAndSetState(0, acquires)) {
                //cas成功,设置当前持有锁的线程
                setExclusiveOwnerThread(current);
                //返回成功
                return true;
            }
        }
        //如果state!=0,但是当前线程是持有锁线程,直接重入
        else if (current == getExclusiveOwnerThread()) {
            //state状态+1
            int nextc = c + acquires;
            if (nextc < 0) // overflow
                throw new Error("Maximum lock count exceeded");
            //设置state状态,此处不需要cas,因为持有锁的线程只有一个    
            setState(nextc);
            //返回成功
            return true;
        }
        //返回失败
        return false;
    }

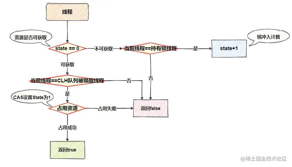
阿星对上述代码逻辑做个简单的概括,当前线程查看资源是否可获取:

  • 可获取,尝试使用C A S设置state1C A S成功代表获取资源成功,否则获取资源失败
  • 不可获取,判断当线程是不是持有锁的线程,如果是,state重入计数,获取资源成功,否则获取资源失败

就两句话,是不是十分简单,虽然简单但阿星还是画了一张nonfairTryAcquire流程图给读者们观赏

FairSync

有非公平策略,就有公平策略,FairSync就是ReentrantLock的公平策略。

所谓公平策略就是,严格按照CLH队列顺序获取锁,线程释放锁时,会唤醒CLH队列阻塞的线程,重新竞争锁,要注意,此时可能还有非CLH队列的线程参与竞争,为了保证公平,一定会让CLH队列线程竞争成功,如果非CLH队列线程一直占用时间片,那就一直失败(构建成节点插入到CLH队尾,由A S Q模板流程执行),直到时间片轮到CLH队列线程为止,所以公平策略的性能会更差。

了解了什么是公平策略,我们再来看看FairSync类定义


static final class FairSync extends Sync {
        private static final long serialVersionUID = -3000897897090466540L;
        
        /**
         * 获取锁
         */
        final void lock() {
        //cas设置state为1失败,代表获取资源失败,执行AQS获取锁模板流程,否获取资源成功
            acquire(1);
        }

        /**
         * 获取资源
         */
        protected final boolean tryAcquire(int acquires) {
            //获取当前线程
            final Thread current = Thread.currentThread();
            //获取state状态
            int c = getState();
            if (c == 0) { // state==0 代表资源可获取
                //1.hasQueuedPredecessors判断当前线程是不是CLH队列被唤醒的线程,如果是执行下一个步骤
               //2.cas设置state为acquires,acquires传入的是1
                if (!hasQueuedPredecessors() &&
                    compareAndSetState(0, acquires)) {
                    //cas成功,设置当前持有锁的线程
                    setExclusiveOwnerThread(current);
                    //返回成功
                    return true;
                }
            }
            //如果state!=0,但是当前线程是持有锁线程,直接重入
            else if (current == getExclusiveOwnerThread()) {
                //state状态+1
                int nextc = c + acquires;
                if (nextc < 0)
                    throw new Error("Maximum lock count exceeded");
                //设置state状态,此处不需要cas,因为持有锁的线程只有一个 
                setState(nextc);
                //返回成功
                return true;
            }
            return false;
        }
    }

    /**
     * AQS获取锁模板函数,这是AQS类中的函数
     */
    public final void acquire(int arg) {
        /**
         * 我们只需要关注tryAcquire函数,后面的函数是AQS获取资源失败,线程节点进入CLH队列的细节流程,本文不关注
         */
        if (!tryAcquire(arg) &&
            acquireQueued(addWaiter(Node.EXCLUSIVE), arg))
            selfInterrupt();
    }


其实我们不难发现FairSync流程与NonfairSync基本一致,唯一的区别就是在C A S执行前,多了一步hasQueuedPredecessors函数,这一步就是判断当前线程是不是CLH队列被唤醒的线程,如果是就执行C A S,否则获取资源失败,下面水一张图

Lock的实现

最后阿星带大家看看ReentrantLock中是如何实现Lock的,先看构造器部分

    //同步器
    private final Sync sync;
    
    //默认使用非公平策略
    public ReentrantLock() {
        sync = new NonfairSync();
    }

    //true-公平策略 false非公平策略
    public ReentrantLock(boolean fair) {
        sync = fair ? new FairSync() : new NonfairSync();
    }

ReentrantLock默认是使用非公平策略,如果想指定模式,可以通过入参fair来选择,这里就不做过多概述,接下来看看ReentrantLockLock的实现

public class ReentrantLock implements Lock, java.io.Serializable {
    private static final long serialVersionUID = 7373984872572414699L;
    //同步器
    private final Sync sync;

    //默认使用非公平策略
    public ReentrantLock() {
        sync = new NonfairSync();
    }

    //true-公平策略 false非公平策略
    public ReentrantLock(boolean fair) {
        sync = fair ? new FairSync() : new NonfairSync();
    }

    /**
     * 获取锁-阻塞
     */
    public void lock() {
        //基于sync实现
        sync.lock();
    }

    /**
     * 获取锁-阻塞,支持响应线程中断
     */
    public void lockInterruptibly() throws InterruptedException {
        //基于sync实现
        sync.acquireInterruptibly(1);
    }

    /**
     * 获取资源,返回是否成功状态-非阻塞
     */
    public boolean tryLock() {
        //基于sync实现
        return sync.nonfairTryAcquire(1);
    }

    /**
     * 获取锁-阻塞,支持超时 
     */
    public boolean tryLock(long timeout, TimeUnit unit)
            throws InterruptedException {
        //基于sync实现    
        return sync.tryAcquireNanos(1, unit.toNanos(timeout));
    }

    /**
     * 释放锁
     */
    public void unlock() {
        //基于sync实现
        sync.release(1);
    }

    /**
     * 创建条件变量
     */
    public Condition newCondition() {
        //基于sync实现
        return sync.newCondition();
    }

}

是不是特别简单,ReentrantLockLock的实现都是基于Sync来做的,有一种神器在手,天下我有的风范。

Sync承包了所有事情,为何它如此牛皮,因为Sync上有AbstractQueuedSynchronizer老大哥罩着,下有NonfairSyncFairSync两小弟可差遣,所以成为ReentrantLock的利器也合情合理。

最后阿星肝一张结合A Q S的流程图,来结束ReentrantLock

唠叨唠叨

这次阿星写在风格稍微调整了下,不知道各位读者喜不喜欢,如果喜欢的话请点赞、再看,让阿星感受下读者们的热情,最后下面会有一个关于阅读时间的调查,也希望读者们可以热情参与,好让阿星对发文时间心里有个B树。

历史好文推荐

关于我

这里是阿星,一个热爱技术的Java程序猿,公众号 「程序猿阿星」 里将会定期分享操作系统、计算机网络、Java、分布式、数据库等精品原创文章,2021,与您在 Be Better 的路上共同成长!。

非常感谢各位小哥哥小姐姐们能看到这里,原创不易,文章有帮助可以关注、点个赞、分享与评论,都是支持(莫要白嫖)!

愿你我都能奔赴在各自想去的路上,我们下篇文章见