【Python入门】Python随机模块22个函数详解

139 阅读8分钟

\

随机数可以用于数学,游戏,安全等领域中,还经常被嵌入到算法中,用以提高算法效率,并提高程序的安全性。平时数据分析各种分布的数据构造也会用到。

random模块,用于生成伪随机数,之所以称之为伪随机数,是因为真正意义上的随机数(或者随机事件)在某次产生过程中是按照实验过程中表现的分布概率随机产生的,其结果是不可预测的,是不可见的。而计算机中的随机函数是按照一定算法模拟产生的,对于正常随机而言,会出现某个事情出现多次的情况。

但是伪随机,在事情触发前设定好,就是这个十个事件各发生一次,只不过顺序不同而已。现在MP3的随机列表就是用的伪随机,把要播放的歌曲打乱顺序,生成一个随机列表而已,每个歌曲都播放一次。真实随机的话,会有出现某首歌多放次的情况,歌曲基数越多,重放的概率越大。

注意: random()是不能直接访问的,需要导入 random 模块,然后通过 random 静态对象调用该方法。

import random
list(dir(random))
['BPF', 'LOG4','NV_MAGICCONST','RECIP_BPF','Random','SG_MAGICCONST',
'SystemRandom','TWOPI','betavariate','choice','choices','expovariate','gammavariate',
'gauss','getrandbits','getstate','lognormvariate','normalvariate',
'paretovariate','randint','random','randrange','sample','seed',
'setstate','shuffle','triangular','uniform','vonmisesvariate','weibullvariate']
#加载所需要的包
import random
import matplotlib.pyplot as plt
import seaborn as sns

 

01 random

描述: random.random() 用于生成一个0到1的随机符点数: 0 <= n < 1.0

语法: random.random()

#生成一个随机数
random.random()
0.7186311708109537


#生成一个4位小数的随机列表
[round(random.random(),4) for i in range(10)]
[0.1693, 0.4698, 0.5849, 0.6859, 0.2818, 0.216, 0.1976, 0.3171, 0.2522, 0.8012]


#生成一串随机数
for i in range(10):
print(random.random())
0.4386055639247348
0.4394437853977078
0.231862963682833
0.6483168963553342
0.12106581255811855
0.7043874986531355
0.38729519658498623
0.6492256157170393
0.463425050933564
0.2298431522075462

02 choice

描述: 从非空序列seq中随机选取一个元素。如果seq为空则弹出 IndexError异常。

语法: random.choice( seq)seq 可以是一个列表,元组或字符串。

L = [0,1,2,3,4,5]
random.choice(L)
2


L = 'wofeichangshuai'
random.choice(L)
'h'

 

03 choices

描述: 从集群中随机选取k次数据,返回一个列表,可以设置权重。

注意每次选取都不会影响原序列,每一次选取都是基于原序列。

语法: random.choices(population,weights=None,*,cum_weights=None,k=1)

参数:

  • population:集群。
  • weights:相对权重。
  • cum_weights:累加权重。
  • k:选取次数。
a = [1,2,3,4,5]
random.choices(a,k=5)
[2, 5, 2, 1, 3]


random.choices(a,weights=[0,0,1,0,0],k=5)
[3, 3, 3, 3, 3]


random.choices(a,weights=[1,1,1,1,1],k=5)
[3, 1, 5, 2, 2]


#多次运行,5被抽到的概率为0.5,比其他的都大
random.choices(a,weights=[0.1,0.1,0.2,0.3,0.5],k=5)
[5, 4, 4, 4, 2]
random.choices(a,weights=[0.1,0.1,0.2,0.3,0.5],k=5)
[5, 4, 5, 5, 2]
random.choices(a,weights=[0.1,0.1,0.2,0.3,0.5],k=5)
[5, 2, 2, 5, 5]


random.choices(a,cum_weights=[1,1,1,1,1],k=5)
[1, 1, 1, 1, 1]


对每一条语句不妨各自写一个循环语句让它输出个十遍八遍的,你就足以看出用法了。


结论:参数weights设置相对权重,它的值是一个列表,设置之后,每一个成员被抽取到的概率就被确定了。比如weights=[1,2,3,4,5],那么第一个成员的概率就是P=1/(1+2+3+4+5)=1/15。
cum_weights设置累加权重,Python会自动把相对权重转换为累加权重,即如果你直接给出累加权重,那么就不需要给出相对权重,且Python省略了一步执行。比如weights=[1,2,3,4],那么cum_weights=[1,3,6,10],这也就不难理解为什么cum_weights=[1,1,1,1,1]输出全是第一

04 getrandbits

描述: 返回一个不大于K位的Python整数(十进制),比如k=10,则结果在0~2^10之间的整数。

语法: random.getrandbits(k)

random.getrandbits(10)
379

 

05 getstate

描述: 返回一个捕获到的 生成器当前内部状态 的对象,可以将此对象传递给 setstate() 以恢复到这个状态。

语法: random.getstate()

 

06 setstate

描述: state 应该是从之前调用 getstate() 获得的,而 setstate() 将生成器的内部状态恢复到调用 getstate() 时的状态。根据下面的例子可以看出,由于生成器内部状态相同时会生成相同的下一个随机数,我们可以使用 getstate() 和 setstate() 对生成器内部状态进行获取和重置到某一状态下。

语法: random.setstate(state)

state = random.getstate()
random.random()
0.489148634943


random.random()
0.22359638172661822


random.setstate(state)
random.random()
0.48914863494

 

07 randint

描述: 用于生成一个指定范围内的整数。

语法: random.randint(a, b),其中参数a是下限,参数b是上限,生成的随机数n: a <= n <= b 

random.randint(1, 8)
3
random.randint(1, 8)
4

08 randrange

描述: 按指定基数递增的集合中 获取一个随机数。如:random.randrange(10, 100, 2),结果相当于从[10, 12, 14, 16, … 96, 98]序列中获取一个随机数,random.randrange(10, 100, 2)在结果上与 random.choice(range(10, 100, 2) 等效。

语法: random.randrange([start], stop[, step])

  • 不指定step,随机生成 [a,b) 范围内一个整数。
  • 指定step,step作为步长会进一步限制[a,b)的范围,比如randrange(0,11,2)意即生成[0,11)范围内的随机偶数。
  • 不指定a,则默认从0开始。
#不限制
[random.randrange(0,11) for i in range(5)]
[4, 6, 3, 9, 5]


#随机偶数,运行5个数
[random.randrange(0,11,2) for i in range(5)]
[2, 4, 8, 8, 6]

09 sample

描述: 从population样本或集合中随机抽取K个不重复的元素形成新的序列。常用于不重复的随机抽样。返回的是一个新的序列,不会破坏原有序列。要从一个整数区间随机抽取一定数量的整数,请使用sample(range(1000000), k=60)类似的方法,这非常有效和节省空间。如果k大于population的长度,则弹出ValueError异常。

语法: random.sample(population, k)

注意: 与random.choices()的区别:一个是选取k次,一个是选取k个,选取k次的相当于选取后又放回,选取k个则选取后不放回。故random.sample()的k值不能超出集群的元素个数。

random.sample(range(1000), k=5)
[82, 678, 664, 177, 376]


L = [0,1,2,3,4,5]
random.sample(L,3)
[5, 3, 1]


random.sample(L,3)
[2, 4, 5]

10 seed

描述: 初始化伪随机数生成器。如果未提供a或者a=None,则使用系统时间为种子。如果a是一个整数,则作为种子。伪随机数生成模块。如果不提供 seed,默认使用系统时间。使用相同的 seed,可以获得完全相同的随机数序列,常用于算法改进测试。

语法: random.seed(a=None, version=2)

a = random.Random()
a.seed(1)
[a.randint(1, 100) for i in range(20)]
[14, 85, 77, 26, 50, 45, 66, 79, 10, 3, 84, 44, 77, 1, 45, 73, 23, 95, 91, 4]


b =random.Random()
b.seed(1)
[b.randint(1, 100) for i in range(20)]
[14, 85, 77, 26, 50, 45, 66, 79, 10, 3, 84, 44, 77, 1, 45, 73, 23, 95, 91, 4]

11 shuffle

描述: 用于将一个列表中的元素打乱。只能针对可变的序列,对于不可变序列,请使用下面的sample()方法。

语法: random.shuffle(x)

L = [0,1,2,3,4,5]
random.shuffle(L)
L
[5, 4, 1, 0, 3, 2]

12 uniform

描述: 产生 [ a ,b] 范围内一个随机浮点 。uniform()的a,b参数不需要遵循a<=b的规则,即a小b大也可以,此时生成[b,a]范围内的随机浮点数。

语法: random.uniform(x, y)

random.uniform(10, 11)
10.789198208817488

 

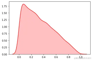
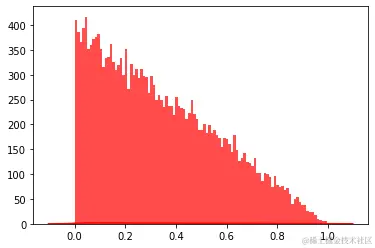
13 triangular

描述: 返回一个low <= N <=high的三角形分布的随机数。参数mode指明众数出现位置。

语法:random.triangular(low, high, mode)

data = [random.triangular(2,2,3) for i in range(20000)]
#直方图
plt.hist(data, bins=100,  color="#FF0000", alpha=.7)
#密度图
sns.kdeplot(data, shade=True,color="#FF0000")

直方图

             

密度图无法显示

             

 

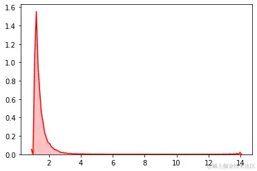
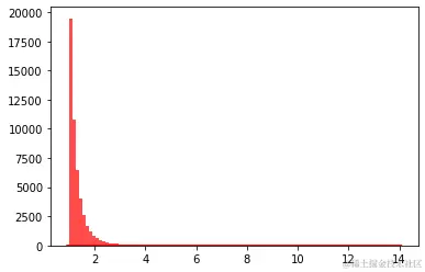
14 vonmisesvariate

描述: 卡帕分布

语法: vonmisesvariate(mu, kappa)

data = [random.vonmisesvariate(2,2) for i in range(20000)]
#直方图
plt.hist(data, bins=100,  color="#FF0000", alpha=.7)
#密度图
sns.kdeplot(data, shade=True,color="#FF0000")

直方图

             

密度图

             

 

15 weibullvariate

描述: 威布尔分布

语法: random.weibullvariate(alpha, beta)

data = [random.weibullvariate(1,2) for i in range(20000)]
#直方图
plt.hist(data, bins=100,  color="#FF0000", alpha=.7)
sns.kdeplot(data, shade=True,color="#FF0000")

直方图

             

密度图

             

 

16 betavariate

描述: β分布

语法: random.betavariate(alpha, beta)

data = [random.betavariate(1,2) for i in range(20000)]
#直方图
plt.hist(data, bins=100,  color="#FF0000", alpha=.7)
#密度图
sns.kdeplot(data, shade=True,color="#FF0000")

直方图

             

密度图

             

 

 

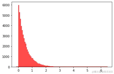
17 expovariate

描述: 指数分布

语法: random.expovariate(lambd)

data = [random.expovariate(2) for i in range(50000)]
#直方图
plt.hist(data, bins=100,  color="#FF0000", alpha=.7)
#密度图
sns.kdeplot(data, shade=True,color="#FF0000")

直方图

             

密度图

             

 

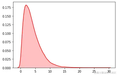
18 gammavariate

描述: 伽马分布

语法: random.gammavariate(alpha, beta)

data = [random.gammavariate(2,2) for i in range(50000)]
#直方图
plt.hist(data, bins=100,  color="#FF0000", alpha=.7)
#密度图
sns.kdeplot(data, shade=True,color="#FF0000")

直方图

             

密度图

             

 

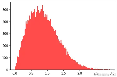
19 gauss

描述: 高斯分布

语法: random.gauss(mu, sigma)

data = [random.gauss(2,2) for i in range(50000)]
#直方图
plt.hist(data, bins=100,  color="#FF0000", alpha=.7)
#密度图
sns.kdeplot(data, shade=True,color="#FF0000")

直方图

             

密度图

             

 

20 lognormvariate

描述: 对数正态分布

语法: random.lognormvariate(mu, sigma)

示例:

data = [random.lognormvariate(4,2) for i in range(50000)]
#直方图
plt.hist(data, bins=100,  color="#FF0000", alpha=.7)
#密度图
sns.kdeplot(data, shade=True,color="#FF0000")

直方图

             

密度图

             

 

21 normalvariate

描述: 正态分布

语法: random.normalvariate(mu, sigma)

data = [random.normalvariate(2,4) for i in range(20000)]
#直方图
plt.hist(data, bins=100,  color="#FF0000", alpha=.7)
#密度图
sns.kdeplot(data, shade=True,color="#FF0000")

直方图

             

 

密度图

             

 

22 paretovariate

描述: 帕累托分布

语法: random.paretovariate(alpha)

data = [random.paretovariate(4) for i in range(50000)]
#直方图
plt.hist(data, bins=100,  color="#FF0000", alpha=.7)
#密度图
sns.kdeplot(data, shade=True,color="#FF0000")

直方图

             

密度图