【NLP傻瓜式教程】手把手带你CNN文本分类(附代码)

250 阅读10分钟

文章来源于NewBeeNLP,作者kaiyuan

写在前面

本文是对经典论文《Convolutional Neural Networks for Sentence Classification[1]》的详细复现,(应该是)基于TensorFlow 1.1以及python3.6。从数据预处理、模型搭建、模型训练预测以及可视化一条龙讲解,旨在为刚接触该领域不知道如何下手搭建网络的同学提供一个参考。废话不说直接进入主题吧

NLP中的CNN

论文中是使用的CNN框架来实现对句子的分类,积极或者消极。当然这里我们首先必须对CNN有个大概的了解,可以参考我之前的这篇【Deep learning】卷积神经网络CNN结构。目前主流来看,CNN主要是应用在computer vision领域,并且可以说由于CNN的出现,使得CV的研究与应用都有了质的飞跃。(可惜的是,目前在NLP领域还没有这种玩意儿,不知道刚出的BERT算不算)【update@20200221: ****算! 算!算!】

目前对NLP的研究分析应用最多的就是RNN系列的框架,比如RNN,GRU,LSTM等等,再加上Attention,基本可以认为是NLP的标配套餐了。但是在文本分类问题上,相比于RNN,CNN的构建和训练更为简单和快速,并且效果也不差,所以仍然会有一些研究。

那么,CNN到底是怎么应用到NLP上的呢?

不同于CV输入的图像像素,NLP的输入是一个个句子或者文档。句子或文档在输入时经过embedding(word2vec或者Glove)会被表示成向量矩阵,其中每一行表示一个词语,行的总数是句子的长度,列的总数就是维度。例如一个包含十个词语的句子,使用了100维的embedding,最后我们就有一个输入为10x100的矩阵。

在CV中,filters是以一个patch(任意长度x任意宽度)的形式滑过遍历整个图像,但是在NLP中,filters会覆盖到所有的维度,也就是形状为 [filter_size, embed_size]。更为具体地理解可以看下图,输入为一个7x5的矩阵,filters的高度分别为2,3,4,宽度和输入矩阵一样为5。每个filter对输入矩阵进行卷积操作得到中间特征,然后通过pooling提取最大值,最终得到一个包含6个值的特征向量。

弄清楚了CNN的结构,下面就可以开始实现文本分类任务了。

数据预处理

原论文中使用了好几个数据集,这里我们只选择其中的一个——Movie Review Data from Rotten Tomatoes[2]。该数据集包括了10662个评论,其中一半positive一半negative。

在数据处理阶段,主要包括以下几个部分:

1、load file

def load_data_and_labels(positive_file, negative_file):
    #load data from files
    positive_examples = list(open(positive_file, "r", encoding='utf-8').readlines())
    positive_examples = [s.strip() for s in positive_examples]
    negative_examples = list(open(negative_file, "r", encoding='utf-8').readlines())
    negative_examples = [s.strip() for s in negative_examples]
    # Split by words
    x_text = positive_examples + negative_examples
    x_text = [clean_str(sent) for sent in x_text]
    # Generate labels
    positive_labels = [[0, 1] for _ in positive_examples]
    negative_labels = [[1, 0] for _ in negative_examples]
    y = np.concatenate([positive_labels, negative_labels], 0)
    return [x_text, y]

2、clean sentences

def clean_str(string):
    string = re.sub(r"[^A-Za-z0-9(),!?\'\`]", " ", string)
    string = re.sub(r"\'s", " \'s", string)
    string = re.sub(r"\'ve", " \'ve", string)
    string = re.sub(r"n\'t", " n\'t", string)
    string = re.sub(r"\'re", " \'re", string)
    string = re.sub(r"\'d", " \'d", string)
    string = re.sub(r"\'ll", " \'ll", string)
    string = re.sub(r",", " , ", string)
    string = re.sub(r"!", " ! ", string)
    string = re.sub(r"\(", " \( ", string)
    string = re.sub(r"\)", " \) ", string)
    string = re.sub(r"\?", " \? ", string)
    string = re.sub(r"\s{2,}", " ", string)
    return string.strip().lower()

模型实现

论文中使用的模型如下所示其中第一层为embedding layer,用于把单词映射到一组向量表示。接下去是一层卷积层,使用了多个filters,这里有3,4,5个单词一次遍历。接着是一层max-pooling layer得到了一列长特征向量,然后在dropout 之后使用softmax得出每一类的概率。

在一个CNN类中实现上述模型

class TextCNN(object):
    """
    A CNN class for sentence classification
    With a embedding layer + a convolutional, max-pooling and softmax layer
    """
    def __init__(self, sequence_length, num_classes, vocab_size,
                 embedding_size, filter_sizes, num_filters, l2_reg_lambda=0.0):
        """

        :param sequence_length: The length of our sentences
        :param num_classes:     Number of classes in the output layer(pos and neg)
        :param vocab_size:      The size of our vocabulary
        :param embedding_size:  The dimensionality of our embeddings.
        :param filter_sizes:    The number of words we want our convolutional filters to cover
        :param num_filters:     The number of filters per filter size
        :param l2_reg_lambda:   optional

这里再注释一下filter_sizes和num_filters。filters_sizes是指filter每次处理几个单词,num_filters是指每个尺寸的处理包含几个filter。

1. Input placeholder

tf.placeholder是tensorflow的一种占位符,与feeed_dict同时使用。在训练或者测试模型阶段,我们可以通过feed_dict来喂入输入变量。

# set placeholders for variables
self.input_x = tf.placeholder(tf.int32, [None, sequence_length], name='input_x')
self.input_y = tf.placeholder(tf.float32, [None, num_classes], name='input_y')
self.dropout_keep_prob = tf.placeholder(tf.float32, name='dropout_keep_prob')

tf.placeholder函数第一个参数是变量类型,第二个参数是变量shape,其中None表示sample的个数,第三个name参数用于指定名字。

dropout_keep_prob变量是在dropout阶段使用的,我们在训练的时候选取50%的dropout,在测试时不使用dropout。

2. Embedding layer

我们需要定义的第一个层是embedding layer,用于将词语转变成为一组向量表示。

 # embedding layer
 with tf.name_scope('embedding'):
        self.W = tf.Variable(tf.random_uniform([vocab_size, embedding_size], -1.0, 1.0), name='weight')
        self.embedded_chars = tf.nn.embedding_lookup(self.W, self.input_x)
        # TensorFlow’s convolutional conv2d operation expects a 4-dimensional tensor
        # with dimensions corresponding to batch, width, height and channel.
        self.embedded_chars_expanded = tf.expand_dims(self.embedded_chars, -1)

W 是在训练过程中学习到的参数矩阵,然后通过tf.nn.embedding_lookup来查找到与input_x相对应的向量表示。tf.nn.embedding_lookup返回的结果是一个三维向量,[None, sequence_length, embedding_size]。但是后一层的卷积层要求输入为四维向量(batch, width,height,channel)。所以我们要将结果扩展一个维度,才能符合下一层的输入。

3. Convolution and Max-Pooling Layers

在卷积层中最重要的就是filter。回顾本文的第一张图,我们一共有三种类型的filter,每种类型有两个。我们需要迭代每个filter去处理输入矩阵,将最终得到的所有结果合并为一个大的特征向量。

# conv + max-pooling for each filter
pooled_outputs = []
for i, filter_size in enumerate(filter_sizes):
    with tf.name_scope('conv-maxpool-%s' % filter_size):
        # conv layer
        filter_shape = [filter_size, embedding_size, 1, num_filters]
        W = tf.Variable(tf.truncated_normal(filter_shape, stddev=0.1), name='W')
        b = tf.Variable(tf.constant(0.1, shape=[num_filters]), name='b')
        conv = tf.nn.conv2d(self.embedded_chars_expanded, W, strides=[1,1,1,1],
                            padding='VALID', name='conv')
        # activation
        h = tf.nn.relu(tf.nn.bias_add(conv, b), name='relu')
        # max pooling
        pooled = tf.nn.max_pool(h, ksize=[1, sequence_length-filter_size + 1, 1, 1],
                                strides=[1,1,1,1], padding='VALID', name='pool')
        pooled_outputs.append(pooled)


# combine all the pooled fratures
num_filters_total = num_filters * len(filter_sizes)
self.h_pool = tf.concat(pooled_outputs, 3)  # why 3?
self.h_pool_flat = tf.reshape(self.h_pool, [-1, num_filters_total])

这里W 就是filter矩阵, tf.nn.conv2d是tensorflow的卷积操作函数,其中几个参数包括

  • strides表示每一次filter滑动的距离,它总是一个四维向量,而且首位和末尾必定要是1[1, width, height, 1]
  • padding有两种取值:VALID和SAME。
    • VALID是指不在输入矩阵周围填充0,最后得到的output的尺寸小于input;
    • SAME是指在输入矩阵周围填充0,最后得到output的尺寸和input一样;

这里我们使用的是‘VALID’,所以output的尺寸为[1, sequence_length - filter_size + 1, 1, 1]

接下去是一层max-pooling,pooling比较好理解,就是选出其中最大的一个。经过这一层的output尺寸为 [batch_size, 1, 1, num_filters]

4. Dropout layer

这个比较好理解,就是为了防止模型的过拟合,设置了一个神经元激活的概率。每次在dropout层设置一定概率使部分神经元失效, 每次失效的神经元都不一样,所以也可以认为是一种bagging的效果。

# dropout
with tf.name_scope('dropout'):
    self.h_drop = tf.nn.dropout(self.h_pool_flat, self.dropout_keep_prob)

5. Scores and Predictions

我们可以通过对上述得到的特征进行运算得到每个分类的分数score,并且可以通过softmax将score转化成概率分布,选取其中概率最大的一个作为最后的prediction

#score and prediction
with tf.name_scope("output"):
    W = tf.get_variable('W', shape=[num_filters_total, num_classes],
                        initializer = tf.contrib.layers.xavier_initializer())
    b = tf.Variable(tf.constant(0.1, shape=[num_classes]), name='b')
    l2_loss += tf.nn.l2_loss(W)
    l2_loss += tf.nn.l2_loss(b)
    self.score = tf.nn.xw_plus_b(self.h_drop, W, b, name='scores')
    self.prediction = tf.argmax(self.score, 1, name='prediction')

6. Loss and Accuracy

通过score我们可以计算得出模型的loss,而我们训练的目的就是最小化这个loss。对于分类问题,最常用的损失函数是cross-entropy 损失

 # mean cross-entropy loss
with tf.name_scope('loss'):
    losses = tf.nn.softmax_cross_entropy_with_logits(logits=self.score, labels=self.input_y)
    self.loss = tf.reduce_mean(losses) + l2_reg_lambda * l2_loss

为了在训练过程中实时观测训练情况,我们可以定义一个准确率

# accuracy
with tf.name_scope('accuracy'):
    correct_predictions = tf.equal(self.prediction, tf.argmax(self.input_y, 1))
    self.accuracy = tf.reduce_mean(tf.cast(correct_predictions, 'float'), name='accuracy')

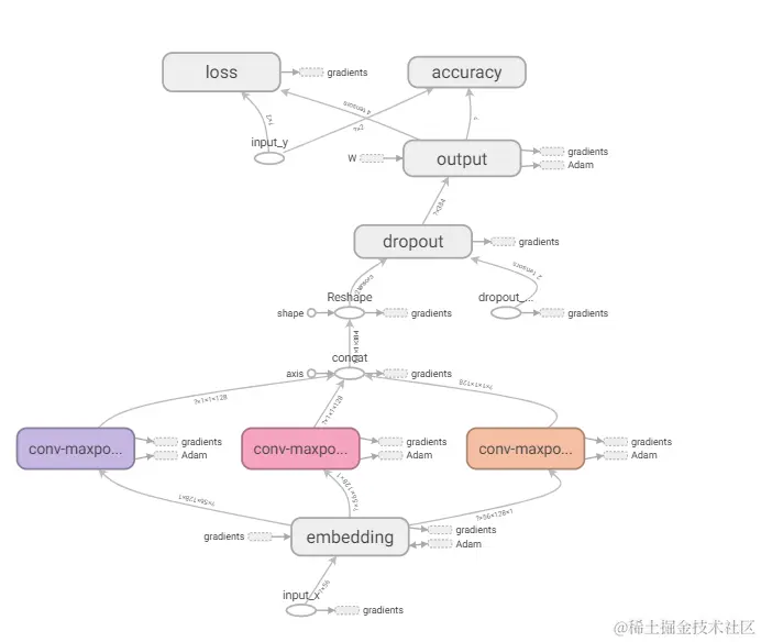
到目前为止,我们的模型框架已经搭建完成,可以使用Tensorboardd来瞧一瞧到底是个啥样

模型训练

接下去我们就要开始使用影评数据来训练网络啦。

创建图和session

对于Tensorflow有两个重要的概念:Graph和Session。

  • Session会话可以理解为一个计算的环境,所有的operation只有在session中才能返回结果;
  • Graph图就可以理解为上面那个图片,在图里面包含了所有要用到的操作operations和张量tensors。

PS:在一个项目中可以使用多个graph,不过我们一般习惯只用一个就行。同时,在一个graph中可以有多个session,但是在一个session中不能有多个graph。

with tf.Graph().as_default():
    session_conf = tf.ConfigProto(
        # allows TensorFlow to fall back on a device with a certain operation implemented
        allow_soft_placement= FLAGS.allow_soft_placement,
        # allows TensorFlow log on which devices (CPU or GPU) it places operations
        log_device_placement=FLAGS.log_device_placement
    )
    sess = tf.Session(config=session_conf)

Initialize CNN

cnn = TextCNN(sequence_length=x_train.shape[1],
              num_classes=y_train.shape[1],
              vocab_size= len(vocab_processor.vocabulary_),
              embedding_size=FLAGS.embedding_dim,
              filter_sizes= list(map(int, FLAGS.filter_sizes.split(','))),
              num_filters= FLAGS.num_filters,
              l2_reg_lambda= FLAGS.l2_reg_lambda)
global_step = tf.Variable(0, name='global_step', trainable=False)
optimizer = tf.train.AdamOptimizer(1e-3)
grads_and_vars = optimizer.compute_gradients(cnn.loss)
train_op = optimizer.apply_gradients(grads_and_vars, global_step=global_step)

这里train_op的作用就是更新参数,每运行一次train_op,global_step都会增加1。

Summaries

Tensorflow有一个特别实用的操作,summary,它可以记录训练时参数或者其他变量的变化情况并可视化到tensorboard。使用tf.summary.FileWriter()函数可以将summaries写入到硬盘保存到本地。

# visualise gradient
grad_summaries = []
for g, v in grads_and_vars:
    if g is not None:
        grad_hist_summary = tf.summary.histogram('{}/grad/hist'.format(v.name),g)
        sparsity_summary = tf.summary.scalar('{}/grad/sparsity'.format(v.name), tf.nn.zero_fraction(g))
        grad_summaries.append(grad_hist_summary)
        grad_summaries.append(sparsity_summary)
grad_summaries_merged = tf.summary.merge(grad_summaries)

# output dir for models and summaries
timestamp = str(time.time())
out_dir = os.path.abspath(os.path.join(os.path.curdir, 'run', timestamp))
print('Writing to {} \n'.format(out_dir))

# summaries for loss and accuracy
loss_summary = tf.summary.scalar('loss', cnn.loss)
accuracy_summary = tf.summary.scalar('accuracy', cnn.accuracy)

# train summaries
train_summary_op = tf.summary.merge([loss_summary, accuracy_summary])
train_summary_dir = os.path.join(out_dir, 'summaries', 'train')
train_summary_writer = tf.summary.FileWriter(train_summary_dir, sess.graph)

# dev summaries
dev_summary_op = tf.summary.merge([loss_summary, accuracy_summary])
dev_summary_dir = os.path.join(out_dir, 'summaries', 'dev')
dev_summary_writer = tf.summary.FileWriter(dev_summary_dir, sess.graph)

Checkpointing

checkpointing的作用就是可以保存每个阶段训练模型的参数,然后我们可以根据准确率来选取最好的一组参数。

checkpoint_dir = os.path.abspath(os.path.join(out_dir, 'checkpoints'))
checkpoint_prefix = os.path.join(checkpoint_dir, 'model')
if not os.path.exists(checkpoint_dir):
    os.makedirs(checkpoint_dir)
saver = tf.train.Saver(tf.global_variables(), max_to_keep=FLAGS.num_checkpoints)

Initializing the variables

在开始训练之前,我们通常会需要初始化所有的变量。一般使用 tf.global_variables_initializer()就可以了。

Defining a single training step

我们可以定义一个单步训练的函数,使用一个batch的数据来更新模型的参数

def train_step(x_batch, y_batch):
    """
    A single training step
    :param x_batch:
    :param y_batch:
    :return:
    """
    feed_dict = {
        cnn.input_x: x_batch,
        cnn.input_y: y_batch,
        cnn.dropout_keep_prob: FLAGS.dropout_keep_prob
    }
    _, step, summaries, loss, accuracy = sess.run(
        [train_op, global_step, train_summary_op, cnn.loss, cnn.accuracy],
        feed_dict=feed_dict
    )
    time_str = datetime.datetime.now().isoformat()
    print("{}: step {}, loss {:g}, acc {:g}".format(time_str, step, loss, accuracy))
    train_summary_writer.add_summary(summaries, step)

这里的feed_dict就是我们前面提到的同placeholder一起使用的。必须在feed_dict中给出所有placeholder节点的值,否则程序就会报错。

接着使用sess.run()运行前面定义的操作,最终可以得到每一步的损失、准确率这些信息。

类似地我们定义一个函数在验证集数据上看看模型的准确率等

def dev_step(x_batch, y_batch, writer=None):
    """
    Evaluate model on a dev set
    Disable dropout
    :param x_batch:
    :param y_batch:
    :param writer:
    :return:
    """
    feed_dict = {
        cnn.input_x: x_batch,
        cnn.input_y: y_batch,
        cnn.dropout_keep_prob: 1.0
    }
    step, summaries, loss, accuracy = sess.run(
        [global_step, dev_summary_op, cnn.loss, cnn.accuracy],
        feed_dict=feed_dict
    )
    time_str = datetime.datetime.now().isoformat()
    print("{}: step {}, loss {:g}, acc {:g}".format(time_str, step, loss, accuracy))
    if writer:
        writer.add_summary(summaries, step)

Training loop

前面都定义好了以后就可以开始我们的训练了。我们每次调用train_step函数批量的训练数据并保存:

# generate batches
batches = data_process.batch_iter(list(zip(x_train, y_train)), FLAGS.batch_size, FLAGS.num_epochs)
# training loop
for batch in batches:
    x_batch, y_batch = zip(*batch)
    train_step(x_batch, y_batch)
    current_step = tf.train.global_step(sess, global_step)
    if current_step % FLAGS.evaluate_every == 0:
        print('\n Evaluation:')
        dev_step(x_dev, y_dev, writer=dev_summary_writer)
        print('')
    if current_step % FLAGS.checkpoint_every == 0:
        path = saver.save(sess, checkpoint_prefix, global_step=current_step)
        print('Save model checkpoint to {} \n'.format(path))

最后输出的效果大概是这样的

Visualizing Results

我们可以在代码目录下打开终端输入以下代码来启动浏览器的tensorboard:

tensorboard --logdir /runs/xxxxxx/summaries

小结

当然这只是一个利用CNN进行NLP分类任务(文本分类,情感分析等)的baseline,可以看出准确率并不是很高,后续还有很多可以优化的地方,包括使用pre-trained的Word2vec向量、加上L2正则化等等。

完整代码可以在公众号后台回复"CNN2014"获取。

本文参考资料

[1]

Convolutional Neural Networks for Sentence Classification: arxiv.org/abs/1408.58…

[2]

Movie Review Data from Rotten Tomatoes: www.cs.cornell.edu/people/pabo…

END -

```php

往期精彩回顾 适合初学者入门人工智能的路线及资料下载机器学习在线手册深度学习在线手册AI基础下载(pdf更新到25集)备注:加入本站微信群或者qq群,请回复“加群”获取一折本站知识星球优惠券,请回复“知识星球”喜欢文章,点个在看