常见概率分布的Matplotlib实现

277 阅读2分钟

1 导入包

导入本次实验所用的4种常见分布,连续分布的代表:beta分布、正态分布,均匀分布,离散分布的代表:二项分布。

import numpy as np
from scipy.stats import beta, norm, uniform, binom
import matplotlib.pyplot as plt
from functools import wraps

2 定义带参数的装饰器

绘图装饰器带有四个参数分别表示legend的2类说明文字,y轴label, 保存的png文件名称。

# 定义带四个参数的画图装饰器
def my_plot(label0=None, label1=None, ylabel='probability density function', fn=None):
    def decorate(f):
        @wraps(f)
        def myplot():
            fig = plt.figure(figsize=(16, 9))
            ax = fig.add_subplot(111)
            x, y, y1 = f()
            ax.plot(x, y, linewidth=2, c='r', label=label0)
            ax.plot(x, y1, linewidth=2, c='b', label=label1)
            ax.legend()
            plt.ylabel(ylabel)
            # plt.show()
            plt.savefig('./img/%s' % (fn,))
            plt.close()
        return myplot
    return decorate

3 均匀分布

从图中可看出,红色概率密度函数只在0~1才会发生,曲线与x轴的0~1区间所封闭的面积为全概率1.0.

# 均匀分布(uniform)
@my_plot(label0='b-a=1.0', label1='b-a=2.0', fn='uniform.png')
def unif():
    x = np.arange(-0.01, 2.01, 0.01)
    y = uniform.pdf(x, loc=0.0, scale=1.0)
    y1 = uniform.pdf(x, loc=0.0, scale=2.0)
    return x, y, y1

4 二项分布\

红色曲线表示发生一次概率为0.3,重复50次的密度函数,二项分布期望值为0.3*50 = 15次。看到这50次实验,很可能出现的次数为10~20.可与蓝色曲线对比分析。

@my_plot(label0='n=50,p=0.3', label1='n=50,p=0.7', fn='binom.png', ylabel='probability mass function')
def bino():
    x = np.arange(50)
    n, p, p1 = 50, 0.3, 0.7
    y = binom.pmf(x, n=n, p=p)
    y1 = binom.pmf(x, n=n, p=p1)
    return x, y, y1

5 高斯分布

红色曲线表示均值为0,标准差为1.0的概率密度函数,蓝色曲线的标准差更大,所以它更矮胖,显示出取值的多样性,和不稳定性。

# 高斯 分布
@my_plot(label0='u=0.,sigma=1.0', label1='u=0.,sigma=2.0', fn='guass.png')
def guass():
    x = np.arange(-5, 5, 0.1)
    y = norm.pdf(x, loc=0.0, scale=1.0)
    y1 = norm.pdf(x, loc=0., scale=2.0)
    return x, y, y1

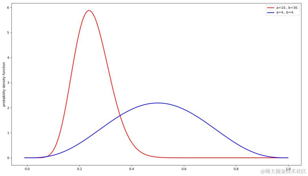
6 beta分布

beta分布的期望值如下,可从下面的两条曲线中加以验证:

@my_plot(label0='a=10., b=30.', label1='a=4., b=4.', fn='beta.png')
def bet():
    x = np.arange(-0.1, 1, 0.001)
    y = beta.pdf(x, a=10., b=30.)
    y1 = beta.pdf(x, a=4., b=4.)
    return x, y, y1

7 总结

统一调用以上四个函数,分别绘制概率曲线:

distrs = [unif, bino, guass, bet]
for distri in distrs:
    distri()

本文代码可以在github下载:\

github.com/fengdu78/Da…

备注:公众号菜单包含了整理了一本 AI小抄非常适合在通勤路上用学习

往期精彩回顾




2019年公众号文章精选适合初学者入门人工智能的路线及资料下载机器学习在线手册深度学习在线手册AI基础下载(第一部分)备注:加入本站微信群或者qq群,请回复“加群”加入知识星球(4500+用户,ID:92416895),请回复“知识星球”

喜欢文章,点个 在看