前端协作规范

319 阅读11分钟

前言

什么是前端规范

前端规范是对前端开发行为的制定一系列标准、规则

规范的意义

  • 提高开发效率、团队协作效率, 降低沟通成本
  • 降低新成员融入团队的成本, 同时也一定程度避免挖坑
  • 实现高度统一的代码风格,提高可读性,方便review, 另外一方面可以提高项目的可维护性

规范对象(过程规范)

  1. 开发流程规范
  2. 交互、设计规范
  3. 交互、设计与前端对接规
  4. 前端开发规范
  5. 后端接口与数据结构规范
  6. 前端与后端对接规范
  7. 前端行为规范

项目开发流程规范

yuque_diagram.jpg

UI设计规范

设计规范是什么?

能够对界面UI中的设计元素(如:Logo、配色、字体、排版等)和通用组件资源进行管理和归纳的规范性文档。

设计规范的作用是什么?

设计规范能够为团队解决诸多问题,大大提高团队协作效率,其作用主要体现在如下方面:

1. 解决团队协作项目控件使用混乱

一个包含几十页甚至几百页的大型项目,一般都是团队协作一起完成。若没有制定的设计规范,想保持不同页面同一控件的统一性,几乎是不可能的。但是,如果在多人进行协作某一项目前,UI设计师制定一份设计规范,其他协作成员都遵循此规范,就可以有效的把控视觉统一性了,提高工作效率也就变得轻松多了。

2. 保持产品迭代过程中品牌一致性

在产品的后期维护过程中,少不了迭代。若没有制定的设计规范,在经过多次迭代后,我们很可能忘记了设计初衷。版本3中的LOGO样式可能和版本1相差越来越远。若有了设计规范,在后期迭代过程中就很容易保持初衷,良好的维护品牌形象。

3. 大大提高开发人员工作效率,减少不必要的代码重复

有了设计规范,开发人员可快速调用一套代码,大大提高工作效率。

现有成熟的开源组件库

关于设计规范,极力推荐看看 Ant Design 的设计原则、设计价值观(自然、确定)和对于人机交互的理解

开发流程规范

Git Flow 规范

Git安装配置及基本使用

  1. 从官网下载安装包,手动完成安装。
  2. 打开Git Bash命令行工具,执行命令ssh-keygen -t rsa -C Email-Addresss生成一个密钥对。
  3. 登录到Git远程仓库,找到SSH Keys,点击Add SSH Key,填写Title栏,复制用户目录下.ssh/id_rsa.pub文件的内容到Key,点击Add Key。
  4. 点击New project,填写完成后点击Create project新建一个仓库,点击Activity,点击SSH后复制SSH边上栏里的地址。
  5. 打开Git Bash命令行工具,切换到一个合适的目录,使用命令git clone 刚才复制的URL克隆创建的仓库。
  6. 进入目录cd 仓库名,执行命令git config --global user.email your-email,
  7. git config --global user.name your-name,设置你的个人信息。 执行命令:
  1. git status,查看当前状态,发现有未跟踪文件
  2. git add .,当前目录所有文件添加到暂存区
  3. git diff,比较当前工作区和暂存区有何不同
  4. git status,查看当前状态,发现有文件未提交
  5. git commit -m "注释",把暂存区内容提交到本地仓库
  6. git push -u origin master,把本地仓库的提交推送到远程仓库
  7. git log,查看提交日志

Git本地分支管理

分支的创建、合并、删除

  1. git branch,显示所有分支
  2. git branch -a,显示本地和远程所有分支
  3. git checkout -b b1,从当前分支创建一个叫b1的分支并切换到b1分支
  4. git checkout master,切换到master主分支
  5. git merge b1,把b1分支的代码合并到master上
  6. git branch -d b1,删除b1分支,不能在被删除分支上执行

Git Tag标签管理

标签的创建、删除

  1. git tag t1,从当前分支创建一个名为t1的标签
  2. git tag -d t1,删除名为t1的标签

命名规则

  • 每次提交必须写明注释,如果是修复Bug,请加上Bug号
  • 创建特性分支,名称要以feture/开头,加上特性名
  • 创建发布分支,名称要以release/开头,加上预发布版本号
  • 创建Bug修复分支,名称要以hotfix/开头,加上Bug号
  • 创建标签,名称要以tag/开头,加上发布版本号
  • 合并分支时必须使用--no-ff参数,以保留合并历史轨迹

分支模型

整体流程图:

image.png

主要分支(保护分支)

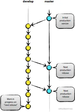
master 主分支,稳定代码,为生产环境做准备的
develop 开发分支,为开发服务
分支关系类似下图:

image.png

辅助分支

1.特性分支

从develop分支创建,用于特性开发,完成后要合并回develop分支(推荐到线上创建merge request合并)。 操作过程:

  1. git checkout -b feature/Feature-Name develop,从develop分支创建feature/Feature-Name特性分支
  2. git checkout develop,开发完成后,需要合并回develop分支,先切换到develop分支
  3. git merge --no-ff feature/Feature-Name,合并回develop分支,必须加--no-ff参数
  4. git branch -d feature/Feature-Name,删除特性分支
  5. git push origin develop,把合并后的develop分支推送到远程仓库 分支关系类似下图:

image.png

2.发布分支

从develop分支创建,用于预发布版本,允许小bug修复,完成后要合并回develop和master(推荐到线上创建merge request合并)。
操作过程:

  1. git checkou -b release/1.2 develop,创建一个发布分支
  2. git checkout master,切换到master分支,准备合并
  3. git merge --no-ff release/1.2,把release/1.2分支合并到master分支
  4. git tag 1.2,从master分支打一个标签
  5. git checkou develop,切换到develop分支,准备合并
  6. git merge --no-ff release/1.2,把release/1.2分支合并到develop分支
  7. git branch -d release/1.2,删除这个发布分支

3.修复分支

从master分支创建,用于生产环境上的Bug修复,完成后要合并回develop和master(推荐到线上创建merge request合并)。
操作过程:

  1. git checkout -b hotfix/1.2.1 master,从master分支创建一个Bug修复分支
  2. git checkout master,切换到master分支,准备合并
  3. git merge --no-ff hotfix/1.2.1,合并到master分支
  4. git tag 1.2.1,为master分支创建一个标签
  5. git checkout develop,切换到develop分支,准备合并
  6. git merge --no-ff hotfix/1.2.1,合并到develop分支
  7. git branch -d hotfix/1.2.1,删除hotfix/1.2.1分支 分支关系类似下图:

image.png 参考:
1、git - 官网
2、git - 简明指南

Git Rebase Flow

Git 基本流程步骤

一、要开发一个新的功能的时候,从 master 切一个分支出来

  • // 1. 拉取最新代码
  • git pull --rebase
  • // 2. 起一个新的分支
  • 功能分支:
  • git checkout -b feat/xxxx
  • 修复分支:
  • git checkout -b fix/xxxx 开发完毕提merge request,如果merge request没有冲突,则到此为止,直接通知相应人员就好了,如果产生了冲突,请按照下面步骤操作

二、功能开发完毕,需要合并到 master。这时候要先 rebase 下最新的 master 分支,再合并

  • // 1. 切换master分支
  • git checkout master
  • // 2. 拉取最新代码
  • git pull --rebase
  • // 3. 切换到自己的分支
  • git checkout feat/xxx 以上步骤完成之后,请按照下面步骤操作
  • // 1. 基于master做rebase
  • git rebase master
  • // 2. 这个时候会产生冲突,产生冲突时,手动解决冲突
  • git add .
  • // 3. 进入下一个冲突
  • git rebase --continue
  • // 4. 如果都解决完了
  • git push --force-with-lease
  • // 5. 大功告成,让mr负责人直接合并代码吧 rebase的一些其他命令
  • // 如果不需要当前的log
  • git rebase --skip
  • // 如果需要终止当前rebase
  • git rebase --abort

Git Commit 规范

Commit 规范格式

目前比较流行的Git Commit规范就是 Angular.js 项目所使用的规范: Header部分只有一行,包括三个字段:type(必需)、scope(可选)和subject(必需)。

1、Header

type:
  • feat:新功能(feature)
  • fix:修补bug
  • docs:文档(documentation)
  • style: 格式(不影响代码运行的变动)
  • refactor:重构(即不是新增功能,也不是修改bug的代码变动)
  • test:增加测试
  • chore:构建过程或辅助工具的变动
scope

scope用于说明 commit 影响的范围,比如数据层、控制层、视图层等等,视项目不同而不同。 例如在Angular,可以是$location, $browser, $compile, $rootScope, ngHref, ngClick, ngView等。 如果你的修改影响了不止一个scope,你可以使用*代替。

subject

subject是 commit 目的的简短描述,不超过50个字符。
其他注意事项:

  • 以动词开头,使用第一人称现在时,比如change,而不是changed或changes
  • 第一个字母小写
  • 结尾不加句号(.)

2、Body

Body 部分是对本次 commit 的详细描述,可以分成多行。下面是一个范例。

  1. More detailed explanatory text, if necessary. Wrap it to
  2. about 72 characters or so.
  3. Further paragraphs come after blank lines.
  4. - Bullet points are okay, too
  5. - Use a hanging indent 注意点:
  • 使用第一人称现在时,比如使用change而不是changed或changes。
  • 永远别忘了第2行是空行
  • 应该说明代码变动的动机,以及与以前行为的对比。

3、Footer

Footer 部分只用于以下两种情况:
不兼容变动
如果当前代码与上一个版本不兼容,则 Footer 部分以BREAKING CHANGE开头,后面是对变动的描述、以及变动理由和迁移方法。

  1. BREAKING CHANGE: isolate scope bindings definition has changed.
  2. To migrate the code follow the example below:
    
  3. Before:
    
  4. scope: {
    
  5.   myAttr: 'attribute',
    
  6. }
    
  7. After:
    
  8. scope: {
    
  9.   myAttr: '@',
    
  10. }
    
  11. The removed `inject` wasn't generaly useful for directives so there should be no code using it.
    
关闭 Issue

如果当前 commit 针对某个issue,那么可以在 Footer 部分关闭这个 issue 。

  1. Closes #234
Revert

还有一种特殊情况,如果当前 commit 用于撤销以前的 commit,则必须以revert:开头,后面跟着被撤销 Commit 的 Header。

  1. revert: feat(pencil): add 'graphiteWidth' option
  2. This reverts commit 667ecc1654a317a13331b17617d973392f415f02. Body部分的格式是固定的,必须写成This reverts commit <hash>.,其中的hash是被撤销 commit 的 SHA 标识符。
    如果当前 commit 与被撤销的 commit,在同一个发布(release)里面,那么它们都不会出现在 Change log 里面。如果两者在不同的发布,那么当前 commit,会出现在 Change log 的Reverts小标题下面。
举个例子

例如一个新功能,添加登陆模块 git commit 中的信息可以这样写:
feat(login): add login module
其中feat为提交类型type,login为域scope,“add login module”为 commit 目的的subject简短描述

Git Commit 辅助工具git cz

有热心的网友评论说可以git cz工具来实现标准化,我也研究试用了下,还不错。这里分享下我的试用过程:

git cz 使用方法

一、配置git cz
  1. 全局安装插件commitizen
  1. npm install -g commitizen
  1. 进入你想要使用git cz命令的git项目初始化工具(安装+配置)
  1. commitizen init cz-conventional-changelog --save --save-exact
  1. 现在就可以使用git cz代替git commit来生成专业的commit了(不过第一步还是要先git add)
二、使用git cz

只需按照提示一步一步来就OK了!

  1. git cz
  2. # 指定commit的类型
  3. ? Select the type of change that you're committing:
  4. # 用于描述改动的范围,格式为项目名/模块名
  5. ? What is the scope of this change (e.g. component or file name): (press enter t** **o skip)
  6. # 对改动进行简短的描述
  7. ? Write a short, imperative tense description of the change (max 83 chars): (11)
  8. # 对改动进行长的描述
  9. ? Provide a longer description of the change: (press enter to skip)
  10. # 是破坏性的改动吗
  11. ? Are there any breaking changes?
  12. # 影响了哪个issue吗,如果选是,接下来要输入issue号
  13. ? Does this change affect any open issues?

Commitlint + husky约束

1、安装commitlint

  1. # Install and configure if needed
  2. npm install --save-dev @commitlint/{cli,config-conventional}
  3. # 初始化配置文件
  4. echo "module.exports = {extends: ['@commitlint/config-conventional']};" > commitlint.config.js

2、安装husky v4

  1. # Install Husky v5
  2. npm install husky@4.3.8 --save-dev
  3. # or
  4. yarn add husky@4.3.8 --dev

3、package.json中添加钩子

  • "husky": {
  • "hooks": {
    
  •   "commit-msg": "commitlint -E HUSKY_GIT_PARAMS"
    
  • }
    
  • }

4、提交命令测试

  1. git commit -m "foo: this will fail"
  2. husky > commit-msg (node v10.1.0)
  3. No staged files match any of provided globs.
  4. ⧗ input: foo: this will fail
  5. ✖ type must be one of [build, chore, ci, docs, feat, fix, perf, refactor, revert, style, test] [type-enum]
  6. ✖ found 1 problems, 0 warnings
  7. ⓘ Get help: github.com/conventiona…
  8. husky > commit-msg hook failed (add --no-verify to bypass) 参考网站
    CommitLint:commitlint.js.org/

版本规范

版本格式:主版本号.次版本号.修订号,版本号递增规则如下:

  1. 主版本号:当你做了不兼容的 API 修改,
  2. 次版本号:当你做了向下兼容的功能性新增,
  3. 修订号:当你做了向下兼容的问题修正。 先行版本号及版本编译元数据可以加到“主版本号.次版本号.修订号”的后面,作为延伸。
    参考:
    1、语义化版本