面试官没想到,一个 Java 线程生命周期,我可以扯半小时

214 阅读7分钟

乘风破浪会有时,直挂云帆济沧海,高考的同学们加油!

面试官:你不是精通 Java 并发吗?从基础的 Java 线程生命周期开始讲讲吧。

好的,面试官。吧啦啦啦...

如果要说 Java 线程的生命周期的话,那我觉得就要先说说操作系统的线程生命周期

因为 JVM 是跑在操作系统上面的嘛,所以是绕不过去的,而且可以说, Java 语言中的线程本质上就是操作系统的线程

聪明的你肯定也发现了,不管是操作系统,还是 Java 或者 C# 都有线程的概念。在它们之间,关于线程的生命周期这一部分,肯定是有相同之处的,否则的话,操作系统自己一套生命周期流程, Java 又有自己的一套, C# 又有自己的一套,而且相互之间还要能够互相配合,这种成本想想就大的不行对吧

所以咱们就来看看,通用的线程生命周期都有啥

先直接上张图

面试官没想到,一个 Java 线程生命周期,我可以扯半小时

 

可以看到,主要有 new , ready , running , waiting , terminated 5 种状态

其中:

  • new 只是说,这个线程被创建了,但是还不允许分配 CPU 执行。因为这个状态只是说明你在编程语言层面被创建了,操作系统层面还没有被创建,肯定就谈不上分配 CPU 执行了

  • ready 这个状态是说,在操作系统层面已经成功创建了,所以接下来就是等待分配 CPU 执行了。还记得那句经典的嘛?ready ?go !

  • running 的状态,相信你就知道了,我都已经 ready 了,此时如果再给我分配一下 CPU 我是不是就可以 go 了?那不就是 running 状态了嘛

  • waiting 状态,就是线程在 running 状态的时候,突然发现,哎,我需要进行一下 I/O 操作,或者需要等待某个事件发生(比如说需要某个条件变量),这个时候是不是就不能再继续 happy 的 running 了。那咋办?waiting 一下呗

    • 那你都 waiting 了,占用的 CPU 资源是不是应该释放掉?所以说, waiting 状态的线程是永远没有机会获得 CPU 使用权的
    • 你是不是一听「永远没有机会」这几个字就给吓坏了,我该不会永远没有机会执行了吧。放心吧,你不是在 waiting 嘛,等你 wait 的事件发生了,就可以继续到 running 状态
  • 当整个线程执行完毕,或者出现异常的时候,就进入了 terminated 状态,也就是线程的使命就完成啦,处于 terminated 状态的线程不会再切换到其他状态了

通用的线程生命周期以及它们之间是如何切换的,到这里,应该就比较清楚了

接下来咱们看看 Java 线程的生命周期,在这个基础上是怎么做的优化,有什么区别

Java 线程的生命周期

咱们先来瞅瞅源码定义的状态(为了突出重点,我把注释都去掉了):

 

能够清楚的看到,在源码中定义了 6 种线程状态,刚才的通用状态有几种来着?5 种对吧,现在是 6 种。

这 6 种是干啥的?刚才的 5 种状态以及它们之间的切换我搞清楚了,这 6 种状态它们之间又是怎么切换的呢?

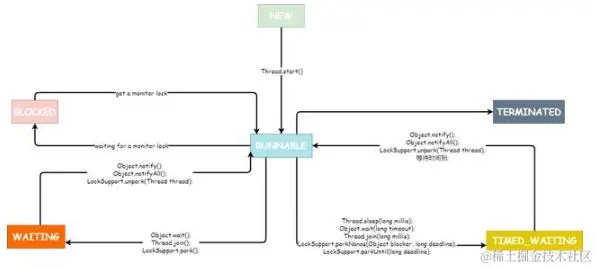
别急,阿粉这么贴心,肯定也是画好了一张图的:

面试官没想到,一个 Java 线程生命周期,我可以扯半小时

 

这 6 个状态咱们也是分别来看:

  • NEW 到 RUNNABLE ,应该是挺容易理解的,就是 thread 调用了 start 方法

    • Java 刚创建出来的 Thread 对象就是 NEW 状态,创建 Thread 对象主要有两种方法,一种是继承 Thread 对象,重写 run() 方法,一种是实现 Runnable 接口,重写 run() 方法,并将该实现类作为创建 Thread 对象的参数
    • 但是还记得嘛, NEW 只是说,这个线程在编程语言层面创建了,在操作系统层面还没有创建,那当然就不会被操作系统调度了对不对,就更谈不上执行了
    • 所以 Java 线程如果想要执行的话,就必须转换到 RUNNABLE 状态,也就是 thread 调用 start 方法
  • RUNNABLE 与 BLOCKED ,如果线程等待 synchronized 的隐式锁时,就会从 RUNNABLE 状态转到 BLOCKED 状态。因为 synchronized 修饰的方法/代码块同一时刻只允许一个线程执行,所以其他线程就只能等待了呗,当等待的线程获得 synchronized 隐式锁时,就会从 BLOCKED 状态转到 RUNNABLE 状态

    • 在这里有没有个疑问?就是线程在 wait 一个条件发生时,在操作系统层面线程会转到 waiting 状态,那么在 JVM 层面呢?在 JVM 层面, Java 线程状态是不会发生变化的。也就是这个时候 Java 线程的状态依然是 RUNNABLE 状态
  • RUNNABLE 与 WAITING 状态转换,我感觉图已经说得很好了,在这里不再赘述

  • RUNNABLE 与 TIMED_WAITING 状态转换,我感觉图已经说得很好了,在这里也不再赘述,仔细观察下会发现, TIMED_WAITING 与 WAITING 相比,就是多了超时参数,毕竟 TIMED_WAITING 是有时限等待嘛

  • RUNNABLE 到 TERMINATED ,这个过程比较好理解,线程执行完 run() 方法之后,就自动到 TERMINATED 状态了,当然了如果在执行 run() 方法过程中有异常抛出,也会导致线程终止

    • 有时候我们可能需要强制中断 run() 方法的执行,怎么办呢?是使用 stop() 方法还是 interrupt() 方法呢?正确的姿势是调用 interrupt() 方法
    • stop() 方法会真的杀死线程,不给线程一点儿喘息的机会,如果被杀死的线程持有 synchronized 隐式锁,那就再也不会释放掉这个锁了,接下来的线程也就没办法获得 synchronized 隐式锁,是不是特别危险?同样 suspend() 和 resume() 这两个方法也是不建议使用
    • interrupt() 方法相比于 stop() 方法就温柔很多,它只是通知线程后续的操作可以不用去执行了,线程可以选择执行现在就不执行,当然也可以选择再执行一段时间后再停止,或者我就不听你的,非要执行完,都没关系, interrupt() 只是通知一下你而已。就比如你要做火车去一个地方,突然通知你这个火车晚点了,你可以选择无视这个通知继续等待,或者选择另外一趟高铁,但是不管你做什么,和火车站都没啥关系,它通知的责任尽到了

看到这里应该就比较清楚了吧

在 Java 线程生命周期中, RUNNABLE 状态是将 ready 和 running 两种状态合并在了一起,而 BLOCKED , WAITING , TIMED_WAITING 这三种状态其实就是 waiting 状态,也就是线程要等待某些事件发生,才能继续向下执行下去

关于 Java 线程的生命周期,到这里就说完啦

画个图 + 讲解,和面试官扯半小时应该没问题吧?

最后学习Java不仅依靠自身的努力,更要站在巨人的肩膀上,学习一些开源的源码的同时更应该多看看技术文档以及极技术视频;

正是由于前辈们的无私奉献和分享精神以及源源不断的技术开源才使得我们这些后浪轻易的获取更多优秀的学习资源,使得互联网行业迅速发展;这里,我也要做一个无私奉献的小程序员,我要做一个资源的传播者

大厂面试 真题

Java架构书籍

简历模板

需要的朋友点赞+收藏后私信“学习”得到获取方式