1.1 微信小程序
1.11 基本的项目目录
-
pages 页面文件夹
-
index 首页文件夹
文件类型 必需 作用 js 是 页面逻辑 wxml 是 页面结构 json 否 页面配置 wxss 否 页面样式表 -
logs日志文件夹
-
-
utils 第三方工具 js
-
app.js 项目的全局 入口文件
-
app.json 全局配置文件
-
app.wxss 全局样式文件
-
project.config.json 项目的配置文件
-
sitemap.json 微信索引配置文件
1.12 配置文件
1.12.1 全局配置
1.12.2 页面配置
1.12.3 sitemap配置
1.13 模板语法
- 自定义属性:data-xxx="{{}}"
- 循环 wx:for"{{数组或对象}}",wx:for-item="对象的值",wx:for-index="对象的属性",wx:key="唯一值"( 提高列表渲染时的效率)
- block 不是一个组件,它仅仅是一个包装元素,不会在页面中做任何渲染,只接受控制属性
- 条件渲染:wx:if="{{}}",(把标签直接从页面移除)wx:elif="{{}}",wx:else="{{}}",属性hidden(通过添加样式的方式来切换显示)
- bind绑定事件,输入框input事件,bindinput="事件名",this.setData({num: e.detail.value})给data数据赋值
- 无法在小程序中直接传参,需要通过自定义属性
- calc属性,用来计算,calc()
- rpx单位
1.14 常用组件
-
view标签 相当与div
-
text标签 文本标签,相当与span,只能嵌套text,长按文字可以复制(属性selectable),解码(属性decode)
-
image标签,默认宽度320px,高度240px,src属性:图片资源地址,属性mode决定图片内容宽高适配,lazy-load图片懒加载
-
swiper轮播图
-
navigator 导航组件
-
rich-text 富文本标签,将字符串解析成对应标签,类似vue中v-html功能
-
button 标签
-
icon 标签
-
radio 标签,搭配父元素radio-group使用
-
checkbox 属性,搭配父元素checkbox-group使用
1.15 自定义组件
- 创建组件
- 声明组件 json中usingComponents中添加{"组件名":"路径"}
- 使用组件
- 父向子传递数据 (父组件通过属性的方式向子组件传递参数)(父组件标签中设置属性,属性值(数据)在data中设置;子组件properties中设置 属性名:{type:类型,value:"默认值"}),页面中使用{{属性名}})
- 子向父传递数据 (子组件通过事件的方式向父组件传递参数)(this.triggerEvent("父组件自定义事件的名称",要传递的参数))
- 插槽slot
1.16 应用生命周期
| 属性 | 类型 | 默认值 | 必填 | 说明 |
|---|---|---|---|---|
| onLaunch | function | 否 | 监听小程序初始化 | |
| onShow | function | 否 | 监听小程序启动或切前台 | |
| onHide | function | 否 | 监听小程序切后台 | |
| onError | function | 否 | 错误监听函数 | |
| onPageNotFound | function | 否 | 页面不存在监听函数 |
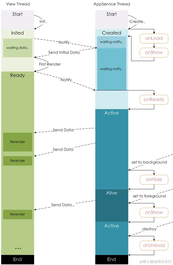
1.17 页面生命周期
| 属性 | 类型 | 说明 |
|---|---|---|
| data | Object | 页面的初始数据 |
| onLoad | function | 生命周期函数—监听页面加载 |
| onShow | function | 生命周期函数—监听页面显示 |
| onReady | function | 生命周期函数—监听页面初次渲染完成 |
| onHide | function | 生命周期函数—监听页面隐藏 |
| onUnload | function | 生命周期函数—监听页面卸载 |
| onPullDownRefresh | function | 监听用户下拉动作 |
| onReachBottom | function | 页面上拉触底事件的处理函数 |
| onShareAppMessage | function | 用户点击右上角分享 |
| onPageScroll | function | 页面滚动触发事件的处理函数 |
| onResize | function | 页面尺寸改变时触发,详见响应显示区域变化 |
| onTabitemTap | function | 当前是tab页面时,点击tab时触发 |