序列图与泳道图

478 阅读2分钟

我之前以为它们是同一种图。很傻很天真。

一、先来一点直观的感受

序列图
在这里插入图片描述

泳道图
在这里插入图片描述

二、序列图

又名时序图、循序图。

序列图是对对象之间传送消息的时间顺序的可视化表示。序列图的主要用途是把用例表达的需求,转化为进一步、更加正式层次的精细表达。用例常常被细化为一个或者更多的序列图。同时序列图更有效地描述如何分配各个类的职责以及各类具有相应职责的原因。

简单点就是,序列图可以细化用例图。用例图可以在需求分析阶段进行功能建模。序列图可以用于详细设计阶段。当然啦,需求分析阶段用也可以,看需要。

1、序列图的组成元素
在这里插入图片描述
1)对象(object)
对象就是指类的实例,在序列图中对象有三种状态:激活、运行(存在)和销毁。
在这里插入图片描述
2)生命线(Lifeline)
一条垂直的虚线,用来表示序列图中的对象在一段时间内的存在。

3)激活(Activation)
激活是对象操作的执行,它表示一个对象直接或通过从属操作完成操作的过程。
在这里插入图片描述

4)消息(Messages)
对象间的一种通信机制。

在这里插入图片描述

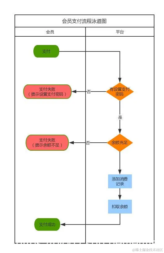
三、泳道图

又叫 跨职能流程图。旨在展示工作流中每个步骤涉及的流程和职能部门。泳道流程图是一种特殊的图表可以展示出一个商业过程之间的关系,并展示为那个过程负责的功能板块(比如说部门)。泳道流程图专注于价值活动之间的逻辑关系,更好地展示每个价值活动的责任。

也就是说,泳道图是一种流程图。结构化就流程图,面向对象就活动图。

泳道图可以方便的描述企业的各种业务流程,能够直观地描述系统的各活动之间的逻辑关系,利于用户理解业务逻辑。
在这里插入图片描述

参考文章:
UML序列图详解