二十不惑的年纪,竟靠着这份前端面试指南,有幸拿到字节跳动实习offer,简直在起飞

295 阅读9分钟

博主就读于电子科技大学,大三狗一枚!面试是个漫长的过程,从海投到收获电话面试,一面、二面、三面,一个步骤出错那么后面就宣告终结。同时,面试过程中你也可能会遇到一些面试官的刁难,甚至部分面试官会说些比较打击你的话,但是大部分面试官都是很棒的!

为什么要写这篇文章

从一开始手指冒汗被怼的说不出话,到最后和面试官侃侃而谈游刃有余,我发现:同样的能力水平,在不同的面试表现下,反馈到面试官眼中的结果可以有着天壤之别。

因此,如果你希望把自己的真实水平展示给面试官,那么掌握一些合适的方法是非常有必要的。

面经分享

第一部分是我前端面试的经验总结,第二部分是我认为比较有思考空间的题目

⭐ 经验总结

  • 一份漂亮的简历,需要包括以下部分(排版由上而下)
    • 个人亮点(专精领域,个人博客,开源项目)
    • 教育经历(毕业院校,在校经历、荣誉)
    • 工作经历(实习)
    • 项目经历
    • 专业技能
  • 扎实的前端基础,比如你知道
    • <meta http-equiv='X-UA-Compatible' content='IE=edge,chrome=1'/>作用是什么?
    • flex:1 的 1 代表什么?
    • 闭包, 作用域, 内存?
  • 熟悉一门前端框架(Vue 优先)
  • 勤刷《前端初级工程师面试题精编》 的算法题,熟悉掌握相应的数据结构如常见的链表、栈、队列、哈希表、树
  • 熟悉网络基础、Git 命令、Linux 命令、打包工具
  • 多去了解前端的新趋势(Flutter,PWA,Serveless,GraphQL,CSS Houdini)
  • 要有自信,让面试官感受到你对前端的热爱

此文纯个人观点,希望读者保持自己的判断。
题外话:看完你会忍不住点个赞的,点赞再看,养成习惯 🙂

⭐ 推荐阅读:

2021前端面试题精选

老生常谈的面试题就不放出来了,大厂常规面试流程也不写了(不利于阅读,有兴趣的可以翻翻博主文章)

HTML、CSS相关

  • 网络中使用最多的图片格式有哪些
  • 请简述css盒子模型
  • 视频/音频标签的使用
  • HTML5新增的内容有哪些
  • HTML5 新增的语义化标签有哪些
  • CSS3新增的特性
  • 清除浮动的方式有哪些?请说出各自的优点
  • 定位的属性值有何区别
  • 子元素如何在父元素中居中
  • Border-box与content-box的区别
  • 元素垂直居中
  • 如何让chrome浏览器显示小于12px的文字
  • CSS选择器有哪些,那些属性可以继承,优先级如何计算?
  • CSS3新增的伪类有哪些?
  • 网页中有大量图片加载很慢 你有什么办法进行优化?
  • 行内元素/块级元素有哪些?
  • 浏览器的标准模式和怪异模式区别?
  • Margin和padding在什么场合下使用
  • 弹性盒子布局属性有那些请简述?
  • 怎么实现标签的禁用
  • Flex布局原理
  • px,rem,em的区别
  • 网页的三层结构有哪些
  • 请简述媒体查询
  • 三栏布局方式两边固定中间自适应
  • Doctype作用
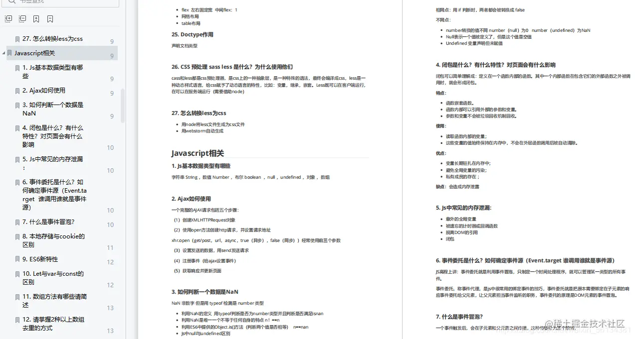
  • CSS 预处理 sass less 是什么?为什么使用他们
  • 怎么转换less为css JavaScript相关
  • Js基本数据类型有哪些
  • Ajax如何使用
  • 如何判断一个数据是NaN
  • 闭包是什么?有什么特性?对页面会有什么影响
  • Js中常见的内存泄漏:
  • 事件委托是什么?如何确定事件源(Event.target 谁调用谁就是事件源)
  • 什么是事件冒泡?
  • 本地存储与cookie的区别
  • ES6新特性
  • Let与var与const的区别
  • 数组方法有哪些请简述
  • 请掌握2种以上数组去重的方式
  • 什么是面向对象请简述
  • 普通函数和构造函数的区别
  • 请简述原型 / 原型链 /(原型)继承
  • Promise的理解
  • 请简述async的用法
  • 一个页面从输入 URL 到页面加载显示完成,这个过程中都发生了什么?
  • Js中.call()与.apply()区别
  • 为什么会造成跨域/请简述同源策略
  • This指向
  • 什么是jsonp工作原理是什么?他为什么不是真正的ajax
  • 请写出一个简单的类与继承
  • 同步与异步的区别/阻塞与非阻塞区别
  • 为什么js是弱类型语言
  • 箭头函数与普通函数的区别
  • For循环与map循环有什么区别
  • 原型和继承,prototype,call和apply继承的区别
  • 深浅拷贝是什么如何实现?
  • 什么时候用深拷贝 /浅拷贝
  • 什么是js内存泄露?
  • 什么是csrf攻击
  • 预加载和懒加载的区别,预加载在什么时间加载合适
  • Js的函数节流和函数防抖的区别 jQuery相关
  • 什么是jQuery?
  • 为什么要使用jQuery?jquery有哪些好处?
  • Jquery选择器有哪些
  • Jquery插入节点的方法
  • jQuery对象和DOM对象是怎样转换的
  • jQuery中.get()提交和.post()提交的区别
  • 怎么使用jQuery中的动画
  • jQuery中如何来获取和设置属性
  • 如何来设置和获取HTML和文本的值?
  • jQuery中有哪些方法可以遍历节点?
  • $(this) 和 this 关键字在 jQuery 中有何不同?
  • jQuery 里的 each() 是什么函数?你是如何使用它的?
  • Query中的Delegate()函数有什么作用? 浏览器,HTTP相关
  • http是什么?有什么特点
  • HTTP协议和HTTPS区别
  • 请简述ajax的执行过程 以及常见的HTTP状态码
  • Get和post不同
  • 请输出三种减少页面加载时间的方式
  • 重绘和回流是什么
  • 你如何对网站的文件和资源进行优化?

Vue相关

  • Vue的核心是什么
  • 请简述你对vue的理解
  • 请简述vue的单向数据流
  • Vue常用的修饰符有哪些
  • v-text与{{}}与v-html区别
  • v-on可以绑定多个方法吗
  • Vue循环的key作用
  • 什么是计算属性
  • Vue单页面的优缺点
  • Vuex是什么?怎么使用?在那种场景下使用
  • Vue中路由跳转方式(声明式/编程式)
  • 路由中name属性有什么作用?
  • vue跨域的解决方式
  • Vue的生命周期请简述
  • Vue生命周期的作用
  • DOM渲染在那个生命周期阶段内完成
  • Vue路由的实现
  • Vue路由模式hash和history,简单讲一下
  • Vue路由传参的两种方式,params和query方式与区别
  • Vue数据绑定的几种方式
  • Vue注册一个全局组件
  • Vue的路由钩子函数/路由守卫有哪些
  • Vue中如何进行动态路由设置?有哪些方式?怎么获取传递过来的数据?
  • Elementui中的常用组件有哪些?请简述你经常使用的 并且他们的属性有哪些?
  • Vue中指令有哪些
  • Vue如何定义一个过滤器
  • 对vue 中keep-alive的理解
  • 如何让组件中的css在当前组件生效
  • Vue生命周期一共几个阶段
  • Mvvm与mvc的区别
  • Vue组件中的data为什么是函数
  • Vue双向绑定的原理
  • Vue中组件怎么传值
  • Bootstrap的原理
  • Watch请简述
  • Vant Ui请简述下
  • 计算属性与watch区别
  • mvvm框架是什么?它和其它框架(jquery)的区别是什么?哪些场景适合?
  • Vue首屏加载慢的原因,怎么解决的,怎么解决白屏问题
  • Vue双数据绑定过程中,这边儿数据改变了怎么通知另一边改变
  • Vuex流程
  • Vuex怎么请求异步数据
  • Vuex中action如何提交给mutation的
  • Route与router区别
  • vuex的State特性是?
  • vuex的Getter特性是?
  • vuex的Mutation特性是?
  • vuex的actions特性是?
  • vuex的优势
  • v-for与v-if优先级

React相关

  • fetch VS ajax VS axios
  • React事件处理—修改this指向
  • 请简述你对react的理解
  • react组件之间的数据传递
  • Vue与react区别
  • 请简述虚拟dom与diff算法
  • 调用 setState 之后发生了什么?
  • react 生命周期函数
  • 为什么虚拟 dom 会提高性能?(必考)
  • State与props区别
  • shouldComponentUpdate 是做什么的
  • react diff 原理
  • 何为受控组件
  • 调用 super(props) 的目的是什么
  • React 中构建组件的方式

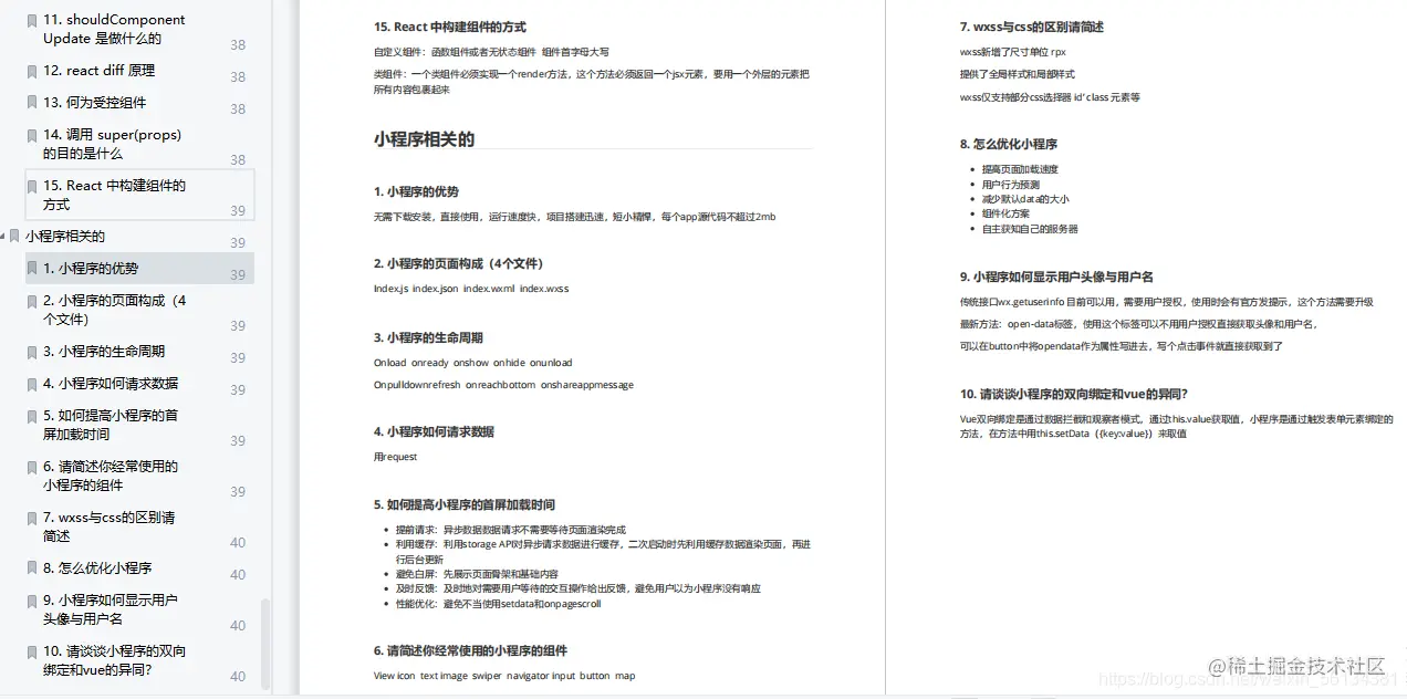
小程序相关的

  • 小程序的优势
  • 小程序的页面构成
  • 小程序的生命周期
  • 小程序如何请求数据
  • 如何提高小程序的首屏加载时间
  • 请简述你经常使用的小程序的组件
  • wxss与css的区别请简述
  • 怎么优化小程序
  • 小程序如何显示用户头像与用户名
  • 请谈谈小程序的双向绑定和vue的异同?

这边给大家送上一份前端工程师学习成长思维导图,对自己的专业技能进行评估。需要的可以在评论区留言“想要” 在这里插入图片描述

后话

对于面试,说几句个人观点。

面试,说到底是一种考试。正如我们一直批判应试教育脱离教育的本质,为了面试学习技术也脱离了技术的初心。但考试对于人才选拔的有效性是毋庸置疑的,几千年来一直如此。除非你有实力向公司证明你足够优秀,否则,还是得乖乖准备面试。这也并不妨碍你在通过面试之后按自己的方式学习。

其实在面试准备阶段,个人的收获是很大的,我也认为这是一种不错的学习方式。首先,面试问题大部分基础而且深入,这些是平时工作的基础。就好像我们之前一直不明白学习语文的意义,但它的意义就在每天的谈话间。

所谓面试造火箭,工作拧螺丝。面试往往有更高的要求,也迫使我们更专心更深入地去学习一些知识,也何尝不是一种好事。