Express源码系列之全局一览

490 阅读7分钟

本系列目录

1. 全局 (本文)

2. 路由匹配 点我去看

3. 错误处理 点我去看

4. 视图模板 点我去看

5. 设计思想 点我去看

1. 入口

​ Express使用足够简单,整体来说就是设置路由及对应的中间件,中间件流处理req,res两个对象,最后将结果返回,以Express 脚手架生成的模板为例:

1.1 程序的入口为bin/www.js

bin/www.js

总结

  1. 导入app作为http.createServer方法的参数
  2. 监听端口

1.2 原生的http.createSerevr方法使用回顾

原生http.createServer方法使用

​ 那问题来了,参数是app,那是不是就是说app就是options呢?让我们看看,根目录下的app.js文件到底导出了个什么玩意

根目录下的app.js文件

可以看到,app是由执行express方法生成的,此时此刻就只能到express模块的源码看看了

express模块lib

显然导出的app是一个函数,但http.createServer要求options是对象,那传进去一个函数会怎么样呢?为了追求刺激,那只能贯彻到底咯~,为一探究竟,我追到了node源码

http.createServer源码

破案了,app方法是作为callback传进http.createServer去的

总结

  1. express模块导出一个函数app
  2. app函数被作为http.createServer方法的requestListener参数传入,用于监听‘request’事件

线索一到此为止,可以看到,每当有请求到达,request事件就会触发,request,response两个原生对象就会被作为参数传进app

番外:request事件

request事件


2.面向对象

​ JS不像我们,人家是有对象的,这也是大部分框架的主要主力点 --- 基于几个重要对象构建整个框架,不过在JS中,一定要记着,函数也是对象,即使拥有自己属性和方法的函数叫做构造函数,不过本质上并没有多大区别,反而函数对象莎莎分不清楚 + this乱指 + 各种原型Mixin会对源码的阅读造成很大的障碍,不过面向对象的阅读也许是一条正确的道路

2.1 Express中的 对象 or 构造函数

  1. app对象

app对象出生地

可以看到,app出身贫寒,只是个函数,但经过两次属性Mixin装备升级之后,拥有了无上神力,其中EventEmitter.prototype的Minix是让app具有on事件,emit事件等一系列事件相关的能力,proto的Mixin则是express专属能力,为了节省时间,我总结了下proto的Mixin到底mixin了什么

app proto Mixin

具体的细节先不管,记住我们的策略-面向对象,找出现的对象,新加入的Router对象是何方神圣?让我们一探究竟

2.2 Router对象

router对象

Router对象略显尊贵,单独拥有一个文件夹,座下还有layer,route两大弟子,可以看到,router本体也是一个函数,长得不能说和app一摸一样,可以说是毫无差别,也是经过原型对象1对1传功增强,顺其自然,我们就要看proto原型到底传了什么功给他。

router对象属性方法

老规矩,具体细节不管,看看新出的route,layer两大弟子是何方神圣,既然都是router的大弟子,那就一起看了

route layer

route layer 属性方法

到目前为止,信息量有点大,忽略了很多细节,但基本的四个重要对象都已经出场了,让我们先给他们起个名字,好理解他们的职责,线索三中会讲他们之间的相互作用。

app ---> 伊丽莎白·阿婆(app)

router ---> 首相 鲍里斯·肉特尔 (router)

route ----> 首相儿子 鲍里斯·肉特 (route)

layer ----> 打工人 无姓氏·雷亚 (layer)

为什么要起这些名字呢? 我说是乱起的,我可不是乱起的啊~!

伊丽萨白阿婆主要负责和外界交流,向外界暴露接口,具体接口功能由router提供

首相肉特尔负责请求路径路由调度和中间件管理

首相儿子肉特负责具体请求方法路由的调度,比如说get路由,post路由

雷亚打工人就负责实打实的干实事,有3种layer,分别出现在不同地方,分别是

  1. 中间件layer,位于router.stack,负责一级layer流处理
  2. 传信layer,位于router.stack,route的傀儡,负责给route传递信息
  3. 散工layer,位于route.stack, 负责特定路由的真实处理

后文会细细说来

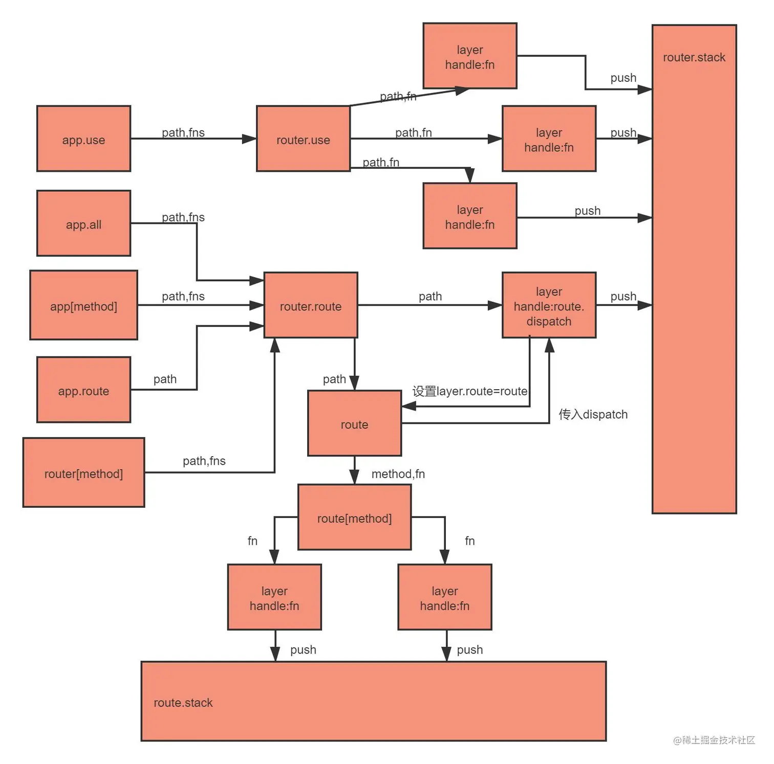
基本关系如图,同样会在后文解析,先形成印象

关系图


3. 黎明前的准备

​ 实际的应用中,在请求到来之前,我们是要做很多初始化的工作的,以Express脚手架生成的项目模板为例,如下图,我们会在监听之前,添加中间件和设置一些东西

准备

(app.set是用于设置app.settings的,这里先不做分析)这里就会用到app.use和app.all两个方法,相同的还有app.get,app.post....等等,无一例外,这些方法都与整个程序的路由解析息息相关。

通过分析源码(源码我就不贴了,直接说结果了)我们可以发现,如下的调用流程:

  1. app.use 调用 router.use ,router.use创建 layer 并将其推入router自己的stack
  2. app.all 对于每种method调用 router.route ,router.route 方法创建一个layer对象,一个route对象,将两者关联, 再返回route对象,最后再调用 route()
  3. app[method]对指定method执行第2点

总结如下

对象关系

可见,对于每一次app.use/app.all...等操作,都会生成至少一个layer,其中没有指定method的话就会生成全局layer,归app._router也就是全局路由器管理,指定了method的话,就会生成route去管理,此时也会push一个全局layer,不过这个layer的handle是route.dispatch,而route.dispatch方法则是调用route.stack的layer去做具体事情,等下看到后面就明白了,现在先确定,route也有自己的stack

那router.stack和route.stack有什么用呢?这就是express的核心之一,中间件机制原理。线索四详细道来,线索三先告一段落。

番外:干实事的layer对象都有哪些属性

layer对象属性


4. 全军出击

​ 经过了漫长的前期初始化和准备,程序拥有了处理http请求的能力,让我们随着一次http请求,来看看express是怎么应对的。

​ 在入口中,我们得出结论,当http的request触发时,app会被作为callback来处理这个事件,同时获得两个参数,原生req对象和原生res对象。

app.handle

app会在内部调用app.handle,此时参数中是没有next,换而言之,next是undefined

app.handle

​ 因为callback是undefined,所以done会被包装成finalhandler,这个函数不用理会,最后检查下有无设置router,当然了,router是在调用app.use/app.all那些接口才会延时创建,没有router就说明没有要处理的中间件函数,此时直接返回就行了,有router就调用router.handle,这个函数才是重中之重,著名的next方法原型就是定义在其中(route.dispatch中也有,这是后话了)

比较长,不贴照片了,不想看的可以跳到总结

proto.handle = function handle(req, res, out) {
  var self = this;
  debug('dispatching %s %s', req.method, req.url);
  var idx = 0;
  var protohost = getProtohost(req.url) || ''
  var removed = '';
  var slashAdded = false;
  var paramcalled = {};
  // store options for OPTIONS request
  // only used if OPTIONS request
  var options = [];
  // middleware and routes
  var stack = self.stack;
  // manage inter-router variables
  var parentParams = req.params;
  var parentUrl = req.baseUrl || '';
  var done = restore(out, req, 'baseUrl', 'next', 'params');
  // setup next layer
  req.next = next;
  // for options requests, respond with a default if nothing else responds
  if (req.method === 'OPTIONS') {
    done = wrap(done, function (old, err) {
      if (err || options.length === 0) return old(err);
      sendOptionsResponse(res, options, old);
    });
  }
  // setup basic req values
  req.baseUrl = parentUrl;
  req.originalUrl = req.originalUrl || req.url;
  next();
  function next(err) {
    var layerError = err === 'route' ?
      null :
      err;

    // remove added slash
    if (slashAdded) {
      req.url = req.url.substr(1);
      slashAdded = false;
    }

    // restore altered req.url
    if (removed.length !== 0) {
      req.baseUrl = parentUrl;
      req.url = protohost + removed + req.url.substr(protohost.length);
      removed = '';
    }

    // signal to exit router
    if (layerError === 'router') {
      setImmediate(done, null)
      return
    }

    // no more matching layers
    if (idx >= stack.length) {
      setImmediate(done, layerError);
      return;
    }

    // get pathname of request
    var path = getPathname(req);
    if (path == null) {
      return done(layerError);
    }

    // find next matching layer
    var layer;
    var match;
    var route;

    while (match !== true && idx < stack.length) {
      layer = stack[idx++];
      match = matchLayer(layer, path);
      route = layer.route;

      if (typeof match !== 'boolean') {
        // hold on to layerError
        layerError = layerError || match;
      }

      if (match !== true) {
        continue;
      }

      if (!route) {
        // process non-route handlers normally
        continue;
      }

      if (layerError) {
        // routes do not match with a pending error
        match = false;
        continue;
      }

      var method = req.method;
      var has_method = route._handles_method(method);

      // build up automatic options response
      if (!has_method && method === 'OPTIONS') {
        appendMethods(options, route._options());
      }

      // don't even bother matching route
      if (!has_method && method !== 'HEAD') {
        match = false;
        continue;
      }
    }
    // no match
    if (match !== true) {
      return done(layerError);
    }

    // store route for dispatch on change
    if (route) {
      req.route = route;
    }

    // Capture one-time layer values
    req.params = self.mergeParams ?
      mergeParams(layer.params, parentParams) :
      layer.params;
    var layerPath = layer.path;

    // this should be done for the layer
    self.process_params(layer, paramcalled, req, res, function (err) {
      if (err) {
        return next(layerError || err);
      }

      if (route) {
        return layer.handle_request(req, res, next);
      }

      trim_prefix(layer, layerError, layerPath, path);
    });
  }
}

​ 粗略来看的话,router.handle就是一个闭包,每次请求执行一次,这个闭包的作用是保存一些请求层面上的全局变量,比如说params,baseUrl等等,然后拿到这次请求的路径去到自己的stack中进行layer的匹配,匹配到的话,就执行layer.handle,匹配不到的话就执行done,也就是finalhandle函数,同时将next传进去,因为next作为一个闭包函数,引用的变量都是定义在router.handle中的变量,如果调用next函数,相当于,把控制权还给router.handle,继续在router.stack中匹配下一个,这就是中间件的原理。

​ 大体上流程就是上述那样,但因为layer种类的不同,就会有不同的handle函数,比如说有的handle就是中间件有的handle就是route.dipatch,那如果匹配到的是后者会怎么样呢?

route.dispatch

估计你也猜到了,route.dispatch简直跟router.handle长得一摸一样,那就好理解了,当在router.stack中匹配到handle是route.dispatch的layer,route.dispatch就会执行,执行的结果就是拿到method和path去匹配自己的stack中的layer,匹配到没有匹配的layer的时候就返回到router.stack中,相当于新开了一棵递归树。


总结

express主要由app,router,route,layer四种对象组成,app负责对外暴露接口和管理全局属性如路由器,视图模板等,router拥有自己的stack,负责调度全局中间件layer和dispatch layer,route负责管理指定请求方法的中间件layer,layer代表中间件,不过有三种类型,全局,dispatch,handle,其中handle layer就是我们常写的

router.get('/',function(req,res,next)=>{
})

当然,这可以看作是中间件,不过一般都会在这里返回http响应,故称之handle layer。

全局一览篇就到此为止了,下一篇 路由匹配 将深入请求到达,路径匹配,动态params的一切细节,敬请期待!