查看页面加载性能从未如此简单

3,560 阅读3分钟

Chrome插件地址:Performance Assistant

源码:Github地址

背景

页面加载性能是前端工程师对页面关注最多的问题之一,对前端项目做了加载优化,想查看加载性能直观数据,比如 onload 触发时间、TTI、FCP 等等,一般是利用开发者工具的 Performance 或者 Lighthouse 来达到目的,或者对页面注入类似下面的性能统计代码,来打印或者上报加载性能数据。而这些方式利用现有工具不够快捷,监控代码要嘛入侵代码或要嘛需要集成进前端脚手架,对于我们简单查看页面加载数据的诉求有些大费周章的感觉。所以搞了一个 Chrome 插件,页面刷新之后直接就能查看加载性能数据,简单高效。

// 计算性能指标
(() => {
    const createConsole = (desc, val) => console.log(
        `%c${desc}`,
        'color:#fff;background:red;padding:2px 6px;border-radius:3px;',
        val);

    window.addEventListener('load', () => {
        const timing = performance.timing;
        createConsole('DNS 解析耗时', timing.domainLookupEnd - timing.domainLookupStart);
        createConsole('TCP连接耗时', timing.connectEnd - timing.connectStart);
        createConsole('网络请求耗时', timing.responseStart - timing.requestStart);
        createConsole('数据传输耗时', timing.responseEnd - timing.requestStart);
        createConsole('页面首次渲染时间', timing.responseEnd - timing.navigationStart);
        createConsole('首次可交互时间', timing.domInteractive - timing.navigationStart);
        createConsole('DOM解析耗时', timing.domInteractive - timing.responseEnd);
        createConsole('DOM构建耗时', timing.domComplete - timing.domInteractive);
        createConsole('HTML 加载完成,DOM Ready', timing.domContentLoadedEventEnd - timing.navigationStart);
        createConsole('页面完全加载耗时', timing.loadEventStart - timing.navigationStart);
    });
})();

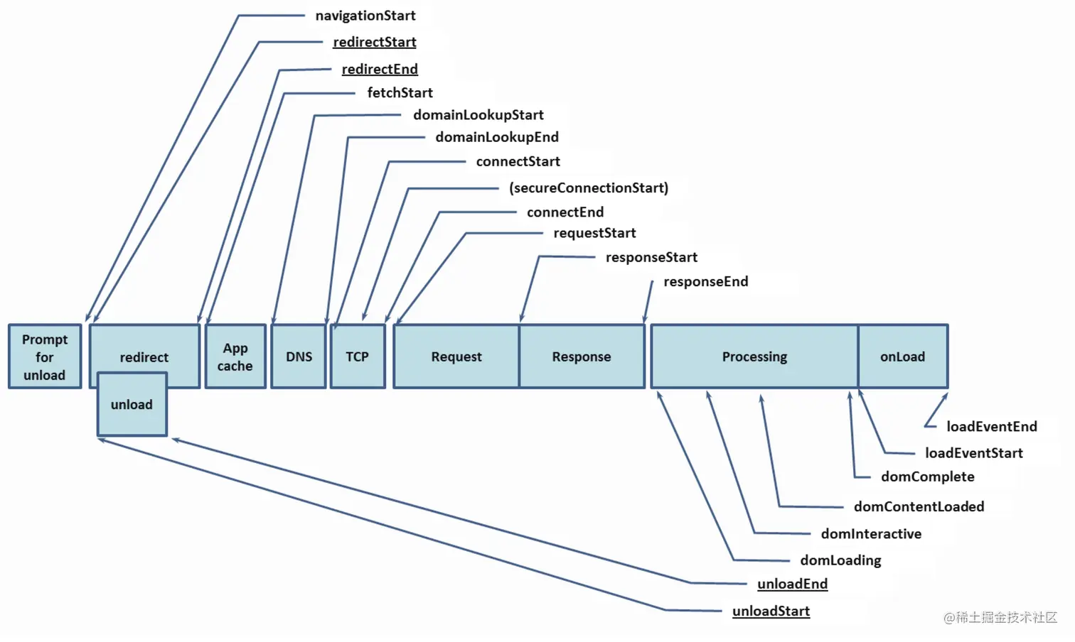
对于页面加载过程中涉及各个事件节点不清楚的同学可以看下 W3C 的官方介绍《Navigation Timing》,不想看英文的同学可以看下《Web 性能优化-首屏和白屏时间》这篇文章,对时间节点的描述很详细。具体的就是下面这张图:

Chrome插件:Performance Assistant

提供最简单的查看页面加载性能的方式和指标定制化的能力,支持持续监控,可以查看页面一段时间内的加载性能数据变化。

安装方法

  • 方式一:Chrome 应用商店直接安装发布版本 - Performance Assistant
  • 方式二:通过chrome加载已解压的扩展程序,下载源码,选择项目中的 build 文件夹即可

简单查看数据

刷新页面之后,点击右上角插件 icon ,可以查看加载性能数据如下:(指标都是按照 performance.timing 现有属性值来的,指标名称和参与计算的属性释义可参考《Web 性能优化-首屏和白屏时间》《Navigation Timing》

点击加号可以查看计算指标依赖的数据:

自定义指标

由于不同应用场景,对指标的定义可能不同,插件也提供了自定义指标的能力,可以打开开发者工具,选择 Performance assistant 这个tab,进行更多操作。包括新增自定义指标,删除已有指标,或者对已有默认指标进行编辑。当然你也不用担心会改乱掉,点击下方的重置按钮就能让所有指标恢复默认值:

性能数据可视化

勾选“持续监控”后,刷新页面,插件会记录每一次页面加载后的数据,并呈现可视化图表方便观察变化趋势。日志数据存在本地,不用的历史数据可以清除。

后话

只是想简简单单看个加载时间数据,终于不用再给业务代码注入监控代码了。插件还是第一版,优先满足最迫切的需求痛点,后续还会增加一些辅助功能,比如:

  • 设置各个指标基准值,超过就显示警告
  • 刷新页面自动更新监控图表
  • 优化日志的显示
  • 提供更多的性能数据分析能力
  • 提供日志数据上报能力

欢迎使用的同学提供宝贵意见,一起共建。