阿里巴巴用实践告诉你,架构师到底需要掌握什么样的技术?

252 阅读5分钟

导言

什么是架构师?对于程序员来说,聊架构是一个永不过时的话题。实际上,每一家公司都有自己对架构师不同的定位,因为不同的公司,所处的阶段、业务模式以及应用场景都不一样,因此对架构师的要求不一样,所以定位也就不同。

但是,无论如何,架构师除了优秀的合作能力以及清晰的思路头脑以外,过硬的技术基础也是很有必要的,大型的互联网公司对架构师的技术要求也是非常高的。因此,学习架构技术,刻不容缓。

阿里巴巴新产“Java架构核心宝典”,全是流行技术,限时开放

今天这份由Alibaba新产的“Java架构核心宝典”已经限时开放下载,全是流行技术,提升架构技术必备。

下文会对这份宝典资料进行一些部分展示,可以详细看清楚其部分核心内容,若需要完整pdf版,点赞此文后 点击传送门 凭截图免费获取

一、分布式技术

1.1 大型网站系统的特点

阿里巴巴新产“Java架构核心宝典”,全是流行技术,限时开放

1.2 大型网站架构演化发展历程

阿里巴巴新产“Java架构核心宝典”,全是流行技术,限时开放

阿里巴巴新产“Java架构核心宝典”,全是流行技术,限时开放

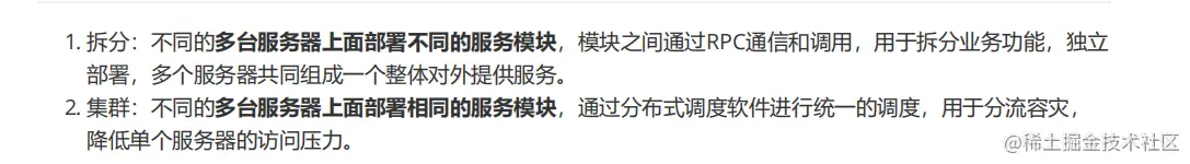
1.3 拆分 VS 集群

阿里巴巴新产“Java架构核心宝典”,全是流行技术,限时开放

1.4 微服务 VS SOA

阿里巴巴新产“Java架构核心宝典”,全是流行技术,限时开放

1.5 前后端完全分离与Rest规范

阿里巴巴新产“Java架构核心宝典”,全是流行技术,限时开放

1.6 CAP三进二和Base定理

阿里巴巴新产“Java架构核心宝典”,全是流行技术,限时开放

二、中间件技术

2.1 缓存

阿里巴巴新产“Java架构核心宝典”,全是流行技术,限时开放

2.2 消息队列

阿里巴巴新产“Java架构核心宝典”,全是流行技术,限时开放

2.3 搜索殷勤

阿里巴巴新产“Java架构核心宝典”,全是流行技术,限时开放

三、大数据与高并发

3.1 秒杀架构设计

阿里巴巴新产“Java架构核心宝典”,全是流行技术,限时开放

阿里巴巴新产“Java架构核心宝典”,全是流行技术,限时开放

3.2 数据库架构发展历程

阿里巴巴新产“Java架构核心宝典”,全是流行技术,限时开放

3.3 MySQL的扩展性瓶颈

阿里巴巴新产“Java架构核心宝典”,全是流行技术,限时开放

3.4 为什么要使用NoSQL=Not Olny SQL

阿里巴巴新产“Java架构核心宝典”,全是流行技术,限时开放

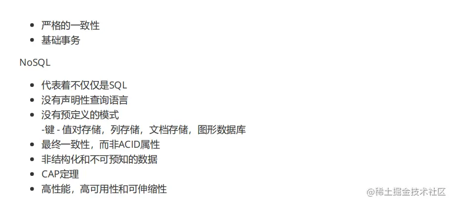
3.5 传统RDBMS VS NoSQL

阿里巴巴新产“Java架构核心宝典”,全是流行技术,限时开放

3.6 NoSQL数据库的类型

阿里巴巴新产“Java架构核心宝典”,全是流行技术,限时开放

3.7 阿里巴巴中文站商品信息如何存放?

阿里巴巴新产“Java架构核心宝典”,全是流行技术,限时开放

阿里巴巴新产“Java架构核心宝典”,全是流行技术,限时开放

3.8 数据的水平拆分和垂直拆分

阿里巴巴新产“Java架构核心宝典”,全是流行技术,限时开放

3.9 分布式事务

阿里巴巴新产“Java架构核心宝典”,全是流行技术,限时开放

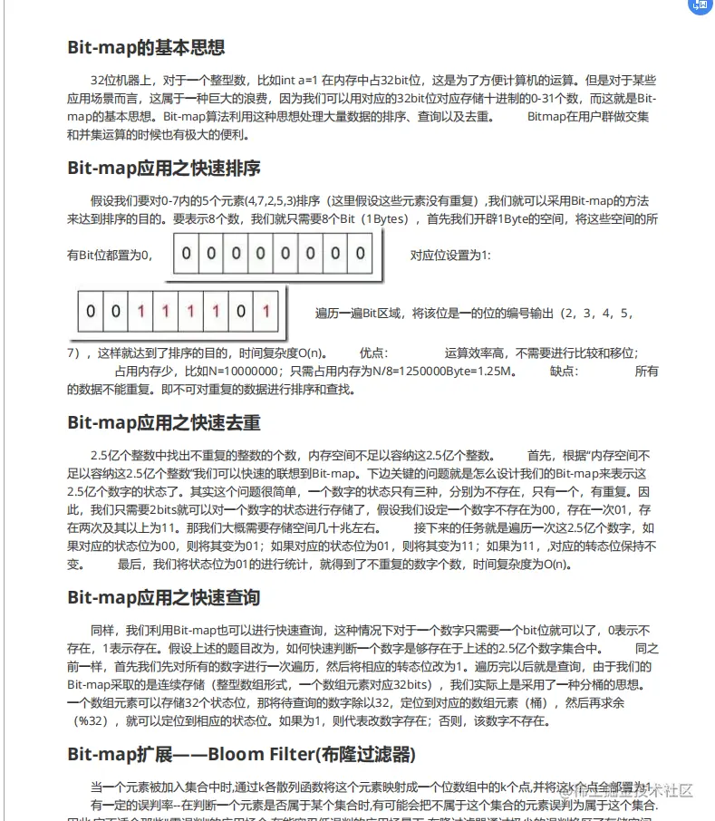
3.10 BitMap

阿里巴巴新产“Java架构核心宝典”,全是流行技术,限时开放

3.11 Bloom Filter

阿里巴巴新产“Java架构核心宝典”,全是流行技术,限时开放

3.12 常见的限流算法

阿里巴巴新产“Java架构核心宝典”,全是流行技术,限时开放

3.13 负载均衡

阿里巴巴新产“Java架构核心宝典”,全是流行技术,限时开放

3.14 一致性Hash算法

阿里巴巴新产“Java架构核心宝典”,全是流行技术,限时开放

四、数据库

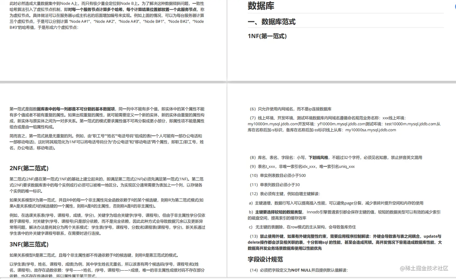
4.1 数据库范式

阿里巴巴新产“Java架构核心宝典”,全是流行技术,限时开放

4.2 数据库开发规范

阿里巴巴新产“Java架构核心宝典”,全是流行技术,限时开放

4.3 数据库索引

阿里巴巴新产“Java架构核心宝典”,全是流行技术,限时开放

4.4 MyISAM vs InnoDB

阿里巴巴新产“Java架构核心宝典”,全是流行技术,限时开放

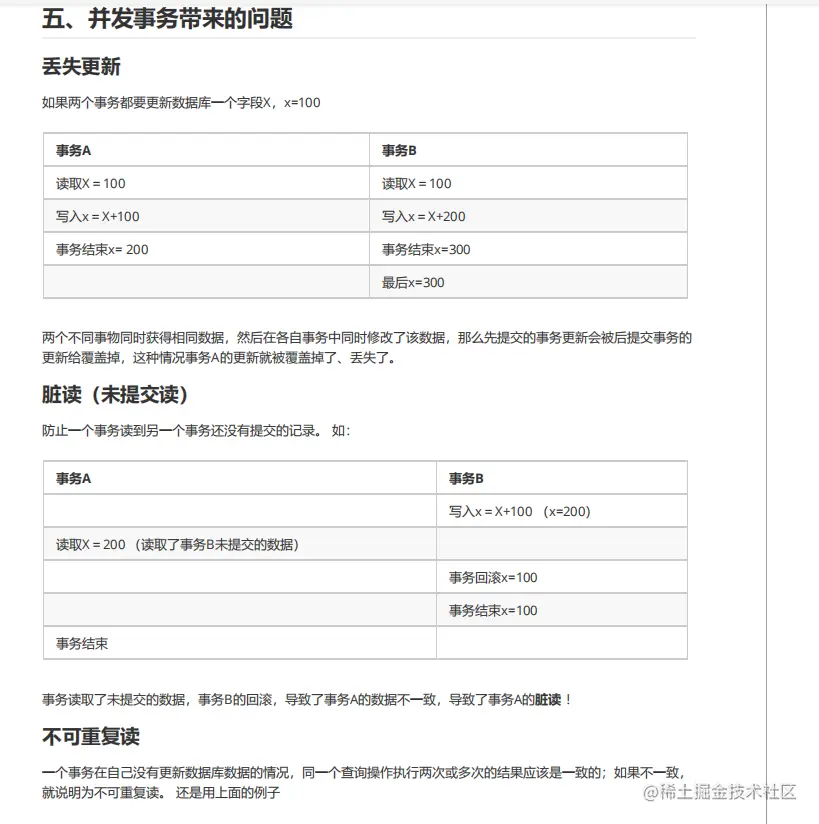
4.5 并发事务带来的问题

阿里巴巴新产“Java架构核心宝典”,全是流行技术,限时开放

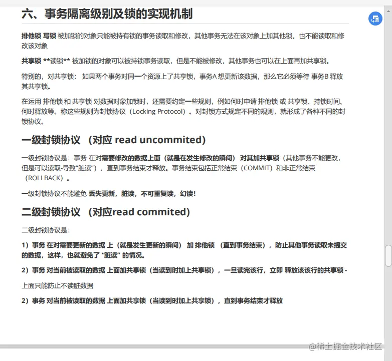
4.6 事务隔离级别及锁的实现机制

阿里巴巴新产“Java架构核心宝典”,全是流行技术,限时开放

4.7 MVCC(多版本并发控制)

阿里巴巴新产“Java架构核心宝典”,全是流行技术,限时开放

4.8 间隙锁与幻读

阿里巴巴新产“Java架构核心宝典”,全是流行技术,限时开放

五、设计模式与实践

5.1 OOP五大原则SOLID

阿里巴巴新产“Java架构核心宝典”,全是流行技术,限时开放

5.2 设计模式

阿里巴巴新产“Java架构核心宝典”,全是流行技术,限时开放

5.3 代理模式

阿里巴巴新产“Java架构核心宝典”,全是流行技术,限时开放

5.4 面向切面编程(AOP)

阿里巴巴新产“Java架构核心宝典”,全是流行技术,限时开放

5.5 工厂模式

阿里巴巴新产“Java架构核心宝典”,全是流行技术,限时开放

5.6 控制反转IOC

阿里巴巴新产“Java架构核心宝典”,全是流行技术,限时开放

5.7 观察者模式

阿里巴巴新产“Java架构核心宝典”,全是流行技术,限时开放

5.8 Zookeeper

阿里巴巴新产“Java架构核心宝典”,全是流行技术,限时开放

六、数据结构与算法

阿里巴巴新产“Java架构核心宝典”,全是流行技术,限时开放

阿里巴巴新产“Java架构核心宝典”,全是流行技术,限时开放

总结

架构师是一个成长的目标,并非一朝一夕就可以担任的。成为架构师,技术是最基础的,除此之外,你还需要在工作中成长,在时间里沉淀下来。在成为架构师之前,你要清楚的知道,学以致用是最重要的,经过实践的积累,才有可能成为架构师。

当然,提升技术的过程中,也不要忘记思维的培养,以上这份“Java架构核心宝典”,相信能够在你的技术成长之路上帮助你不少!

需要完整版的朋友可以 点赞此文后 点击传送门 ​​​​​​​凭截图免费获取