单片机流水灯

303 阅读1分钟

在这里插入图片描述
上篇给大家分享了单个LED的点亮与闪烁,这次给大家分享一下怎样用单片机控制LED实现流水灯效果。

所需元器件如下:
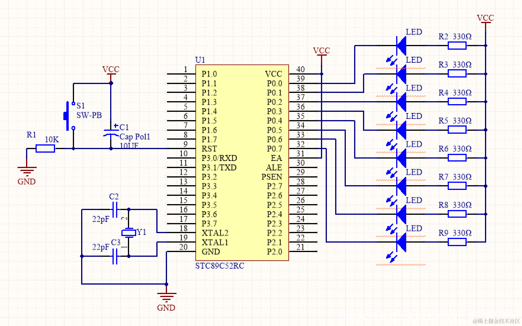
STC89C52RC芯片 *1
10K电阻 *1
330Ω电阻 *8
10uF 电解电容 *1
22pF 瓷片电容 *2
12MHz晶振 *1
按键 *1
LED灯 *8

电路图如下:

在这里插入图片描述
代码如下:
在这里插入图片描述

/*************** LED流水灯****************/
#include "reg52.h"			 //此文件中定义了单片机的一些特殊功能寄存器
#include<intrins.h>		//因为要用到左右移函数,所以加入这个头文件

typedef unsigned int u16;	  //对数据类型进行声明定义
typedef unsigned char u8;     //对数据类型进行声明定义
#define LED P0	   //将P0口定义为LED后面就可以使用LED代替P0口

void delay(u16 i)    //延时函数,i=1时,大约延时10us
{
	while(i--);	     //利用i自减循环以达到时间的流逝
}
void main()       //主函数
{
	u8 z;        //定义一个变量z
	LED=~0x01;
	delay(50000); //大约延时0.5s	
	{	
		while(1)
		for(z=0;z<8;z++)    //循环8次,实现8个LED灯的逐渐点亮
		{
			LED=~(0x01<<z);	 //将1左移i位,然后将结果赋值到P0口
			delay(10000);     //大约延时0.5s
		}
	}		
}

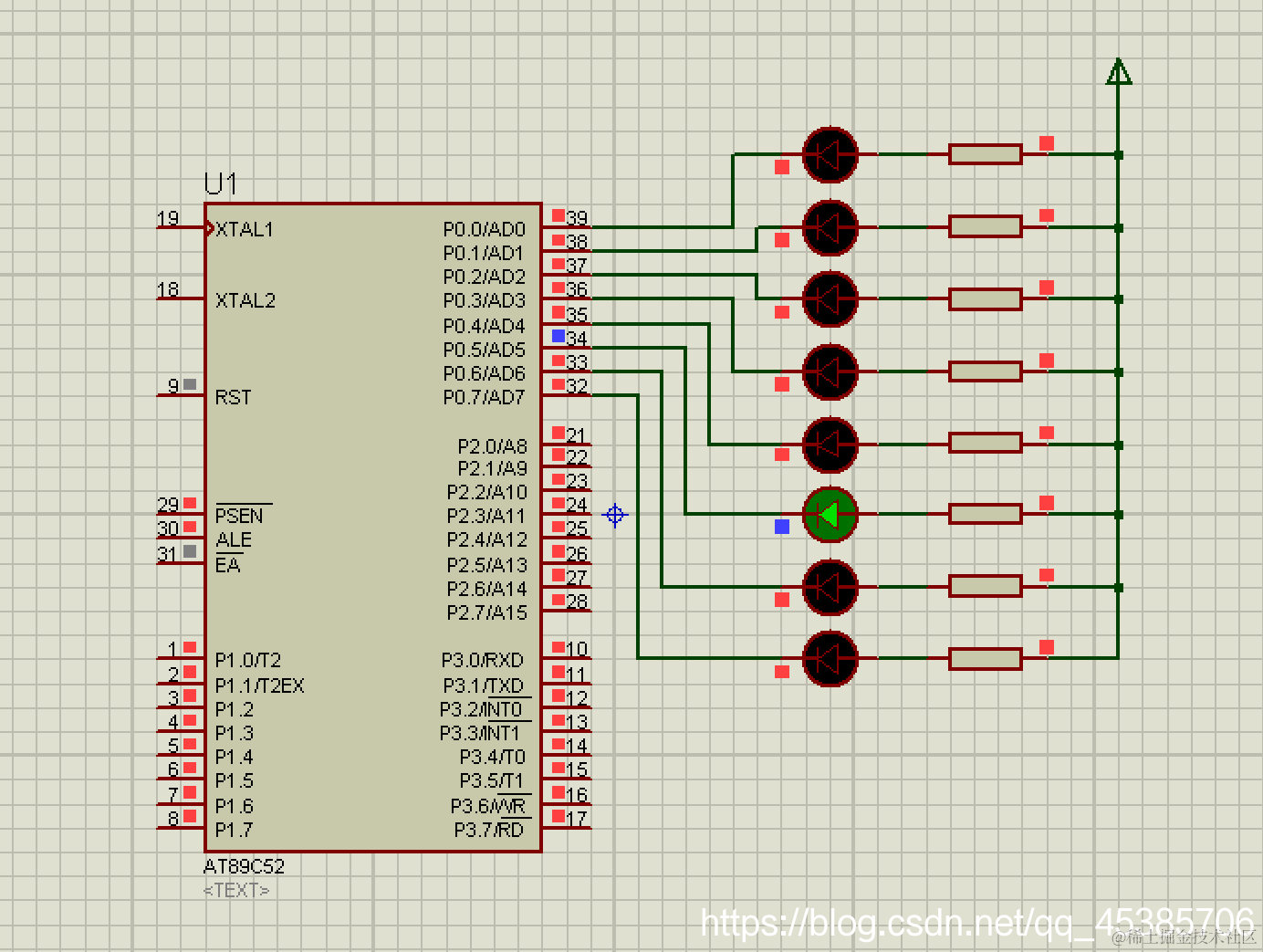
仿真电路图如下:

在这里插入图片描述
后续会给大家分享呼吸灯,心形灯等代码以及实物电路图~