一份完美的阿里开源Java面试宝典,Github上star数已30K+

179 阅读17分钟

2021年的互联网行业竞争越来越严峻,面试也是越来越难,一直以来我都想整理一套完美的面试宝典,奈何难抽出时间,这套1000+道的Java面试手册我整理了整整1个月,上传到Github上目前star数达到了30K+

这套互联网Java工程师面试题包括了:MyBatis、ZK、Dubbo、EL、Redis、MySQL、并发编程、Java面试、Spring、微服务、Linux、Springboot、SpringCloud、MQ、Kafka面试专题(共485页,32W字)

阿里P8熬了一个月肝出这份32W字的Java面试手册,完整PDF版 点击此处 凭截图获取

Java面试题目录

阿里P8熬了一个月肝出这份32W字Java面试手册,在Github标星31K+

MyBatis面试篇

  1. 什么是Mybatis?
  2. Mybaits的优点:
  3. myBatis框架的缺点:
  4. MyBatis框架适用场合:
  5. MyBatis与Hibernate有哪些不同?
  6. #和$的区别是什么?
  7. 当实体类中的属性名和表中的字段名不一样·怎么办?
  8. 模糊查询like语词该怎么写?
  9. 通常一个Xml映射文件,都会写一个Dao接口与之对应,请问,这个Dao接口的工作原理是tDa
  10. Mybatiz是如何进行分页的?分页插件的原理是什么?
  11. Mybati s是如何将sq执行结果封装为目标对象并返回的都有哪些映射形式?
  12. 如何执行批里插入?
  13. 如何获取自动生成的(主)键值?14、在mapper中如何传递多个参数?
  14. Mybatis动态sql有什么用?执行原理?有哪些动态sql?
  15. Xm1映射文件中,除了常见的select |insert lupdae |delete标签之外,还有
  16. 为什么说Mybati z是半自动动ORM映射工具?它与全自动的区别在哪里?
  17. —对—、—对多的关联查询全
  18. MyBati s实现—对—有几种方式?具体怎么操作的?
  19. MyBatiz实现—对多有几种方式,怎么操作的?
  20. Mybatiz是否支持延迟加载如果支持,它的实现原理是什么?
  21. Mybati s的一级、二级缓存:
  22. 什么是MyBati s的接口绑定?有哪些实现方式?
  23. 使用MyBatis的的mapper接口调用时有哪些要求?
  24. Mapper编写有哪几种方式?
  25. 简述Mybati s的插件运行原理,以及如何编

阿里P8熬了一个月肝出这份32W字Java面试手册,在Github标星31K+

Zookeeper面试篇

  1. ZooKeeper面j试题?
  2. ZooKeeper提供了什么?
  3. Zookeeper文件系统
  4. ZAB协议?
  5. 四种类型的数据节点Znode
  6. Zookeeper "atcher机制--数据变更通知
  7. 客户端注册watcher实现
  8. 服务端处理watcher实现
  9. 客户端回调atcher
  10. ACL权限控制机制
  11. Chroot特性
  12. 会话管理
  13. 服务器角色
  14. Zookeeper 下Server工作状态
  15. 数据同步
  16. zookeeper是如何保证事务的顺序一致性的?
  17. 分布式集群中为什么会有Master?16. zk节点宕机如何处理?
  18. zookeeper负载均衡和nginx负载均衡区别
  19. Zookeeper有哪几种几种部署模式?
  20. 集群最少要几台机器,集群规则是怎样的?
  21. 集群支持动态添加机器吗?
  22. Zookeeper对节点的wat ch监听通知是永久的吗?为什么不是永发的?
  23. Zookeeper的java客户端都有哪些?
  24. chubby是什么,和zookeeper比你怎么看?
  25. 说几个zookeeper常用的命令。
  26. ZAE和F axos算法的联系与区别?
  27. Zookeeper的典型应用场景

阿里P8熬了一个月肝出这份32W字Java面试手册,在Github标星31K+

Dubbo面试篇

  1. 为什么要用Dubbo?
  2. Dubbo的整体架构设计有哪些分层?
  3. 默认使用的是什么通信框架,还有别的选择吗?
  4. 服务调用是阻塞的吗?
  5. 一般使用什么注册中心?还有别的选择吗?
  6. 默认使用什么序列化框架,你知道的还有哪些?
  7. 服务提供者能实现失效提出是什么原理?后、服务上线怎么不影响旧版本?
  8. 如何解决服务调用链过长的问题?10、说说核心的配置有哪些?
  9. Dubbo推荐用什么协议?
  10. 同一个服务多个注册的情况下可以直连某一个服务吗?
  11. 画—画服务注册与发现的流程图?
  12. Dubbo集群容错有几种方案?
  13. Dubb。服务降级,失败重试怎么做?
  14. Dubb。使用过程中都遇到了些什么问题?
  15. Dubbo Monitor实现原理?
  16. Dubbo用到哪些设计模式?
  17. Dubbo配置文件是如何加载到Spring中的?
  18. Dubbo SPI和Java SPI区别?
  19. Dubb。支持分布式事务吗?
  20. Dubbo可以对结果进行缓存吗?
  21. 服务上线怎么兼容旧版本?
  22. Dubbo必须依赖的包有哪些?
  23. Dubbo telnet命令能做什么?
  24. Dubbo支持服务降级吗?
  25. Dubbo如何优雅停机?
  26. Dubbo和Dubbox之间的区别?
  27. Dubbo和Spring Cloud的区别?你还了解别的分布式框架吗?

阿里P8熬了一个月肝出这份32W字Java面试手册,在Github标星31K+

Redis面试篇

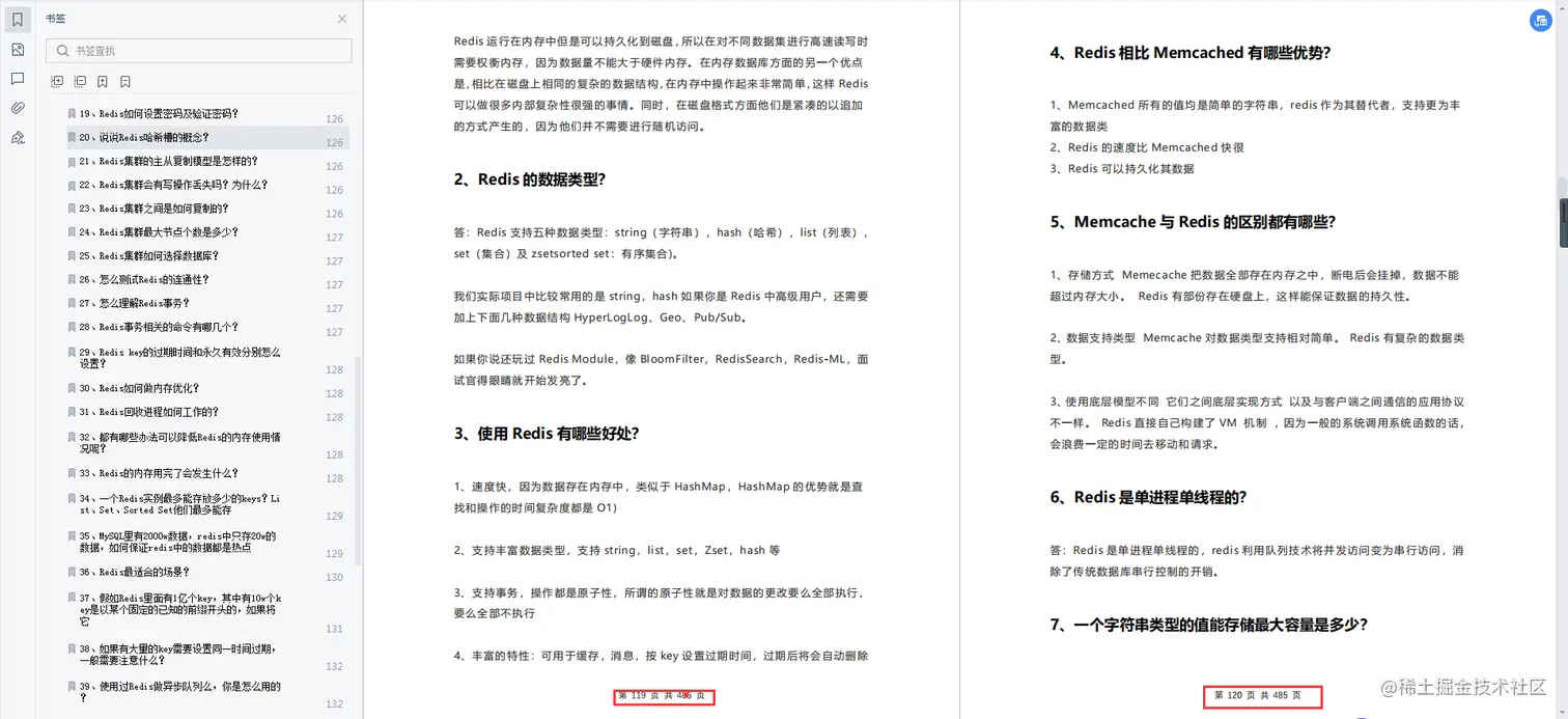
  1. 什么是Redis?
  2. Redis的数据类型?
  3. 使用Redis有哪些好处?
  4. Rediz相比Memcached有哪些优势?
  5. Memcache与Redi s的区别都有哪些?
  6. Redis是单进程还是单线程的?
  7. 一个字符串类型的值 能存储最大容积是多少?
  8. Redi s的持久化机制是什么?各自的优缺点?
  9. Redi s常见性能问题和解决方案:10、redis过期键的删除策略?
  10. Redis的回收策略(淘汰策略〉?
  11. 为什么ediz需要把所有数据放到内存中?13、Redi z的同步机制了解么?
  12. Fipeline有什么好处,为什么要用pipeline?
  13. 是否使用过Redi z集群,集群的原理是什么?
  14. Redi s集群方案什么情况下会导致整个集群不可用?
  15. Redi s支持的Java客户端都有哪些?官方推荐用哪个?
  16. Jedi z与Redi sson对比有什么优缺点?19、Redi s如何设置密码及验证密码?20、说说Redi s哈希槽的概念:?
  17. Redi z集群的主从复制模型是怎样的?22、Redi =集群会有些操作丢失吗?为什么?23 、 Redi z集群之间是如何复制的?
  18. Rediz集群最大节点个数是多少?25 、Redi z集群如何选择数据库?26、怎么测试Redis的连通性?27、怎么理解Rediz事务?
  19. Redi z事务相关的命令有哪几个?
  20. Redis key的过期样间和永久有效分别怎么设置?
  21. Redi s如何做内存优化?
  22. Redis回收进程如何工作的?
  23. 都有哪些办法可以降低Redi s的内存使用情况呢?
  24. Redi s的内存用完了会发生什么?
  25. —个Redi z实例最多能存放多少的keys?List 、 set 、 Sorted set他们最多能存
  26. MySQL.里有2000w教据,redi =中只存20w的数据,如何保证redis中的数据都是热点
  27. Redi s最适合的场景?
  28. 假假女口Rediz里面有1亿个key其中有10w个key是以某个固定的已知的前缀开头的,如果将它
  29. 如果有大量的key需要设置同一时间过期,—般需要注意什么?
  30. 使用过Rediz做异步队列络·梅晶福系星有?key ,其中有10w个ke.个固定的已知的前缀开
  31. 使用过Redi s分布式锁主是针艺尚事学”

阿里P8熬了一个月肝出这份32W字Java面试手册,在Github标星31K+

MySQL面试篇

  1. MySQL中有哪几种锁?
  2. MySQL中有哪些不同的表格?
  3. 简述在MySQI数据库中My工SAM和InnoDB日的区别
  4. MysQL中InnoDB支持的四种事务隔离级别名称,以及逐级之间的区别?
  5. CHAR和VARCHAR的区别?
  6. 主键和候选键有什么区别?
  7. myisamchk是用来做什么的?
  8. 如果一个表有一列定义为TIMESTAMP,将发生什么?
  9. 你怎么看到为表格定义的所有索引?
  10. LTRE声明中的%和_是什么意思?
  11. 列对比运算符是什么?
  12. BLDE和TEXT有什么区别?
  13. MysQL_fetch_array和MySQL_fetch_object的区别是什么?
  14. MyISAM表格将在哪里存储,并且还提供其存储格式?
  15. MySQI如何优化DISTIHCT?
  16. 如何显示前50 行?
  17. 可以使用多少列创建索引?
  18. Now( )和CURRERT_DATE()有什么区别?
  19. 什么是非标准字符串类型?
  20. 什么是通用sQI函数?
  21. MySQL支持事务吗?
  22. MysQL里记录货币用什么字段类型好
  23. MySQL有关权限的表都有哪几个?
  24. 列的字符串类型可以是什么?
  25. MySQI教据库作发布系统的存储,一天五万条以上的增里预计运维三年网艺优化?
  26. 锁的优化策略
  27. 索引的底层实现原理和优化
  28. 什么情况下设置了索引但无法使用
  29. 实践中如何优化MysQL
  30. 优化数据库的方法
  31. 简单描述MySQL中,索引,主键,唯一索引·联合索引的区别对数据库的性能有什么影响《从读写两
  32. 数据库中的事务是什么?
  33. SQL注入漏洞产生的原因?如何防止?
  34. 为表中得字段选择合适得数据类型
  35. 存储时期
  36. 对于关系型数据库而言,索引是相当重要的概念,请回答有关索引的几个问题:
  37. 解释MySQL外连接、内连接与自连接的区别
  38. Myql中的事务回滚机制概述
  39. SQL语言包括哪几部分每部分都有哪些操作关键亨学?
  40. 完整性约束包括哪些?
  41. 什么是锁?
  42. 什么叫视图游标是什么?
  43. 什么是存储过程?用什么来调用?
  44. 如何通俗地理解三个范式?
  45. 什么是基本表?什么是视图?
  46. i试述视图的优点?
  47. HUI.L是什么意思
  48. 主键、外键和索引的区别
  49. 你可以用什么来确保表格里的字段只接受特定范围里的值?
  50. 说说对SQL语句优化有哪些方法?《选择几条)

阿里P8熬了一个月肝出这份32W字Java面试手册,在Github标星31K+

Java并发编程篇

  1. 并发编程三要素?
  2. 实现可见性的方法有哪些?
  3. 多线程的价值?
  4. 创建线程的有哪些方式?
  5. 创建线程的三种方式的对比?
  6. 线程的状态流转图
  7. Jave线程具有五中基本状态
  8. 什么是线程池?有哪几种创建方式?
  9. 四种线程池的创建
  10. 线程池的优点?
  11. 常用的并发I具类有哪些?
  12. Cycli cB arr i er和CountDownLatch的区别
  13. synchr oni zed的作用?
  14. volatile关键字的作用
  15. 什么是CAS
  16. CAS的问题
  17. 什么是Future?
  18. 什么是AQS
  19. A0S支持两种同步方式:
  20. Re adYri teLock是什么
  21. FutuwreTask是什么
  22. synchr oni ze d和Reentr antLoc的区别
  23. 什么是乐观锁和悲观锁
  24. 线程B怎么知道线程A修改了变里
  25. syn.chr oni zed、volatile、CAS比较
  26. sleep方法和wai t方法有什么区别?
  27. ThreadLoca1是什么?有什么用?
  28. 为什么wai t 0方法和noti fy 0/noti fyAll(
  29. 法要在同步块中被调用
  30. 多线程同步有哪几种方法?
  31. 线程的调度策略
  32. Concurr entHashMap的并发度是什么
  33. Linux环境下如何查找哪个线程使用CPU最
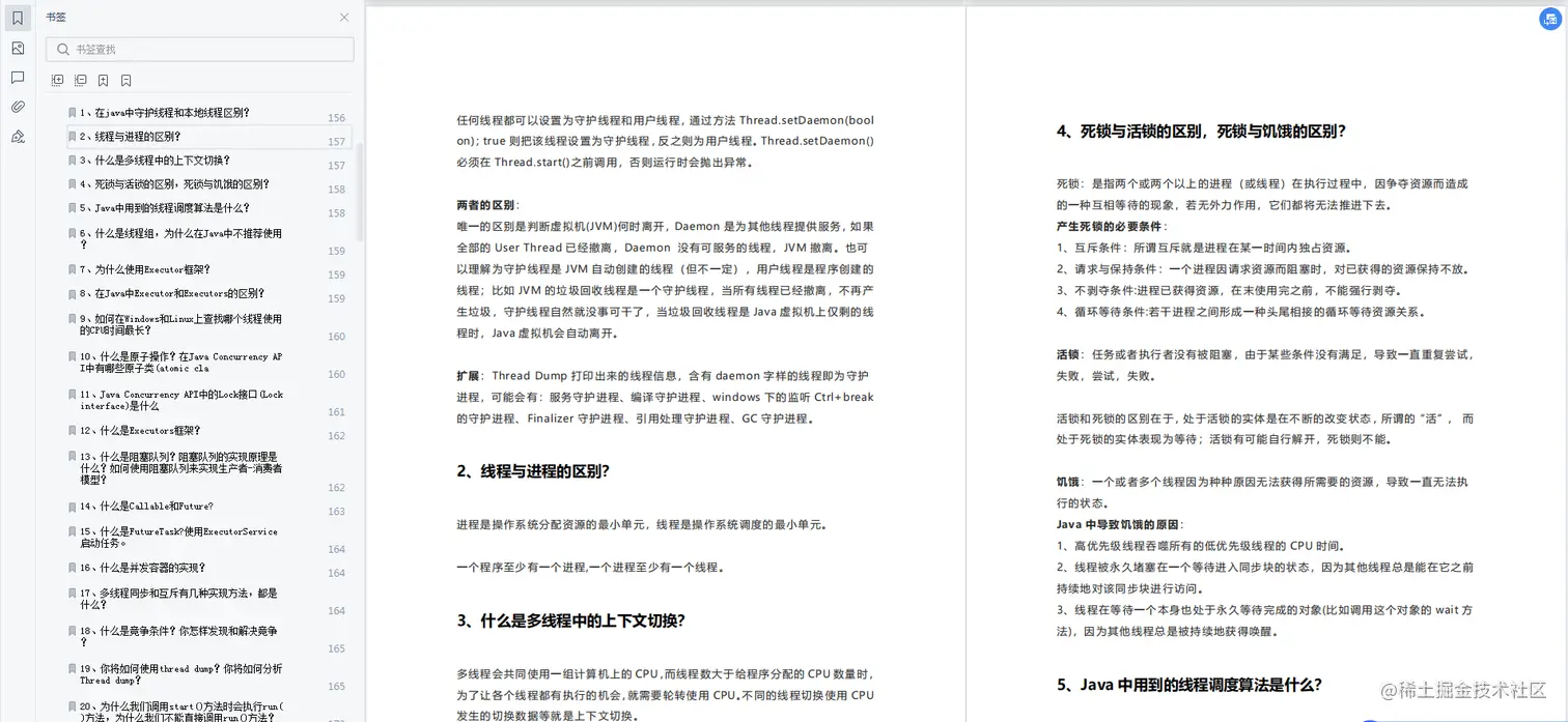
  34. Java死锁以及如何避免?
  35. 死锁的原因
  36. 怎么唤醒一个阻塞的线程
  37. 不可变对象对多线程有什么帮助
  38. 什么是多线程的上下文切换
  39. 如果你提交任务时, 线程池队列已满,这会发生什么
  40. Java中用到的线程调度算法是什么
  41. 什么是线程调度器(Thread Sche duler)和间分片(Time Slicing)?
  42. 什么是自旋锁
  43. Java Concurr ency API中的Lock接口(Locker face)是什么
  44. 单例模式的线程安全性
  45. Semaphore有什么作用
  46. Executors类是什么?
  47. 线程类的构造方法、静态块是被哪个线程用的
  48. 同步方法和同步块,哪个是更好的选择?
  49. Java线程数过多会造成什么异常?

阿里P8熬了一个月肝出这份32W字Java面试手册,在Github标星31K+

阿里P8熬了一个月肝出这份32W字Java面试手册,在Github标星31K+

Spring面试篇

  1. 什么是spring?
  2. 使用Spring框架的好处是什么?
  3. Spri ne由哪些模块组成?
  4. 核心容器(应用上下文)模块。
  5. BeanFactory一BeanFactory 实现举例。
  6. XMLBeanF actory
  7. 解释AOP模块
  8. 解释JBC抽象和DAD模块。
  9. 解释对象/关系映射集成模块。
  10. 解释WEB模块。
  11. Sprinr配置文件
  12. 什么是Spring IOC容器?
  13. IOC的优点是什么?
  14. Appli cati onContext通常的实现是什么?
  15. Bean工厂和Application contexts 有什么区别?
  16. 一个Spr ine的应用看起来像什么?依赖注入
  17. 什么是Sprine的依赖注入?
  18. 有哪些不同类型的I0C (依赖注入)的方式?
  19. 哪种依赖注入方式你建议使用,构造器注入,还是Setter方法注入?
  20. 什么是Spring beans?
  21. 一个Spring Bean定义包含什么?
  22. 如何给Spring容器提供配2置元数据?
  23. 你怎样定义类的作用域?
  24. 解释Spr ing支持的几种bean的作用域。
  25. Spring框架中的单例bean是线程安全的吗?
  26. 解释Spr ing框架中bean的生命周期。
  27. 哪些是重要的bean生命周期方法?你能重载它们吗?
  28. 什么是Spri ne的内部bean?
  29. 在Spring中如何注入一个java集合?
  30. 什么是bean装配?
  31. 什么是bean的自动装配?
  32. 解释不同方式的自动装配。
  33. 自动装配有哪些局限性?
  34. 你可以在Spring中注入一个nu11和一个空字符串吗?
  35. 什么是基于Jav的Sprine主解配置?给一些注解的例子。
  36. 什么是基于注解的容器配置?
  37. 怎样开启注解装配?
  38. @Required注解
  39. @Autowired注解
  40. @Qualifier注解
  41. 在Spr ing框架中如何更有效地使用JDBC?
  42. JdbeTemplate
  43. Spring对DA0的支持
  44. 使用Spr ing通过什么方式访问Hi bernate?
  45. Spring支持的0RM
  46. 如何通过Hi bernateDaoSuppor t将Spr ing和Hibernate结合起来?
  47. Spring支持的事务管理类型
  48. Spring框架的事务管理有哪些优点?
  49. 你更倾向用哪种事务管理类型?
  50. 解释AOP
  51. Aspect切面
  52. 在Spring AOP中,关注点和横切关注的区别是什么?
  53. 连接点
  54. 通知
  55. 切点
  56. 什么是引入?
  57. 什么是目标对象?
  58. 什么是代理?
  59. 有几种不同类型的自动代理?
  60. 什么是织入。什么是织入应用的不同点?
  61. 解释基于XML Schem方式的切面实现。
  62. 解释基于注解的切面实现
  63. 什么是Spr ine的MYC框架?
  64. DispatcherSerlet
  65. WebApplicati onContext
  66. 什么是Spring MVC框架的控制器?

阿里P8熬了一个月肝出这份32W字Java面试手册,在Github标星31K+

阿里P8熬了一个月肝出这份32W字Java面试手册,在Github标星31K+

kafka面试篇

  1. 如何获取topi c主题的列表
  2. 生产者和消费者的命令行 是什么?
  3. consumer是推还是拉?
  4. 讲讲kafk维护消费状态跟踪的方法
  5. 讲一下主从同步**
  6. 为什么需要消息系统,mysq1不能满足需求吗?
  7. Zookeeper对于Kafka的作用是什么?
  8. 数据传输的事务定义有哪三种?
  9. Kafka判断一个节点是否还活着有那两个条件?
  10. Kafka与传统服消息系统之间有三个关键区别
  11. 讲一讲kafks的ac的三种机制
  12. 消费者故障,出现活 锁问题如何解决?
  13. 如何控制消 费的位置
  14. kafka分布式(不是单机)的情况下,如何保证消息的顺序消费?
  15. kafks的高可用机制是什么?
  16. kafka如何减少数据丢失
  17. kafka如何不消费重复数据?比如扣款,我们不能重复的扣。

阿里P8熬了一个月肝出这份32W字Java面试手册,在Github标星31K+

微服务面试篇

  1. 您对微服务有何了解?
  2. 微服务架构有哪些优势?
  3. 微服务有哪些特点?
  4. 设计微服务的最佳实践是什么?
  5. 微服务架构如何运作?
  6. 微服务架构的优缺点是什么?
  7. 单片,SOA和微服务架构有什么区别?
  8. 在使用微服务架构时,您面临哪些挑战?
  9. S0A和微服务架构之间的主要区别是什么?
  10. 微服务有什么特点?
  11. 什么是领域驱动设计?
  12. 为什么需要域驱动设计(DDD) ?
  13. 什么是无所不在的语言?
  14. 什么是凝聚力?
  15. 什么是耦合?
  16. 什么是REST 1 RESTfu以及它的用途是什么?
  17. 你对Spring Boot有什么了解?
  18. 什么是Spring引导的执行器?
  19. 什么是Spring Cloud?
  20. Spring Cloud解决了哪些问题?
  21. 在Spring MVC应用程序中使用W ebMvcTest注释有什么用处?
  22. 你能否给出关于休息和微服务的要点?
  23. 什么是不同类型的微服务测试?
  24. 您对Distributed Tr ansacti on有何了解?
  25. 什么是I dempotence以及它在哪里使用?
  26. 什么是有界上下文?
  27. 什么是双因素身份验证?
  28. 双因素身份验证的凭据类型有哪些?
  29. 什么是客户证书?
  30. FACT在微服务架构中的用途是什么?
  31. 什么是0Auth?
  32. 康威定律是什么?
  33. 合同测试你懂什么?
  34. 什么是端到端微服务测试?
  35. Container在微服务中的用途是什么?
  36. 什么是微服务架构中的DRY?
  37. 什么是消费者驱动的合同(CDC) ?
  38. Web, REST ful API在微服务中的作用是什么?
  39. 您对微服务架构中的语义监控有何了解?
  40. 我们如何进行跨功能测试?
  41. 我们如何在测试中消除非决定论?
  42. Mock或Stub有什么区别?
  43. 您MikeCohn的测试金字塔了解多少?
  44. Docker的目的是什么?
  45. 什么是金丝雀释放?
  46. 什么是持续集成(CI) ?
  47. 什么是持续监测?
  48. 架构师在微服务架构中的角色是什么?
  49. 我们可以用微服务创建状态机吗?
  50. 什么是微服务中的反应性扩展?

阿里P8熬了一个月肝出这份32W字Java面试手册,在Github标星31K+

除此之外还有Elasticsearch(24道)Memcached(23道)Java常问知识点(200道+)SpringBoot(22道)SpringCloud(8道)Linux(45道)MQ(12道)

由于文案过长,这里就不把全部面试专题(答案)一一展示出来了下面是所有Java面试的目录题,对于这本1000道的Java面试宝典感兴趣的朋友们可以 点击此处 凭截图获取

阿里P8熬了一个月肝出这份32W字Java面试手册,在Github标星31K+