删库跑路的背后,是企业对数据安全的反思

219 阅读3分钟

这几天,一直在关注微盟删库事件的进展,在3月1日晚上,微盟发布最新公告称数据已经全面找回。而此时,距离事故发生的2月23日晚,过了有足足七天七夜,也就是7*24小时。

01

关于“删库跑路"的段子一直都在,而这样的真实事件也不是第一次发生了。

2018年6月,某科技公司总监因为被离职而一气之下删除了公司数据库上的一些关键索引和部分表格。虽然他事后察觉后果严重,进行了恢复,但依然给该公司造成了经济损失,被判处有期徒刑二年六个月,缓刑三年。

2018年9月,顺丰出现过一位高级工程师因手误删除了线上系统数据库的事情,最后被开除。

2019年3月,网传“安徽汽车网”被程序员删库跑路,只留下图片做官网。随后创始人微博澄清了误会,是出于个人不想再做下去的原因,想寻求转型。

每一次,当段子变成了现实,总能掀起不少谈资。而当我们静下心来思考,反问一下自己:如果这种事情真的发生在我们身上,我们该怎么做?

02

在平常的运维操作过程中,误删的可能性还是蛮大的。比如,在服务器上执行“rm -rf /”命令,将会删除Linux根目录下的所有文件,直接导致服务器瘫痪,在数据库上执行SQL语句,如果没有先select确认,进行删除或更新操作时吗,很容易出现误删。

高危操作需谨慎,除了自身的意识,还需有一定的辅助手段来预防。

堡垒机,在运维过程中,扮演了一个非常重要的角色,简单来说,就是运维审计,可以审批Linux敏感命令,通过数据库代理拦截高危敏感的SQL指令。

03

不管是对于企业,还是个人,重要的数据一定要备份!以MySQL为例,通过设置MySQL数据和日志的自动备份策略,即使数据库被删,甚至数据备份文件被删,依然可以用Binlog日志恢复数据。

当然,对于一家企业,核心数据资产的保障要求更高,那就是数据容灾机制,这并不是一件简单的事,而是一个系统工程。相较之下,公有云具有相对比较完善的自动备份和恢复机制,可以帮助企业快速构建数据容灾的能力。

04

在技术评审过程中,我们经常问SaaS厂商,如何避免内部数据泄露?

依稀记得,有家公司说,DBA是公司合伙人。仅仅这个理由,没有完善的数据安全管理制度,没有访问权限控制以及备份容灾机制,我想,并不足以消除我们对数据安全的疑虑。

如何去保障数据安全?

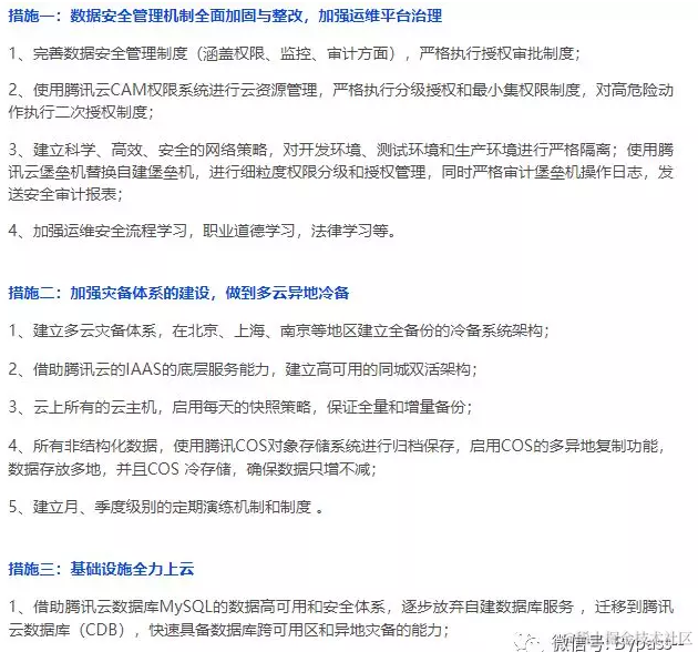
微盟提供了一个很好的示例,那就是全面上云,借助于云平台的基础设施和技术能力,为数据资产保驾护航。