关于小程序的一些问题总结!

733 阅读3分钟

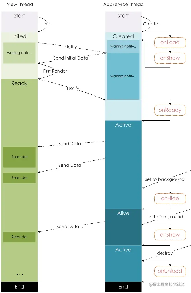
1.小程序的生命周期:

Page() 函数用来注册一个页面。接受一个 object 参数,其指定页面的初始数据、生命周期函数、事件处理函数等。

onLoad 生命周期函数--监听页面加载

onReady 生命周期函数--监听页面初次渲染完成

onShow 生命周期函数--监听页面显示

onHide 生命周期函数--监听页面隐藏

onUnload 生命周期函数--监听页面卸载

onPullDownRefresh 页面相关事件处理函数--监听用户下拉动作

onReachBottom 页面上拉触底事件的处理函数

onShareAppMessage 用户点击右上角转发

onPageScroll 页面滚动触发事件的处理函数

onTabItemTap 当前是 tab 页时,点击 tab 时触发

生命周期函数 onLoad: 页面加载 一个页面只会调用一次,可以在 onLoad 中获取打开当前页面所调用的 query 参数。 onShow: 页面显示 每次打开页面都会调用一次。 onReady: 页面初次渲染完成 一个页面只会调用一次,代表页面已经准备妥当,可以和视图层进行交互。 对界面的设置如wx.setNavigationBarTitle请在onReady之后设置。详见生命周期 onHide: 页面隐藏 当navigateTo或底部tab切换时调用。 onUnload: 页面卸载 当redirectTo或navigateBack的时候调用。

2.小程序自定义组件:

注意:在组件wxss中不应使用ID选择器、属性选择器和标签名选择器。

在自定义组件的 js 文件中,需要使用 Component() 来注册组件,并提供组件的属性定义、内部数据和自定义方法。

组件的属性值和内部数据将被用于组件 wxml 的渲染,其中,属性值是可由组件外部传入的。更多细节参见 Component构造器

细节注意事项

一些需要注意的细节:

  • 因为 WXML 节点标签名只能是小写字母、中划线和下划线的组合,所以自定义组件的标签名也只能包含这些字符。
  • 自定义组件也是可以引用自定义组件的,引用方法类似于页面引用自定义组件的方式(使用 usingComponents 字段)。
  • 自定义组件和页面所在项目根目录名不能以“wx-”为前缀,否则会报错。

注意,是否在页面文件中使用 usingComponents 会使得页面的 this 对象的原型稍有差异,包括:

  • 使用 usingComponents 页面的原型与不使用时不一致,即 Object.getPrototypeOf(this) 结果不同。
  • 使用 usingComponents 时会多一些方法,如 selectComponent
  • 出于性能考虑,使用 usingComponents 时, setData 内容不会被直接深复制,即 this.setData({ field: obj })this.data.field === obj 。(深复制会在这个值被组件间传递时发生。)

如果页面比较复杂,新增或删除 usingComponents 定义段时建议重新测试一下。

3.跳转到其他程序的方法:

**打开其他小程序:wx.navigateToMiniProgram(Object object)
**返回上一个小程序:wx.navigateBackMiniProgram(Object object)