HashMap 源码

325 阅读7分钟

1 HashMap

HashMap 是我们日常开发中常用的集合类,怎么用我们都知道,那它的内部原理是啥?本文带大家了解一下,抛砖引玉哈

1.1 类图

image.png

1.2 属性介绍

/**
 * 默认容量16
 */
static final int DEFAULT_INITIAL_CAPACITY = 1 << 4; // aka 16

/**
 * 最大容量2的30次方
 */
static final int MAXIMUM_CAPACITY = 1 << 30;

/**
 * 装载银子
 */
static final float DEFAULT_LOAD_FACTOR = 0.75f;

/**
 * 链表转红黑树阀值,> 8 链表转换为红黑树
 */
static final int TREEIFY_THRESHOLD = 8;

/**
 * 树转为链表的的阈值 6 
 */
static final int UNTREEIFY_THRESHOLD = 6;

/**
 * 
 */
static final int MIN_TREEIFY_CAPACITY = 64;

/*
* 存储的数据
*/
transient Node<K,V>[] table;

/**
 * 
 */
transient Set<Map.Entry<K,V>> entrySet;

/**
 * 个数
 */
transient int size;

/**
 * 说明hashMap是快速失败 (See ConcurrentModificationException).
 */
transient int modCount;

/**
 * The next size value at which to resize (capacity * load factor).
 *
 * 
 */

int threshold;

/**
 * The load factor for the hash table.
 */
final float loadFactor;

1.3 内部类

1.3.1 内部类 Node

static class Node<K,V> implements Map.Entry<K,V> {
    final int hash;
    final K key;
    V value;
    Node<K,V> next;

    Node(int hash, K key, V value, Node<K,V> next) {
        this.hash = hash;
        this.key = key;
        this.value = value;
        this.next = next;
    }

    public final K getKey()        { return key; }
    public final V getValue()      { return value; }
    public final String toString() { return key + "=" + value; }

    public final int hashCode() {
        return Objects.hashCode(key) ^ Objects.hashCode(value);
    }

    public final V setValue(V newValue) {
        V oldValue = value;
        value = newValue;
        return oldValue;
    }

    public final boolean equals(Object o) {
        if (o == this)
            return true;
        if (o instanceof Map.Entry) {
            Map.Entry<?,?> e = (Map.Entry<?,?>)o;
            if (Objects.equals(key, e.getKey()) &&
                Objects.equals(value, e.getValue()))
                return true;
        }
        return false;
    }
}

Node 类是单链表模式

1.3.2 内部类TreeNode

static final class TreeNode<K,V> extends LinkedHashMap.Entry<K,V> {
    TreeNode<K,V> parent;  // red-black tree links
    TreeNode<K,V> left;
    TreeNode<K,V> right;
    TreeNode<K,V> prev;    // needed to unlink next upon deletion
    boolean red;
}


static class Entry<K,V> extends HashMap.Node<K,V> {
    Entry<K,V> before, after;
    Entry(int hash, K key, V value, Node<K,V> next) {
        super(hash, key, value, next);
    }
}

1.4 构造方法

1.4.1 默认构造方法

public HashMap() {
    this.loadFactor = DEFAULT_LOAD_FACTOR; // 其他属性均采用默认值
}

1.4.2 指定容量HashMap(int initialCapacity)

public HashMap(int initialCapacity) {
    this(initialCapacity, DEFAULT_LOAD_FACTOR);
}

1.4.3 指定容量和装在因子 HashMap(int initialCapacity, float loadFactor)

public HashMap(int initialCapacity, float loadFactor) {
    // 1
    if (initialCapacity < 0)
        throw new IllegalArgumentException("Illegal initial capacity: " +
                                           initialCapacity);
    if (initialCapacity > MAXIMUM_CAPACITY)
        initialCapacity = MAXIMUM_CAPACITY;
    //2
    if (loadFactor <= 0 || Float.isNaN(loadFactor))
        throw new IllegalArgumentException("Illegal load factor: " +
                                           loadFactor);
    this.loadFactor = loadFactor;
    // 3
    this.threshold = tableSizeFor(initialCapacity);
}

static final int tableSizeFor(int cap) {
    // 扩容门槛为传入的初始容量往上取最近的2的n次方
    int n = cap - 1;
    n |= n >>> 1;
    n |= n >>> 2;
    n |= n >>> 4;
    n |= n >>> 8;
    n |= n >>> 16;
    return (n < 0) ? 1 : (n >= MAXIMUM_CAPACITY) ? MAXIMUM_CAPACITY : n + 1;
}
  1. 判断初始化容量,如果<0 则抛出异常,如果 >MAXIMUM_CAPACITY,则初始容量 =MAXIMUM_CAPACITY
  2. 校验装载因子有效性
  3. 计算扩容门槛 -- 传入的初始容量往上取最近的2的n次方

1.5 操作方法

1.5.1 添加元素put(K key, V value)


public V put(K key, V value) {
    //1 调用hash(key)计算出key的hash值
    return putVal(hash(key), key, value, false, true);
}

static final int hash(Object key) {
    int h;
    //1 如果key为null,则hash值为0,否则调用key的hashCode()方法,并让高16位与整个hash异或,这样做是为了使计算出的hash更分散
    return (key == null) ? 0 : (h = key.hashCode()) ^ (h >>> 16);
}


final V putVal(int hash, K key, V value, boolean onlyIfAbsent,
                   boolean evict) {
    Node<K,V>[] tab;
    Node<K,V> p; 
    int n, i;
    //2
    if ((tab = table) == null || (n = tab.length) == 0)
        n = (tab = resize()).length;
    //3
    if ((p = tab[i = (n - 1) & hash]) == null)
        tab[i] = newNode(hash, key, value, null);
    else {
        Node<K,V> e; K k;
        //4 
        if (p.hash == hash &&
            ((k = p.key) == key || (key != null && key.equals(k))))
            e = p;
        //5
        else if (p instanceof TreeNode)
            e = ((TreeNode<K,V>)p).putTreeVal(this, tab, hash, key, value);
        else {
            //6 
            for (int binCount = 0; ; ++binCount) {
                if ((e = p.next) == null) {
                    p.next = newNode(hash, key, value, null);
                    if (binCount >= TREEIFY_THRESHOLD - 1) // -1 for 1st
                        treeifyBin(tab, hash);
                    break;
                }
                
                if (e.hash == hash &&
                    ((k = e.key) == key || (key != null && key.equals(k))))
                    break;
                p = e;
            }
        }
        //7
        if (e != null) { 
            V oldValue = e.value;
            if (!onlyIfAbsent || oldValue == null)
                e.value = value;
            afterNodeAccess(e);
            return oldValue;
        }
    }
    //8
    ++modCount;
    if (++size > threshold)
        resize();
    afterNodeInsertion(evict);
    return null;
}
  1. 调用hash(K key) 计算出 keyhash 值,
  2. table赋值给tab,如果tab 为null 或者长度n ==0,调用resize()tab进行初始化,并将扩容后的长度赋值给n
  3. 通过(n-1) & hash 计算该key 应该落入的桶,如果该桶中无数据,则把该数据放入桶中的第一个位置(新建一个Node)
  4. 如果桶中的第一个元素的key和待插入的key值相同,则将桶中第一个元素保存给e,后续使用
  5. 如果第一个元素是TreeNode, 则调用putTreeVal(this, tab, hash, key, value) 插入
  6. 将该桶对应点链表的长度赋值给binCount ,并进行遍历,将p.next 赋值给e,如果 待插入的 key在存在于链表中,说明找到了和待插入元素相同 key的元素,则跳出循环,进行 p=e 操作,反之,则说明链表中无相同key,在p后面进行新加元素,然后进行判断是否需要 树化,注意 这里之所以用TREEIFY_THRESHOLD - 1 去判断,因为 因为第一个元素没有加到binCount中
  7. 如果有相同的元素,用oldValue 保存原始值,并根据!onlyIfAbsent || oldValue == null进行判断是否进行元素覆盖。并返回 oldValue(这点之前并没有注意到), 其中afterNodeAccess 是节点被访问后的后续操作,LinkedHashMap中游用到
  8. 走到这一步说明没有找到相同值,进行++modCount 操作,标志着HashMap 快速失败,判断是否需要扩容

附上流程图

HashMap put.png

1.5.2 扩容resize

final Node<K,V>[] resize() {
    //1
    Node<K,V>[] oldTab = table;
    int oldCap = (oldTab == null) ? 0 : oldTab.length;
    int oldThr = threshold;
    int newCap, newThr = 0;
    if (oldCap > 0) {
        //1
        if (oldCap >= MAXIMUM_CAPACITY) {
            threshold = Integer.MAX_VALUE;
            return oldTab;
        }
        else if ((newCap = oldCap << 1) < MAXIMUM_CAPACITY &&
                 oldCap >= DEFAULT_INITIAL_CAPACITY)
            newThr = oldThr << 1; // double threshold
    }
    else if (oldThr > 0) 
        //3
        newCap = oldThr;
    else {               // zero initial threshold signifies using defaults
        //4
        newCap = DEFAULT_INITIAL_CAPACITY;
        newThr = (int)(DEFAULT_LOAD_FACTOR * DEFAULT_INITIAL_CAPACITY);
    }
    //5 
    if (newThr == 0) {
        float ft = (float)newCap * loadFactor;
        newThr = (newCap < MAXIMUM_CAPACITY && ft < (float)MAXIMUM_CAPACITY ?
                  (int)ft : Integer.MAX_VALUE);
    }
    //6
    threshold = newThr;
    @SuppressWarnings({"rawtypes","unchecked"})
    Node<K,V>[] newTab = (Node<K,V>[])new Node[newCap];
    table = newTab;
    //7 如果原有数组不为null,则遍历进行搬迁
    if (oldTab != null) {
        for (int j = 0; j < oldCap; ++j) {
            Node<K,V> e;
            //如果桶中第一个元素不为空,赋值给e
            if ((e = oldTab[j]) != null) {
                // 原有桶中元素为null,帮助gc
                oldTab[j] = null;
                //如果桶中仅有一个元素,计算它在新数组的位置,并进行搬迁
                if (e.next == null)
                    newTab[e.hash & (newCap - 1)] = e;
                //如果头元素是 TreeNode格式,说明该桶已经 树化,则将原有树分化为2个新树插入新的桶中
                else if (e instanceof TreeNode)
                    ((TreeNode<K,V>)e).split(this, newTab, j, oldCap);
                else { 
                    //既不是单节点也不是树,说明当前桶是一个链表,则将链表分化为2个链表插入新的桶,比如原来容量为4 ,元素为3、5、7、9 ,在三号桶中,那么分化后 3、7在3号桶, 5、9 在7号桶
                   
                    Node<K,V> loHead = null, loTail = null;
                    Node<K,V> hiHead = null, hiTail = null;
                    Node<K,V> next;
                    do {
                        next = e.next;
                        //将(e.hash & oldCap) == 0的元素放在低位链表中
                        if ((e.hash & oldCap) == 0) {
                            if (loTail == null)
                                loHead = e;
                            else
                                loTail.next = e;
                            loTail = e;
                        }
                        else {
                            //将(e.hash & oldCap) != 0的元素放在低位链表中
                            if (hiTail == null)
                                hiHead = e;
                            else
                                hiTail.next = e;
                            hiTail = e;
                        }
                    } while ((e = next) != null);
                    //链表分化后 低位链表在新桶中的位置与旧桶一样,高位链表则 j+oldCap
                    if (loTail != null) {
                        loTail.next = null;
                        newTab[j] = loHead;
                    }
                    if (hiTail != null) {
                        hiTail.next = null;
                        newTab[j + oldCap] = hiHead;
                    }
                }
            }
        }
    }
    return newTab;
}
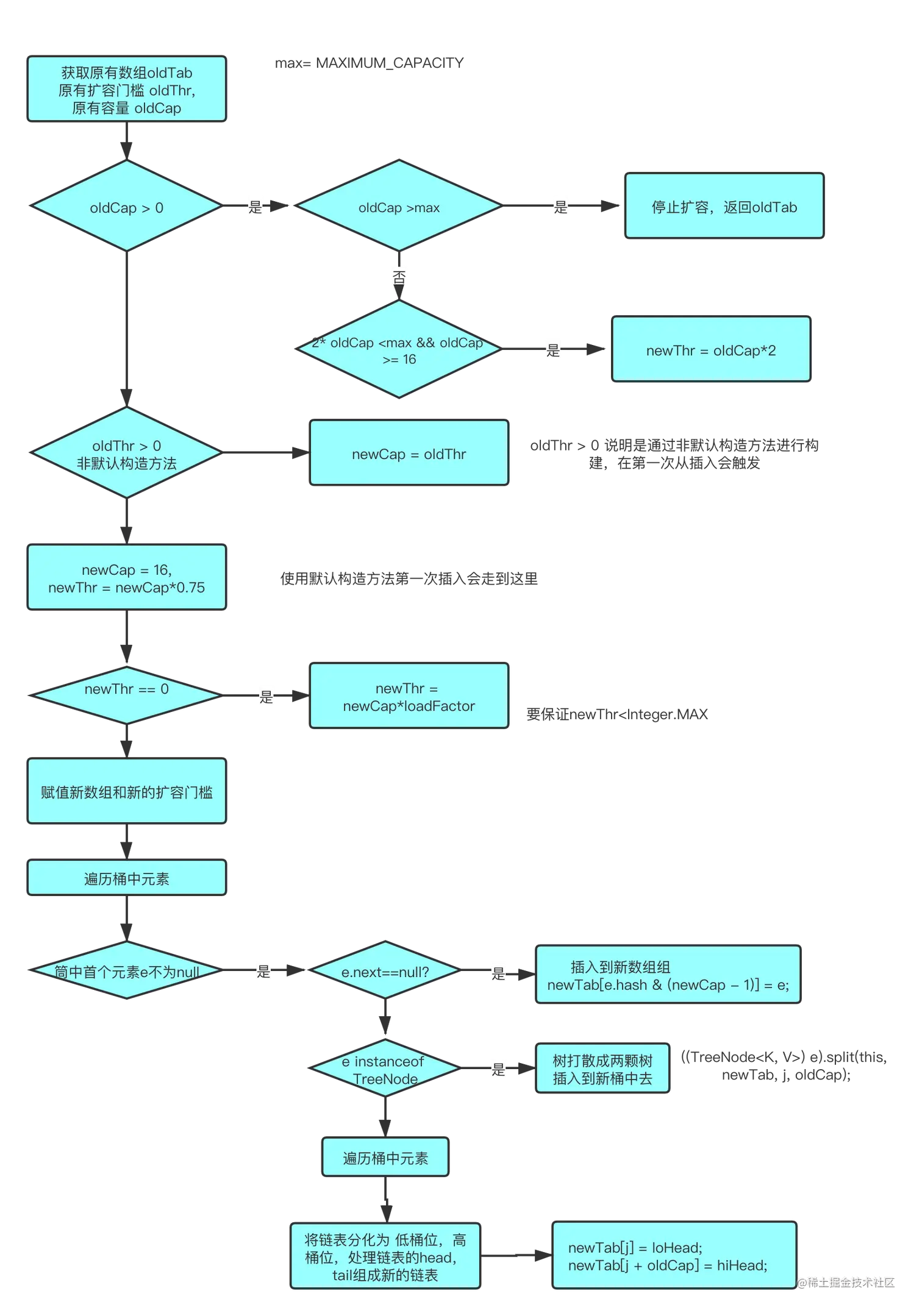
  1. 获取原有数组,原有容量,原有扩容门槛
  2. 开始更新容量和扩容门槛,oldCap >0的前提下, 如果原有容量已经达到最大值,则不在进行扩容,仅仅是将 扩容门槛设置为 Integer.Max,然后返回原有数组;如果原有容量的2倍 <MAXIMUM_CAPACITY,且 原有容量大于DEFAULT_INITIAL_CAPACITY 16 ,则 新的扩容门槛为原有2倍
  3. 若原有扩容门槛 >0, 则将新的容量设置为原有扩容门槛(newCap = oldThr),仅仅我们使用 非默认构造方法时会走到这里
  4. 当我们使用默认构造方法时候,原有容量,原有扩容门槛都是0,则初始化容量为默认容量,扩容门槛为 (默认容量 * 默认装载因子)
  5. 如果新的扩容门槛为0,则将 newThr = (容量 * 装载因子) ,但是不能超过Integer最大值
  6. 更新扩容门槛和数组
  7. 下面开始进行元素的搬迁,具体注释已经写在代码里

HashMap resize.png

1.5.3 获取元素get(Object key)

public V get(Object key) {
        Node<K,V> e;
        return (e = getNode(hash(key), key)) == null ? null : e.value;
    }

    final Node<K,V> getNode(int hash, Object key) {
        Node<K,V>[] tab; 
        Node<K,V> first, e; 
        int n; 
        K k;
        //如果数组不为空,且数组长达>0, 且待查找key所在的桶的的第一个元素不为null
        if ((tab = table) != null && (n = tab.length) > 0 &&
            (first = tab[(n - 1) & hash]) != null) {
            //如果桶中第一个元素的key  == 待查找的key的元素,直接返回value
            if (first.hash == hash && 
                ((k = first.key) == key || (key != null && key.equals(k))))
                return first;
            //反之,first元素的next不为空的    
            if ((e = first.next) != null) {
                //判断 first是不是 TreeNode
                if (first instanceof TreeNode)
                    //是的话,通过 getTreeNode 获取树中的元素
                    return ((TreeNode<K,V>)first).getTreeNode(hash, key);
                //反之,通过循环找到链表中的key = 目标key的元素并且返回    
                do {
                    if (e.hash == hash &&
                        ((k = e.key) == key || (key != null && key.equals(k))))
                        return e;
                } while ((e = e.next) != null);
            }
        }
        //如果都没找到,直接返回null
        return null;
    }

1.5.4 删除元素remove(Object key)

public V remove(Object key) {
    Node<K,V> e;
    return (e = removeNode(hash(key), key, null, false, true)) == null ?
        null : e.value;
}

final Node<K,V> removeNode(int hash, Object key, Object value,
                           boolean matchValue, boolean movable) {
    Node<K,V>[] tab; Node<K,V> p; int n, index;
    //创建新的数组tab并将table赋值给tab。新的数组长度赋值给n,
    //如果新的数组不为null,长度>0,且目标key所在的桶的第一个元素不为null,
    if ((tab = table) != null && (n = tab.length) > 0 &&
        (p = tab[index = (n - 1) & hash]) != null) {
        Node<K,V> node = null, e; 
        K k; 
        V v;
        //如果第一个数组的hash值 ==hash值,key = p.key, key.equas(k),则说明第一个元素就是目标元素
        if (p.hash == hash &&
            ((k = p.key) == key || (key != null && key.equals(k))))
            node = p;
        //如果该桶的第一个元素有后续元素
        else if ((e = p.next) != null) {
            //判断是否是树,如果是则getTreeNode 找到目标元素
            if (p instanceof TreeNode)
                node = ((TreeNode<K,V>)p).getTreeNode(hash, key);
            else {
                //否则遍历链表来找到目标元素
                do {
                    if (e.hash == hash &&
                        ((k = e.key) == key ||
                         (key != null && key.equals(k)))) {
                        node = e;
                        break;
                    }
                    p = e;
                } while ((e = e.next) != null);
            }
        }
        //
        if (node != null && (!matchValue || (v = node.value) == value ||
                             (value != null && value.equals(v)))) {
            //如果是TreeNode类型,则通过 removeTreeNode 进行移除
            if (node instanceof TreeNode)
                ((TreeNode<K,V>)node).removeTreeNode(this, tab, movable);
            //如果是当前桶的第一个元素,直接移除    
            else if (node == p)
                tab[index] = node.next;
            //如果是链表,直接跳过目标元素    
            else
                p.next = node.next;
            //修改值+1, map的长度-1    
            ++modCount;
            --size;
            afterNodeRemoval(node);
            return node;
        }
    }
    return null;
}

image.png 文中忽略了关于树的操作,后续补充上