iOS-底层原理 16:dyld与objc的关联

1,070 阅读7分钟

iOS 底层原理+逆向 文章汇总

本文的主要目的是理解dyld与objc是如何关联的

在上一篇文章iOS-底层原理 15:dyld加载流程 中,我们梳理了dyld的加载流程,下面来详细介绍下dyld和objc的关联

_objc_init 源码解析

首先,来看下libObjc中的_objc_init方法源码

void _objc_init(void)
{
    static bool initialized = false;
    if (initialized) return;
    initialized = true;
    
    // fixme defer initialization until an objc-using image is found?
    //读取影响运行时的环境变量,如果需要,还可以打开环境变量帮助 export OBJC_HELP = 1
    environ_init();
    //关于线程key的绑定,例如线程数据的析构函数
    tls_init();
    //运行C++静态构造函数,在dyld调用我们的静态析构函数之前,libc会调用_objc_init(),因此我们必须自己做
    static_init();
    //runtime运行时环境初始化,里面主要是unattachedCategories、allocatedClasses -- 分类初始化
    runtime_init();
    //初始化libobjc的异常处理系统
    exception_init();
    //缓存条件初始化
    cache_init();
    //启动回调机制,通常这不会做什么,因为所有的初始化都是惰性的,但是对于某些进程,我们会迫不及待地加载trampolines dylib
    _imp_implementationWithBlock_init();

    /*
     _dyld_objc_notify_register -- dyld 注册的地方
     - 仅供objc运行时使用
     - 注册处理程序,以便在映射、取消映射 和初始化objc镜像文件时使用,dyld将使用包含objc_image_info的镜像文件数组,回调 mapped 函数
     
     map_images:dyld将image镜像文件加载进内存时,会触发该函数
     load_images:dyld初始化image会触发该函数
     unmap_image:dyld将image移除时会触发该函数
     */
    _dyld_objc_notify_register(&map_images, load_images, unmap_image);

#if __OBJC2__
    didCallDyldNotifyRegister = true;
#endif
}

根据源码所知,主要分为以下几部分:

  • environ_init:初始化一系列环境变量,并读取影响运行时的环境变量

  • tls_init:关于线程key的绑定

  • static_init:运行C++静态构造函数(只会运行系统级别的构造函数),在dyld调用静态析构函数之前,libc会调用_objc_init

  • runtime_init:runtime运行时环境初始化,里面操作是unattachedCategoriesallocatedClasses(表的初始化)

  • exception_init:初始化libObjc的异常处理系统

  • cache_init: cache缓存初始化

  • _imp_implementationWithBlock_init :启动回调机制,通常这不会做什么,因为所有的初始化都是惰性的,但是对于某些进程,我们会迫不及待地加载trampolines dylib

  • _dyld_objc_notify_register: dyld的注册

下面主要针对以上几部分配合源码进行说明

1、environ_init方法:环境变量初始化

environ_init方法的源码如下,其中的关键代码是 for 循环

void environ_init(void) 
{
    //...省略部分逻辑
if (PrintHelp  ||  PrintOptions) {
        //...省略部分逻辑
        for (size_t i = 0; i < sizeof(Settings)/sizeof(Settings[0]); i++) {
            const option_t *opt = &Settings[i];            
            if (PrintHelp) _objc_inform("%s: %s", opt->env, opt->help);
            if (PrintOptions && *opt->var) _objc_inform("%s is set", opt->env);
        }
    }
}

有以下两种方式可以打印所有的环境变量

  • 将for循环单独拿出来,去除所有条件,打印环境变量 for循环打印
  • 通过终端命令export OBJC_hrlp = 1 ,打印环境变量 终端打印

这些环境变量,均可以通过target -- Edit Scheme -- Run --Arguments -- Environment Variables配置,其中常用的环境变量主要有以下几个(环境变量汇总见文末!):

  • DYLD_PRINT_STATISTICS:设置 DYLD_PRINT_STATISTICSYES,控制台就会打印 App 的加载时长,包括整体加载时长和动态库加载时长,即main函数之前的启动时间(查看pre-main耗时),可以通过设置了解其耗时部分,并对其进行启动优化

  • OBJC_DISABLE_NONPOINTER_ISA:杜绝生成相应的nonpointer isa(nonpointer isa指针地址 末尾为1 ),生成的都是普通的isa

  • OBJC_PRINT_LOAD_METHODS:打印 ClassCategory+ (void)load 方法的调用信息

  • NSDoubleLocalizedStrings:项目做国际化本地化(Localized)的时候是一个挺耗时的工作,想要检测国际化翻译好的语言文字UI会变成什么样子,可以指定这个启动项。可以设置 NSDoubleLocalizedStringsYES

  • NSShowNonLocalizedStrings:在完成国际化的时候,偶尔会有一些字符串没有做本地化,这时就可以设置NSShowNonLocalizedStringsYES,所有没有被本地化的字符串全都会变成大写

环境变量 - OBJC_DISABLE_NONPOINTER_ISA

OBJC_DISABLE_NONPOINTER_ISA为例,将其设置为YES,如下图所示 环境变量设置步骤

  • 未设置 OBJC_DISABLE_NONPOINTER_ISA前, isa地址的二进制打印,末尾为1 未设置OBJC_DISABLE_NONPOINTER_ISA
  • 设置OBJC_DISABLE_NONPOINTER_ISA环境变量后,末尾变成了0 设置OBJC_DISABLE_NONPOINTER_ISA

所以OBJC_DISABLE_NONPOINTER_ISA可以控制isa优化开关,从而优化整个内存结构

环境变量 - OBJC_PRINT_LOAD_METHODS

  • 配置打印load 方法的环境变量OBJC_PRINT_LOAD_METHODS,设置为YES
  • LGPerson类中重写+load函数,运行程序,load函数的打印如下 添加load

所以,OBJC_PRINT_LOAD_METHODS可以监控所有的+load方法,从而处理启动优化(后续会总结下启动优化方法)

2、tls_init:线程key的绑定

主要是本地线程池初始化以及析构,源码如下

void tls_init(void)
{
#if SUPPORT_DIRECT_THREAD_KEYS//本地线程池,用来进行处理
    pthread_key_init_np(TLS_DIRECT_KEY, &_objc_pthread_destroyspecific);//初始init
#else
    _objc_pthread_key = tls_create(&_objc_pthread_destroyspecific);//析构
#endif
}

3、static_init:运行系统级别的C++静态构造函数

主要是运行系统级别的C++静态构造函数,在dyld调用我们的静态构造函数之前,libc调用_objc_init方法,即 系统级别的C++构造函数 先于 自定义的C++构造函数 运行

static void static_init()
{
    size_t count;
    auto inits = getLibobjcInitializers(&_mh_dylib_header, &count);
    for (size_t i = 0; i < count; i++) {
        inits[i]();
    }
}

4、runtime_init:运行时环境初始化

主要是运行时的初始化,主要分为两部分:分类初始化类的表初始化(后续会详细讲解对应的函数)

void runtime_init(void)
{
    objc::unattachedCategories.init(32);
    objc::allocatedClasses.init(); //初始化 -- 开辟的类的表
}

5、exception_init:初始化libobjc的异常处理系统

主要是初始化libobjc的异常处理系统,注册异常处理的回调,从而监控异常的处理,源码如下

void exception_init(void)
{
    old_terminate = std::set_terminate(&_objc_terminate);
}
  • 当有crash(crash是指系统发生的不允许的一些指令,然后系统给的一些信号)发生时,会来到_objc_terminate方法,走到uncaught_handler扔出异常
/***********************************************************************
* _objc_terminate
* Custom std::terminate handler.
*
* The uncaught exception callback is implemented as a std::terminate handler. 
* 1. Check if there's an active exception
* 2. If so, check if it's an Objective-C exception
* 3. If so, call our registered callback with the object.
* 4. Finally, call the previous terminate handler.
**********************************************************************/
static void (*old_terminate)(void) = nil;
static void _objc_terminate(void)
{
    if (PrintExceptions) {
        _objc_inform("EXCEPTIONS: terminating");
    }

    if (! __cxa_current_exception_type()) {
        // No current exception.
        (*old_terminate)();
    }
    else {
        // There is a current exception. Check if it's an objc exception.
        @try {
            __cxa_rethrow();
        } @catch (id e) {
            // It's an objc object. Call Foundation's handler, if any.
            (*uncaught_handler)((id)e);//扔出异常
            (*old_terminate)();
        } @catch (...) {
            // It's not an objc object. Continue to C++ terminate.
            (*old_terminate)();
        }
    }
}
  • 搜索uncaught_handler,在app层会传入一个函数用于处理异常,以便于调用函数,然后回到原有的app层中,如下所示,其中fn即为传入的函数,即 uncaught_handler 等于 fn
objc_uncaught_exception_handler 
objc_setUncaughtExceptionHandler(objc_uncaught_exception_handler fn)
{
//    fn为设置的异常句柄 传入的函数,为外界给的
    objc_uncaught_exception_handler result = uncaught_handler;
    uncaught_handler = fn; //赋值
    return result;
}

crash分类

crash的主要原因是收到了未处理的信号,主要来源于三个地方:

  • kernel 内核
  • 其他进行
  • App本身

所以相对应的,crash也分为了3种

  • Mach异常:是指最底层的内核级异常。用户态的开发者可以直接通过Mach API设置thread,task,host的异常端口,来捕获Mach异常。

  • Unix信号:又称BSD 信号,如果开发者没有捕获Mach异常,则会被host层的方法ux_exception()将异常转换为对应的UNIX信号,并通过方法threadsignal()将信号投递到出错线程。可以通过方法signal(x, SignalHandler)来捕获single

  • NSException 应用级异常:它是未被捕获的Objective-C异常,导致程序向自身发送了SIGABRT信号而崩溃,对于未捕获的Objective-C异常,是可以通过try catch来捕获的,或者通过NSSetUncaughtExceptionHandler()机制来捕获

针对应用级异常,可以通过注册异常捕获的函数,即NSSetUncaughtExceptionHandler机制,实现线程保活, 收集上传崩溃日志

应用级crash拦截

所以在开发中,会针对crash进行拦截处理,即app代码中给一个异常句柄NSSetUncaughtExceptionHandler,传入一个函数给系统,当异常发生后,调用函数(函数中可以线程保活、收集并上传崩溃日志),然后回到原有的app层中,其本质就是一个回调函数,如下图所示 crash处理流程

上述方式只适合收集应用级异常,我们要做的就是用自定义的函数替代该ExceptionHandler即可

6、cache_init:缓存初始化

主要是缓存初始化,源码如下

void cache_init()
{
#if HAVE_TASK_RESTARTABLE_RANGES
    mach_msg_type_number_t count = 0;
    kern_return_t kr;

    while (objc_restartableRanges[count].location) {
        count++;
    }
    //为当前任务注册一组可重新启动的缓存
    kr = task_restartable_ranges_register(mach_task_self(),
                                          objc_restartableRanges, count);
    if (kr == KERN_SUCCESS) return;
    _objc_fatal("task_restartable_ranges_register failed (result 0x%x: %s)",
                kr, mach_error_string(kr));
#endif // HAVE_TASK_RESTARTABLE_RANGES
}

7、_imp_implementationWithBlock_init:启动回调机制

该方法主要是启动回调机制,通常这不会做什么,因为所有的初始化都是惰性的,但是对于某些进程,我们会迫不及待地加载libobjc-trampolines.dylib,其源码如下

void
_imp_implementationWithBlock_init(void)
{
#if TARGET_OS_OSX
    // Eagerly load libobjc-trampolines.dylib in certain processes. Some
    // programs (most notably QtWebEngineProcess used by older versions of
    // embedded Chromium) enable a highly restrictive sandbox profile which
    // blocks access to that dylib. If anything calls
    // imp_implementationWithBlock (as AppKit has started doing) then we'll
    // crash trying to load it. Loading it here sets it up before the sandbox
    // profile is enabled and blocks it.
    // 在某些进程中渴望加载libobjc-trampolines.dylib。一些程序(最著名的是嵌入式Chromium的较早版本使用的QtWebEngineProcess)启用了严格限制的沙箱配置文件,从而阻止了对该dylib的访问。如果有任何调用imp_implementationWithBlock的操作(如AppKit开始执行的操作),那么我们将在尝试加载它时崩溃。将其加载到此处可在启用沙箱配置文件之前对其进行设置并阻止它。
    // This fixes EA Origin (rdar://problem/50813789)
    // and Steam (rdar://problem/55286131)
    if (__progname &&
        (strcmp(__progname, "QtWebEngineProcess") == 0 ||
         strcmp(__progname, "Steam Helper") == 0)) {
        Trampolines.Initialize();
    }
#endif
}

8、_dyld_objc_notify_register:dyld注册

_dyld_objc_notify_register方法

这个方法的具体实现在iOS-底层原理 15:dyld加载流程已经有详细说明,其源码实现是在dyld源码中,以下是_dyld_objc_notify_register方法的声明

//
// Note: only for use by objc runtime
// Register handlers to be called when objc images are mapped, unmapped, and initialized.
// Dyld will call back the "mapped" function with an array of images that contain an objc-image-info section.
// Those images that are dylibs will have the ref-counts automatically bumped, so objc will no longer need to
// call dlopen() on them to keep them from being unloaded.  During the call to _dyld_objc_notify_register(),
// dyld will call the "mapped" function with already loaded objc images.  During any later dlopen() call,
// dyld will also call the "mapped" function.  Dyld will call the "init" function when dyld would be called
// initializers in that image.  This is when objc calls any +load methods in that image.
//
void _dyld_objc_notify_register(_dyld_objc_notify_mapped    mapped,
                                _dyld_objc_notify_init      init,
                                _dyld_objc_notify_unmapped  unmapped);

从注释中,可以得出:

  • 仅供objc运行时使用

  • 注册处理程序,以便在映射、取消映射和初始化objc图像时调用

  • dyld将会通过一个包含objc-image-info的镜像文件的数组回调mapped函数

方法中的三个参数分别表示的含义如下:

  • map_images:dyld将image(镜像文件)加载进内存时,会触发该函数

  • load_image:dyld初始化image会触发该函数

  • unmap_image:dyld将image移除时,会触发该函数

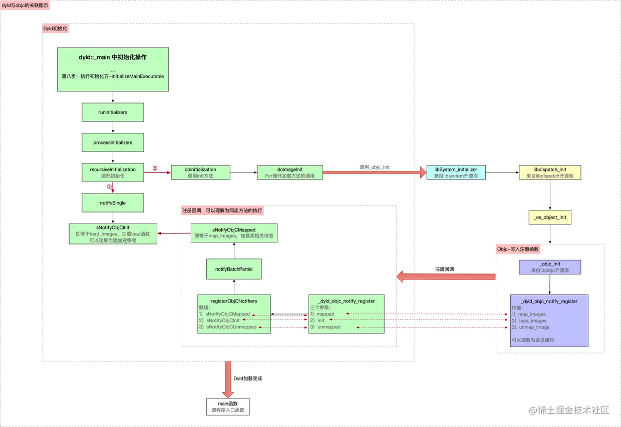
dyld与Objc的关联

其方法的源码实现与调用如下,即dyld与Objc的关联可以通过源码体现

===> dyld源码--具体实现
void _dyld_objc_notify_register(_dyld_objc_notify_mapped    mapped,
                                _dyld_objc_notify_init      init,
                                _dyld_objc_notify_unmapped  unmapped)
{
	dyld::registerObjCNotifiers(mapped, init, unmapped);
}

🔽
===> libobjc源码中--调用
_dyld_objc_notify_register(&map_images, load_images, unmap_image);

从上可以得出

  • mapped 等价于 map_images
  • init 等价于 load_images
  • unmapped 等价于 unmap_image

iOS-底层原理 15:dyld加载流程中,我们知道了load_images是在notifySingle方法中,通过sNotifyObjCInit调用的,如下所示 sNotifyObjCInit调用

然后通过查找sNotifyObjCInit,最终找到了_dyld_objc_notify_register --> registerObjCNotifiers,在该方法中将_dyld_objc_notify_register传入的参数赋值给了3个回调方法 registerObjCNotifiers方法 所以 有以下等价关系

  • sNotifyObjCMapped == mapped == map_images
  • sNotifyObjCInit == init == load_images
  • sNotifyObjCUnmapped == unmapped == unmap_image

map_images调用时机

关于load_images的调用时机已经在dyld加载流程中讲解过了,下面以map_images为例,看看其调用时机

  • dyld中全局搜索 sNotifyObjcMappedregisterObjCNotifiers -- notifyBatchPartial -- sNotifyObjCMapped sNotifyObjCMapped调用
  • 全局搜索notifyBatchPartial,在registerObjCNotifiers方法中调用 notifyBatchPartial调用

所以有以下结论:map_images是先于load_images调用,即先map_images ,再load_images

dyld与Objc关联

结合dyld加载流程,dyld与Objc的关联如下图所示 dyld与Objc关联图示

  • dyld中注册回调函数,可以理解为 添加观察者

  • 在objc中dyld注册,可以理解为发送通知

  • 触发回调,可以理解为执行通知selector

附录

环境变量汇总

环境变量名说明
OBJC_PRINT_OPTIONS输出OBJC已设置的选项
OBJC_PRINT_IMAGES输出已load的image信息
OBJC_PRINT_LOAD_METHODS打印 Class 及 Category 的 + (void)load 方法的调用信息
OBJC_PRINT_INITIALIZE_METHODS打印 Class 的 + (void)initialize 的调用信息
OBJC_PRINT_RESOLVED_METHODS打印通过 +resolveClassMethod: 或 +resolveInstanceMethod: 生成的类方法
OBJC_PRINT_CLASS_SETUP打印 Class 及 Category 的设置过程
OBJC_PRINT_PROTOCOL_SETUP打印 Protocol 的设置过程
OBJC_PRINT_IVAR_SETUP打印 Ivar 的设置过程
OBJC_PRINT_VTABLE_SETUP打印 vtable 的设置过程
OBJC_PRINT_VTABLE_IMAGES打印 vtable 被覆盖的方法
OBJC_PRINT_CACHE_SETUP打印方法缓存的设置过程
OBJC_PRINT_FUTURE_CLASSES打印从 CFType 无缝转换到 NSObject 将要使用的类(如 CFArrayRef 到 NSArray * )
OBJC_PRINT_GC打印一些垃圾回收操作
OBJC_PRINT_PREOPTIMIZATION打印 dyld 共享缓存优化前的问候语
OBJC_PRINT_CXX_CTORS打印类实例中的 C++ 对象的构造与析构调用
OBJC_PRINT_EXCEPTIONS打印异常处理
OBJC_PRINT_EXCEPTION_THROW打印所有异常抛出时的 Backtrace
OBJC_PRINT_ALT_HANDLERS打印 alt 操作异常处理
OBJC_PRINT_REPLACED_METHODS打印被 Category 替换的方法
OBJC_PRINT_DEPRECATION_WARNINGS打印所有过时的方法调用
OBJC_PRINT_POOL_HIGHWATER打印 autoreleasepool 高水位警告
OBJC_PRINT_CUSTOM_RR打印含有未优化的自定义 retain/release 方法的类
OBJC_PRINT_CUSTOM_AWZ打印含有未优化的自定义 allocWithZone 方法的类
OBJC_PRINT_RAW_ISA打印需要访问原始 isa 指针的类
OBJC_DEBUG_UNLOAD卸载有不良行为的 Bundle 时打印警告
OBJC_DEBUG_FRAGILE_SUPERCLASSES当子类可能被对父类的修改破坏时打印警告
OBJC_DEBUG_FINALIZERS警告实现了 -dealloc 却没有实现 -finalize 的类
OBJC_DEBUG_NIL_SYNC警告 @synchronized(nil) 调用,这种情况不会加锁
OBJC_DEBUG_NONFRAGILE_IVARS打印突发地重新布置 non-fragile ivars 的行为
OBJC_DEBUG_ALT_HANDLERS记录更多的 alt 操作错误信息
OBJC_DEBUG_MISSING_POOLS警告没有 pool 的情况下使用 autorelease,可能内存泄漏
OBJC_DEBUG_DUPLICATE_CLASSES当出现类重名时停机
OBJC_USE_INTERNAL_ZONE在一个专用的 malloc 区分配运行时数据
OBJC_DISABLE_GC强行关闭自动垃圾回收,即使可执行文件需要垃圾回收
OBJC_DISABLE_VTABLES关闭 vtable 分发
OBJC_DISABLE_PREOPTIMIZATION关闭 dyld 共享缓存优化前的问候语
OBJC_DISABLE_TAGGED_POINTERS关闭 NSNumber 等的 tagged pointer 优化
OBJC_DISABLE_NONPOINTER_ISA关闭 non-pointer isa 字段的访问