Leakcanary(二)

390 阅读8分钟

Leakcanary图标的由来

Leaknary

17世纪,英国矿井工人发现,金丝雀对瓦斯这种气体十分敏感。空气中哪怕有极其微量的瓦斯,金丝雀也会停止歌唱;而当瓦斯含量超过一定限度时,虽然鲁钝的人类毫无察觉,金丝雀却早已毒发身亡。

当时在采矿设备相对简陋的条件下,工人们每次下井都会带上一只金丝雀作为“瓦斯检测指标”,以便在危险状况下紧急撤离

Leaknary的源码解析

由于最新版本的Leaknary均是由Kotlin所实现的,阅读起来相对困难,因此本文的分析主要是基于Leaknary1.6版本的,并在最后简单介绍新版本对旧版本的优化。

整体概览

最新版的Leaknary,包大约有30M,其源码文件的结构如下图所示 image.png

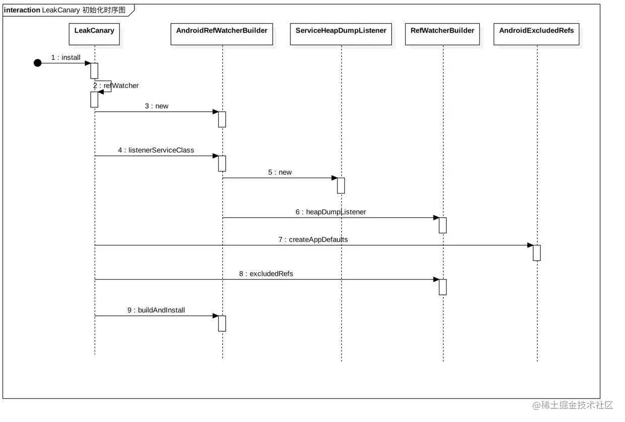
其整体的调用流程参时序图: Leaknary时序图 下面将详细展开

入口函数

  public static RefWatcher install(Application application) {
     // 创建 AndroidRefWatcherBuilder
    return refWatcher(application)
    // 设置用于监听内存泄漏的分析结果的 Service
    .listenerServiceClass(DisplayLeakService.class)
     // 忽略检测的引用
     .excludedRefs(AndroidExcludedRefs.createAppDefaults().build())
      // 构建并且初始化 RefWatcher
     .buildAndInstall();
  }

buildAndInstall

public RefWatcher buildAndInstall() {
    if (LeakCanaryInternals.installedRefWatcher != null) {
      throw new UnsupportedOperationException("buildAndInstall() should only be called once.");
    }
  // 创建最终返回的 RefWatcher
    RefWatcher refWatcher = build();
    if (refWatcher != DISABLED) {
      if (watchActivities) {
 // 如果需要监测 activity 则启动 activity 的监测
        ActivityRefWatcher.install(context, refWatcher);
      }
// 同理Fragments检测
      if (watchFragments) {
        FragmentRefWatcher.Helper.install(context, refWatcher);
      }
    }
    LeakCanaryInternals.installedRefWatcher = refWatcher;
    return refWatcher;
  }

build

  public final RefWatcher build() {
    if (isDisabled()) {
      return RefWatcher.DISABLED;
    }

    if (heapDumpBuilder.excludedRefs == null) {				// excludedRefs排除可以忽略的泄漏路径
      heapDumpBuilder.excludedRefs(defaultExcludedRefs());
    }

    HeapDump.Listener heapDumpListener = this.heapDumpListener;// 解析完 hprof 文件并通知 DisplayLeakService 弹出提醒
    if (heapDumpListener == null) {
      heapDumpListener = defaultHeapDumpListener();
    }

    DebuggerControl debuggerControl = this.debuggerControl;//判断是否处于调试模式,调试模式中不会进行内存泄漏检测
    if (debuggerControl == null) {
      debuggerControl = defaultDebuggerControl();
    }

    HeapDumper heapDumper = this.heapDumper;// dump 内存泄漏处的 heap 信息,写入 hprof 文件
    if (heapDumper == null) {
      heapDumper = defaultHeapDumper();
    }

    WatchExecutor watchExecutor = this.watchExecutor; //  线程控制器,在 onDestroy() 之后并且主线程空闲时执行内存泄漏检测
    if (watchExecutor == null) {
      watchExecutor = defaultWatchExecutor();
    }

    GcTrigger gcTrigger = this.gcTrigger;//gcTrigger 用于 GC,watchExecutor 首次检测到可能的内存泄漏,会主动进行 GC,GC 之后会再检测一次,仍然泄漏的判定为内存泄漏,进行后续操作
    if (gcTrigger == null) {
      gcTrigger = defaultGcTrigger();
    }

    if (heapDumpBuilder.reachabilityInspectorClasses == null) {
      heapDumpBuilder.reachabilityInspectorClasses(defaultReachabilityInspectorClasses());
    }

    return new RefWatcher(watchExecutor, debuggerControl, gcTrigger, heapDumper, heapDumpListener,
        heapDumpBuilder);
  }

Install

 public static void install(Context context, RefWatcher refWatcher) {
    Application application = (Application) context.getApplicationContext();
    ActivityRefWatcher activityRefWatcher = new ActivityRefWatcher(application, refWatcher);

    application.registerActivityLifecycleCallbacks(activityRefWatcher.lifecycleCallbacks);
  }//lifecycleCallbacks 监听了 Activity 的各个生命周期,在 onDestroy() 中开始检测当前 Activity 的引用。
...
        @Override public void onActivityDestroyed(Activity activity) {
          refWatcher.watch(activity);
        }
...

watch

  public void watch(Object watchedReference) {
    watch(watchedReference, "");
  }

  public void watch(Object watchedReference, String referenceName) {
    if (this == DISABLED) {
      return;
    }
    checkNotNull(watchedReference, "watchedReference");
    checkNotNull(referenceName, "referenceName");
    final long watchStartNanoTime = System.nanoTime();
    String key = UUID.randomUUID().toString();
    retainedKeys.add(key);//: 一个 Set<String> 集合,每个检测的对象都对应着一个唯一的 key,存储在 retainedKeys 中
    final KeyedWeakReference reference =// 自定义的弱引用,持有检测对象和对用的 key 值
        new KeyedWeakReference(watchedReference, key, referenceName, queue);
	//重点的判断泄露的过程
    ensureGoneAsync(watchStartNanoTime, reference);
  }

ensureGoneAsync

  private void ensureGoneAsync(final long watchStartNanoTime, final KeyedWeakReference reference) {
    watchExecutor.execute(new Retryable() {
      @Override public Retryable.Result run() {
        return ensureGone(reference, watchStartNanoTime);
      }
    });
  }//是一个异步任务,不会对主线程造成阻塞;

ensureGone

  Retryable.Result ensureGone(final KeyedWeakReference reference, final long watchStartNanoTime) {
    long gcStartNanoTime = System.nanoTime();
    long watchDurationMs = NANOSECONDS.toMillis(gcStartNanoTime - watchStartNanoTime);

    removeWeaklyReachableReferences();
	//遍历引用队列 queue,判断队列中是否存在当前 Activity 的弱引用,存在则删除 retainedKeys 中对应的引用的 key值。

    if (debuggerControl.isDebuggerAttached()) {
      // The debugger can create false leaks. 调试器可能直接产生内存泄露
      return RETRY;
    }
    if (gone(reference)) {
      return DONE;
    }
	//如果不包含,说明上一步操作中 retainedKeys 移除了该引用的 key 值,也就说上一步操作之前引用队列 queue 中包含该引用,GC 处理了该引用,未发生内存泄漏,返回 DONE,不再往下执行
	//如果包含,并不会立即判定发生内存泄漏,可能存在某个对象已经不可达,但是尚未进入引用队列 queue。这时会主动执行一次 GC 操作之后再次进行判断。
	gcTrigger.runGc();// 在进行一次gc
    removeWeaklyReachableReferences();// 同样再遍历一遍引用队列
    if (!gone(reference)) {
      long startDumpHeap = System.nanoTime();
      long gcDurationMs = NANOSECONDS.toMillis(startDumpHeap - gcStartNanoTime);

      File heapDumpFile = heapDumper.dumpHeap();
      if (heapDumpFile == RETRY_LATER) {
        // Could not dump the heap.
        return RETRY;
      }
      long heapDumpDurationMs = NANOSECONDS.toMillis(System.nanoTime() - startDumpHeap);

      HeapDump heapDump = heapDumpBuilder.heapDumpFile(heapDumpFile).referenceKey(reference.key)
          .referenceName(reference.name)
          .watchDurationMs(watchDurationMs)
          .gcDurationMs(gcDurationMs)
          .heapDumpDurationMs(heapDumpDurationMs)
          .build();

      heapdumpListener.analyze(heapDump);//进行泄漏分析(内存泄漏最短路径分析)
    }
	//如果不包含,说明上一步操作中 retainedKeys 移除了该引用的 key 值,也就说上一步操作之前引用队列 queue 中包含该引用,GC 处理了该引用,未发生内存泄漏,返回 DONE,不再往下执行
    return DONE;
  }

heapdumpListener.analyze

由ServiceHeapDumpListener所实现, 在方法HeapAnalyzerService.runAnalysis的startForegroundService中的onHandleIntentInForeground的checkForLeak

 //在dump的堆信息中通过key查找出内存泄漏的弱引用对象,并且计算出最短的GC路径;
  public AnalysisResult checkForLeak(File heapDumpFile, String referenceKey,
      boolean computeRetainedSize) {
    long analysisStartNanoTime = System.nanoTime();

    if (!heapDumpFile.exists()) {
      Exception exception = new IllegalArgumentException("File does not exist: " + heapDumpFile);
      return failure(exception, since(analysisStartNanoTime));
    }

    try {
      listener.onProgressUpdate(READING_HEAP_DUMP_FILE);
      HprofBuffer buffer = new MemoryMappedFileBuffer(heapDumpFile);
      HprofParser parser = new HprofParser(buffer);
      listener.onProgressUpdate(PARSING_HEAP_DUMP);
      Snapshot snapshot = parser.parse();  //生成文件的快照
      listener.onProgressUpdate(DEDUPLICATING_GC_ROOTS);
      deduplicateGcRoots(snapshot);//过滤重复的内存泄漏对象
      listener.onProgressUpdate(FINDING_LEAKING_REF);
      Instance leakingRef = findLeakingReference(referenceKey, snapshot);
	  //在快照中根据referenceKey查找是否有对应的内存泄漏对象
      // False alarm, weak reference was cleared in between key check and heap dump.
      if (leakingRef == null) {
        return noLeak(since(analysisStartNanoTime));   //不存在内存泄漏的情况
      }
	  //则进入下一步查找内存泄漏对象的GC最短路径
      return findLeakTrace(analysisStartNanoTime, snapshot, leakingRef, computeRetainedSize);
    } catch (Throwable e) {
      return failure(e, since(analysisStartNanoTime));
    }
  }

findLeakTrace

进一步跟踪

 private AnalysisResult findLeakTrace(long analysisStartNanoTime, Snapshot snapshot,
      Instance leakingRef, boolean computeRetainedSize) {

    listener.onProgressUpdate(FINDING_SHORTEST_PATH);
	// 1. 寻找最短路径, 通过node.parent记忆当前的路径
    ShortestPathFinder pathFinder = new ShortestPathFinder(excludedRefs);
    ShortestPathFinder.Result result = pathFinder.findPath(snapshot, leakingRef);

    // False alarm, no strong reference path to GC Roots.
    if (result.leakingNode == null) {
      return noLeak(since(analysisStartNanoTime));
    }

    listener.onProgressUpdate(BUILDING_LEAK_TRACE);
    LeakTrace leakTrace = buildLeakTrace(result.leakingNode);
	// 2. 构建 LeakTrace

    String className = leakingRef.getClassObj().getClassName();

	// 计算3.  retained size
    long retainedSize;
    if (computeRetainedSize) {

      listener.onProgressUpdate(COMPUTING_DOMINATORS);
      // Side effect: computes retained size.
      snapshot.computeDominators();

      Instance leakingInstance = result.leakingNode.instance;

      retainedSize = leakingInstance.getTotalRetainedSize();

      // TODO: check O sources and see what happened to android.graphics.Bitmap.mBuffer
      if (SDK_INT <= N_MR1) {
        listener.onProgressUpdate(COMPUTING_BITMAP_SIZE);
        retainedSize += computeIgnoredBitmapRetainedSize(snapshot, leakingInstance);
      }
    } else {
      retainedSize = AnalysisResult.RETAINED_HEAP_SKIPPED;
    }
	
	// 4. 构建最终的结果 AnalysisResult
    return leakDetected(result.excludingKnownLeaks, className, leakTrace, retainedSize,
        since(analysisStartNanoTime));
  }

findPath

 Result findPath(Snapshot snapshot, Instance leakingRef) {
  //第一个参数是带有所有信息的snapshot对象,第二个参数是内存泄漏的那个类的封装对象
    clearState();
    canIgnoreStrings = !isString(leakingRef);

    enqueueGcRoots(snapshot);
	// 将上面找到的所有GC Roots添加到队列中

    boolean excludingKnownLeaks = false;
    LeakNode leakingNode = null;
	// 如果将从GC Root开始的所有引用看做树,则这里就可以理解成使用广度优先搜索遍历引用“森林”
	while (!toVisitQueue.isEmpty() || !toVisitIfNoPathQueue.isEmpty()) {
      LeakNode node;
      if (!toVisitQueue.isEmpty()) {
        node = toVisitQueue.poll();   //继续遍历
      } else {
       // 如果toVisitQueue中没有元素,则取toVisitIfNoPathQueue中的元素
        // 意思就是,如果遍历完了toVisitQueue还没有找到泄露的路径,那么就继续遍历设置了“例外”的那些对象
        // “例外”是什么情况?在后续两个方法会讲到。
        node = toVisitIfNoPathQueue.poll();
        if (node.exclusion == null) {
			
          throw new IllegalStateException("Expected node to have an exclusion " + node);
        }
        excludingKnownLeaks = true;
      }

      // Termination 终止
      if (node.instance == leakingRef) {
        leakingNode = node;
        break;
      }
	  // 因为一个对象可以被多个对象引用,以GC Root为根的引用树
      // 并不是严格意义上的树,所以如果已经遍历过当前对象,就跳过
      if (checkSeen(node)) {
        continue;
      }
	  // 下面是根据当前引用节点的类型,分别找到它们所引用的对象

      if (node.instance instanceof RootObj) {
        visitRootObj(node);
      } else if (node.instance instanceof ClassObj) {
        visitClassObj(node);
      } else if (node.instance instanceof ClassInstance) {
        visitClassInstance(node);  // 点进去继续,还没完
      } else if (node.instance instanceof ArrayInstance) {
        visitArrayInstance(node);
      } else {
        throw new IllegalStateException("Unexpected type for " + node.instance);
      }
    }
    return new Result(leakingNode, excludingKnownLeaks);
  }

处理例外visitClassInstance

 private void visitClassInstance(LeakNode node) {
    ClassInstance classInstance = (ClassInstance) node.instance;
	// 将设置了“例外”的对象记录下来
    // 这里的“例外”就是上一个方法中提到的“例外”。是指那些低优先级的,或者说几乎不可能引发内存泄露的对象
    // 例如SDK中的一些对象,诸如Message, InputMethodManager等,一般情况下,这些对象都不会导致内存泄露。
    // 因此只有在遍历了其他对象之后,找不到泄露路径的情况下,才遍历这些对象。

    Map<String, Exclusion> ignoredFields = new LinkedHashMap<>();
    ClassObj superClassObj = classInstance.getClassObj();
    Exclusion classExclusion = null;
    while (superClassObj != null) {
      Exclusion params = excludedRefs.classNames.get(superClassObj.getClassName());
      if (params != null) {
        // true overrides null or false.
         // 如果当前类或者其父类被设置了“例外”,则将其赋值给classExclusion
        if (classExclusion == null || !classExclusion.alwaysExclude) {
          classExclusion = params;
        }
      }
	  
      Map<String, Exclusion> classIgnoredFields =
          excludedRefs.fieldNameByClassName.get(superClassObj.getClassName());
      if (classIgnoredFields != null) {
	  	// 如果当前类及其父类包含例外的成员,将这些成员添加到ignoredFields中
        ignoredFields.putAll(classIgnoredFields);
      }
      superClassObj = superClassObj.getSuperClassObj();
    }

    if (classExclusion != null && classExclusion.alwaysExclude) {
      return;
    }
	// 遍历每一个成员

    for (ClassInstance.FieldValue fieldValue : classInstance.getValues()) {
      Exclusion fieldExclusion = classExclusion;
      Field field = fieldValue.getField();
      if (field.getType() != Type.OBJECT) {
	  	 // 如果成员不是对象,则忽略
        continue;
      }
	    // 获取成员实例
      Instance child = (Instance) fieldValue.getValue();
      String fieldName = field.getName();
      Exclusion params = ignoredFields.get(fieldName);
      // If we found a field exclusion and it's stronger than a class exclusion
      if (params != null && (fieldExclusion == null || (params.alwaysExclude
          && !fieldExclusion.alwaysExclude))) {
        // 如果当前成员对象是例外的,并且当前类和所有父类都不是例外的(classExclusion = null),
        // 或,如果当前成员对象时例外的,而且是alwaysExclude,而且当前类和父类都不是alwaysExclude
        // 则认为当前成员是需要例外处理的。

        fieldExclusion = params;
      }
      String value = fieldValue.getValue() == null ? "null" : fieldValue.getValue().toString();
	  // 入队列

	  enqueue(fieldExclusion, node, child, new LeakReference(INSTANCE_FIELD, fieldName, value));
    }
  }

最后的细节 enqueue

private void enqueue(Exclusion exclusion, LeakNode parent, Instance child,
      LeakReference leakReference) {
    if (child == null) {
      return;
    }
    if (isPrimitiveOrWrapperArray(child) || isPrimitiveWrapper(child)) {
      return;
    }
    // Whether we want to visit now or later, we should skip if this is already to visit.
    if (toVisitSet.contains(child)) {
      return;
    }
	// 这个exclusion就是上一个方法通过“很绕的”逻辑判断的出来的
    // 这里的作用就是如果为null则visitNow,这个boolean值在下面会用到。
    // 可以看到这里只是判断exclusion是否为null,并没有使用到alwaysExclude参数,
    // 所以说上一个方法中,“||”之后的判断是没有必要的。

    boolean visitNow = exclusion == null;
    if (!visitNow && toVisitIfNoPathSet.contains(child)) {
      return;
    }
    if (canIgnoreStrings && isString(child)) {
      return;
    }
    if (visitedSet.contains(child)) {
      return;
    }
    LeakNode childNode = new LeakNode(exclusion, child, parent, leakReference);
	// 这里用到了boolean值visitNow,就是说如果exclusion对象为null,则表示这不是一个例外的对象(暂且称之为常规对象);
    if (visitNow) {
	// 如果exclusion对象不为null,则表示这个对象是例外对象,只有在遍历所有常规对象之后,还是找不到路径的情况下才会被遍历。
      toVisitSet.add(child);
      toVisitQueue.add(childNode);
    } else {
	
      toVisitIfNoPathSet.add(child);
      toVisitIfNoPathQueue.add(childNode);
    }
  }

image.png

总结

  1. 从逻辑上Leaknary可以划分为RefWatcher和Analyzer两个部分,其中Refwatcher用于检测内存泄露,analyzer用于分析内存泄露的最短路径,并在app中显示(调用了第三方库)。

  2. Leaknary检测内存泄露的原理是:弱引用在一次 gc 后便会进入到内存回收的状态,在对象被GC的同时,会把该对象的包装类即weakReference放入到ReferenceQueue,通过 poll 操作就可以取出这个弱引用,从retainedKeys中移除这个 对应的key, 代表这个对象已经被正常回收,不需要再被监视了。而如果在ActivityDestroy的时候,ensureGone发现有对象没有被回收,,则主动 GC 一下,然后再次确认是否被回收,如果第二次确认时对象没有被回收则判断为内存泄露。

  3. 为什么ensureGone中要gc两次? 因为,判断为异步操作,可能存在某个对象已经不可达,但是尚未进入引用队列 queue。这时会主动执行一次 GC 操作之后再次进行判断。

  4. 整体流程图总结 执行流程图

  5. Leakcanary的缺点 虽然 LeakCanary 有诸多优点,但是它也有做不到的地方,比如说检测申请大容量内存导致的OOM问题、Bitmap内存未释放问题,Service 中的内存泄漏可能无法检测等。

版本变化

  1. 2.0之前生成分析报告用的是haha第三方库,2.0之后改用了shark,在生成heap分析报告时,内存使用变小,速度加快
  2. 2.0之后的Leaknary无需再程序员手动将初始化方法加入程序中,只需要注入依赖即可,其原理是Leakanary通过在ContentProvider回调的时候做了初始化。