Hls.js加载m3u8主流程源码解析

7,670 阅读3分钟

最近工作中有用到hls.js去加载播放m3u8视频流的场景,业务方提供直播流信号经常会有不稳定的情况导致视频播放会有卡顿甚至播放不了的问题,针对以上的问题也通过hls.jsconfig进行了多次配置以及error监听,总体效果还算可以。但是如果真正解决此类问题,必须不止知其然,还要知其所以然;并且目前关于Hls.js解析的文章很少,基于以上决定对Hls.js做一次源码解析,以便后面更好的解决业务问题,也向有此类需求的小伙伴提供下参考。

hls.js的使用非常简单,以下为其官方的demo:

<script src="https://cdn.jsdelivr.net/npm/hls.js@latest"></script>
<video id="video"></video>
<script>
  var video = document.getElementById('video');
  var videoSrc = 'https://test-streams.mux.dev/x36xhzz/x36xhzz.m3u8';
  if (Hls.isSupported()) {
    var hls = new Hls();
    hls.loadSource(videoSrc);
    hls.attachMedia(video);
  }
</script>

该框架的配置多大几十项,一般情况下使用默认配置即能满足绝大部分场景。但是如果针对一些特殊场景需要更改配置,对一般开发者来说并非易事。所以,如果精准控制,还得搞懂每一项的具体是怎么执行的。

hls.js库是基于eventemitter3用于事件的监听和派发,这样处理逻辑松耦合,虽然当事件多起来后维护需要一定成本,但是基于hls.js在加载视频流到播放过程中,存在很多多个事件监听一个事件的场景,所以采用eventemitter也是十分合适的,而且也方便业务方增加监听事件。

hls.js库根据功能划分为多个controller,如abr-controllerbuffer-controllerstream-controller等,每个controller任务明确,通过事件监听派发的方式完成视频流的拉取、解析、播放等。

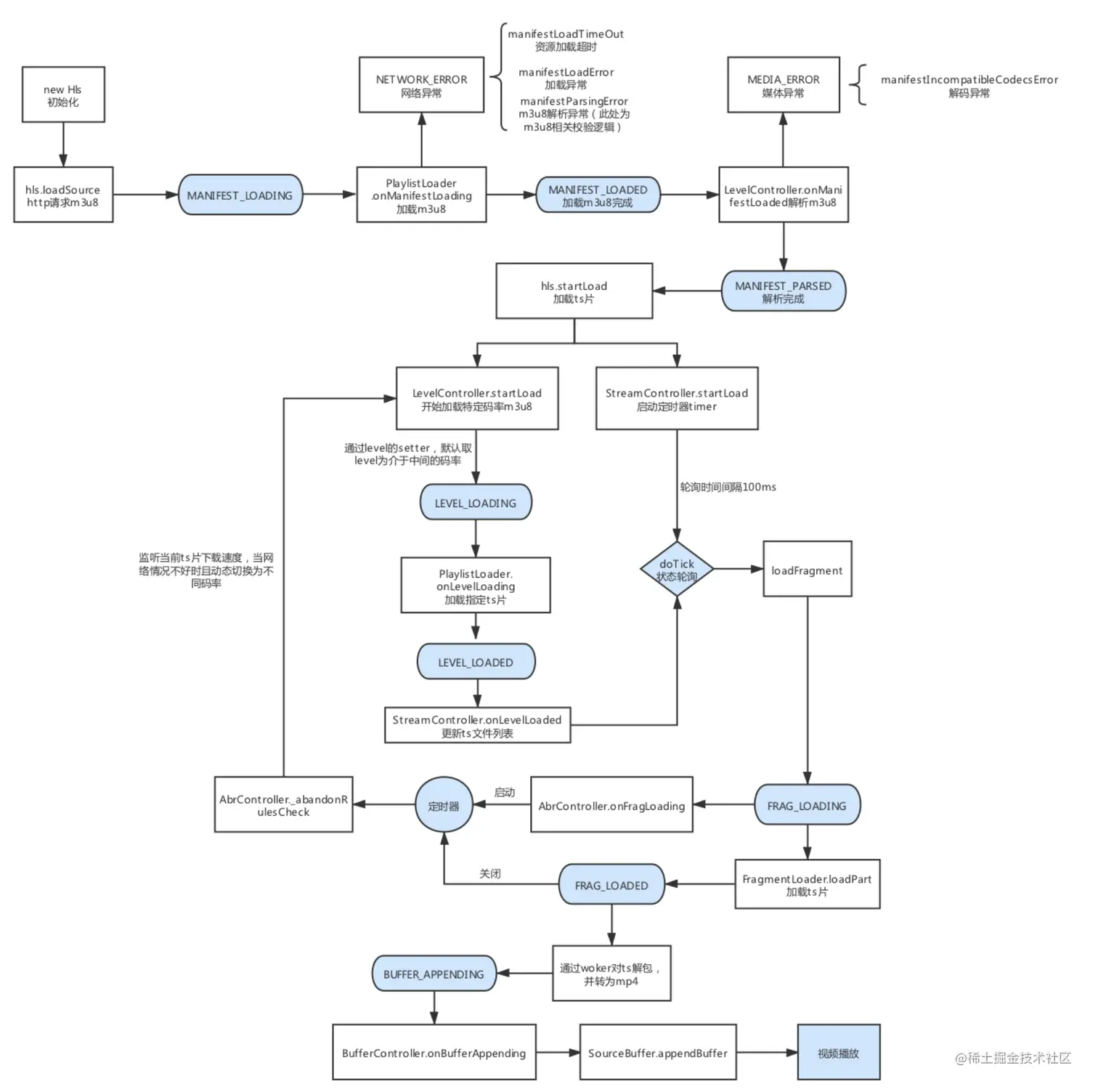
hls.js从初始化到加载m3u8,到选择不同码率加载对应ts文件,再解码ts转为mp4最终在浏览器播放,整个过程非常复杂,作者整理了一个流程图如下:

hls流程图.png

其中,几个关键环节对应的含义如下所示:

MANIFEST_LOADING: 开始加载playlist m3u8资源
MANIFEST_LOADED: playlist m3u8文件加载完成
MANIFEST_PARSED:playlist m3u8解析完成
LEVEL_LOADING: 加载特定码率的m3u8文件
LEVEL_LOADED: 特定码率的m3u8文件解析完成,拿到该码率对应的ts列表
FRAG_LOADING: 开始加载某个ts分片文件,开始根据ts片下载时间预估带宽
FRAG_LOADED: ts分片文件加载成功,开始转码
BUFFER_APPENDING: 视频流赋给video标签

主流程中有两个关键的定时器,第一个为StreamController启动用来轮询ts文件列表是否更新结束;第二个为在ts片加载过程中,用来轮询监听当前ts下载速率以动态调节不同的码率,hls.js初始默认码率为playlist的中间码率,如当前码率列表为360p480p720p,则初始默认取480p

后续会根据需要,继续推出hls协议解析、hls.js库关键步骤的具体实现等文章,小伙伴们敬请期待~