面试学习!Android学习路线指南,帮你突破瓶颈

136 阅读4分钟

前言

相信很多同学都会有这样的感受,前三天刚刚复习的知识点,今天问的时候怎么就讲不出个所以然了呢?

本文的目的就是致力于帮助大家尽可能的建立Android知识体系,希望大家会喜欢~

1、Android系统的架构

  • Android系统架构之应用程序 Android会同一系列核心应用程序包一起发布,该应用程序包包括email客户端,SMS短消息程序,日历,地图,浏览器,联系人管理程序等。所有的应用程序都是使用JAVA语言编写的。
  • Android系统架构之应用程序框架 开发人员可以完全访问核心应用程序所使用的API框架(android.jar)。该应用程序的架构设计简化了组件的重用;任何一个应用程序都可以发布它的功能块并且任何其它的应用程序都可以使用其所发布的功能块。
  • Android系统架构之系统运行库
  • Android系统架构之Linux 内核

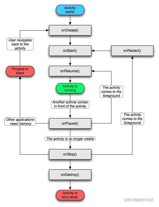
2.activity的生命周期

image.png

3.Fragment的生命周期

  • Fragment的生命周期
  • Fragment与Activity生命周期对比

4.Service生命周期

在Service的生命周期里,常用的有:

4个手动调用的方法

startService()    启动服务
stopService()    关闭服务
bindService()    绑定服务
unbindService()    解绑服务

5个内部自动调用的方法

onCreat()            创建服务
onStartCommand()    开始服务
onDestroy()            销毁服务
onBind()            绑定服务
onUnbind()            解绑服务
  1. 手动调用startService()启动服务,自动调用内部方法:onCreate()、onStartCommand(),如果一个Service被startService()多次启动,那么onCreate()也只会调用一次。
  2. 手动调用stopService()关闭服务,自动调用内部方法:onDestory(),如果一个Service被启动且被绑定,如果在没有解绑的前提下使用stopService()关闭服务是无法停止服务的。
  3. 手动调用bindService()后,自动调用内部方法:onCreate()、onBind()。
  4. 手动调用unbindService()后,自动调用内部方法:onUnbind()、onDestory()。
  5. startService()和stopService()只能开启和关闭Service,无法操作Service,调用者退出后Service仍然存在;bindService()和unbindService()可以操作Service,调用者退出后,Service随着调用者销毁。

5.Android中动画

Android中动画分别帧动画、补间动画和属性动画(Android 3.0以后的)

帧动画

帧动画是最容易实现的一种动画,这种动画更多的依赖于完善的UI资源,他的原理就是将一张张单独的图片连贯的进行播放,从而在视觉上产生一种动画的效果;有点类似于某些软件制作gif动画的方式。在有些代码中,我们还会看到android:oneshot="false" ,这个oneshot 的含义就是动画执行一次(true)还是循环执行多次。

<?xml version="1.0" encoding="utf-8"?>
<animation-list xmlns:android="http://schemas.android.com/apk/res/android">
    <item
        android:drawable="@drawable/a_0"
        android:duration="100" />
    <item
        android:drawable="@drawable/a_1"
        android:duration="100" />
    <item
        android:drawable="@drawable/a_2"
        android:duration="100" />
</animation-list>

补间动画

补间动画又可以分为四种形式,分别是 alpha(淡入淡出),translate(位移),scale(缩放大小),rotate(旋转)。 补间动画的实现,一般会采用xml 文件的形式;代码会更容易书写和阅读,同时也更容易复用。Interpolator 主要作用是可以控制动画的变化速率 ,就是动画进行的快慢节奏。pivot 决定了当前动画执行的参考位置

<?xml version="1.0" encoding="utf-8"?>
<set xmlns:android="http://schemas.android.com/apk/res/android"
    android:interpolator="@[package:]anim/interpolator_resource"
    android:shareInterpolator=["true" | "false"] >
    <alpha
        android:fromAlpha="float"
        android:toAlpha="float" />
    <scale
        android:fromXScale="float"
        android:toXScale="float"
        android:fromYScale="float"
        android:toYScale="float"
        android:pivotX="float"
        android:pivotY="float" />
    <translate
        android:fromXDelta="float"
        android:toXDelta="float"
        android:fromYDelta="float"
        android:toYDelta="float" />
    <rotate
        android:fromDegrees="float"
        android:toDegrees="float"
        android:pivotX="float"
        android:pivotY="float" />
    <set>
        ...
    </set>
</set>

属性动画

6.Android中4大组件

  • Activity
  • BroadCast Receiver
  • Content Provider
  • service

7.Android中常用布局

8.消息推送的方式

9.android的数据存储

  1. 使用SharedPreferences存储数据;它是Android提供的用来存储一些简单配置信息的一种机制,采用了XML格式将数据存储到设备中。只能在同一个包内使用,不能在不同的包之间使用。
  2. 文件存储数据;文件存储方式是一种较常用的方法,在Android中读取/写入文件的方法,与Java中实现I/O的程序是完全一样的,提供了openFileInput()和openFileOutput()方法来读取设备上的文件。
  3. SQLite数据库存储数据;SQLite是Android所带的一个标准的数据库,它支持SQL语句,它是一个轻量级的嵌入式数据库。
  4. 使用ContentProvider存储数据;主要用于应用程序之间进行数据交换,从而能够让其他的应用保存或读取此Content Provider的各种数据类型。
  5. 网络存储数据;通过网络上提供给我们的存储空间来上传(存储)和下载(获取)我们存储在网络空间中的数据信息。

10.Activity启动模式

11.广播注册

12.Android中的ANR

13.ListView优化

14.Android数字签名

15.Android root机制

最后

由于文章篇幅原因,我只把面试题列了出来,详细的答案,我整理成了一份PDF文档,这份文档还包括了还有 高级架构技术进阶脑图、Android开发面试专题资料,高级进阶架构资料 ,帮助大家学习提升进阶,也节省大家在网上搜索资料的时间来学习。

需要的朋友可以私信我【答案】或者点击这里免费领取