Java容器集合面试精选

302 阅读22分钟

1.1 说说集合容器常用的集合类?

Java集合框架主要包括两种类型的容器,一种是集合(Collection),存储一个元素集合 ,另一种是图(Map),存储键/值对映射。

Collection

  • Collection集合的子接口有Set、List、Queue三种子接口,常用的List接口和Set接口。
  • List接口主要实现类:ArrayListLinkedListVectorStack
  • Set接口的主要实现类:HashSetTreeSetLinkedHashSet
  • Map接口的主要实现类:HashMapTreeMapHashtableLinkedHashMapConcurrentHashMap以及Properties

1.2 List,Set,Map三者的区别?List、Map、Set 三个接口存取元素时,各有什么特点?

  • List:一个有序(元素存入集合的顺序和取出的顺序一致)容器,元素可以重复,可以插入多个null元素,元素都有索引。
  • Set:一个无序(存入和取出顺序有可能不一致)容器,不可以存储重复元素,只允许存入一个null元素,必须保证元素唯一性。
  • Map:是一个键值对集合,存储键、值和之间的映射。Key无序,唯一;value 不要求有序,允许重复。

1.3 ArrayList 和 LinkedList 的区别是什么?

  • 底层数据结构实现ArrayList 底层使用的是动态数组,而 LinkedList 底层使用的是双向链表。双向链表
  • 随机访问效率ArrayListLinkedList 在随机访问的时候效率要高,ArrayList 实现了 RandomAccess 接口,而**LinkedList** 是线性的数据存储方式,所以需要移动指针从前往后依次查找。
  • 插入和删除效率ArrayList 底层采用数组存储,所以插入和删除元素 的时间复杂度受元素位置的影响。 比如:执行add(E e)方法的时候, ArrayList 会默认在将指定的元素追加到此列表的末尾,这种情况时间复杂度就是O(1)。但是如果要在指定位置 i 插入和删除元素的话(add(int index, E element))时间复杂度就为 O(n-i)。因为在进 行上述操作的时候集合中第 i 和第 i 个元素之后的(n-i)个元素都要执行向后位/向前移一位的 操作。 LinkedList 底层采用链表存储,所以对于add(E e)方法的插入,删除元素时间复杂 度不受元素位置的影响,近似 O(1),如果是要在指定位置i插入和删除元素的话 **add(int index, E element)时间复杂度近似为o(n)**因为需要先移动到指定位置 再插入。
  • 内存空间占用LinkedListArrayList 更占内存,因为 LinkedList 的节点除了存储数据,还存储了两个引用,一个指向前一个元素,一个指向后一个元素。
  • 线程安全:ArrayList 和 LinkedList 都是不同步的,也就是不保证线程安全。

补充内容:RandomAccess接口

public interface RandomAccess {
}

查看源码我们发现实际上 RandomAccess 接口中什么都没有定义。所以,在我看来 RandomAccess 接口不过是一个标识罢了。标识什么? 标识实现这个接口的类具有随机访问功能。

在 binarySearch( )方法中,它要判断传入的list 是否 RamdomAccess 的实例,如果是,调用 indexedBinarySearch() 方法,如果不是,那么调用 iteratorBinarySearch() 方法

 
public static <T>
    int binarySearch(List<? extends Comparable<? super Tjk list, T key)
{
if (list instanceof RandomAccess || list.size() <BINARYSEARCH_THRESHOLD)
return Collections.indexedBinarySearch(list, key); else
}
return Collections.iteratorBinarySearch(list, key);		 		

ArrayList 实现了 RandomAccess 接口, 而 LinkedList 没有实现。为什么呢?我觉得还是 和底层数据结构有关! ArrayList 底层是数组,而 LinkedList 底层是链表。数组天然支持随机 访问,时间复杂度为 O(1),所以称为快速随机访问。链表需要遍历到特定位置才能访问特定位置的 元素,时间复杂度为 O(n),所以不支持快速随机访问。, ArrayList 实现了 RandomAccess 接 口,就表明了他具有快速随机访问功能。 RandomAccess 接口只是标识,并不是说 ArrayList 实 现 RandomAccess 接口才具有快速随机访问功能的!

下面再总结一下 list 的遍历方式选择:

  • 实现了 RandomAccess 接口的list,优先选择普通 for 循环 ,其次 foreach。
  • 未实现 RandomAccess 接口的list,优先选择iterator遍历(foreach遍历底层也是通过 iterator实现的,),大size的数据,千万不要使用普通for循环。

1.4 ArrayList 和 Vector 的区别是什么?

  • 线程安全Vector 使用了 Synchronized 来实现线程同步,是线程安全的,而 ArrayList 是非线程安全的。
  • 性能ArrayList 在性能方面要优于 Vector
  • 扩容ArrayListVector 都会根据实际的需要动态的调整容量,只不过在 Vector 扩容每次会增加 1 倍,而 ArrayList 只会增加 50%。

综上所述:

  • ArrayList、Vector 底层的实现是数组, 支持随机访问,所以适合做查询的操作。但是Vector 中的方法由于加了 synchronized 修饰,因此 Vector 是线程安全容器,但性能上较ArrayList差
  • LinkedList 使用双向链表实现存储,按序号索引数据需要进行前向或后向遍历,但插入数据时只需要记录当前项的前后项即可,所以 LinkedList 插入速度较快

补充说明:为什么 ArrayList 的 elementData 加上 transient 修饰

ArrayList 中的数组定义如下:

private transient Object[] elementData;

再看一下 ArrayList 的定义:

public class ArrayList<E> extends AbstractList<E>
        implements List<E>, RandomAccess, Cloneable, java.io.Serializable

可以看到 ArrayList 实现了 Serializable 接口,这意味着 ArrayList 支持序列化。transient 的作用是说不希望 elementData 数组被序列化,重写了 writeObject 实现:

private void writeObject(java.io.ObjectOutputStream s) throws java.io.IOException{
    *// Write out element count, and any hidden stuff*
        int expectedModCount = modCount;
    s.defaultWriteObject();
    *// Write out array length*
        s.writeInt(elementData.length);
    *// Write out all elements in the proper order.*
        for (int i=0; i<size; i++)
            s.writeObject(elementData[i]);
    if (modCount != expectedModCount) {
        throw new ConcurrentModificationException();
}

每次序列化时,先调用 defaultWriteObject() 方法序列化 ArrayList 中的非 transient 元素,然后遍历 elementData,只序列化已存入的元素,这样既加快了序列化的速度,又减小了序列化之后的文件大小。


1.5 HashSet如何检查重复?HashSet是如何保证数据不可重复的?

向HashSet 中add ()元素时,判断元素是否存在的依据,不仅要比较hash值,同时还要结合equles 方法比较。HashSet 中的add ()方法会使用HashMap 的put()方法。

HashMap 的 key 是唯一的,由源码可以看出 HashSet 添加进去的值就是作为HashMap 的key,并且在HashMap中如果K/V相同时,会用新的V覆盖掉旧的V,然后返回旧的V。所以不会重复( HashMap 比较key是否相等是先比较hashcode 再比较equals )。

以下是HashSet 部分源码:

private static final Object PRESENT = new Object();
private transient HashMap<E,Object> map;

public HashSet() {
    map = new HashMap<>();
}

public boolean add(E e) {
    // 调用HashMap的put方法,PRESENT是一个至始至终都相同的虚值
    return map.put(e, PRESENT)==null;
}

hashCode()与equals()的相关规定:

  • 如果两个对象相等,则hashcode一定也是相同的
  • 两个对象相等,对两个equals方法返回true
  • 两个对象有相同的hashcode值,它们也不一定是相等的
  • 综上,equals方法被覆盖过,则hashCode方法也必须被覆盖
  • hashCode()的默认行为是对堆上的对象产生独特值。如果没有重写hashCode(),则该class的两个对象无论如何都不会相等(即使这两个对象指向相同的数据)。

深入理解可参考:Java中hashCode() 和 equals()的问题解答

1.6 HashSet与HashMap的区别

如果你看过 HashSet 源码的话就应该知道:HashSet 底层就是基于 HashMap 实现的。(HashSet 的 源码非常非常少,因为除了 clone() 、 writeObject() 、 readObject() 是 HashSet 自己不得不 实现之外,其他方法都是直接调用 HashMap 中的方法。

HashMapHashSet
实现了Map接口实现Set接口
存储键值对仅存储对象
调用put()向map中添加元素调用add()方法向Set中添加元素
HashMap使用键(Key)计算HashcodeHashSet使用成员对象来计算hashcode值,对于两个对象来说hashcode可能相同,所以equals()方法用来判断对象的相等性,如果两个对象不同的话,那么返回false
HashMap相对于HashSet较快,因为它是使用唯一的键获取对象HashSet较HashMap来说比较慢

1.7 HashMap在JDK1.7和JDK1.8中有哪些不同?HashMap的底层实现

在Java中,保存数据有两种比较简单的数据结构:数组和链表。**「数组的特点是:寻址容易,插入和删除困难;链表的特点是:寻址困难,但插入和删除容易;*所以我们将数组和链表结合在一起,发挥两者各自的优势,使用一种叫做**拉链法」**的方式可以解决哈希冲突。

JDK1.8之前

JDK1.8 之前 HashMap 底层是 数组和链表 结合在一起使用也就是 链表散列即采用的是拉链法。拉链法:将链表和数组相结合。也就是说创建一个链表数组,数组中每一格就是一个链表。若遇到哈希冲突,则将冲突的值加到链表中即可。

jdk1.7中HashMap数据结构

JDK1.8之后

相比于之前的版本,jdk1.8在解决哈希冲突时有了较大的变化,当链表长度大于阈值(默认为8)时,将链表转化为红黑树,以减少搜索时间。

jdk1.8中HashMap数据结构

JDK1.7 VS JDK1.8 比较

JDK1.8主要解决或优化了一下问题:

  • resize 扩容优化
  • 引入了红黑树,目的是避免单条链表过长而影响查询效率,红黑树算法请参考
  • 解决了多线程死循环问题,但仍是非线程安全的,多线程时可能会造成数据丢失问题。

1.8 HashMap的put方法的具体流程?

当我们put的时候,首先计算 key的hash值,这里调用了 hash方法,hash方法实际是让key.hashCode()与key.hashCode()>>>16进行异或操作,高16bit补0,一个数和0异或不变,所以 hash 函数大概的作用就是:高16bit不变,低16bit和高16bit做了一个异或,目的是减少碰撞。按照函数注释,因为bucket数组大小是2的幂,计算下标index = (table.length - 1) & hash,如果不做 hash 处理,相当于散列生效的只有几个低 bit 位,为了减少散列的碰撞,设计者综合考虑了速度、作用、质量之后,使用高16bit和低16bit异或来简单处理减少碰撞,而且JDK8中用了复杂度 O(logn)的树结构来提升碰撞下的性能。

putVal方法执行流程图

public V put(K key, V value) {
    return putVal(hash(key), key, value, false, true);
}

static final int hash(Object key) {
    int h;
    return (key == null) ? 0 : (h = key.hashCode()) ^ (h >>> 16);
}

//实现Map.put和相关方法
final V putVal(int hash, K key, V value, boolean onlyIfAbsent,
               boolean evict) {
    Node<K,V>[] tab; Node<K,V> p; int n, i;
    // 步骤①:tab为空则创建 
    // table未初始化或者长度为0,进行扩容
    if ((tab = table) == null || (n = tab.length) == 0)
        n = (tab = resize()).length;
    // 步骤②:计算index,并对null做处理  
    // (n - 1) & hash 确定元素存放在哪个桶中,桶为空,新生成结点放入桶中(此时,这个结点是放在数组中)
    if ((p = tab[i = (n - 1) & hash]) == null)
        tab[i] = newNode(hash, key, value, null);
        // 桶中已经存在元素
    else {
        Node<K,V> e; K k;
        // 步骤③:节点key存在,直接覆盖value 
        // 比较桶中第一个元素(数组中的结点)的hash值相等,key相等
        if (p.hash == hash &&
                ((k = p.key) == key || (key != null && key.equals(k))))
            // 将第一个元素赋值给e,用e来记录
            e = p;
            // 步骤④:判断该链为红黑树 
            // hash值不相等,即key不相等;为红黑树结点
            // 如果当前元素类型为TreeNode,表示为红黑树,putTreeVal返回待存放的node, e可能为null
        else if (p instanceof TreeNode)
            // 放入树中
            e = ((TreeNode<K,V>)p).putTreeVal(this, tab, hash, key, value);
            // 步骤⑤:该链为链表 
            // 为链表结点
        else {
            // 在链表最末插入结点
            for (int binCount = 0; ; ++binCount) {
                // 到达链表的尾部

                //判断该链表尾部指针是不是空的
                if ((e = p.next) == null) {
                    // 在尾部插入新结点
                    p.next = newNode(hash, key, value, null);
                    //判断链表的长度是否达到转化红黑树的临界值,临界值为8
                    if (binCount >= TREEIFY_THRESHOLD - 1) // -1 for 1st
                        //链表结构转树形结构
                        treeifyBin(tab, hash);
                    // 跳出循环
                    break;
                }
                // 判断链表中结点的key值与插入的元素的key值是否相等
                if (e.hash == hash &&
                        ((k = e.key) == key || (key != null && key.equals(k))))
                    // 相等,跳出循环
                    break;
                // 用于遍历桶中的链表,与前面的e = p.next组合,可以遍历链表
                p = e;
            }
        }
        //判断当前的key已经存在的情况下,再来一个相同的hash值、key值时,返回新来的value这个值
        if (e != null) {
            // 记录e的value
            V oldValue = e.value;
            // onlyIfAbsent为false或者旧值为null
            if (!onlyIfAbsent || oldValue == null)
                //用新值替换旧值
                e.value = value;
            // 访问后回调
            afterNodeAccess(e);
            // 返回旧值
            return oldValue;
        }
    }
    // 结构性修改
    ++modCount;
    // 步骤⑥:超过最大容量就扩容 
    // 实际大小大于阈值则扩容
    if (++size > threshold)
        resize();
    // 插入后回调
    afterNodeInsertion(evict);
    return null;
}

①.判断键值对数组table[i]是否为空或为null,否则执行resize()进行扩容;

②.根据键值key计算hash值得到插入的数组索引i,如果table[i]==null,直接新建节点添加,转向⑥,如果table[i]不为空,转向③;

③.判断table[i]的首个元素是否和key一样,如果相同直接覆盖value,否则转向④,这里的相同指的是hashCode以及equals;

④.判断table[i] 是否为treeNode,即table[i] 是否是红黑树,如果是红黑树,则直接在树中插入键值对,否则转向⑤;

⑤.遍历table[i],判断链表长度是否大于8,大于8的话把链表转换为红黑树,在红黑树中执行插入操作,否则进行链表的插入操作;遍历过程中若发现key已经存在直接覆盖value即可;

⑥.插入成功后,判断实际存在的键值对数量size是否超多了最大容量threshold,如果超过,进行扩容。

1.9 HashMap的扩容操作是怎么实现的?

①.在jdk1.8中,resize方法是在hashmap中的键值对大于阀值时或者初始化时,就调用resize方法进行扩容;

②.每次扩展的时候,都是扩展2倍;

③.扩展后Node对象的位置要么在原位置,要么移动到原偏移量两倍的位置。

在putVal()中,我们看到在这个函数里面使用到了2次resize()方法,resize()方法表示的在进行第一次初始化时会对其进行扩容,或者当该数组的实际大小大于其临界值值(第一次为12),这个时候在扩容的同时也会伴随的桶上面的元素进行重新分发,这也是JDK1.8版本的一个优化的地方,在1.7中,扩容之后需要重新去计算其Hash值,根据Hash值对其进行分发,但在1.8版本中,则是根据在同一个桶的位置中进行判断(e.hash & oldCap)是否为0,重新进行hash分配后,该元素的位置要么停留在原始位置,要么移动到原始位置+增加的数组大小这个位置上

final Node<K,V>[] resize() {
    Node<K,V>[] oldTab = table;//oldTab指向hash桶数组
    int oldCap = (oldTab == null) ? 0 : oldTab.length;
    int oldThr = threshold;
    int newCap, newThr = 0;
    if (oldCap > 0) {//如果oldCap不为空的话,就是hash桶数组不为空
        if (oldCap >= MAXIMUM_CAPACITY) {//如果大于最大容量了,就赋值为整数最大的阀值
            threshold = Integer.MAX_VALUE;
            return oldTab;//返回
        }//如果当前hash桶数组的长度在扩容后仍然小于最大容量 并且oldCap大于默认值16
        else if ((newCap = oldCap << 1) < MAXIMUM_CAPACITY &&
                oldCap >= DEFAULT_INITIAL_CAPACITY)
            newThr = oldThr << 1; // double threshold 双倍扩容阀值threshold
    }
    // 旧的容量为0,但threshold大于零,代表有参构造有cap传入,threshold已经被初始化成最小2的n次幂
    // 直接将该值赋给新的容量
    else if (oldThr > 0) // initial capacity was placed in threshold
        newCap = oldThr;
        // 无参构造创建的map,给出默认容量和threshold 16, 16*0.75
    else {               // zero initial threshold signifies using defaults
        newCap = DEFAULT_INITIAL_CAPACITY;
        newThr = (int)(DEFAULT_LOAD_FACTOR * DEFAULT_INITIAL_CAPACITY);
    }
    // 新的threshold = 新的cap * 0.75
    if (newThr == 0) {
        float ft = (float)newCap * loadFactor;
        newThr = (newCap < MAXIMUM_CAPACITY && ft < (float)MAXIMUM_CAPACITY ?
                (int)ft : Integer.MAX_VALUE);
    }
    threshold = newThr;
    // 计算出新的数组长度后赋给当前成员变量table
    @SuppressWarnings({"rawtypes","unchecked"})
    Node<K,V>[] newTab = (Node<K,V>[])new Node[newCap];//新建hash桶数组
    table = newTab;//将新数组的值复制给旧的hash桶数组
    // 如果原先的数组没有初始化,那么resize的初始化工作到此结束,否则进入扩容元素重排逻辑,使其均匀的分散
    if (oldTab != null) {
        // 遍历新数组的所有桶下标
        for (int j = 0; j < oldCap; ++j) {
            Node<K,V> e;
            if ((e = oldTab[j]) != null) {
                // 旧数组的桶下标赋给临时变量e,并且解除旧数组中的引用,否则就数组无法被GC回收
                oldTab[j] = null;
                // 如果e.next==null,代表桶中就一个元素,不存在链表或者红黑树
                if (e.next == null)
                    // 用同样的hash映射算法把该元素加入新的数组
                    newTab[e.hash & (newCap - 1)] = e;
                    // 如果e是TreeNode并且e.next!=null,那么处理树中元素的重排
                else if (e instanceof TreeNode)
                    ((TreeNode<K,V>)e).split(this, newTab, j, oldCap);
                    // e是链表的头并且e.next!=null,那么处理链表中元素重排
                else { // preserve order
                    // loHead,loTail 代表扩容后不用变换下标,见注1
                    Node<K,V> loHead = null, loTail = null;
                    // hiHead,hiTail 代表扩容后变换下标,见注1
                    Node<K,V> hiHead = null, hiTail = null;
                    Node<K,V> next;
                    // 遍历链表
                    do {
                        next = e.next;
                        if ((e.hash & oldCap) == 0) {
                            if (loTail == null)
                                // 初始化head指向链表当前元素e,e不一定是链表的第一个元素,初始化后loHead
                                // 代表下标保持不变的链表的头元素
                                loHead = e;
                            else
                                // loTail.next指向当前e
                                loTail.next = e;
                            // loTail指向当前的元素e
                            // 初始化后,loTail和loHead指向相同的内存,所以当loTail.next指向下一个元素时,
                            // 底层数组中的元素的next引用也相应发生变化,造成lowHead.next.next.....
                            // 跟随loTail同步,使得lowHead可以链接到所有属于该链表的元素。
                            loTail = e;
                        }
                        else {
                            if (hiTail == null)
                                // 初始化head指向链表当前元素e, 初始化后hiHead代表下标更改的链表头元素
                                hiHead = e;
                            else
                                hiTail.next = e;
                            hiTail = e;
                        }
                    } while ((e = next) != null);
                    // 遍历结束, 将tail指向null,并把链表头放入新数组的相应下标,形成新的映射。
                    if (loTail != null) {
                        loTail.next = null;
                        newTab[j] = loHead;
                    }
                    if (hiTail != null) {
                        hiTail.next = null;
                        newTab[j + oldCap] = hiHead;
                    }
                }
            }
        }
    }
    return newTab;
}

1.10 HashMap是怎么解决哈希冲突的?

什么是哈希?

Hash,一般翻译为“散列”,也有直接音译为“哈希”的,这就是把任意长度的输入通过散列算法,变换成固定长度的输出,该输出就是散列值(哈希值);这种转换是一种压缩映射,也就是,散列值的空间通常远小于输入的空间,不同的输入可能会散列成相同的输出,所以不可能从散列值来唯一的确定输入值。简单的说就是一种将任意长度的消息压缩到某一固定长度的消息摘要的函数。

所有散列函数都有如下一个基本特性**:根据同一散列函数计算出的散列值如果不同,那么输入值肯定也不同。但是,根据同一散列函数计算出的散列值如果相同,输入值不一定相同**。

什么是哈希冲突?

当两个不同的输入值,根据同一散列函数计算出相同的散列值的现象,我们就把它叫做碰撞(哈希碰撞)

这样我们就可以将拥有相同哈希值的对象组织成一个链表放在hash值所对应的bucket下,但相比于hashCode返回的int类型,我们HashMap初始的容量大小DEFAULT_INITIAL_CAPACITY = 1 << 4(即2的四次方16)要远小于int类型的范围,所以我们如果只是单纯的用hashCode取余来获取对应的bucket这将会大大增加哈希碰撞的概率,并且最坏情况下还会将HashMap变成一个单链表,所以我们还需要对hashCode作一定的优化。

hash()函数

上面提到的问题,主要是因为如果使用hashCode取余,那么相当于参与运算的只有hashCode的低位,高位是没有起到任何作用的,所以我们的思路就是让hashCode取值出的高位也参与运算,进一步降低hash碰撞的概率,使得数据分布更平均,我们把这样的操作称为扰动,在JDK 1.8中的hash()函数如下:

static final int hash(Object key) {
    int h;
    return (key == null) ? 0 : (h = key.hashCode()) ^ (h >>> 16);// 与自己右移16位进行异或运算(高低位异或)
}

这比在JDK 1.7中,更为简洁,相比在1.7中的4次位运算,5次异或运算(9次扰动),在1.8中,只进行了1次位运算和1次异或运算(2次扰动)

「JDK1.8新增红黑树」

通过上面的链地址法(使用散列表)和扰动函数我们成功让我们的数据分布更平均,哈希碰撞减少,但是当我们的HashMap中存在大量数据时,加入我们某个bucket下对应的链表有n个元素,那么遍历时间复杂度就为O(n),为了针对这个问题,JDK1.8在HashMap中新增了红黑树的数据结构,进一步使得遍历复杂度降低至O(logn);总结 简单总结一下HashMap是使用了哪些方法来有效解决哈希冲突的:

  • 使用链地址法(使用散列表)来链接拥有相同hash值的数据;
  • 使用2次扰动函数(hash函数)来降低哈希冲突的概率,使得数据分布更平均;
  • 引入红黑树进一步降低遍历的时间复杂度,使得遍历更快;

1.11 HashMap为什么不直接使用hashCode()处理后的哈希值直接作为table的下标?

答:hashCode()方法返回的是int整数类型,其范围为-(2 ^ 31)~(2 ^ 31 - 1),约有40亿个映射空间,而HashMap的容量范围是在16(初始化默认值)~2 ^ 30,HashMap通常情况下是取不到最大值的,并且设备上也难以提供这么多的存储空间,从而导致通过hashCode()计算出的哈希值可能不在数组大小范围内,进而无法匹配存储位置;

那怎么解决呢?

  • HashMap自己实现了自己的hash()方法,通过两次扰动使得它自己的哈希值高低位自行进行异或运算,降低哈希碰撞概率也使得数据分布更平均;
  • 在保证数组长度为2的幂次方的时候,使用hash()运算之后的值与运算(&)(数组长度 - 1)来获取数组下标的方式进行存储,这样一来是比取余操作更加有效率,二来也是因为只有当数组长度为2的幂次方时,h&(length-1)才等价于h%length,三来解决了“哈希值与数组大小范围不匹配”的问题;

1.12 HashMap 的长度为什么是2的幂次方

为了能让 HashMap 存取高效,尽量较少碰撞,也就是要尽量把数据分配均匀,每个链表/红黑树长度大致相同。这个实现就是把数据存到哪个链表/红黑树中的算法。

这个算法应该如何设计呢?

我们首先可能会想到采用%取余的操作来实现。但是,重点来了:“取余(%)操作中如果除数是2的幂次则等价于与其除数减一的与(&)操作(也就是说 hash%length==hash&(length-1)的前提是 length 是2的 n 次方;)。” 并且 采用二进制位操作 &,相对于%能够提高运算效率,这就解释了 HashMap 的长度为什么是2的幂次方。

那为什么是两次扰动呢?

答:这样就是加大哈希值低位的随s机性,使得分布更均匀,从而提高对应数组存储下标位置的随机性&均匀性,最终减少Hash冲突,两次就够了,已经达到了高位低位同时参与运算的目的;

1.13 HashMap 与 HashTable 有什么区别?

  • 线程安全HashMap 是非线程安全的,HashTable 是线程安全的;HashTable 内部的方法基本都经过 synchronized 修饰。(多线程可以使用 ConcurrentHashMap 吧!);
  • 效率:因为线程安全的问题,HashMap 要比 HashTable 效率高一点。另外,HashTable 基本被淘汰,不要在代码中使用它;对Null key 和Null value的支持:HashMap 中,null 可以作为键,这样的键只有一个,可以有一个或多个键所对应的值为 null。但是在 HashTable 中 put 进的键值只要有一个 null,直接抛NullPointerException。
  • **初始容量大小和每次扩充容量大小的不同 **:①创建时如果不指定容量初始值,Hashtable 默认的初始大小为11,之后每次扩充,容量变为原来的2n+1。HashMap 默认的初始化大小为16。之后每次扩充,容量变为原来的2倍。②创建时如果给定了容量初始值,那么 Hashtable 会直接使用你给定的大小,而 HashMap 会将其扩充为2的幂次方大小。也就是说 HashMap 总是使用2的幂作为哈希表的大小。底层数据结构:JDK1.8 以后的 HashMap 在解决哈希冲突时有了较大的变化,当链表长度大于阈值(默认为8)时,将链表转化为红黑树,以减少搜索时间。Hashtable 没有这样的机制。

1.14 HashMap 和 ConcurrentHashMap 的区别

  • ConcurrentHashMap对整个桶数组进行了分割分段(Segment),然后在每一个分段上都用lock锁进行保护,相对于HashTable的synchronized锁的粒度更精细了一些,并发性能更好,而HashMap没有锁机制,不是线程安全的。(JDK1.8之后ConcurrentHashMap启用了一种全新的方式实现,利用CAS算法。)
  • HashMap的键值对允许有null,但是ConCurrentHashMap都不允许。

1.15 ConcurrentHashMap 和 Hashtable 的区别?

ConcurrentHashMap 和 Hashtable 的区别主要体现在实现线程安全的方式上不同。

  • 「底层数据结构」:JDK1.7的 ConcurrentHashMap 底层采用 分段的数组+链表 实现,JDK1.8 采用的数据结构跟HashMap1.8的结构一样,数组+链表/红黑二叉树。Hashtable 和 JDK1.8 之前的 HashMap 的底层数据结构类似都是采用 数组+链表 的形式,数组是 HashMap 的主体,链表则是主要为了解决哈希冲突而存在的;
  • 「实现线程安全的方式」(重要):① 在JDK1.7的时候,ConcurrentHashMap(分段锁) 对整个桶数组进行了分割分段(Segment),每一把锁只锁容器其中一部分数据,多线程访问容器里不同数据段的数据,就不会存在锁竞争,提高并发访问率。(默认分配16个Segment,比Hashtable效率提高16倍。) 到了 JDK1.8 的时候已经摒弃了Segment的概念,而是直接用 Node 数组+链表+红黑树的数据结构来实现,并发控制使用 synchronized 和 CAS 来操作。(JDK1.6以后 对 synchronized锁做了很多优化) 整个看起来就像是优化过且线程安全的 HashMap,虽然在JDK1.8中还能看到 Segment 的数据结构,但是已经简化了属性,只是为了兼容旧版本;② Hashtable(同一把锁) :使用 synchronized 来保证线程安全,效率非常低下。当一个线程访问同步方法时,其他线程也访问同步方法,可能会进入阻塞或轮询状态,如使用 put 添加元素,另一个线程不能使用 put 添加元素,也不能使用 get,竞争会越来越激烈效率越低。

「两者的对比图」

HashTable:

JDK1.7的ConcurrentHashMap:

JDK1.8的ConcurrentHashMap(TreeBin: 红黑二叉树节点 Node: 链表节点):

答:ConcurrentHashMap 结合了 HashMap 和 HashTable 二者的优势。HashMap 没有考虑同步,HashTable 考虑了同步的问题。但是 HashTable 在每次同步执行时都要锁住整个结构。ConcurrentHashMap 锁的方式是稍微细粒度的。

1.16 ConcurrentHashMap 底层具体实现知道吗?实现原理是什么?

JDK1.7

首先将数据分为一段一段的存储,然后给每一段数据配一把锁,当一个线程占用锁访问其中一个段数据时,其他段的数据也能被其他线程访问。

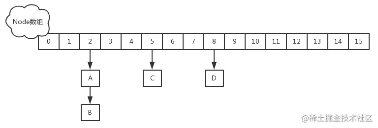
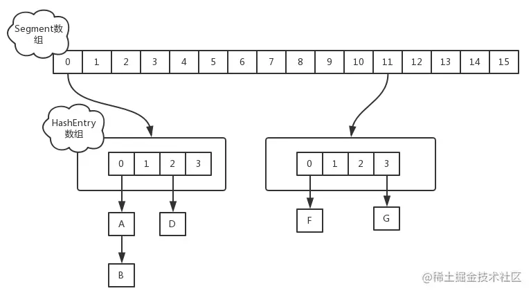
在JDK1.7中,ConcurrentHashMap采用Segment + HashEntry的方式进行实现,结构如下:

一个 ConcurrentHashMap 里包含一个 Segment 数组。Segment 的结构和HashMap类似,是一种数组和链表结构,一个 Segment 包含一个 HashEntry 数组,每个 HashEntry 是一个链表结构的元素,每个 Segment 守护着一个HashEntry数组里的元素,当对 HashEntry 数组的数据进行修改时,必须首先获得对应的 Segment的锁。

  • 该类包含两个静态内部类 HashEntry 和 Segment ;前者用来封装映射表的键值对,后者用来充当锁的角色;
  • Segment 是一种可重入的锁 ReentrantLock,每个 Segment 守护一个HashEntry 数组里得元素,当对 HashEntry 数组的数据进行修改时,必须首先获得对应的 Segment 锁。

JDK1.8

在JDK1.8中,放弃了Segment臃肿的设计,取而代之的是采用Node + CAS + Synchronized来保证并发安全进行实现,synchronized只锁定当前链表或红黑二叉树的首节点,这样只要hash不冲突,就不会产生并发,效率又提升N倍。

结构如下:


1.17Array 和 ArrayList 有何区别?

  • Array 可以存储基本数据类型和对象,ArrayList 只能存储对象。
  • Array 是指定固定大小的,而 ArrayList 大小是自动扩展的。
  • Array 内置方法没有 ArrayList 多,比如 addAll、removeAll、iteration 等方法只有 ArrayList 有。

对于基本类型数据,集合使用自动装箱来减少编码工作量。但是,当处理固定大小的基本数据类型的时候,这种方式相对比较慢。

1.18 如何实现 Array 和 List 之间的转换?

  • Array 转 List:Arrays. asList(array) ;
  • List 转 Array:List 的 toArray() 方法。

1.19 comparable 和 comparator的区别?

  • comparable接口实际上是出自java.lang包,它有一个 compareTo(Object obj)方法用来排序
  • comparator接口实际上是出自 java.util 包,它有一个compare(Object obj1, Object obj2)方法用来排序

一般我们需要对一个集合使用自定义排序时,我们就要重写compareTo方法或compare方法,当我们需要对某一个集合实现两种排序方式,比如一个song对象中的歌名和歌手名分别采用一种排序方法的话,我们可以重写compareTo方法和使用自制的Comparator方法或者以两个Comparator来实现歌名排序和歌星名排序,第二种代表我们只能使用两个参数版的Collections.sort()。

Comparator定制排序

ArrayList<Integer> arrayList = new ArrayList<Integer>(); arrayList.add(-1);
arrayList.add(3);
arrayList.add(3);
arrayList.add(-5);
arrayList.add(7);
arrayList.add(4);
arrayList.add(-9);
arrayList.add(-7);
System.out.println("原始数组:"); System.out.println(arrayList);
// void reverse(List list):反转 Collections.reverse(arrayList); System.out.println("Collections.reverse(arrayList):"); System.out.println(arrayList);
// void sort(List list),按自然排序的升序排序 Collections.sort(arrayList); System.out.println("Collections.sort(arrayList):"); System.out.println(arrayList);
// 定制排序的用法
Collections.sort(arrayList, new Comparator<Integer>() {
        @Override
        public int compare(Integer o1, Integer o2) { return o2.compareTo(o1);
        } });
System.out.println("定制排序后:"); System.out.println(arrayList);
原始数组:
[-1, 3, 3, -5, 7, 4, -9, -7]
Collections.reverse(arrayList):
[-7, -9, 4, 7, -5, 3, 3, -1] 
Collections.sort(arrayList): 
[-9, -7, -5, -1, 3, 3, 4, 7] 
定制排序后:
[7, 4, 3, 3, -1, -5, -7, -9]

重写compareTo方法实现按年龄来排序

 // person对象没有实现Comparable接口,所以必须实现,这样才不会出错,才可 以使treemap中的数据按顺序排列
// 前面一个例子的String类已经默认实现了Comparable接口,详细可以查看 String类的API文档,另外其他
// 像Integer类等都已经实现了Comparable接口,所以不需要另外实现了
public  class Person implements Comparable<Person> {
    private String name;
    private int age;
    public Person(String name, int age) {
        super();
        this.name = name;
        this.age = age;
    }
    public String getName() {
        return name;
    }
    public void setName(String name) { this.name = name;
    }
    public int getAge() {
        return age;
    }
    public void setAge(int age) { this.age = age;
    }
    /**
     * TODO重写compareTo方法实现按年龄来排序
     */
    @Override
    public int compareTo(Person o) {
        
      if (this.age > o.getAge()) {
          return 1;
       } else if (this.age < o.getAge()) {
          return -1; 
       }
        return age; 
    }
}
public static void main(String[] args) {
        TreeMap<Person, String> pdata = new TreeMap<Person, String>(); pdata.put(new Person("张三", 30), "zhangsan");
        pdata.put(new Person("李四", 20), "lisi");
        pdata.put(new Person("王五", 10), "wangwu");
        pdata.put(new Person("小红", 5), "xiaohong");
// 得到key的值的同时得到key所对应的值
        Set<Person> keys = pdata.keySet();
        for (Person key : keys) {
        System.out.println(key.getAge() + "-" + key.getName()); }
}

5-小红 10-王五 20-李四 30-张三

1.20 Collection 和 Collections 有什么区别?

  • java.util.Collection 是一个集合接口(集合类的一个顶级接口)。它提供了对集合对象进行基本操作的通用接口方法。Collection接口在Java 类库中有很多具体的实现。Collection接口的意义是为各种具体的集合提供了最大化的统一操作方式,其直接继承接口有List与Set。
  • Collections则是集合类的一个工具类/帮助类,其中提供了一系列静态方法,用于对集合中元素进行排序、搜索以及线程安全等各种操作。

1.21 TreeMap 和 TreeSet 在排序时如何比较元素?Collections 工具类中的 sort()方法如何比较元素?

TreeSet 要求存放的对象所属的类必须实现 Comparable 接口,该接口提供了比较元素的 compareTo()方法,当插入元素时会回调该方法比较元素的大小。TreeMap 要求存放的键值对映射的键必须实现 Comparable 接口从而根据键对元素进 行排 序。

Collections 工具类的 sort 方法有两种重载的形式,

第一种要求传入的待排序容器中存放的对象比较实现 Comparable 接口以实现元素的比较;

第二种不强制性的要求容器中的元素必须可比较,但是要求传入第二个参数,参数是Comparator 接口的子类型(需要重写 compare 方法实现元素的比较),相当于一个临时定义的排序规则,其实就是通过接口注入比较元素大小的算法,也是对回调模式的应用(Java 中对函数式编程的支持)。

文章参考:

Java 8系列之重新认识HashMap

Java集合容器面试题

看到这里今天的分享就结束了,如果觉得这篇文章还不错,来个分享、点赞、在看三连吧,让更多的人也看到~

欢迎关注个人公众号 「JavaClub」,定期为你分享一些面试干货。

本文由博客群发一文多发等运营工具平台 OpenWrite 发布