最新的Vue面试题大全含源码级回答,吊打面试官系列

286 阅读20分钟

前言

金三银四快过去了,抓紧这段时间再复习下vue,为了在面试官前突出自己,在回答的时候能带上源码的实现和理解往往更容易成功。这里整理了vue常见的面试题和相应的源码及解读,希望对大家有所帮助。篇幅较长,分为vue2篇和vue3篇。

自己整理手写的,有哪里不对或者说的不准确的欢迎指出来,我会虚心接收指教。

vue2

1.vue响应式原理

回答这个问题,首先要搞清楚什么叫响应式。通常vue中所说的响应式是指数据响应式,数据变化可以被检测并对这种变化做出响应的机制。而在Vue这种MVVM框架中,最重要的核心就是实现数据层和视图层的连接,通过数据驱动应用,数据变化,视图更新。Vue中的方案是数据劫持+发布订阅模式。

vue在初始化的时候会进行劫持,包括props,data,methods,computed,watcher,并根据数据类型来做不同处理.

如果是对象则采用Object.defineProperty()的方式定义数据拦截:

function defineReactive(obj, key, val) {
  Object.defineProperty(obj, key, {
    get() {
      return val
    },
    set(v) {
      val = v
      notify()
    }
  })
}

如果是数组,则覆盖数组的7个变更方法实现变更通知:

const arrayProto = Array.prototype
const arrayMethods = Object.create(arrayProto)

['push','pop','shift','unshift','splice','sort','reverse']
  .forEach(function (method) {
  const original = arrayProto[method]
  def(arrayMethods, method, function mutator (...args) {
    const result = original.apply(this, args)
    notify()
    return result
  })
})

这是数据劫持的部分,接下来说下视图更新的机制:

  1. 由于 Vue 执行一个组件的 render 函数是由 Watcher 去代理执行的,Watcher 在执行前会把 Watcher 自身先赋值给 Dep.target 这个全局变量,等待响应式属性去收集它。
  2. 在组件执行render函数时访问了响应式属性,响应式属性就会精确的收集到当前全局存在的 Dep.target 作为自身的依赖。
  3. 在响应式属性发生更新时通知 Watcher 去重新调用vm._update(vm._render())进行组件的视图更新,视图更新的时候会通过diff算法对比新老vnode差异,通过patch即时更新DOM。

2.v-if和v-for哪个优先级高

答案是v-for解析的优先级高,可以在源码的compiler/codegen/index.js 里的genElement函数找到答案

function genElement (el: ASTElement, state: CodegenState): string {
  if (el.parent) {
    el.pre = el.pre || el.parent.pre
  }

  if (el.staticRoot && !el.staticProcessed) {
    return genStatic(el, state)
  } else if (el.once && !el.onceProcessed) {
    return genOnce(el, state)
  } else if (el.for && !el.forProcessed) {
    return genFor(el, state)
  } else if (el.if && !el.ifProcessed) {
    return genIf(el, state)
  } else if (el.tag === 'template' && !el.slotTarget && !state.pre) {
    return genChildren(el, state) || 'void 0'
  } else if (el.tag === 'slot') {
    return genSlot(el, state)
  } else {
    // component or element
    let code
    if (el.component) {
      code = genComponent(el.component, el, state)
    } else {
      let data
      if (!el.plain || (el.pre && state.maybeComponent(el))) {
        data = genData(el, state)
      }

      const children = el.inlineTemplate ? null : genChildren(el, state, true)
      code = `_c('${el.tag}'${
        data ? `,${data}` : '' // data
      }${
        children ? `,${children}` : '' // children
      })`
    }
    // module transforms
    for (let i = 0; i < state.transforms.length; i++) {
      code = state.transforms[i](el, code)
    }
    return code
  }
}

vue中的内置指令都有相应的解析函数,执行顺序是通过简单的if else-if语法来确定的。在genFor的函数里,最后会return一个自运行函数,再次调用genElement。

虽然v-for和v-if可以放一起,但我们要避免这种写法,在官网中也有明确指出,这会造成性能浪费。

3.key的作用

作用:用来判断虚拟DOM的某个节点是否为相同节点,用于优化patch性能,patch就是计算diff的函数。

先看下patch函数:

只提取了本次要分析的关键代码

function patch (oldVnode, vnode) {
    if (isUndef(vnode)) {
      if (isDef(oldVnode)) invokeDestroyHook(oldVnode)
      return
    }

    let isInitialPatch = false
    const insertedVnodeQueue = []

    if (isUndef(oldVnode)) {
      // empty mount (likely as component), create new root element
      isInitialPatch = true
      createElm(vnode, insertedVnodeQueue)
    } else {
      const isRealElement = isDef(oldVnode.nodeType)
      if (!isRealElement && sameVnode(oldVnode, vnode)) {
        // patch existing root node
        patchVnode(oldVnode, vnode, insertedVnodeQueue, null, null, removeOnly)
      } else {
      // some code
      }
    }
    return vnode
}

patch函数接收oldVnode和vnode,也就是要比较的新旧节点对象。

首先会用isUndef函数判断传入的两个vnode是否为空对象再做相应处理。当两个都为节点对象时,再用sameVnode来判断是否为同一节点,再判断本次操作是新增、修改、还是移除。

function sameVnode (a, b) {
  return (
    a.key === b.key // key值
    && 
      (
        a.tag === b.tag &&  // 标签名
        a.isComment === b.isComment && // 是否为注释节点
        isDef(a.data) === isDef(b.data) && // 是否都定义了data,data包含一些具体信息,例如onclick , style
        sameInputType(a, b) // 当标签是<input>的时候,type必须相同
      )
  )
}

sameVnode通过判断key、标签名、是否为注释、data等是否相等,来判断是否需要进行比较。

值得比较则执行patchVnode,不值得比较则用Vnode替换oldVnode,再渲染真实dom。

patchVnode会对oldVnode和vnode进行对比,然后进行DOM更新。这个会在diff算法里再进行说明。

v-for通常都是生成一样的标签,所以key会是patch判断是否相同节点的唯一标识,如果不设置key,它的值就是undefined,则可能永远认为这是两个相同节点,就会去做pathVnode pdateChildren的更新操作,这造成了大量的dom更新操作,所以设置唯一的key是必要的。

4.双向绑定原理

vue中双向绑定是一个指令v-model,可以绑定一个动态值到视图,同时视图中变化能改变该值。v-model是语法糖,默认情况下相当于:value和@input。

通常在表单元素可以直接使用v-model,这是vue解析的时候对这些表单元素进行了处理,根据控件类型自动选取正确的方法来更新元素。

v-model 在内部为不同的输入元素使用不同的 property 并抛出不同的事件:

  • text 和 textarea 元素使用 value property 和 input 事件;
  • checkbox 和 radio 使用 checked property 和 change 事件;
  • select 字段将 value 作为 prop 并将 change 作为事件。

如果是自定义组件的话要使用它需要在组件内绑定props value并在数据更新数据的时候用$emit('input'),也可以在组件里定义modal属性来自定义绑定的属性名和事件名称。

model: {
    prop: 'checked',
    event: 'change'
}

5.nextTick原理

先看下官方文档的说明:

Vue 在更新 DOM 时是异步执行的。只要侦听到数据变化,Vue 将开启一个队列,并缓冲在同一事件循环中发生的所有数据变更。如果同一个 watcher 被多次触发,只会被推入到队列中一次。

nextTick就是将回调函数放到队列里去,保证在异步更新DOM的watcher后面,从而获取到更新后的DOM。

结合src/core/util/next-tick源码再进行分析。

首先是定义执行任务队列方法

function flushCallbacks () {
  pending = false
  const copies = callbacks.slice(0)
  callbacks.length = 0
  for (let i = 0; i < copies.length; i++) {
    copies[i]()
  }
}

按照推入callbacks队列的顺序执行回调函数。

然后定义timerFunc函数,根据当前环境支持什么方法来确定调用哪个异步方法

判断的顺序是: Promise > MutationObserver > setImmediate > setTimeout

最后是定义nextTick方法:

export function nextTick (cb?: Function, ctx?: Object) {
  let _resolve
  callbacks.push(() => {
    if (cb) {
      try {
        cb.call(ctx)
      } catch (e) {
        handleError(e, ctx, 'nextTick')
      }
    } else if (_resolve) {
      _resolve(ctx)
    }
  })
  if (!pending) {
    pending = true
    timerFunc()
  }
  if (!cb && typeof Promise !== 'undefined') {
    return new Promise(resolve => {
      _resolve = resolve
    })
  }
}

其实nextTick就是一个把回调函数推入任务队列的方法。

6.data为什么是函数

如果组件里 data 直接写了一个对象的话,那么在模板中多次声明这个组件,组件中的 data 会指向同一个引用。

此时对 data 进行修改,会导致其他组件里的 data 也被修改。使用函数每次都重新声明一个对象,这样每个组件的data都有自己的引用,就不会出现相互污染的情况了。

7.组件通信方式

1. props和$on$emit

适合父子组件的通信,通过props传递响应式数据,父组件通过$on监听事件、子组件通过$emit发送事件。

on和emit是在组件实例初始化的时候通过initEvents初始化事件,在组件实例vm._events赋值一个空的事件对象,通过这个对象实现事件的发布订阅。下面是事件注册的几个关键函数:

// 组件初始化event对象,收集要监听的事件和对应的回调函数
function initEvents (vm: Component) {
  vm._events = Object.create(null)
  vm._hasHookEvent = false
  // init parent attached events
  const listeners = vm.$options._parentListeners
  if (listeners) {
    updateComponentListeners(vm, listeners)
  }
}
...
// 注册组件监听的事件
function updateComponentListeners (
  vm: Component,
  listeners: Object,
  oldListeners: ?Object
) {
  target = vm
  updateListeners(listeners, oldListeners || {}, add, remove, createOnceHandler, vm)
  target = undefined
}

2. ref$parent$children,还有$root

  • ref: 在普通DOM元素上声明就是DOM元素的引用,组件就是指向组件实例。
  • $parent:访问组件的父组件实例
  • $children:访问所有的子组件集合(数组)
  • $root: 指向root实例

3. Event Bus

通常是创建一个空的Vue实例作为事件总线(事件中心),实现任何组件在这个实例上的事件触发与监听。原理就是一个发布订阅的模式,跟$on``$emit一样,在实例化一个组件的事件通过initEvents初始化一个空的event对象,再通过实例化后的这个bus(vue实例)手动的$on$emit添加监听和触发的事件,代码在src/core/instance/events:

Vue.prototype.$on = function (event: string | Array<string>, fn: Function): Component {
    const vm: Component = this
    // 传入的事件如果是数组,就循环监听每个事件
    if (Array.isArray(event)) {
      for (let i = 0, l = event.length; i < l; i++) {
        vm.$on(event[i], fn)
      }
    } else {
    // 如果已经有这个事件,就push新的回调函数进去,没有则先赋值空数组再push
      (vm._events[event] || (vm._events[event] = [])).push(fn)
      // instead of a hash lookup
      if (hookRE.test(event)) {
        vm._hasHookEvent = true
      }
    }
    return vm
  }
  ...
  Vue.prototype.$emit = function (event: string): Component {
    const vm: Component = this
    ...
    let cbs = vm._events[event]
    // 循环调用要触发的事件的回调函数数组
    if (cbs) {
      cbs = cbs.length > 1 ? toArray(cbs) : cbs
      const args = toArray(arguments, 1)
      const info = `event handler for "${event}"`
      for (let i = 0, l = cbs.length; i < l; i++) {
        invokeWithErrorHandling(cbs[i], vm, args, vm, info)
      }
    }
    return vm
  }

4. attrs、listeners

  • $attrs: 包含了父作用域没被props声明绑定的数据,组件可以通过v-bind="$attrs"继续传给子组件
  • $listernes: 包含了父作用域中的v-on(不含 .native 修饰器的) 监听事件,可以通过v-on="$listeners"传入内部组件

5. provide、inject

父组件通过provide注入一个依赖,其所有的子孙组件可以通过inject来接收。要注意的是官网有这一段话:

提示:provide 和 inject 绑定并不是可响应的。这是刻意为之的。然而,如果你传入了一个可监听的对象,那么其对象的 property 还是可响应的。

所以Vue不会对provide中的变量进行响应式处理。要想 inject 接受的变量是响应式的,provide 提供的变量本身就需要是响应式的。实际上在很多高级组件中都可以看到组件会将this通过provide传递给子孙组件,包括element-ui、ant-design-vue等。

6. vuex 状态管理实现通信

vuex是专为vue设计的状态管理模式。每个组件实例都有共同的store实例,并且store.state是响应式的,改变state唯一的办法就是通过在这个store实例上commit一个mutation,方便跟踪每一个状态的变化,实现原理在下面的vuex原理里有讲。

8.computed、watch、method有什么区别

computed:有缓存,有对应的watcher,watcher有个lazy为true的属性,表示只有在模板里去读取它的值后才会计算,并且这watcher在初始化的时候会赋值dirty为true,watcher只有dirty为true的时候才会重新求值,重新求值后会将dirty置为false,false会直接返回watcher的value,只有下次watcher的响应式依赖有更新的时候,会将watcher的dirty再置为false,这时候才会重新求值,这样就实现了computed的缓存。

watch:watcher的对象每次更新都会执行函数。watch 更适用于数据变化时的异步操作。如果需要在某个数据变化时做一些事情,使用watch。

method: 将方法在模板里使用,每次视图有更新都会重新执行函数,性能消耗较大。

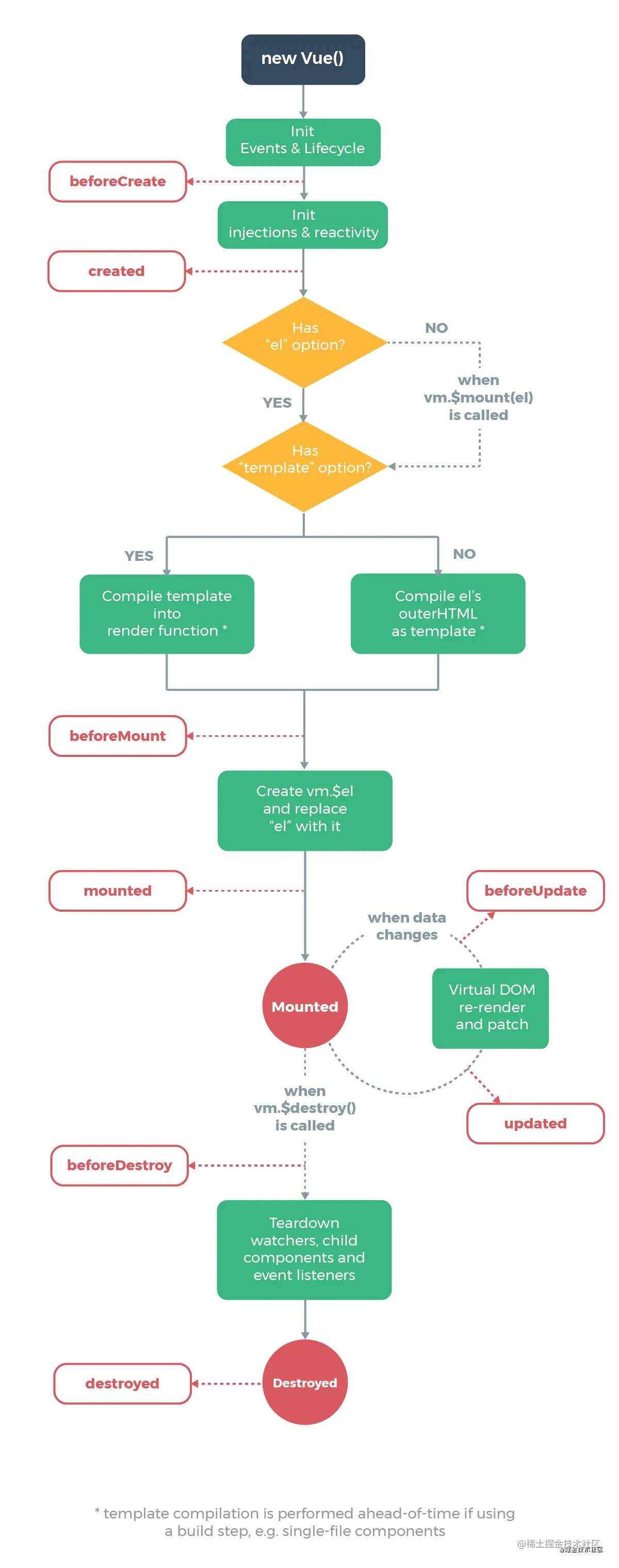
9.生命周期

官网对生命周期的说明:

每个 Vue 实例在被创建时都要经过一系列的初始化过程——例如,需要设置数据监听、编译模板、将实例挂载到 DOM 并在数据变化时更新 DOM 等。同时在这个过程中也会运行一些叫做生命周期钩子的函数,这给了用户在不同阶段添加自己的代码的机会。

生命周期就是每个Vue实例完成初始化、运行、销毁的一系列动作的钩子。

基本上可以说8 个阶段创建前/后,载入前/后,更新前/后,销毁前/后。

  • 创建前/后: 在 beforeCreate 阶段,vue 实例的挂载元素 el 还没有。
  • 载入前/后:在 beforeMount 阶段,vue 实例的$el 和 data 都初始化了,但还是挂载之前为虚拟的 dom 节点,data.message 还未替换。在 mounted 阶段,vue 实例挂载完成,data.message 成功渲染。
  • 更新前/后:当 data 变化时,会触发 beforeUpdate 和 updated 方法。
  • 销毁前/后:在执行 destroy 方法后,对 data 的改变不会再触发周期函数,说明此时 vue 实例已经解除了事件监听以及和 dom 的绑定,但是 dom 结构依然存在

结合源码再理解,在源码中生命周期钩子是用callHook函数调用的。看下callHook函数:

function callHook (vm: Component, hook: string) {
  pushTarget()
  const handlers = vm.$options[hook]
  const info = `${hook} hook`
  if (handlers) {
    for (let i = 0, j = handlers.length; i < j; i++) {
      invokeWithErrorHandling(handlers[i], vm, null, vm, info)
    }
  }
  if (vm._hasHookEvent) {
    vm.$emit('hook:' + hook)
  }
  popTarget()
}

接收一个vm组件实例的参数和hook,取组件实例的$options传入的hook属性值,有的话会循环调用这个钩子的回调函数。在调用生命钩子的回调函数之前会临时pushTarget一个null值,也就是将Dep.target置为空来禁止在执行生命钩子的时候进行依赖收集。

vm.$emit('hook:' + hook)则是用来给父组件监听该组件的回调事件。

接下来看每个生命钩子具体调用的时机。

1. beforeCreate、created:

Vue.prototype._init = function (options?: Object) {
    ...
    initLifecycle(vm)
    initEvents(vm)
    initRender(vm)
    callHook(vm, 'beforeCreate')
    initInjections(vm) // resolve injections before data/props
    initState(vm)
    initProvide(vm) // resolve provide after data/props
    callHook(vm, 'created')
    ...
    if (vm.$options.el) {
      vm.$mount(vm.$options.el)
    }
 }

在执行beforeCreate之前调用了 initLifecycle、initEvents、initRender函数,所以beforeCreate是在初始化生命周期、事件、渲染函数之后的生命周期。

在执行created之前调用了initInjections、initState、initProvide,这时候created初始化了data、props、watcher、provide、inject等,所以这时候就可以访问到data、props等属性。

2. beforeMount、mounted

3. beforeUpdate、updated

这两个钩子函数是在数据更新的时候进行回调的函数。在src/core/instance/lifecycle.js找到beforeUpdate调用的代码:

...
new Watcher(vm, updateComponent, noop, {
    before () {
      if (vm._isMounted && !vm._isDestroyed) {
        callHook(vm, 'beforeUpdate')
      }
    }
  }, true /* isRenderWatcher */)
...

_isMounted为ture的话(DOM已经被挂载)会调用callHook(vm, 'beforeUpdate')方法,然后会对虚拟DOM进行重新渲染。然后在/src/core/observer/scheduler.js下的flushSchedulerQueue()函数中渲染DOM,flushSchedulerQueue会刷新watcher队列并执行,执行完所有watcher的run方法之后(run方法就是watcher进行dom diff并更新DOM的方法),再调用callHook(vm, 'updated'),代码如下:

/**
 * Flush both queues and run the watchers.
 */
function flushSchedulerQueue () {
 ...

 for (index = 0; index < queue.length; index++) {
    watcher = queue[index]
    if (watcher.before) {
      watcher.before()
    }
    watcher.run()
  }
  ...
  callUpdatedHooks(updatedQueue)
 ...
}

function callUpdatedHooks (queue) {
  let i = queue.length
  while (i--) {
    const watcher = queue[i]
    const vm = watcher.vm
    if (vm._watcher === watcher && vm._isMounted && !vm._isDestroyed) {
      callHook(vm, 'updated')
    }
  }
}

4. beforeDestroy、destroyed

这两个钩子是vue实例销毁的钩子,定义在Vue.prototype.$destroy中:

Vue.prototype.$destroy = function () {
    const vm: Component = this
    if (vm._isBeingDestroyed) {
      return
    }
    callHook(vm, 'beforeDestroy')
    vm._isBeingDestroyed = true
    // remove self from parent
    const parent = vm.$parent
    if (parent && !parent._isBeingDestroyed && !vm.$options.abstract) {
      remove(parent.$children, vm)
    }
    // teardown watchers
    if (vm._watcher) {
      vm._watcher.teardown()
    }
    let i = vm._watchers.length
    while (i--) {
      vm._watchers[i].teardown()
    }
    // remove reference from data ob
    // frozen object may not have observer.
    if (vm._data.__ob__) {
      vm._data.__ob__.vmCount--
    }
    // call the last hook...
    vm._isDestroyed = true
    // invoke destroy hooks on current rendered tree
    vm.__patch__(vm._vnode, null)
    // fire destroyed hook
    callHook(vm, 'destroyed')
    // turn off all instance listeners.
    vm.$off()
    // remove __vue__ reference
    if (vm.$el) {
      vm.$el.__vue__ = null
    }
    if (vm.$vnode) {
      vm.$vnode.parent = null
    }
  }
}

在销毁之前执行callHook(vm, 'beforeDestroy'),然后销毁的时候做了几件事:

  • 如果有父元素,将父元素的$children中把该组件实例移除。
  • 移除watchers,并在依赖订阅者中移除自己。
  • 删除数据引用

5. activated、deactivated

剩下的还有activated、deactivated、errorCaptured三个钩子函数。

activated、deactivated这两个钩子函数分别是在keep-alive 组件激活和停用之后的回调。

errorCaptured捕获到当子孙组件错误时会被调用,在源码中可以经常看到try catch中catch会调用handleError函数,handleError会向组件所有的父级组件抛出异常,

function handleError (err: Error, vm: any, info: string) {
  pushTarget()
  try {
    if (vm) {
      let cur = vm
      while ((cur = cur.$parent)) {
        const hooks = cur.$options.errorCaptured
        if (hooks) {
          for (let i = 0; i < hooks.length; i++) {
            try {
              const capture = hooks[i].call(cur, err, vm, info) === false
              if (capture) return
            } catch (e) {
              globalHandleError(e, cur, 'errorCaptured hook')
            }
          }
        }
      }
    }
    globalHandleError(err, vm, info)
  } finally {
    popTarget()
  }
}

分析完源码再一下官网图示,会更清楚:

10.keep-aliva原理

keep-alive是Vue.js的一个内置组件。它能够将不活动的组件实例保存在内存中,而不是直接将其销毁,它是一个抽象组件,不会被渲染到真实DOM中,也不会出现在父组件链中。

include与exclude两个属性,允许组件有条件地进行缓存,max属性确定最多缓存多少组件实例。

keep-alive是一个组件,跟其他组件一样有生命周期和render函数,keep-alive包裹的分析keep-alive就是分析一个组件。

源码再src/core/components/keep-alive,created声明了要缓存的组件对象,和存储的组件keys,keep-alive销毁的时候会用pruneCacheEntry将缓存的所有组件实例销毁,也就是调用组件实例的destroy方法。在挂载完成后监听include和exclude,动态地销毁已经不满足include的组件和满足exclude的组件实例:

created () {
    this.cache = Object.create(null) // 存储需要缓存的组件
    this.keys = [] // 存储每个需要缓存的组件的key,即对应this.cache对象中的键值
},

// 销毁keep-alive组件的时候,对缓存中的每个组件执行销毁
destroyed () {
    for (const key in this.cache) {
      pruneCacheEntry(this.cache, key, this.keys)
    }
},
mounted () {
    this.$watch('include', val => {
      pruneCache(this, name => matches(val, name))
    })
    this.$watch('exclude', val => {
      pruneCache(this, name => !matches(val, name))
    })
},

接下来是render函数:

render () {
    const slot = this.$slots.default
    const vnode: VNode = getFirstComponentChild(slot)
    // 如果vnode存在就取vnode的选项
    const componentOptions: ?VNodeComponentOptions = vnode && vnode.componentOptions
    if (componentOptions) {
      // check pattern
      //获取第一个有效组件的name
      const name: ?string = getComponentName(componentOptions)
      const { include, exclude } = this
      if (
        // not included
        (include && (!name || !matches(include, name))) ||
        // excluded
        (exclude && name && matches(exclude, name))
      ) {
        return vnode// 说明不用缓存,直接返回这个组件进行渲染
      }

      // 匹配到了,开始缓存操作
      const { cache, keys } = this // keep-alive组件的缓存组件和缓存组件对应的key
      // 获取第一个有效组件的key
      const key: ?string = vnode.key == null
        // same constructor may get registered as different local components
        // so cid alone is not enough (#3269)
        ? componentOptions.Ctor.cid + (componentOptions.tag ? `::${componentOptions.tag}` : '')
        : vnode.key
      if (cache[key]) {
        // 这个组件的实例用缓存中的组件实例替换
        vnode.componentInstance = cache[key].componentInstance
        // make current key freshest
        // 更新当前key在keys中的位置
        remove(keys, key)
        keys.push(key)
      } else {
        cache[key] = vnode
        keys.push(key)
        // prune oldest entry
        // 如果缓存中的组件个数超过传入的max,销毁缓存中的LRU组件
        // LRU: least recently used 最近最少用,缓存淘汰策略
        if (this.max && keys.length > parseInt(this.max)) {
          pruneCacheEntry(cache, keys[0], keys, this._vnode)
        }
      }

      vnode.data.keepAlive = true
    }
    // 若第一个有效的组件存在,但其componentOptions不存在,就返回这个组件进行渲染
    // 或若也不存在有效的第一个组件,但keep-alive组件的默认插槽存在,就返回默认插槽的第一个组件进行渲染
    return vnode || (slot && slot[0])
}

代码做了详细的注释,这里再分析下render做了什么。

通过this.$slots.default拿到插槽组件,也就是keep-alive包裹的组件,getFirstComponentChild获取第一个子组件,获取该组件的name(存在组件名则直接使用组件名,否则会使用tag)。接下来会将这个name通过include与exclude属性进行匹配,匹配不成功(说明不需要进行缓存)则不进行任何操作直接返回vnode(vnode节点描述对象,vue通过vnode创建真实的DOM)

匹配到了就开始缓存,根据key在this.cache中查找,如果存在则说明之前已经缓存过了,直接将缓存的vnode的componentInstance(组件实例)覆盖到目前的vnode上面。否则将vnode存储在cache中。并且通过remove(keys, key),将当前的key从keys中删除再重新keys.push(key),这样就改变了当前key在keys中的位置。这个是为了实现max的功能,并且遵循缓存淘汰策略。

如果没匹配到,说明没缓存过,这时候需要进行缓存,并且判断当前缓存的个数是否超过max指定的个数,如果超过,则销毁keys里的最后一个组件,并从keys中移除,这个就是LRU(Least Recently Used :最近最少使用 )缓存淘汰算法。

最后返回vnode或者默认插槽的第一个组件进行DOM渲染。

12.虚拟dom和diff算法

虚拟DOM是对DOM的描述,用对象属性来描述节点,本质上是JavaScript对象。它有几个意义:

  1. 具备跨平台的优势

由于 Virtual DOM 是以 JavaScript 对象为基础而不依赖真实平台环境,所以使它具有了跨平台的能力,比如说浏览器、小程序、Node、原生应用、服务端渲染等等。

  1. 提升渲染性能

频繁变动DOM会造成浏览器的回流或者重回,而通过将大量的DOM操作搬运到Javascript中,运用patching算法来计算出真正需要更新的节点,可以减少真实DOM的操作次数,从而提高性能。

  1. 代码可维护性更高

通过虚拟 DOM 的抽象能力,可以用声明式写 UI 的方式,大大提高了我们的工作效率。

在vue中template最终会转成render函数,而render函数最终是执行的createElement,生成vnode,vnode正是 vue中用来表示虚拟DOM的类,看下vnode:

class VNode {
  tag: string | void;
  data: VNodeData | void;
  children: ?Array<VNode>;
  text: string | void;
  elm: Node | void;
  ns: string | void;
  context: Component | void; // rendered in this component's scope
  key: string | number | void;
  componentOptions: VNodeComponentOptions | void;
  componentInstance: Component | void; // component instance
  parent: VNode | void; // component placeholder node

  // strictly internal
  raw: boolean; // contains raw HTML? (server only)
  isStatic: boolean; // hoisted static node
  isRootInsert: boolean; // necessary for enter transition check
  isComment: boolean; // empty comment placeholder?
  isCloned: boolean; // is a cloned node?
  isOnce: boolean; // is a v-once node?
  asyncFactory: Function | void; // async component factory function
  asyncMeta: Object | void;
  isAsyncPlaceholder: boolean;
  ssrContext: Object | void;
  fnContext: Component | void; // real context vm for functional nodes
  fnOptions: ?ComponentOptions; // for SSR caching
  devtoolsMeta: ?Object; // used to store functional render context for devtools
  fnScopeId: ?string; // functional scope id support

  constructor (
    tag?: string,
    data?: VNodeData,
    children?: ?Array<VNode>,
    text?: string,
    elm?: Node,
    context?: Component,
    componentOptions?: VNodeComponentOptions,
    asyncFactory?: Function
  ) {
    this.tag = tag
    this.data = data
    this.children = children
    this.text = text
    this.elm = elm
    this.ns = undefined
    this.context = context
    this.fnContext = undefined
    this.fnOptions = undefined
    this.fnScopeId = undefined
    this.key = data && data.key
    this.componentOptions = componentOptions
    this.componentInstance = undefined
    this.parent = undefined
    this.raw = false
    this.isStatic = false
    this.isRootInsert = true
    this.isComment = false
    this.isCloned = false
    this.isOnce = false
    this.asyncFactory = asyncFactory
    this.asyncMeta = undefined
    this.isAsyncPlaceholder = false
  }

  // DEPRECATED: alias for componentInstance for backwards compat.
  /* istanbul ignore next */
  get child (): Component | void {
    return this.componentInstance
  }
}

看下其中关键的几个属性:

  • tag: 当前节点的标签名

  • data: 表示节点上的class,attribute,style以及绑定的事件

  • children: 当前节点的子节点,是一个数组

  • text: 当前节点的文本

  • elm: 当前虚拟节点对应的真实dom节点

  • key: 节点的key属性,被当作节点的标志,用以优化

  • componentOptions: 组件的option选项

  • componentInstance: 当前节点对应的组件的实例

  • parent: 当前节点的父节点

  • isStatic: 是否为静态节点

children和parent是指当前的vnode的子节点和父节点,这样一个个vnode就形成了DOM树。

diff算法发生在视图更新的时候,也就是数据更新的时候,diff算法会将新旧虚拟DOM作对比,将变化的地方转换为DOM

当某个数据被修改的时候,依赖对应的watcher会通知更新,执行渲染函数会生成新的vnode,vnode再去与旧的vnode进行对比更新,这就是vue中的虚拟dom diff算法触发的流程。

看下组件更新的_update方法:

Vue.prototype._update = function (vnode: VNode, hydrating?: boolean) {
    const vm: Component = this
    const prevEl = vm.$el
    const prevVnode = vm._vnode
    const restoreActiveInstance = setActiveInstance(vm)
    vm._vnode = vnode
    // Vue.prototype.__patch__ is injected in entry points
    // based on the rendering backend used.
    if (!prevVnode) {
      // initial render
      vm.$el = vm.__patch__(vm.$el, vnode, hydrating, false /* removeOnly */)
    } else {
      // updates
      vm.$el = vm.__patch__(prevVnode, vnode)
    }
  }
  ...

vm.$el = vm._patch(),这个就是最终渲染的DOM元素,patch就是vue中diff算法的函数,在key的作用章节有提过。patch将新旧虚拟DOM节点比较后,最终返回真实的DOM节点。

patch

看下patch代码(部分):

function patch (oldVnode, vnode, hydrating, removeOnly, parentElm, refElm) {
    /*vnode不存在则直接调用销毁钩子*/
    if (isUndef(vnode)) {
      if (isDef(oldVnode)) invokeDestroyHook(oldVnode)
      return
    }

    let isInitialPatch = false
    const insertedVnodeQueue = []

    if (isUndef(oldVnode)) {
      // empty mount (likely as component), create new root element
      isInitialPatch = true
      createElm(vnode, insertedVnodeQueue, parentElm, refElm)
    } else {
      /*标记旧的VNode是否有nodeType*/
      /*Github:https://github.com/answershuto*/
      const isRealElement = isDef(oldVnode.nodeType)
      if (!isRealElement && sameVnode(oldVnode, vnode)) {
        // patch existing root node
        /*是同一个节点的时候直接修改现有的节点*/
        patchVnode(oldVnode, vnode, insertedVnodeQueue, removeOnly)
   ...
   return vnode.elm

首先是判断是否有新的vnode,没有代表是要销毁旧的vnode,调用销毁组件的钩子。

然后判断是否有旧的vnode,没有代表是新增,也就是新建root节点。

接下来判断旧的vnode是否是真实的元素,而不是组件,如果是组件并且用someVnode判断新旧节点是否是相同的节点(sameVnode在key的作用章节有做解析),是进行patchVnode,这时候进行真正的新老节点的diff。只有相同的节点才会进行diff算法!!!

patchVnode

function patchVnode (
    oldVnode,
    vnode,
    insertedVnodeQueue,
    ownerArray,
    index,
    removeOnly
  ) {
    // 两个vnode相同,说明不需要diff,直接返回
    if (oldVnode === vnode) {
      return
    }

    // 如果传入了ownerArray和index,可以进行重用vnode,updateChildren里用来替换位置
    if (isDef(vnode.elm) && isDef(ownerArray)) {
      // clone reused vnode
      vnode = ownerArray[index] = cloneVNode(vnode)
    }

    const elm = vnode.elm = oldVnode.elm

    // 如果oldVnode的isAsyncPlaceholder属性为true时,跳过检查异步组件,return
    if (isTrue(oldVnode.isAsyncPlaceholder)) {
      if (isDef(vnode.asyncFactory.resolved)) {
        hydrate(oldVnode.elm, vnode, insertedVnodeQueue)
      } else {
        vnode.isAsyncPlaceholder = true
      }
      return
    }
    /*
      如果新旧VNode都是静态的,同时它们的key相同(代表同一节点),
      并且新的VNode是clone或者是标记了once(标记v-once属性,只渲染一次),
      那么只需要替换elm以及componentInstance即可。
    */
    if (isTrue(vnode.isStatic) &&
      isTrue(oldVnode.isStatic) &&
      vnode.key === oldVnode.key &&
      (isTrue(vnode.isCloned) || isTrue(vnode.isOnce))
    ) {
      vnode.componentInstance = oldVnode.componentInstance
      return
    }

    let i
    const data = vnode.data
    if (isDef(data) && isDef(i = data.hook) && isDef(i = i.prepatch)) {
      i(oldVnode, vnode)
    }

    const oldCh = oldVnode.children
    const ch = vnode.children
    if (isDef(data) && isPatchable(vnode)) {
      for (i = 0; i < cbs.update.length; ++i) cbs.update[i](oldVnode, vnode)
      if (isDef(i = data.hook) && isDef(i = i.update)) i(oldVnode, vnode)
    }
    /*如果这个VNode节点没有text文本时*/
    if (isUndef(vnode.text)) {
      if (isDef(oldCh) && isDef(ch)) {
      // 两个vnode都定义了子节点,并且不相同,就对子节点进行diff
        if (oldCh !== ch) updateChildren(elm, oldCh, ch, insertedVnodeQueue, removeOnly)
      } else if (isDef(ch)) {
      // 如果只有新的vnode定义了子节点,则进行添加子节点的操作
        if (process.env.NODE_ENV !== 'production') {
          checkDuplicateKeys(ch)
        }
        if (isDef(oldVnode.text)) nodeOps.setTextContent(elm, '')
        addVnodes(elm, null, ch, 0, ch.length - 1, insertedVnodeQueue)
      } else if (isDef(oldCh)) {
      // 如果只有旧的vnode定义了子节点,则进行删除子节点的操作
        removeVnodes(oldCh, 0, oldCh.length - 1)
      } else if (isDef(oldVnode.text)) {
        nodeOps.setTextContent(elm, '')
      }
    } else if (oldVnode.text !== vnode.text) {
      nodeOps.setTextContent(elm, vnode.text)
    }
    if (isDef(data)) {
      if (isDef(i = data.hook) && isDef(i = i.postpatch)) i(oldVnode, vnode)
    }
  }

通过代码可知,patchVnode分为多种情况,分析下子节点的diff过程 (oldCh 为 oldVnode的子节点,ch 为 Vnode的子节点)

  1. oldCh、ch都定义了调用updateChildren再进行diff
  2. 若 oldCh不存在,ch 存在,首先清空 oldVnode 的文本节点,同时调用 addVnodes 方法将 ch 添加到elm真实 dom 节点当中
  3. 若 oldCh存在,ch不存在,则删除 elm 真实节点下的 oldCh 子节点
  4. 若 oldVnode 有文本节点,而 vnode 没有,那么就清空这个文本节点

updateChildren是子节点diff的函数,也是最重要的环节。

updateChildren

function updateChildren (parentElm, oldCh, newCh, insertedVnodeQueue, removeOnly) {
    // 声明oldCh和newCh的头尾索引和头尾的vnode,
    let oldStartIdx = 0
    let newStartIdx = 0
    let oldEndIdx = oldCh.length - 1
    let oldStartVnode = oldCh[0]
    let oldEndVnode = oldCh[oldEndIdx]
    let newEndIdx = newCh.length - 1
    let newStartVnode = newCh[0]
    let newEndVnode = newCh[newEndIdx]
    let oldKeyToIdx, idxInOld, vnodeToMove, refElm

    const canMove = !removeOnly

    if (process.env.NODE_ENV !== 'production') {
      checkDuplicateKeys(newCh)
    }

    while (oldStartIdx <= oldEndIdx && newStartIdx <= newEndIdx) {
      if (isUndef(oldStartVnode)) {
        oldStartVnode = oldCh[++oldStartIdx] // Vnode has been moved left
      } else if (isUndef(oldEndVnode)) {
        oldEndVnode = oldCh[--oldEndIdx]
        // 判断两边的头是不是相同节点
      } else if (sameVnode(oldStartVnode, newStartVnode)) {
        patchVnode(oldStartVnode, newStartVnode, insertedVnodeQueue, newCh, newStartIdx)
        oldStartVnode = oldCh[++oldStartIdx]
        newStartVnode = newCh[++newStartIdx]
        // 判断尾部是不是相同节点
      } else if (sameVnode(oldEndVnode, newEndVnode)) {
        patchVnode(oldEndVnode, newEndVnode, insertedVnodeQueue, newCh, newEndIdx)
        oldEndVnode = oldCh[--oldEndIdx]
        newEndVnode = newCh[--newEndIdx]
        // 判断旧节点头部是不是与新节点的尾部相同,相同则把头部往右移
      } else if (sameVnode(oldStartVnode, newEndVnode)) { // Vnode moved right
        patchVnode(oldStartVnode, newEndVnode, insertedVnodeQueue, newCh, newEndIdx)
        canMove && nodeOps.insertBefore(parentElm, oldStartVnode.elm, nodeOps.nextSibling(oldEndVnode.elm))
        oldStartVnode = oldCh[++oldStartIdx]
        newEndVnode = newCh[--newEndIdx]
        // 判断旧节点尾部是不是与新节点的头部相同,相同则把头部往左移
      } else if (sameVnode(oldEndVnode, newStartVnode)) { // Vnode moved left
        patchVnode(oldEndVnode, newStartVnode, insertedVnodeQueue, newCh, newStartIdx)
        canMove && nodeOps.insertBefore(parentElm, oldEndVnode.elm, oldStartVnode.elm)
        oldEndVnode = oldCh[--oldEndIdx]
        newStartVnode = newCh[++newStartIdx]
      } else {
       /*
          生成一个key与旧VNode的key对应的哈希表
        */
        if (isUndef(oldKeyToIdx)) oldKeyToIdx = createKeyToOldIdx(oldCh, oldStartIdx, oldEndIdx)
        idxInOld = isDef(newStartVnode.key)
          ? oldKeyToIdx[newStartVnode.key]
          : findIdxInOld(newStartVnode, oldCh, oldStartIdx, oldEndIdx)
        if (isUndef(idxInOld)) { // New element
          createElm(newStartVnode, insertedVnodeQueue, parentElm, oldStartVnode.elm, false, newCh, newStartIdx)
        } else {
          vnodeToMove = oldCh[idxInOld]
          if (sameVnode(vnodeToMove, newStartVnode)) {
            patchVnode(vnodeToMove, newStartVnode, insertedVnodeQueue, newCh, newStartIdx)
            oldCh[idxInOld] = undefined
            canMove && nodeOps.insertBefore(parentElm, vnodeToMove.elm, oldStartVnode.elm)
          } else {
            // same key but different element. treat as new element
            createElm(newStartVnode, insertedVnodeQueue, parentElm, oldStartVnode.elm, false, newCh, newStartIdx)
          }
        }
        newStartVnode = newCh[++newStartIdx]
      }
    }
    // oldCh或者newCh遍历完,说明剩下的节点不是新增就是删除
    if (oldStartIdx > oldEndIdx) {
      refElm = isUndef(newCh[newEndIdx + 1]) ? null : newCh[newEndIdx + 1].elm
      addVnodes(parentElm, refElm, newCh, newStartIdx, newEndIdx, insertedVnodeQueue)
    } else if (newStartIdx > newEndIdx) {
      removeVnodes(oldCh, oldStartIdx, oldEndIdx)
    }
  }

首先给startIndex和endIndex来作为遍历的索引,在遍历的时候会先判断头尾节点是否相同,没有找到相同节点后再按照通用方式遍历查找;查找结束再按情况处理剩下的节点;借助key通常可以非常精确找到相同节点。

当oldCh 或者 newCh 遍历完后(遍历完的条件就是 oldCh 或者 newCh 的 startIndex >= endIndex ),说明剩下的节点为新增或者删除,这时候停止oldCh 和 newCh 的 diff。

13.Vuex原理

vuex是什么,先看下官方的原话:

Vuex 是一个专为 Vue.js 应用程序开发的状态管理模式。它采用集中式存储管理应用的所有组件的状态,并以相应的规则保证状态以一种可预测的方式发生变化

这段话可以得出几个结论:Vuex是为vue.js服务的,而像redux与react是解耦的,然后vuex是状态管理模式,所有的状态以一种可预测的方式发生变化。

设计思想:

Vuex的设计思想,借鉴了Flux、Redux,将数据存放到全局的store,再将store挂载到每个vue实例组件中,利用Vue.js的细粒度数据响应机制来进行高效的状态更新。

原理可以从使用方式开始分析。

Vue.use(Vuex); // 1\. vue的插件机制,安装vuex
let store = new Vuex.Store({ // 2.实例化store,调用install方法
 	state,
 	getters,
 	modules,
 	mutations,
 	actions,
 	plugins
});
new Vue({ // 3.注入store, 挂载vue实例
	store,
	render: h=>h(app)
}).$mount('#app');

Vue.use是vue中的插件机制,内部会调用插件的install方法,vuex的install方法:

export function install (_Vue) {
  if (Vue) {
    if (process.env.NODE_ENV !== 'production') {
      console.error(
        '[vuex] already installed. Vue.use(Vuex) should be called only once.'
      )
    }
    return
  }
  /*保存Vue,同时用于检测是否重复安装*/
  Vue = _Vue
  /*将vuexInit混淆进Vue的beforeCreate(Vue2.0)或_init方法(Vue1.0)*/
  applyMixin(Vue)
}

vuex是个全局的状态管理,全局有且只能有一个store实例,所以在install的时候会判断是否已经安装过了,这个就是单例模式,确保一个类只有一个实例。在第一次install的时候会applyMixin,applyMixin是/src/mixin导入的方法:

function (Vue) {
  const version = Number(Vue.version.split('.')[0])

  if (version >= 2) {
    Vue.mixin({ beforeCreate: vuexInit })
  } else {
    // override init and inject vuex init procedure
    // for 1.x backwards compatibility.
    const _init = Vue.prototype._init
    Vue.prototype._init = function (options = {}) {
      options.init = options.init
        ? [vuexInit].concat(options.init)
        : vuexInit
      _init.call(this, options)
    }
  }

  /**
   * Vuex init hook, injected into each instances init hooks list.
   */

  function vuexInit () {
    const options = this.$options
    // store injection
    if (options.store) {
      this.$store = typeof options.store === 'function'
        ? options.store()
        : options.store
    } else if (options.parent && options.parent.$store) {
      this.$store = options.parent.$store
    }
  }
}

先是判断下vue的版本,这边分析vue2的逻辑。利用Vue.mixin混入的机制,在组件实例的beforeCreate调用vuexInit方法,首先判断options是否有store,没有代表是root节点,这时候要进行store初始化,没有的话就取父组件的$store赋值,这样就实现了全局共用唯一的store实例。

store实现的源码在src/store.js,其中最核心的是响应式的实现,通过resetStoreVM(this, state)调用,看下这个方法:

function resetStoreVM (store, state, hot) {
  const oldVm = store._vm

  // bind store public getters
  store.getters = {}
  // reset local getters cache
  store._makeLocalGettersCache = Object.create(null)
  const wrappedGetters = store._wrappedGetters
  const computed = {}
  forEachValue(wrappedGetters, (fn, key) => {
    // use computed to leverage its lazy-caching mechanism
    // direct inline function use will lead to closure preserving oldVm.
    // using partial to return function with only arguments preserved in closure environment.
    computed[key] = partial(fn, store)
    Object.defineProperty(store.getters, key, {
      get: () => store._vm[key],
      enumerable: true // for local getters
    })
  })

  // use a Vue instance to store the state tree
  // suppress warnings just in case the user has added
  // some funky global mixins
  const silent = Vue.config.silent
  Vue.config.silent = true
  store._vm = new Vue({
    data: {
      $$state: state
    },
    computed
  })
  Vue.config.silent = silent

  // enable strict mode for new vm
  if (store.strict) {
    enableStrictMode(store)
  }

  if (oldVm) {
    if (hot) {
      // dispatch changes in all subscribed watchers
      // to force getter re-evaluation for hot reloading.
      store._withCommit(() => {
        oldVm._data.$$state = null
      })
    }
    Vue.nextTick(() => oldVm.$destroy())
  }
}

resetStoreVM首先会遍历wrappedGetters,使用Object.defineProperty方法对store.getters的每一个getter定义get方法,这样访问this.$store.getter.test就等同于访问store._vm.test。

state是通过new一个Vue对象来实现数据的“响应式化”,运用Vue的data属性来实现数据与视图的同步更新,computed实现getters的计算属性。最终访问store.state也就是访问store._vm.state。

最后

在面试前花了三个月时间刷了很多大厂面试题,最近做了一个整理并分类,主要内容包括html,css,JavaScript,ES6,计算机网络,浏览器,工程化,模块化,Node.js,框架,数据结构,性能优化,项目等等。

包含了腾讯、字节跳动、小米、阿里、滴滴、美团、58、拼多多、360、新浪、搜狐等一线互联网公司面试被问到的题目,涵盖了初中级前端技术点。

无偿分享给大家,算是一个感恩回馈吧,详细内容可以在文末自行获取哈!

HTML

  • HTML5新特性,语义化
  • 浏览器的标准模式和怪异模式
  • xhtml和html的区别
  • 使用data-的好处
  • meta标签
  • canvas
  • HTML废弃的标签
  • IE6 bug,和一些定位写法
  • css js放置位置和原因
  • 什么是渐进式渲染
  • html模板语言
  • meta viewport原理

CSS

  • 盒模型,box-sizing
  • CSS3新特性,伪类,伪元素,锚伪类
  • CSS实现隐藏页面的方式
  • 如何实现水平居中和垂直居中。
  • 说说position,display
  • 请解释*{box-sizing:border-box;}的作用,并说明使用它的好处
  • 浮动元素引起的问题和解决办法?绝对定位和相对定位,元素浮动后的display值
  • link和@import引入css的区别
  • 解释一下css3的flexbox,以及适用场景
  • inline和inline-block的区别
  • 哪些是块级元素那些是行级元素,各有什么特点
  • grid布局
  • table布局的作用
  • 实现两栏布局有哪些方法?
  • css dpi
  • 你知道attribute和property的区别么
  • css布局问题?css实现三列布局怎么做?如果中间是自适应又怎么做?
  • 流式布局如何实现,响应式布局如何实现
  • 移动端布局方案
  • 实现三栏布局(圣杯布局,双飞翼布局,flex布局)
  • 清除浮动的原理
  • overflow:hidden有什么缺点?
  • padding百分比是相对于父级宽度还是自身的宽度
  • css3动画,transition和animation的区别,animation的属性,加速度,重力的模拟实现
  • CSS 3 如何实现旋转图片(transform: rotate)
  • sass less
  • 对移动端开发了解多少?(响应式设计、Zepto;@media、viewport、JavaScript 正则表达式判断平台。)
  • 什么是bfc,如何创建bfc?解决什么问题?
  • CSS中的长度单位(px,pt,rem,em,ex,vw,vh,vh,vmin,vmax)
  • CSS 选择器的优先级是怎样的?
  • 雪碧图
  • svg
  • 媒体查询的原理是什么?
  • CSS 的加载是异步的吗?表现在什么地方?
  • 常遇到的浏览器兼容性问题有哪些?常用的hack的技巧
  • 外边距合并
  • 解释一下“::before”和“:after”中的双冒号和单冒号的区别

JS

  • js的基本类型有哪些?引用类型有哪些?null和undefined的区别。
  • 如何判断一个变量是Array类型?如何判断一个变量是Number类型?(都不止一种)
  • Object是引用类型嘛?引用类型和基本类型有什么区别?哪个是存在堆哪一个是存在栈上面的?
  • JS常见的dom操作api
  • 解释一下事件冒泡和事件捕获
  • 事件委托(手写例子),事件冒泡和捕获,如何阻止冒泡?如何组织默认事件?
  • 对闭包的理解?什么时候构成闭包?闭包的实现方法?闭包的优缺点?
  • this有哪些使用场景?跟C,Java中的this有什么区别?如何改变this的值?
  • call,apply,bind
  • 显示原型和隐式原型,手绘原型链,原型链是什么?为什么要有原型链
  • 创建对象的多种方式
  • 实现继承的多种方式和优缺点
  • new 一个对象具体做了什么
  • 手写Ajax,XMLHttpRequest
  • 变量提升
  • 举例说明一个匿名函数的典型用例
  • 指出JS的宿主对象和原生对象的区别,为什么扩展JS内置对象不是好的做法?有哪些内置对象和内置函数?
  • attribute和property的区别
  • document load和document DOMContentLoaded两个事件的区别
  • === 和 == , [] === [], undefined === undefined,[] == [], undefined == undefined
  • typeof能够得到哪些值
  • 什么是“use strict”,好处和坏处
  • 函数的作用域是什么?js 的作用域有几种?
  • JS如何实现重载和多态
  • 常用的数组api,字符串api
  • 原生事件绑定(跨浏览器),dom0和dom2的区别?
  • 给定一个元素获取它相对于视图窗口的坐标
  • 如何实现图片滚动懒加载
  • js 的字符串类型有哪些方法? 正则表达式的函数怎么使用?
  • 深拷贝
  • 编写一个通用的事件监听函数
  • web端cookie的设置和获取
  • setTimeout和promise的执行顺序
  • JavaScript 的事件流模型都有什么?
  • navigator对象,location和history
  • js的垃圾回收机制
  • 内存泄漏的原因和场景
  • DOM事件的绑定的几种方式
  • DOM事件中target和currentTarget的区别
  • typeof 和 instanceof 区别,instanceof原理
  • js动画和css3动画比较
  • JavaScript 倒计时(setTimeout)
  • js处理异常
  • js的设计模式知道那些
  • 轮播图的实现,以及轮播图组件开发,轮播10000张图片过程
  • websocket的工作原理和机制。
  • 手指点击可以触控的屏幕时,是什么事件?
  • 什么是函数柯里化?以及说一下JS的API有哪些应用到了函数柯里化的实现?(函数柯里化一些了解,以及在* 函数式编程的应用,最后说了一下JS中bind函数和数组的reduce方法用到了函数柯里化。)
  • JS代码调试

框架

  • 使用过哪些框架?
  • zepto 和 jquery 是什么关系,有什么联系么?
  • jquery源码如何实现选择器的,为什么$取得的对象要设计成数组的形式,这样设计的目的是什么
  • jquery如何绑定事件,有几种类型和区别
  • 什么是MVVM,MVC,MVP
  • Vue和Angular的双向数据绑定原理
  • Vue,Angular组件间通信以及路由原理
  • react和vue的生命周期
  • react和vue的虚拟dom以及diff算法
  • vue的observer,watcher,compile
  • react和angular分别用在什么样的业务吗?性能方面和MVC层面上的区别
  • jQuery对象和JS的Element有什么区别
  • jQuery对象是怎么实现的
  • jQuery除了它封装了一些方法外,还有什么值得我们去学习和使用的?
  • jQuery的$(‘xxx’)做了什么事情
  • 介绍一下bootstrap的栅格系统是如何实现的

浏览器相关

  • 跨域,为什么JS会对跨域做出限制
  • 前端安全:xss,csrf...
  • 浏览器怎么加载页面的?script脚本阻塞有什么解决方法?defer和async的区别?
  • 浏览器强缓存和协商缓存
  • 浏览器的全局变量有哪些
  • 浏览器同一时间能够从一个域名下载多少资源
  • 按需加载,不同页面的元素判断标准
  • web存储、cookies、localstroge等的使用和区别
  • 浏览器的内核
  • 如何实现缓存机制?(从200缓存,到cache到etag再到)
  • 说一下200和304的理解和区别
  • 什么是预加载、懒加载
  • 一个 XMLHttpRequest 实例有多少种状态?
  • dns解析原理,输入网址后如何查找服务器
  • 服务器如何知道你?
  • 浏览器渲染过程
  • ie的某些兼容性问题
  • session
  • 拖拽实现
  • 拆解url的各部分

ES6

  • 谈一谈 promise
  • 所有的 ES6 特性你都知道吗?如果遇到一个东西不知道是 ES6 还是 ES5, 你该怎么区分它
  • es6的继承和es5的继承有什么区别
  • promise封装ajax
  • let const的优点
  • es6 generator 是什么,async/await 实现原理
  • ES6和node的commonjs模块化规范区别
  • 箭头函数,以及它的this

计算机网络

  • HTTP协议头含有哪些重要的部分,HTTP状态码
  • 网络url输入到输出怎么做?
  • 性能优化为什么要减少 HTTP 访问次数?
  • Http请求的过程与原理
  • https(对是https)有几次握手和挥手?https的原理。
  • http有几次挥手和握手?TLS的中文名?TLS在哪一网络层?
  • TCP连接的特点,TCP连接如何保证安全可靠的?
  • 为什么TCP连接需要三次握手,两次不可以吗,为什么
  • 为什么tcp要三次握手四次挥手?
  • tcp的三次握手和四次挥手画图(当场画写ack 和 seq的值)?
  • tcp与udp的区别
  • get和post的区别?什么情况下用到?
  • http2 与http1 的区别?
  • websocket
  • 什么是tcp流,什么是http流
  • babel是如何将es6代码编译成es5的
  • http2的持久连接和管线化
  • 域名解析时是tcp还是udp
  • 域名发散和域名收敛
  • Post一个file的时候file放在哪的?
  • HTTP Response的Header里面都有些啥?

工程化

  • 对webpack,gulp,grunt等有没有了解?对比。
  • webpack的入口文件怎么配置,多个入口怎么分割。
  • webpack的loader和plugins的区别
  • gulp的具体使用。
  • 前端工程化的理解、如何自己实现一个文件打包,比如一个JS文件里同时又ES5 和ES6写的代码,如何编译兼容他们

模块化

  • 对AMD,CMD,CommonJS有没有了解?
  • 为什么要模块化?不用的时候和用RequireJs的时候代码大概怎么写?
  • 说说有哪些模块化的库,有了解过模块化的发展的历史吗?
  • 分别说说同步和异步模块化的应用场景,说下AMD异步模块化实现的原理?
  • 如何将项目里面的所有的require的模块语法换成import的ES6的语法?
  • 使用模块化加载时,模块加载的顺序是怎样的,如果不知道,根据已有的知识,你觉得顺序应该是怎么样的?

Nodejs

  • 对nodejs有没有了解
  • Express 和 koa 有什么关系,有什么区别?
  • nodejs适合做什么样的业务?
  • nodejs与php,java有什么区别
  • Nodejs中的Stream和Buffer有什么区别?
  • node的异步问题是如何解决的?
  • node是如何实现高并发的?
  • 说一下 Nodejs 的 event loop 的原理

数据结构

  • 基本数据结构:(数组、队列、链表、堆、二叉树、哈希表等等)
  • 8种排序算法,原理,以及适用场景和复杂度
  • 说出越多越好的费波拉切数列的实现方法?

性能优化

  • cdn的用法是什么?什么时候用到?
  • 浏览器的页面优化?
  • 如何优化 DOM 操作的性能
  • 单页面应用有什么SEO方案?
  • 单页面应用首屏显示比较慢,原因是什么?有什么解决方案?

其他

  • 正则表达式
  • 前端渲染和后端渲染的优缺点
  • 数据库的四大特性,什么是原子性,表的关系
  • 你觉得前端体系应该是怎样的?
  • 一个静态资源要上线,里面有各种资源依赖,你如何平稳上线
  • 如果要你去实现一个前端模板引擎,你会怎么做
  • 知道流媒体查询吗?
  • SEO
  • mysql 和 mongoDB 有什么区别?
  • restful的method解释
  • 数据库知识、操作系统知识
  • click在ios上有300ms延迟,原因及如何解决
  • 移动端的适配,rem+媒体查询/meta头设置
  • 移动端的手势和事件;
  • unicode,utf8,gbk编码的了解,乱码的解决

完整版面试题资料免费分享,只需你点赞支持,动动手指点击此处就可免费领取了