首页
沸点
课程
数据标注
HOT
AI Coding
更多
直播
活动
APP
插件
直播
活动
APP
插件
搜索历史
清空
创作者中心
写文章
发沸点
写笔记
写代码
草稿箱
创作灵感
查看更多
登录
注册
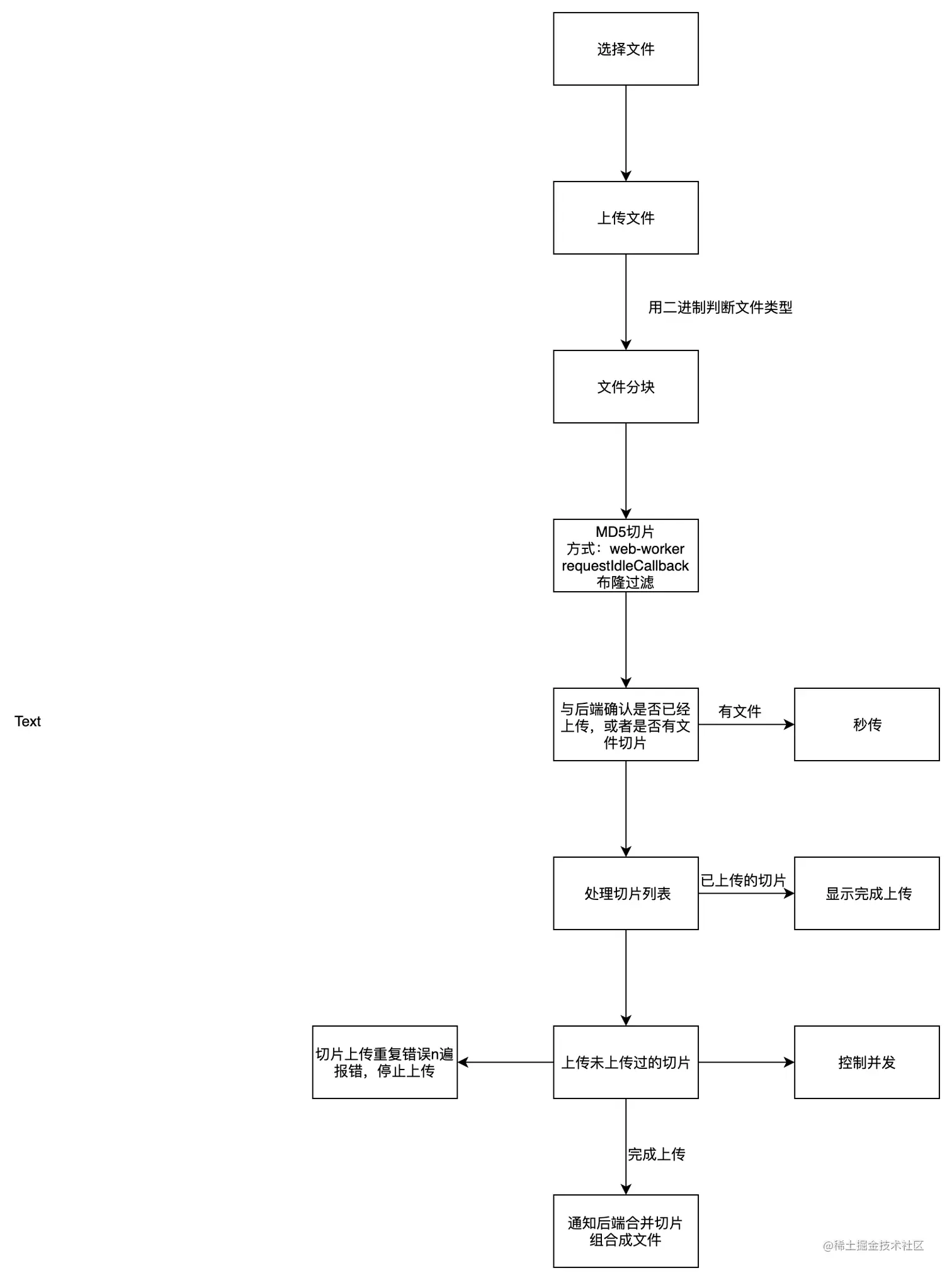
切片续传 流程图
BigFish
2021-04-08
264
阅读1分钟
切片续传 流程图
回顾一下切片续传,如果有对源码感兴趣的朋友可以给我留言,我可以整理出来
BigFish
IT
21
文章
23k
阅读
10
粉丝
目录
收起
切片续传 流程图