你在备战“字节”时一定需要这个,程序员进大厂指南+算法已开源

105 阅读2分钟

现在是金三银四的跳槽季,不少朋友在准备换工作,作为技术人大家都在突击一些技术面的问题,缺乏一些软技巧的准备,随着金三的结束这些点都被暴露了出来,既然都开始工作了就要为自己的职业路线负责,本身程序员的黄金年龄就是比较短暂的,在固定的年纪无法达所需要的技术层级那么35岁之后注定要被淘汰,所以每次跳槽都要有规划、有目的、有方向,这样才可以使自己的职业道路走的更远。

之前也给大家准备了很多面试资料,但是都是技术相关的内容,但是通过这次的粉丝交流发现很多小伙伴更需要一些:简历、面试流程、需要注意的细节、这些软技巧,清明假期闲来无事就把这些整理了出来,不仅吧文章重新编排了一下,还做了对一些城市的互联网公司做了梳理;

这份PDF包含程序员应该如何写简历,一线互联网面试流程以及注意事项(超详细)以及各个重点城市互联网公司总结(2021最新版)。同时还发现大家的算法方面是最薄弱的,就有总结了几份今年一线互联网面试必问的算法核心精讲;

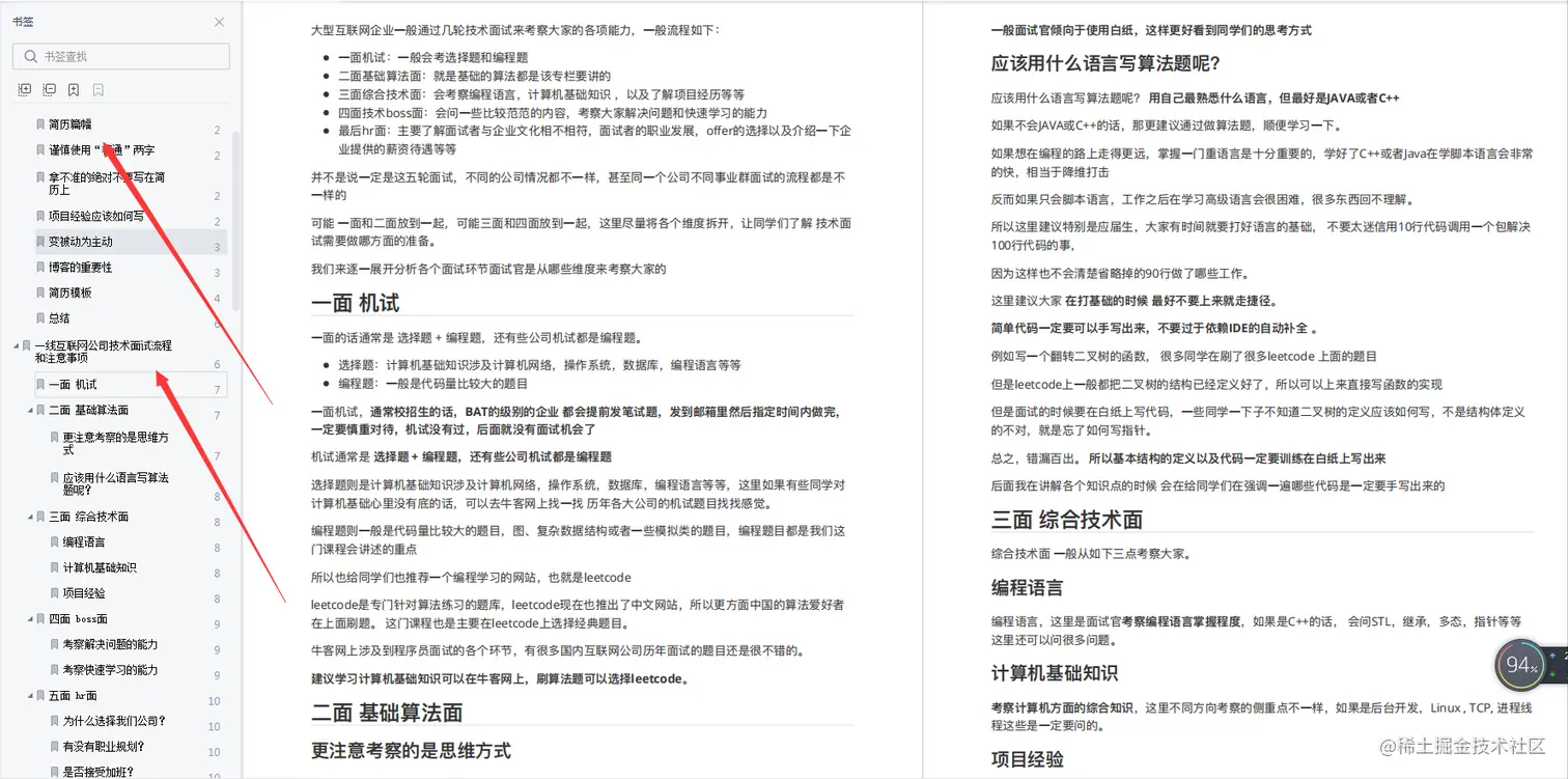
先来看看PDF部分截图:

你在备战“字节”时一定需要这个,程序员进大厂指南+算法已开源

你在备战“字节”时一定需要这个,程序员进大厂指南+算法已开源

你在备战“字节”时一定需要这个,程序员进大厂指南+算法已开源

算法篇

你在备战“字节”时一定需要这个,程序员进大厂指南+算法已开源

你在备战“字节”时一定需要这个,程序员进大厂指南+算法已开源

你在备战“字节”时一定需要这个,程序员进大厂指南+算法已开源

你在备战“字节”时一定需要这个,程序员进大厂指南+算法已开源

Java核心篇

你在备战“字节”时一定需要这个,程序员进大厂指南+算法已开源

阿里P8必知面试题

你在备战“字节”时一定需要这个,程序员进大厂指南+算法已开源

写在最后

面经+软技巧+算法+Java核心,只要这四步走好了,那么接下来的面试可谓是张飞吃豆芽——小菜一碟;

如果有上述文档感兴趣的朋友可以**点赞+转发后添加助手vx(bjmsb10)**即可凭截图免费获取;