聊聊事件循环

695 阅读5分钟

大家在面试中经常会被问到,浏览器事件循环和 node 事件循环有什么区别?

好问题。

简短说来,从执行结果来看,早期有区别,后来统一了。v11.0.0 (2018.10.23 release) 之后,没区别。

为什么?

看下面这段代码。

setTimeout(() => console.log('timeout1'));
setTimeout(() => {
    console.log('timeout2')
    Promise.resolve().then(() => console.log('promise resolve'))
});
setTimeout(() => console.log('timeout3'));
setTimeout(() => console.log('timeout4'));

在浏览器中(chrome v89)

timeout1
timeout2
promise resolve
timeout3
timeout4

在 node 低于 v11.0.0环境中(在v6.11.2中验证,附赠一个运行环境连接)。

timeout1
timeout2
timeout3
timeout4
promise resolve

先看下node 11版本之前,node 是怎么执行的呢?

  1. 执行完一个阶段的所有任务
  2. 执行完nextTick队列里的内容
  3. 执行完微任务队列里的内容

所以,可以理解上面的结果,先打完了timeout ,最后才来resolve。

但是这些都已经旧船票了,已经登不上新时代的大船了。

接下来看看浏览器里的执行顺序,也就是node 11以后的执行顺序,从那时起,大伙就是相亲相爱一家人了。

通俗说来,在浏览器环境中,事件循环分3步(第3步就是回到最初的起点):

  1. 运行时在每个事件循环开始时,依次执行task queue 中的每个task,在执行task的过程中,如果又有新的task添加进来怎么办。没办法,先来后到,你只能等下一次循环了。
  2. 第二步,当每一个 task 结束了,会去检查还有没有待执行的microtask,这里和 task 的显著区别是,他会等到microtask 队列为空才会停止。什么意思,如果一个微任务,不停的往微任务队列里添加新的微任务,那么,这一步骤就会头铁的进行下去。
  3. microtask 执行完了,回到第1歩循环往复。

言归正传,我们再来看下面这个例子(验证环境 chrome 89 & node v14.16.0)。

console.log(1);
setTimeout(function () {
  console.log(2);
  setTimeout(function () {
    console.log(3);
    Promise.resolve(4)
      .then((res) => {
        console.log(res); // 4
        setTimeout(function () {
          console.log(6);
        }, 0);
      })
      .then((res) => {
        console.log(res);
      })
      .then((res) => {
        console.log(res);
      })
      .then((res) => {
        console.log(res);
      });
  }, 0);
  setTimeout(function () {
    console.log(5);
  }, 0);
}, 0);

为了方便看一点,多 then 了几次。看看结果

1
2
3
4
undefined
undefined
undefined
5
6

可以看到,我们在then 中不断添加了新的 microtask 时,会继续执行下去,今日事今日毕。但是对于 task,不好意思,您往后稍稍。

v8博客上有张图,挺好。需要注意一点,图中 microtask 描述的是一个动态的过程,他还可以继续往 queue 里添加新的微任务,理解这点很重要。

micro-tasks-vs-tasks.png

再来看下 node 中的event loop。

在这之前,解释一下为什么文章开头,我加粗的“从执行结果来看”。

本质上,事件循环是由宿主环境来实现,常见的宿主环境有web浏览器,nodejs,还有 Adobe Flash(没错,还有这个老哥,参见高程)。由于不同环境实现的不同,这也产生了这个古老的问题,“浏览器事件循环和 node 事件循环有什么区别?” 对于这种行为,这好吗?这不好。所以为了消除这种宿主环境之间执行的差异, node 11 之后改善了这个问题。

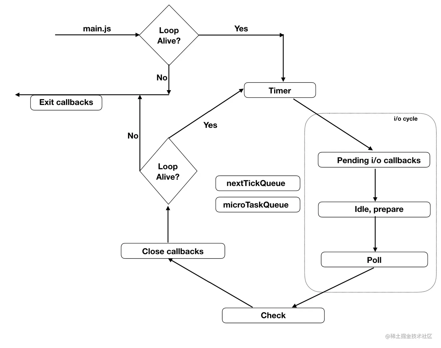
回到 node 官方文档,我们可以看到这么一张图流程图。

   ┌───────────────────────────┐
┌─>│           timers          │
│  └─────────────┬─────────────┘
│  ┌─────────────┴─────────────┐
│  │     pending callbacks     │
│  └─────────────┬─────────────┘
│  ┌─────────────┴─────────────┐
│  │       idle, prepare       │
│  └─────────────┬─────────────┘      ┌───────────────┐
│  ┌─────────────┴─────────────┐      │   incoming:   │
│  │           poll            │<─────┤  connections, │
│  └─────────────┬─────────────┘      │   data, etc.  │
│  ┌─────────────┴─────────────┐      └───────────────┘
│  │           check           │
│  └─────────────┬─────────────┘
│  ┌─────────────┴─────────────┐
└──┤      close callbacks      │
   └───────────────────────────┘

这张图有点抽象,换一张。

d502f94b-cc6c-4be7-ac8c-172897eefb05-original.png

关于事件循环的解释,网上的解释数不胜数。感觉不少都是把官方文档的内容颠来倒去拼凑一下。除了官方文档以外,还有一篇文章觉得值得一读(上图就是我借来的),同样也附在最后的链接部分。在这里我就不展开,或许下次专门写一篇文章来记录一下自己的阅读心得。

再说点题外话,截止到今天(2021-3-16), 对于 task, microtask 的官方用词和翻译还是 “任务 task vs 微任务 microtask”。没有所谓的“宏任务”,也没有“macrotask” 这玩意什么事。用于谦于老爷的话说,这都不挨着。

关于宏任务/ macrotask,打开掘金知乎,包括英文环境,随便搜一搜,大把的文章,到处都在说,到处都在用。但是去查官方文档,mdn,v8 blog,html spec 等等,很难找到这个词出现的源头。一个没有源头的词,出现了人传人现象,在各种文章图片中出现,很有趣。如果有朋友知道这个词的来历,欢迎指点。

好了,文章到此为止,谢谢大家的阅读,欢迎讨论和指正。

接下来补充一些辅助阅读材料。

  1. mdn 文档。

    1. developer.mozilla.org/en-US/docs/…
    2. developer.mozilla.org/en-US/docs/…

    一个小彩蛋,英文版的子标题, Run, JavaScript, run 是 Forrest Gump 里的经典台词,Run, Forrest , run!

  2. Promise/A+: promisesaplus.com/#notes

    文档中关于 platform code 的解释中有这么一段话 This can be implemented with either a “macro-task” mechanism such as setTimeout or setImmediate, or with a “micro-task” mechanism such as MutationObserver or process.nextTick。 这也是我为数不多检索到明确使用“macro”的一处,当然还特意加上了引号。

  3. html 文档:html.spec.whatwg.org/multipage/w…

  4. nodejs 文档:nodejs.org/en/docs/gui…

  5. nodejs 事件循环:www.voidcanvas.com/nodejs-even… ; 这篇文章的中文翻译:zhuanlan.zhihu.com/p/35918797

  6. What you should know to really understand the Node.js Event Loop

  7. v8 博客关于任务,微任务的描述:v8.dev/blog/fast-a…

  8. Jake Archibald 关于microtask 的文章:jakearchibald.com/2015/tasks-…

  9. 关于task 名称的讨论。

    1. www.zhihu.com/question/30…
    2. www.zhihu.com/question/36…
    3. weibo.com/1660579792/…
  10. 起因是看到这篇 issue 浏览器和Node 事件循环的区别

后记:

在写的过程中,看了不少材料,中文的,英文的,都有。发现可能只有1%的文章是经典,值得一读。其余的99%都是机械复制粘贴,不说人话。甚至都不知道写完之后作者自己会不会去看。所以当我整理的过程中,也在思考,怎么尽量把这件事用能被理解的方式,说清楚、讲明白,不仅是方便自己以后可以快速总结、回顾,也为不了解的朋友提供一些资料和思路。这也是写这篇文章的初衷。

最后,打个广告,滴滴网约车前端团队招人,各个方向,只有想不到的,没有做不到的,光速内推,请联系我!

邮箱:zhengminhui@didiglobal.com