prometheus告警问题分析

1,119 阅读2分钟

团队作者:华仔

今天来说一下prometheus告警失效的问题。

问题分析

运维prometheus的过程中发现,有时候该告警的时候没有告警,不该告警的时候却告警了,告警有延迟等等。为了找出原因,也参考了一些资料。希望对大家有帮助。 先来看一下prometheus和alertmanager的一些重要配置。如下所示:

# promtheus
global:
  # How frequently to scrape targets by default. 从目标抓取监控数据的间隔
  [ scrape_interval: <duration> | default = 1m ]
  # How long until a scrape request times out. 从目标住区数据的超时时间
  [ scrape_timeout: <duration> | default = 10s ]
  # How frequently to evaluate rules. 告警规则评估的时间间隔
  [ evaluation_interval: <duration> | default = 1m ]
# alertmanager
# How long to initially wait to send a notification for a group
# of alerts. Allows to wait for an inhibiting alert to arrive or collect
# more initial alerts for the same group. (Usually ~0s to few minutes.)
[ group_wait: <duration> | default = 30s ] # 初次发送告警的等待时间

# How long to wait before sending a notification about new alerts that
# are added to a group of alerts for which an initial notification has
# already been sent. (Usually ~5m or more.)
[ group_interval: <duration> | default = 5m ] 同一个组其他新发生的告警发送时间间隔

# How long to wait before sending a notification again if it has already
# been sent successfully for an alert. (Usually ~3h or more).
[ repeat_interval: <duration> | default = 4h ] 重复发送同一个告警的时间间隔

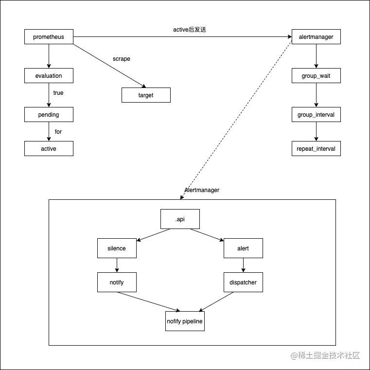
由以上来看一下整个流程。 国信证券-prometheus告警流程.png

告警延迟或频发

根据上图以及配置来看,prometheus抓取数据后,根据告警规则计算,表达式为真时,进入pending状态,当持续时间超过for配置的时间后进入active状态;数据同时会推送至alertmanager,在经过group_wait后发送通知。可见,在数据到达alertmanager后,如果group_wait设置越大,则收到告警的时间也就越长,也就会造成告警延迟;同理,如果group_wait设置过小,则频繁收到告警,显然也是不合理的。因此,需要按照具体场景进行设置。

不该告警的时候告警了

prometheus每经过scrape_interval时间向target拉取数据,再进行计算。与此同时,target的数据可能已经恢复正常了,也就是说,在for计算过程中,原数据已经恢复了正常,但是被告警跳过了,达到了持续时间,就触发了告警,也就发送了告警通知。但从grafana中看,觉得是正常。这是因为grafana以prometheus为数据源时,是range query,而不是像告警数据那样稀疏的。