话说 一道面试题连环问

129 阅读3分钟

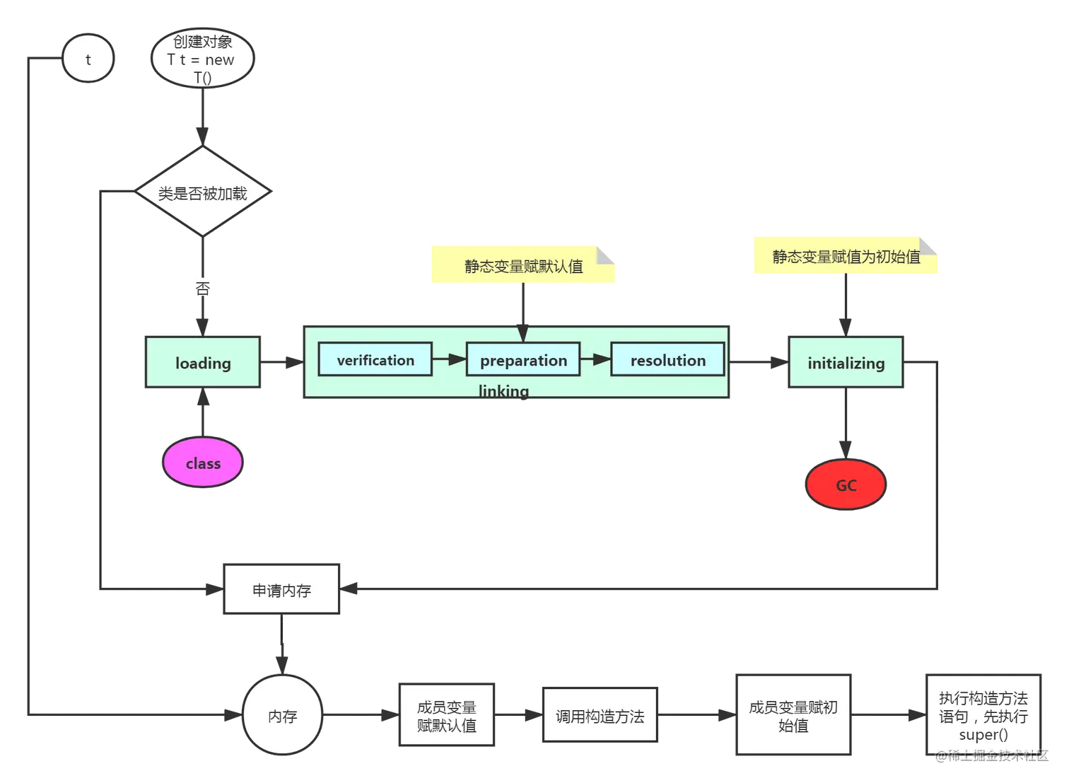
一、 请解释一下对象的创建过程

在前边 “话说 类加载过程”的文章中已经介绍过了类加载过程

创建对象的时候会先去判断类是否已经加载, 如果没有加载的话会先加载类, 如果已经加载就会直接创建对象。 步骤如下:

1.class loading

2.class linking (vertification prepration resolution)

3.class initiaizing

4.申请对象内存

5.成员变量赋默认值

6.调用构造方法

  1. 成员变量赋初始值
  2. 执行构造方法语句  (super先行)

面试题01.png

二、 对象在内存中的布局

1. 查看虚拟机设置

java -XX:+PrintCommandLineFlags  -version

printcommandline1

-XX:+UseCompressedClassPointer 开启Class Pointer指针大小是否压缩, 默认是8字节 开启压缩之后变为4字节

-XX:+UseCompressedOops 这个是指引用类型指针大小是否压缩,这个默认也是8字节 开启压缩之后变为4字节

2. 普通对象

  1. 对象头  markword  8字节 

  2. classPointer 压缩后4字节  不压缩8字节 
     classpointer指向class对象 new T() 的话  classpointer就是指向T.class 这个对象

  3. 实例数据

     byte:1字节 

     short:2 字节

     char:2字节

     int:4字节

     float:4字节

     double:8字节 

     long:8字节

      如果是引用类型压缩后4字节 不压缩8字节 

  4. padding 对齐  ,对象大小总是为8的倍数个字节 如果不够就对齐

bj.jpg

3. 数组对象

  1.  对象头 markword
  2. classPointer 指针  指向数组元素类型的类 比入 new int[10]  就是指向int.class 
  3. 数组长度 : 4字节 最长int的最大值了呗
  4. 数组数据
  5. padding 对齐

bj02.jpg

4. 有趣的实验 看对象大小

  1. agent 字节码文件在加载到内存的时候可以用一个agent截取到二进制的字节码,然后可以对字节码进行修改,也可以获取大小

agent.jpg

  1. 定义class

    package vip.freeedu;
         import java.lang.instrument.Instrumentation;
         public class MyAgent {
             // 定义一个静态变量 存起来Instrumentation
             private static Instrumentation instrumentation;
             public static void premain(String agentArgs,Instrumentation _instrumentation){
                 instrumentation = _instrumentation;
             }
             // 调用getObjectSize方法获取对象大小
             public static long sizeOf(Object o){
                 return instrumentation.getObjectSize(o);
             }
         }
    
    1. 添加META-INF/MANIFEST.MF 这一行一定要回车换行 保证idea没有报红

        Manifest-Version: 1.0
        Premain-Class: vip.freeedu.MyAgent  
      
    2. 打成jar包

01.png

02.png

03.png

04.png

05.png

06.png

07.png

08.png

09.png 5. 新建一个项目 把jar包加进去 不知道怎么加 ? 上图

jar01.png

jar02.png

jar03.png

  1. 编写测试类

    public class TestSize {
             public static void main(String[] args) {
                 Object o = new Object();
                 int[] arr = new int[1];
                 T t = new T();
                 System.out.println("object长度:"+MyAgent.sizeOf(o));
                 System.out.println("int[]长度:"+MyAgent.sizeOf(arr));
                 System.out.println("t的长度:"+MyAgent.sizeOf(t));
            }
         }
         class T{
             int id;
             int age;
             String name ;
             byte b01;
             float f ;
             long l;
         }
    
    1. 运行时要指定javaagent

run01.png

run02.png

run03.png

run04.png

看结果:

     object长度:16 
              // markword(8) + 压缩的classpointer(4) + 成员属性(0)+ 对齐(4)
     int[]长度:16
               // markword(8) + 压缩的classpointer(4) + 数组长度(4) +数组数据(0)+ 对齐(0)
     t的长度:40
              // markword(8) + 压缩的classpointer(4) + id(4) 
              // + age(4) + name(4) + b01(1) + f(4) + l(8) + 对齐(3)
   
     

三、对象头具体包括什么

这个很复杂 这里简单介绍(以32位为例):

主要记住锁+垃圾回收分代年龄

无锁:001

偏向锁:101

轻量级锁:00

重量级锁:10

GC标记:11

分代年龄:4bit 最大为15 这就是GC年龄为默认为15

mk.png

四、对象怎么定位

深入理解java虚拟机中有一张图:

location.jpg

第一种:变量指向一个句柄 这个句柄指向堆对象+对象数据类型(方法区)

GC算法可能比较快

第二种(hotspot实现):变量指向堆对象 堆对象指向对象数据类型(方法区)

这种找对象比较快

五、对象怎么分配

这个后期垃圾回收的时候再写一篇 这里就不长篇大论了

六、Object o = new Object() 在内存占用多少字节

如果开启classpointer压缩 :

​ 对象头 8字节 + classpointer 4字节 + 属性大小 0字节 + padding 4字节 = 16字节

如果未开启classPointer压缩 对象头 8字节 + classpointer 8字节 + 属性大小 0字节 + padding 0字节 = 16字节

答: 16字节

欢迎关注公众号:

公众号二维码.jpg