Rocketmq源码分析01:搭建源码调试环境

2,359 阅读7分钟

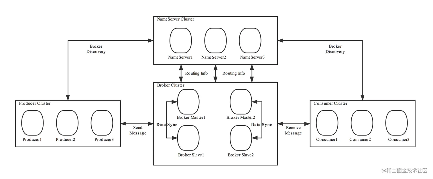
1. 基本架构

RocketMQ架构上主要分为四部分,如下图所示:

  • Producer:消息发布的角色,支持分布式集群方式部署。Producer通过MQ的负载均衡模块选择相应的Broker集群队列进行消息投递,投递的过程支持快速失败并且低延迟。

  • Consumer:消息消费的角色,支持分布式集群方式部署。支持以push推,pull拉两种模式对消息进行消费。同时也支持集群方式和广播方式的消费,它提供实时消息订阅机制,可以满足大多数用户的需求。

  • NameServerNameServer是一个非常简单的Topic路由注册中心,其角色类似Dubbo中的zookeeper,支持Broker的动态注册与发现。主要包括两个功能:

    • Broker管理,NameServer接受Broker集群的注册信息并且保存下来作为路由信息的基本数据。然后提供心跳检测机制,检查Broker是否还存活;
    • 路由信息管理,每个NameServer将保存关于Broker集群的整个路由信息和用于客户端查询的队列信息。然后ProducerConumser通过NameServer就可以知道整个Broker集群的路由信息,从而进行消息的投递和消费。

    NameServer通常也是集群的方式部署,各实例间相互不进行信息通讯。Broker是向每一台NameServer注册自己的路由信息,所以每一个NameServer实例上面都保存一份完整的路由信息。当某个NameServer因某种原因下线了,Broker仍然可以向其它NameServer同步其路由信息,Producer,Consumer仍然可以动态感知Broker的路由的信息。

  • BrokerServerBroker主要负责消息的存储、投递和查询以及服务高可用保证,为了实现这些功能,Broker包含了以下几个重要子模块:

    • Remoting Module:整个Broker的实体,负责处理来自clients端的请求。
      • Client Manager:负责管理客户端(Producer/Consumer)和维护ConsumerTopic订阅信息
      • Store Service:提供方便简单的API接口处理消息存储到物理硬盘和查询功能。
      • HA Service:高可用服务,提供Master BrokerSlave Broker之间的数据同步功能。
      • Index Service:根据特定的Message key对投递到Broker的消息进行索引服务,以提供消息的快速查询。

2. 获取源码

rocketMq项目的github仓库为github.com/apache/rock…,由于网络原因,我们并不会直接使用github仓库,而是将其导入到gitee上,只需在gitee创建新仓库时,选择导入已有仓库即可:

导入到gitee后,就可以进行checkout了,本文对应的gitee仓库为gitee.com/funcy/rocke…

checkout源码到本地后,默认是master分支,本人习惯基于tag创建自己的分支,然后在自己的分支上进行分析,rocketMqtag如下:

最新版本是4.8.0,我们将基于此tag创建新分支,使用的命令如下:

# 切换到 rocketmq-all-4.8.0
git checkout rocketmq-all-4.8.0
# 基于 rocketmq-all-4.8.0 创建自己的分析,名称为 rocketmq-all-4.8.0-LEARN
git checkout -b rocketmq-all-4.8.0-LEARN
# 将 rocketmq-all-4.8.0-LEARN 分支推送到远程仓库
git push -u origin rocketmq-all-4.8.0-LEARN

接下来,我们所有的操作都是在rocketmq-all-4.8.0-LEARN分支上进行了。

3. 本地启动

拿到代码后,我们就开始进行本地启动了,没错,就是在idea中进行启动。

3.1 复制conf目录

在启动项目前,我们需要进行一些配置,rocketMq项目的配置文件位于rocketmq/distribution模块下的conf目录中,直接整个复制到rocketmq目录下:

也不需要改动,复制出来就行了,这些配置的内容后面分析源码时再讲解吧。

3.2 启动nameServer

nameServer的主类为org.apache.rocketmq.namesrv.NamesrvStartup

如果我们直接运行main()方法,会报错:

报错信息已经很明确了,需要我们配置ROCKETMQ_HOME目录,我们在idea中进行配置即可:

打开配置界面:

填写ROCKETMQ_HOME配置:

这里我填写的是ROCKETMQ_HOME=/Users/chengyan/IdeaProjects/myproject/rocketmq,这个ROCKETMQ_HOME路径就是conf文件夹所在的目录。

填写好后,就可以启动了:

3.3 启动broker

broker的主类为org.apache.rocketmq.broker.BrokerStartup,启动方式与nameServer很相似,启动前也要配置ROCKETMQ_HOME路径:

相比于nameServer,这里多配置了启动参数:

-n localhost:9876 autoCreateTopicEnable=true

这个启动参数是指定nameServer的地址,以及开启自动创建topic的功能。

配置完成之后就可以启动了:

3.4 启动管理后台

rocketMq的管理后台在另一个仓库github.com/apache/rock…,除了后台,这个仓库还包含了许多的其他模块:

我们并不需要分析这个项目,源码本可以不必下载,但我在找这个项目的release版本时,发现并没有提供已编译好的jar包,需要自己构建代码,因此我就再次下载了这个代码源码。当然,由于网络的原因,这个项目的源码也被我导入到了gitee上,地址为gitee.com/funcy/rocke….

这个项目的代码我们并不分析,因此直接在master分支上操作即可,

管理后台项目为rocketmq-console,主类为org.apache.rocketmq.console.App

在启动前,我们需要修改下application.properties的配置,找到rocketmq.config.namesrvAddr配置,添加nameServer的ip与端口,这里我们连接的是本地应用,直接填写localhost:9876

...
rocketmq.config.namesrvAddr=localhost:9876
...

启动,结果如下:

访问http://localhost:8080,结果如下:

可以看到broker已经出现在cluster列表中了,这就表明启动成功了。

4. 收发消息测试

rocketMq项目的example模块下有大量的测试示例,我们选择其一进行消息收发测试。

4.1 启动Consumer

我们先找到org.apache.rocketmq.example.simple.PushConsumer,代码如下:

public class PushConsumer {

    public static void main(String[] args) 
            throws InterruptedException, MQClientException {
        String nameServer = "localhost:9876";
        DefaultMQPushConsumer consumer = new DefaultMQPushConsumer("CID_JODIE_1");
        consumer.setNamesrvAddr(nameServer);
        consumer.subscribe("TopicTest", "*");
        consumer.setConsumeFromWhere(ConsumeFromWhere.CONSUME_FROM_FIRST_OFFSET);
        //wrong time format 2017_0422_221800
        consumer.setConsumeTimestamp("20181109221800");
        consumer.registerMessageListener(new MessageListenerConcurrently() {

            @Override
            public ConsumeConcurrentlyStatus consumeMessage(List<MessageExt> msgs, 
                    ConsumeConcurrentlyContext context) {
                System.out.printf("%s Receive New Messages: %s %n", 
                    Thread.currentThread().getName(), msgs);
                return ConsumeConcurrentlyStatus.CONSUME_SUCCESS;
            }
        });
        consumer.start();
        System.out.printf("Consumer Started.%n");
    }
}

这个Consumer监听的topicTopicTest,后面我们就会往这个topic发送消息。另外,需要注意nameServer的配置,我们是在本地启动的nameServer,因此这里配置的是localhost:9876

运行main()方法,结果如下:

4.2 启动Producer

我们找到 org.apache.rocketmq.example.simple.Producer 类,代码如下:

public class Producer {

    public static void main(String[] args) 
            throws MQClientException, InterruptedException {
        String nameServer = "localhost:9876";
        DefaultMQProducer producer = new DefaultMQProducer("ProducerGroupName");
        producer.setNamesrvAddr(nameServer);
        producer.start();

        for (int i = 0; i < 10; i++)
            try {
                {
                    Message msg = new Message("TopicTest",
                        "TagA",
                        "OrderID188",
                        "Hello world".getBytes(RemotingHelper.DEFAULT_CHARSET));
                    SendResult sendResult = producer.send(msg);
                    System.out.printf("%s%n", sendResult);
                }

            } catch (Exception e) {
                e.printStackTrace();
            }

        producer.shutdown();
    }
}

同样地,这里使用的是的nameServer地址是localhost:9876topicTopicTest,运行,结果如下:

再回过头看看PushConsumer的控制台:

可以看到,Producer发送消息成功了,PushConsumer也成功获取到消息了。

4.3 异常分析

如图所示:

如果出现异常:

org.apache.rocketmq.client.exception.MQClientException: 
No route info of this topic: TopicTest

这表明当前broker中没有TopicTesttopic,这时我们可以手动创建topic,也可以在启动时指定autoCreateTopicEnable=true.

如果是按上面步骤进行的,请确认下org.apache.rocketmq.broker.BrokerStartup是否配置启动参数

-n localhost:9876 autoCreateTopicEnable=true

配置方式就按3.3节的方式配置就行了。

5. 总结

本文主要介绍了rocketMq的基本架构,通过源码展示了rocketMq的启动方式,最后通过rocketMq项目下example模块中的测试代码展示了消息的收发过程。

总的来说,本文还是在准备源码分析的环境,下篇文章开始,我们就正式开始rocketMq的源码分析了。


限于作者个人水平,文中难免有错误之处,欢迎指正!原创不易,商业转载请联系作者获得授权,非商业转载请注明出处。

本文首发于微信公众号 Java技术探秘,原文链接:mp.weixin.qq.com/s/waDzMr4rO…

如果您喜欢本文,想了解更多源码分析文章(目前已完成spring/springboot/mybatis/tomcat的源码分析),欢迎关注该公众号,让我们一起在技术的世界里探秘吧!