SpringBoot自动配置原理,我想应该这么理解

1,200 阅读5分钟

d2.jpg

公众号:慕枫技术笔记

真正的大师永远怀着一颗学徒的心

自动装配原理是SpringBoot的一大特性,网上也有各种分析文章,但是大同小异,总感觉没有说到点子上,或者说只是说了一半,并没有就完整的流程进行详细说明,感觉有点误导初次看源码的同学,因此作者希望通过这篇文章从程序运行的角度来阐述自动装配原理。

一、到底什么是自动装配

SpringBoot诞生之前,我们利用Spring框架进行应用程序开发的时候,研发同学需要花费大量精力去定义各类模板化的配置文件,这个过程既繁琐也十分及机械。Spring通过配置文件将需要加载的bean扫描到Spring容器中,通过Spring容器进行Bean的全生命周期管理。而SpringBoot的出现,正是将类似这种xml解析配置的过程,通过注解自动配置的方式来进行替换,它根据定义在classpath下的类以及jar包中的META-INF目录下的spring.factories定义的完全限定名的类,自动生成对应的bean,同时将其加载到SpringApplicationContext中。通过约定大于配置的开发理念,完成Bean的自动装配。

二、自动装配源码分析

网上关于SpringBoot自动装配原理的各种分析文章也非常多,它们大部分的分析思路主要从启动类上的@SpringBootApplication注解开始分析,通过它找到@EnableAutoConfiguration注解,再找到AutoConfigurationImportSelector,最后找到以下这段代码。通过加载META-INF目录下的spring.factories来加载对应的配置类。

 protected List<String> getCandidateConfigurations(AnnotationMetadata metadata, AnnotationAttributes attributes) {
        List<String> configurations = SpringFactoriesLoader.loadFactoryNames(this.getSpringFactoriesLoaderFactoryClass(), this.getBeanClassLoader());
        Assert.notEmpty(configurations, "No auto configuration classes found in META-INF/spring.factories. If you are using a custom packaging, make sure that file is correct.");
        return configurations;
    }

这个过程仿佛对自动装配原理进行了分析说明。但是实际上这个流程完全是从人的角度去理解的,而不是从程序运行的角度去分析的。另外SpringBoot到底是怎么通过主类解析对应注解的,这些重要的解析过程也没有进行分析。因此这次我们换个角度,从程序运行的角度去探究自动装配的过程。

一切的故事都还是要从启动类开始说起,但是我们这次先不拿@SpringBootApplication说事。我们从run方法进行入手分析。如下图所示:

image.png

在运行run方法之前,首先通过构造函数构建了SpringApplication实例。在构造函数中传入了primarySources参数,即为当前的运行主类。

1、primarySources

image.png

2、设置主应用类

此方法首先获取运行过程中的堆栈信息,如下图所示,其中包含了当前运行的方法。但是它需要的的方法名称是main方法。通过找到main方法,获取到启动主类FrameApplication,同时对启动主类进行加载。这样在实例化的时候就明确了当前的启动主类。

image.png

3、将应用主类加载到ApplicationContext

在启动run方法中做了很多事情,包括设置属性、获取监听器,启动监听器等。这里主要关注自动配置的加载过程,因此这些过程不再进行赘述。在prepareContext时候进行类的加载。根据不同的类型执行不同的加载流程。

image.png

由于当前的Source是来自主类的FrameApplication,因此执行的是第一个分支进行加载。在加载方法中判断了当前的类是不是组件,如果是的话则进行注册。

image.png

判断组件的方法就是判断当前类的组合注解中是否包含@Component的注解。

image.png

也就是说它会根据主类的注解,一层一层往上去寻找,检查是否包含@Component的注解。启动主类的注解包含关系可以参见下图所示:

image.png

通过下图可知,在prepareContext阶段,已经将运行主类注册到了Spring容器当中。

image.png

本文主要分析自动装配解析的过程,其中涉及到的Spring容器启动等的内容不再详细阐述了。因此下图给出了调用栈的信息,不再一步一步debug代码。

image.png

4、解析自动配置

ConfigurationClassParser中对@Import注解进行解析,获取到了 AutoConfigurationImportSelector.class以及Registrar.class这两个类。

image.png

AutoConfigurationImportSelector 类中,通过获取META-INF目录下的spring.factories 加载所有的124个自动配置类,当然在后续又对重复的以及不需要的自动配置类进行了去除,只保留了启动运行需要的主要自动配置类。

image.png

至此,SpringBoot启动时完成的自动配置流程算是讲清楚了。

三、总结

通过上文的分析,我们从程序运行的角度把自动配置的主要的源码进行了分析,过滤了一些步骤,主要是调用层级太多容易让人抓不住重点,这边也是给大家看源码的一点小技巧就是抓大放小,抓住主要流程,忽略掉小的细节部分,否则我们就会陷入到源码的汪洋之中无法自拔。

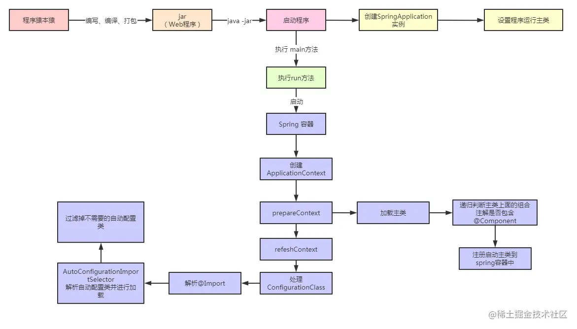
我们再通过一张流程图来回顾下整个过程:

image.png

欢迎大家关注作者微信公众号:慕枫技术笔记,不定期更新文章,分享大厂面试经验以及技术交流,一起加入技术乌托邦吧