Java并发编程(七):深入浅出队列同步器AQS原理及面试要点

159 阅读8分钟

文章目录


在这里插入图片描述

1 AQS简介

AQS,即AbstractQueuedSynchronizer,在同步组件的实现中,AQS是核心部分,同步组件的实现者通过使用AQS提供的模板方法实现同步组件语义,AQS则实现了对同步状态的管理,以及对阻塞线程进行排队,等待通知等等一些底层的实现处理。

2 同步队列CLH

CLH(Craig, Landin, and Hagersten locks)同步队列是AQS对同步状态的管理的基石。 同步队列是一个FIFO双向队列,其内部通过头尾指针head和tail记录队首和队尾元素,队列元素的类型为Node。AQS依赖它来完成同步状态state的管理,当前线程如果获取同步状态失败时,AQS则会将当前线程已经等待状态等信息构造成一个节点(Node)并将其加入到CLH同步队列,同时会阻塞当前线程,当同步状态释放时,会把首节点唤醒(公平锁),使其再次尝试获取同步状态。

2.1 同步状态state的维护

state是在AQS中维护的唯一的共享状态,用来实现同步器同步。相关源码如下所示:

/**
 * The synchronization state.
 */
private volatile int state;

/**
 * Returns the current value of synchronization state.
 * This operation has memory semantics of a {@code volatile} read.
 * @return current state value
 */
protected final int getState() {
    return state;
}

/**
 * Sets the value of synchronization state.
 * This operation has memory semantics of a {@code volatile} write.
 * @param newState the new state value
 */
protected final void setState(int newState) {
    state = newState;
}

/**
 * Atomically sets synchronization state to the given updated
 * value if the current state value equals the expected value.
 * This operation has memory semantics of a {@code volatile} read
 * and write.
 *
 * @param expect the expected value
 * @param update the new value
 * @return {@code true} if successful. False return indicates that the actual
 *         value was not equal to the expected value.
 */
protected final boolean compareAndSetState(int expect, int update) {
    // See below for intrinsics setup to support this
    return unsafe.compareAndSwapInt(this, stateOffset, expect, update);
}

state设计要点:

  1. state用volatile修饰,保证多线程中的可见性。
  2. getState()和setState()方法采用final修饰,限制AQS的子类重写它们。
  3. compareAndSetState()方法采用乐观锁思想的CAS算法,也是采用final修饰的,不允许子类重写。

2.2 Node节点

CLH同步队列中,一个节点表示一个线程,它保存着线程的引用(thread)、状态(waitStatus)、前驱节点(prev)、后继节点(next),condition队列的后续节点(nextWaiter)如下图:
在这里插入图片描述
waitStatus几种状态状态:
在这里插入图片描述

2.3 AQS原理图

我们结合state和Node节点知识给出AQS的原理图:
在这里插入图片描述

2.4 入队

既然说到了队列,那么肯定有入队和出队操作,AQS是如何实现的呢?先看源码:

private Node addWaiter(Node mode) {
    Node node = new Node(Thread.currentThread(), mode);
    // Try the fast path of enq; backup to full enq on failure
    Node pred = tail;
    if (pred != null) {
        node.prev = pred;
        if (compareAndSetTail(pred, node)) {
            pred.next = node;
            return node;
        }
    }
    enq(node);
    return node;
}

private Node enq(final Node node) {
    for (;;) {
        Node t = tail;
        if (t == null) { // Must initialize
            if (compareAndSetHead(new Node()))
                tail = head;
        } else {
            node.prev = t;
            if (compareAndSetTail(t, node)) {
                t.next = node;
                return t;
            }
        }
    }
}

首先是调用addWaiter()方法,通过CAS操作将新节点插入到当前队列末尾,要是插入成功则返回,否则调用enq()方法:先判断队尾元素是否存在,如果不存在则创建一个结点并让头尾指针同时指向该节点,之后再对新的节点执行插入操作。

注意这里的入队操作都是尾插法。

2.5 出队

CLH队列中首节点的线程释放同步状态后,将会唤醒它的后继节点(next),而后继节点将会在获取同步状态成功时将自己设置为首节点。可以看一下以下源码:

public final boolean release(int arg) {
    if (tryRelease(arg)) {
        Node h = head;
        if (h != null && h.waitStatus != 0)
            unparkSuccessor(h);
        return true;
    }
    return false;
}

private void unparkSuccessor(Node node) {
    /*
     * If status is negative (i.e., possibly needing signal) try
     * to clear in anticipation of signalling.  It is OK if this
     * fails or if status is changed by waiting thread.
     */
    int ws = node.waitStatus;
    if (ws < 0)
        compareAndSetWaitStatus(node, ws, 0);

    /*
     * Thread to unpark is held in successor, which is normally
     * just the next node.  But if cancelled or apparently null,
     * traverse backwards from tail to find the actual
     * non-cancelled successor.
     */
    Node s = node.next;
    // 队首元素的下一节点为null或下一节点的等待状态为已取消
    // 此时从队尾元素向前遍历,找到距队首元素最近且状态为未取消的节点
    if (s == null || s.waitStatus > 0) {
        s = null;
        for (Node t = tail; t != null && t != node; t = t.prev)
            if (t.waitStatus <= 0)
                s = t;
    }
    // 此处执行唤醒操作
    if (s != null)
        LockSupport.unpark(s.thread);
}

3 条件队列Condition

我们都知道,synchronized控制同步的时候,可以配合Object的wait()、notify(),notifyAll() 系列方法可以实现等待/通知模式。而Lock呢?它提供了条件Condition接口,配合await(),signal(),signalAll() 等方法也可以实现等待/通知机制。ConditionObject实现了Condition接口,给AQS提供条件变量的支持 。我们先来看下图:
在这里插入图片描述

ConditionObject队列与CLH队列的爱恨情仇:

  • 调用了await()方法的线程,会被加入到conditionObject等待队列中,并且唤醒CLH队列中head节点的下一个节点。
  • 线程在某个ConditionObject对象上调用了singnal()方法后,等待队列中的firstWaiter会被加入到AQS的CLH队列中,等待被唤醒。
  • 当线程调用unLock()方法释放锁时,CLH队列中的head节点的下一个节点(在本例中是firstWaiter),会被唤醒。

ConditionObject对象维护了一个单独的等待队列,AQS所维护的CLH队列是同步队列,它们节点类型相同,都是Node。

4 独占式锁

// 独占式获取同步状态,如果获取失败则插入同步队列进行等待
void acquire(int arg);
// 与acquire方法相同,但在同步队列中进行等待的时候可以检测中断
void acquireInterruptibly(int arg);
// 在acquireInterruptibly基础上增加了超时等待功能,在超时时间内没有获得同步状态返回false
boolean tryAcquireNanos(int arg, long nanosTimeout);
// 释放同步状态,该方法会唤醒在同步队列中的下一个节点
boolean release(int arg);

4.1 独占锁的获取

public final void acquire(int arg) {
    if (!tryAcquire(arg) &&
        acquireQueued(addWaiter(Node.EXCLUSIVE), arg))
        selfInterrupt();
}

final boolean acquireQueued(final Node node, int arg) {
    boolean failed = true;
    try {
        boolean interrupted = false;
        for (;;) {
            final Node p = node.predecessor();
            if (p == head && tryAcquire(arg)) {
                setHead(node);
                p.next = null; // help GC
                failed = false;
                return interrupted;
            }
            if (shouldParkAfterFailedAcquire(p, node) &&
                parkAndCheckInterrupt())
                interrupted = true;
        }
    } finally {
        if (failed)
            cancelAcquire(node);
    }
}

acquire()获得同步状态成功与否做了两件事情:1. 成功,则方法结束返回(逻辑与运算符&&的短路特性),2. 失败,则先调用addWaiter()入队,返回最新的队列作为调用acquireQueued()方法的参数。acquireQueued()判断当前节点的先驱元素是不是队首元素,如果是并且尝试获取锁成功则该节点获取锁成功并执行出队操作。注意p.next=null这句,并发的时候可能会有很多节点,如果节点获取到锁之后为了释放JVM内存需要将对象引用手动指向null。关于这点少侠之后会单独写一篇,如果不这么做,并发情况下可能会导致FULL GC发生。
独占锁的获取流程如下(图片来源网络,侵删):
在这里插入图片描述

4.2 独占锁的释放

public final boolean release(int arg) {
        if (tryRelease(arg)) {
            Node h = head;
            if (h != null && h.waitStatus != 0)
                unparkSuccessor(h);
            return true;
        }
        return false;
    }
    
private void unparkSuccessor(Node node) {
        /*
         * If status is negative (i.e., possibly needing signal) try
         * to clear in anticipation of signalling.  It is OK if this
         * fails or if status is changed by waiting thread.
         */
        int ws = node.waitStatus;
        if (ws < 0)
            node.compareAndSetWaitStatus(ws, 0);

        /*
         * Thread to unpark is held in successor, which is normally
         * just the next node.  But if cancelled or apparently null,
         * traverse backwards from tail to find the actual
         * non-cancelled successor.
         */
        Node s = node.next;
        if (s == null || s.waitStatus > 0) {
            s = null;
            for (Node p = tail; p != node && p != null; p = p.prev)
                if (p.waitStatus <= 0)
                    s = p;
        }
        if (s != null)
            LockSupport.unpark(s.thread);
    }

这段代码逻辑就比较容易理解了,如果同步状态释放成功(tryRelease返回true)则会执行if块中的代码,当head指向的头结点不为null,并且该节点的状态值不为0的话才会执行unparkSuccessor()方法。
通过源码的学习,现在我们知道:

  • 线程获取锁失败,线程被封装成Node进行入队操作,核心方法在于addWaiter()和enq(),同时enq()完成对同步队列的头结点初始化工作以及CAS操作失败的重试;
  • 线程获取锁是一个自旋的过程,当且仅当 当前节点的前驱节点是头结点并且成功获得同步状态时,节点出队即该节点引用的线程获得锁,否则,当不满足条件时就会调用LookSupport.park()方法使得线程阻塞;
  • 释放锁的时候会唤醒后继节点;

总体来说:在获取同步状态时,AQS维护一个同步队列,获取同步状态失败的线程会加入到队列中进行自旋;移除队列(或停止自旋)的条件是前驱节点是头结点并且成功获得了同步状态。在释放同步状态时,同步器会调用unparkSuccessor()方法唤醒后继节点。

4.3 可中断式获取锁(acquireInterruptibly方法)

lock相较于synchronized有一些更方便的特性,比如能响应中断以及超时等待等特性,现在我们依旧采用通过学习源码的方式来看看能够响应中断是怎么实现的。

public final void acquireInterruptibly(int arg)
            throws InterruptedException {
        if (Thread.interrupted())
            throw new InterruptedException();
        if (!tryAcquire(arg))
            doAcquireInterruptibly(arg);
    }
    
    private void doAcquireInterruptibly(int arg)
        throws InterruptedException {
        final Node node = addWaiter(Node.EXCLUSIVE);
        try {
            for (;;) {
                final Node p = node.predecessor();
                if (p == head && tryAcquire(arg)) {
                    setHead(node);
                    p.next = null; // help GC
                    return;
                }
                if (shouldParkAfterFailedAcquire(p, node) &&
                    parkAndCheckInterrupt())
                    throw new InterruptedException();
            }
        } catch (Throwable t) {
            cancelAcquire(node);
            throw t;
        }
    }

现在看这段代码就很轻松了吧,与acquire方法逻辑几乎一致,唯一的区别是当parkAndCheckInterrupt返回true时,即线程阻塞时该线程被中断,代码抛出被中断异常。

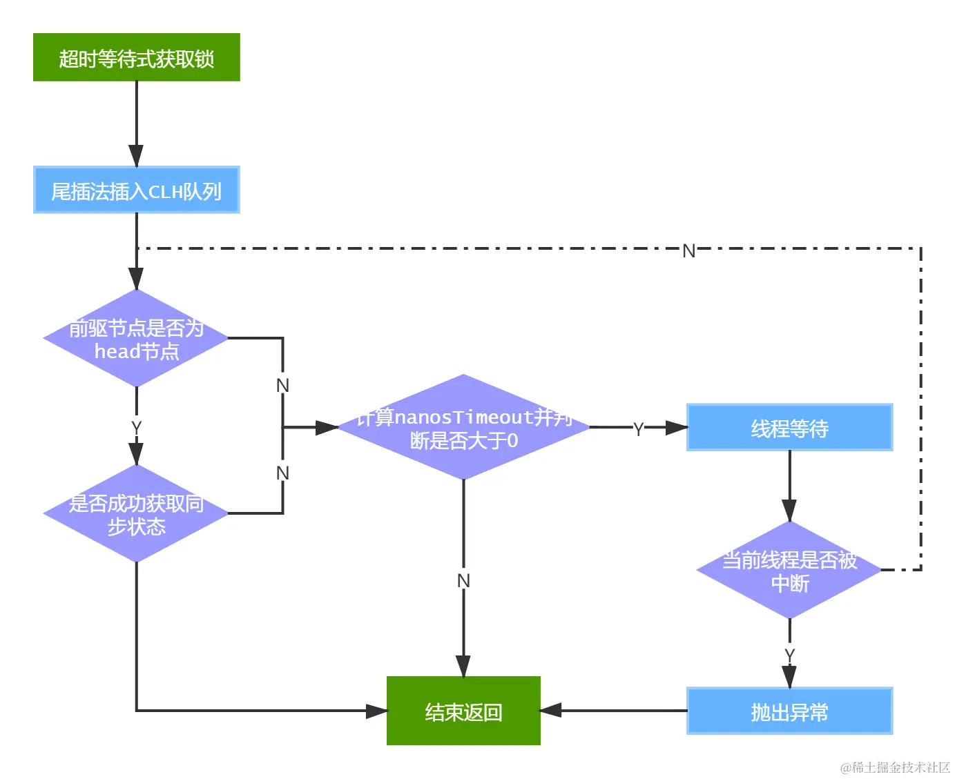
4.4 超时等待式获取锁(tryAcquireNanos()方法)

通过调用lock.tryLock(timeout,TimeUnit)方式达到超时等待获取锁的效果,该方法会在三种情况下才会返回:

  • 在超时时间内,当前线程成功获取了锁;
  • 当前线程在超时时间内被中断;
  • 超时时间结束,仍未获得锁返回false。

附上tryAcquireNanos()方法的源码实现:

public final boolean tryAcquireNanos(int arg, long nanosTimeout)
        throws InterruptedException {
    if (Thread.interrupted())
        throw new InterruptedException();
    return tryAcquire(arg) ||
		//实现超时等待的效果
        doAcquireNanos(arg, nanosTimeout);
}

private boolean doAcquireNanos(int arg, long nanosTimeout)
        throws InterruptedException {
    if (nanosTimeout <= 0L)
        return false;
    final long deadline = System.nanoTime() + nanosTimeout;
    final Node node = addWaiter(Node.EXCLUSIVE);
    boolean failed = true;
    try {
        for (;;) {
            final Node p = node.predecessor();
            if (p == head && tryAcquire(arg)) {
                setHead(node);
                p.next = null; // help GC
                failed = false;
                return true;
            }
            nanosTimeout = deadline - System.nanoTime();
            if (nanosTimeout <= 0L)
                return false;
            if (shouldParkAfterFailedAcquire(p, node) &&
                nanosTimeout > spinForTimeoutThreshold)
                LockSupport.parkNanos(this, nanosTimeout);
            if (Thread.interrupted())
                throw new InterruptedException();
        }
    } finally {
        if (failed)
            cancelAcquire(node);
    }
}

代码逻辑图如下:
在这里插入图片描述

5 共享式锁

// 共享式获取同步状态,与独占式的区别在于同一时刻有多个线程获取同步状态;
void acquireShared(int arg);
// 在acquireShared方法基础上增加了能响应中断的功能;
void acquireSharedInterruptibly(int arg);
// 在acquireSharedInterruptibly基础上增加了超时等待的功能;
boolean tryAcquireSharedNanos(int arg, long nanosTimeout);
// 共享式释放同步状态
boolean releaseShared(int arg);

5.1 共享锁的获取(acquireShared())

首先来看下实现源码:

public final void acquireShared(int arg) {
    if (tryAcquireShared(arg) < 0)
        doAcquireShared(arg);
}

private void doAcquireShared(int arg) {
    final Node node = addWaiter(Node.SHARED);
    boolean failed = true;
    try {
        boolean interrupted = false;
        for (;;) {
            final Node p = node.predecessor();
            if (p == head) {
                int r = tryAcquireShared(arg);
                if (r >= 0) {
                    setHeadAndPropagate(node, r);
                    p.next = null; // help GC
                    if (interrupted)
                        selfInterrupt();
                    failed = false;
                    return;
                }
            }
            if (shouldParkAfterFailedAcquire(p, node) &&
                parkAndCheckInterrupt())
                interrupted = true;
        }
    } finally {
        if (failed)
            cancelAcquire(node);
    }
}

这段源码的逻辑很容易理解,在该方法中会首先调用tryAcquireShared方法,tryAcquireShared返回值是一个int类型,当返回值为大于等于0的时候方法结束说明获得成功获取锁,否则,表明获取同步状态失败即所引用的线程获取锁失败,会执行doAcquireShared()方法,注意该方法里的自旋过程中能够退出的条件是当前节点的前驱节点是头结点并且tryAcquireShared(arg)返回值大于等于0即能成功获得同步状态

5.2 共享锁的释放(releaseShared())

public final boolean releaseShared(int arg) {
    if (tryReleaseShared(arg)) {
        doReleaseShared();
        return true;
    }
    return false;
}

private void doReleaseShared() {
    /*
     * Ensure that a release propagates, even if there are other
     * in-progress acquires/releases.  This proceeds in the usual
     * way of trying to unparkSuccessor of head if it needs
     * signal. But if it does not, status is set to PROPAGATE to
     * ensure that upon release, propagation continues.
     * Additionally, we must loop in case a new node is added
     * while we are doing this. Also, unlike other uses of
     * unparkSuccessor, we need to know if CAS to reset status
     * fails, if so rechecking.
     */
    for (;;) {
        Node h = head;
        if (h != null && h != tail) {
            int ws = h.waitStatus;
            if (ws == Node.SIGNAL) {
                if (!compareAndSetWaitStatus(h, Node.SIGNAL, 0))
                    continue;            // loop to recheck cases
                unparkSuccessor(h);
            }
            else if (ws == 0 &&
                     !compareAndSetWaitStatus(h, 0, Node.PROPAGATE))
                continue;                // loop on failed CAS
        }
        if (h == head)                   // loop if head changed
            break;
    }
}

这段代码跟独占式锁释放过程有点点不同,在共享式锁的释放过程中,对于能够支持多个线程同时访问的并发组件,必须保证多个线程能够安全的释放同步状态,这里采用的CAS保证,当CAS操作失败continue,在下一次循环中进行重试。

5.3 可中断(acquireSharedInterruptibly()方法),超时等待(tryAcquireSharedNanos()方法)

关于可中断锁以及超时等待的特性其实现和独占式锁可中断获取锁以及超时等待的实现几乎一致,少侠建议读者们结合源码自己深入的理解一下。

6 小结

关于AQS的面试点主要包含以下几点:

  1. state 状态的维护。
  2. CLH队列
  3. ConditionObject通知
  4. 模板方法设计模式
  5. 独占与共享模式。
  6. 自定义同步器。
  7. AQS全家桶的一些延伸,如:ReentrantLock等。

点点关注,不会迷路