背景
最近在做管理系统的时候我还不会用Vue,时间紧任务重就先用J2EE那套,利用layUI先实现了。现在从头学习前后端分离技术来搞,在做的过程中对CSS和HTML5的基础语法都已经全忘了,正好总结一下,其实也没有什么好总结,就是一个搜集一下语法手册,用的时候方便查查。我也顺便弄明白了一个事情,就是到底人们常说的H5到底是什么,当我从知乎上看明白后,心中一万个草拟吗奔腾而过。如果你有幸读到我这篇文章了,一定要记住H5一定不等于HTML5。H5你可以理解成是HTML5+JavaScript+CSS样式做出的效果。只是开始人们不懂,或者媒体渲染,导致大家的感官上H5=HTML5。这个所谓的H5也仅仅是中国编程界有,外国同行中没有。我认为你叫它大前端就是最准确的定位。
CSS手册大全
- w3cschool是我比较喜欢的一个网站,里面的很全,废话不说上地址:www.w3cschool.cn/cssref/css3…,顺便截几张图。
- 这个属性是我比较喜欢的。一般我们都是先从网上搜索一个别人做好的效果,拿过来直接用,然后再根据实际需要慢慢调样式,这个时候如果不了解它到底有多少属性,总感觉就是解决了一个问题而已,达不到学习知识的效果。
HTML5语法大全
- 直接上地址:www.w3cschool.cn/html5/
- HTML5的语法规范,记得在HTML5以前写页面,HTML的头是非常大的,现在看着轻松多了。如果你的页面一直是这么写的,那恭喜你已经悄悄开始h5很长时间了,只是你还不知道而已。
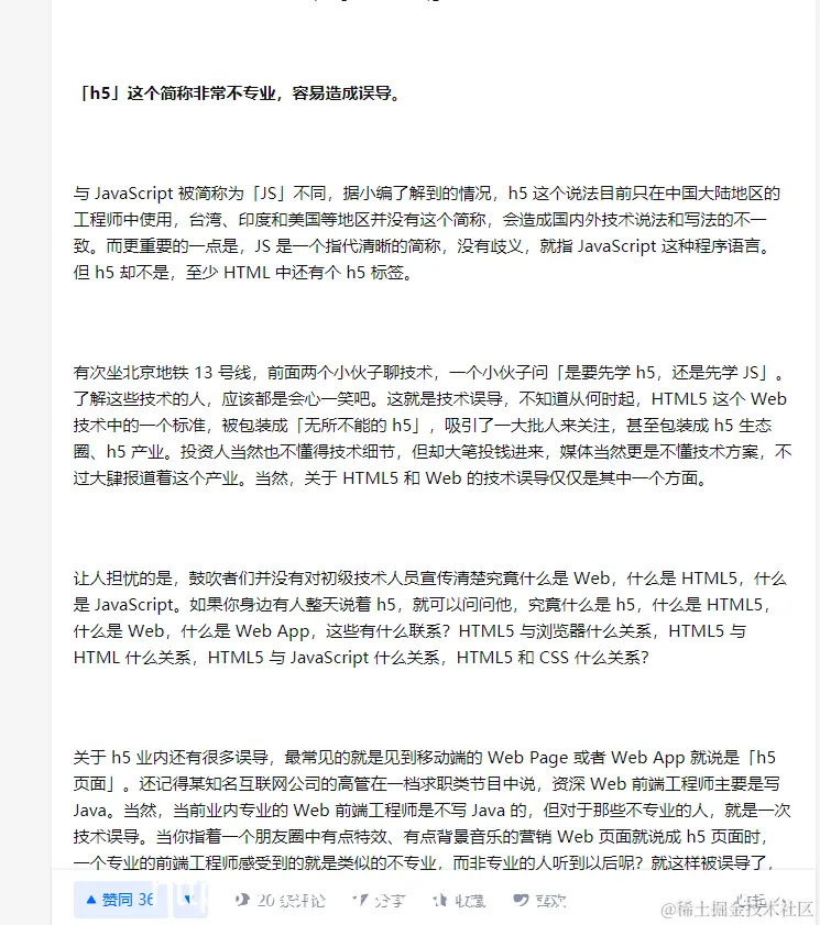
H5跟HTML5的区别
- 笔者的个人观点是:人们口中的H5就是大前端,真正的H5就是HTML的第五个版本。
- 看到H5的梗,让我也想起微服务的梗,当年我招人面试的时候,面试者说会使用springboot,就是在做微服务一样。
- 下面是知乎上我认为解释的比较通俗的,给大家截图
总结
- 收藏两个网址,查漏补缺,忘了的时候随手翻翻。
- 做技术一定要纯粹,千万不要想当然。