Android: Gradle Plugin 实现编译过程中 MainDex 文件的方法数打印

1,684 阅读2分钟

前言

本次需求是实现对 MainDex 文件的方法数的打印,避免项目遇到方法数超过 65536 的问题,需要提前对 Dex 文件的方法数预警。大部分 Android 开发者都知道一旦出现 Dex 方法数超过限制,按照官方的建议配置就可以解决问题,但对 Classes.dex 文件生成流程可能都会忽略。根据这次的需求,我们就来深入探索一下整体的构建流程吧。

复现 64K 引用限制场景

首先得造一个能够复现问题的环境,最直接快捷的办法就是新建一个 Demo 项目,添加一堆第三方依赖库,三方库的代码会一并被编译构建为 apk,把 minSdkVersion 设置到 20 或更低版本,在 Gradle 构建的过程中如果某个 Dex 文件超过限制,就会出现构建异常,并有相应的异常信息提示。

AGPBI: {"kind":"error","text":"Cannot fit requested classes in a single dex file (# methods: 71086 > 65536)","sources":[{}],"tool":"D8"}
com.android.builder.dexing.DexArchiveMergerException: Error while merging dex archives: 
The number of method references in a .dex file cannot exceed 64K.
Learn how to resolve this issue at https://developer.android.com/tools/building/multidex.html
	at com.android.builder.dexing.D8DexArchiveMerger.getExceptionToRethrow(D8DexArchiveMerger.java:132)
	at com.android.builder.dexing.D8DexArchiveMerger.mergeDexArchives(D8DexArchiveMerger.java:119)
	at com.android.build.gradle.internal.transforms.DexMergerTransformCallable.call(DexMergerTransformCallable.java:102)
	at com.android.build.gradle.internal.tasks.DexMergingTaskRunnable.run(DexMergingTask.kt:432)
... more
-------------------------------------------------------------------------
Caused by: com.android.tools.r8.utils.b: Cannot fit requested classes in a single dex file (# methods: 71086 > 65536)
	at com.android.tools.r8.utils.T0.error(SourceFile:1)
	at com.android.tools.r8.utils.T0.a(SourceFile:2)
	at com.android.tools.r8.dex.P.a(SourceFile:746)
	at com.android.tools.r8.dex.P$h.a(SourceFile:7)
	at com.android.tools.r8.dex.b.a(SourceFile:14)
	at com.android.tools.r8.dex.b.b(SourceFile:25)
	at com.android.tools.r8.D8.d(D8.java:133)
	at com.android.tools.r8.D8.b(D8.java:1)
	at com.android.tools.r8.utils.Y.a(SourceFile:36)
	... 38 more

关键的 Log 信息如下,顺着异常信息开始寻找源码对应的出处。

  • The number of method references in a .dex file cannot exceed 64K.
  • Cannot fit requested classes in a single dex file (# methods: 71086 > 65536)

报错出自 D8DexArchiveMerger.java 132 行,然而 Android Studio 中直接搜索该类无果,在 Android Code Search 看了下是在 build-system 中的,那就准备下载源码到本地看看。

先是在 GitHub 找到的这个库 adt-tools-base 汇总了 build 相关的代码库,后来了解到其实这部分代码就是 Android 项目根目录下 build.gradle 文件中依赖的 Android Gradle Plugin,这里就涉及到了一个比较模糊的概念 Android Build Tools 和 Gradle 的关系

  • Gradle:我们通常用到的 Gradle 的版本,是在 gradle-wrapper.properties 中指定的:
#Fri Mar 19 00:27:32 CST 2021
distributionBase=GRADLE_USER_HOME
distributionPath=wrapper/dists
zipStoreBase=GRADLE_USER_HOME
zipStorePath=wrapper/dists
distributionUrl=https\://services.gradle.org/distributions/gradle-6.7.1-all.zip
  • Android Gradle Plugin:实际上是专为 Android 编写的一个 Gradle 插件,这也是为什么我们需要在项目根目录的 build.gradle 中将其作为依赖引用,这和 Gradle 引用其他插件的方式一致:
// project/build.gradle
buildscript {
    dependencies {
      	// Android Gradle Plugin 版本,该版本号通常和 Android Studio 的版本号一致
        // 也可以独立于项目中,后面实现插件的时候会用到
        classpath 'com.android.tools.build:gradle:4.1.2'
    }
}

解决了上面的疑问后,我们回到主线,既然要解决打印 DEX 方法数,就涉及到了本次需求的概念问题:

概念问题

  • 什么是 DEX

    类似 JVM 解析 class 文件,我们编写的 .java/.kt/.groovy 文件编译器最终都会编译为 .class 文件,而 Android 中又最终会通过工具把 .class 文件转为 DEX 字节码文件供 ART/Dalvik 虚拟机使用,ART 还会涉及到 dex2oat

  • 什么是 D8

    d8 是一种命令行工具,Android Studio 和 Android Gradle 插件使用该工具来将项目的 Java 字节码编译为在 Android 设备上运行的 DEX 字节码,该工具支持您在应用的代码中使用 Java 8 语言功能。

    d8 还作为独立工具纳入了 Android 构建工具 28.0.1 及更高版本中:android_sdk/build-tools/version/

  • 什么是 R8

    R8 其实有两种概念:R8 工具R8 项目

    R8 工具:实际是 R8 Shrinker/Compiler,用于优化、压缩 java 字节码的工具

    R8 项目:实际是 Google 开源的包含了 D8 工具和 R8 工具的项目

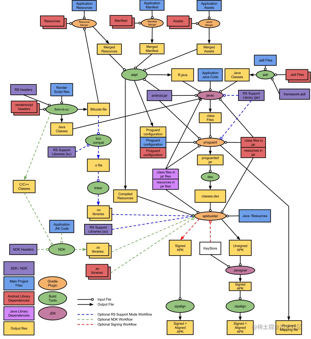
  • Android 的编译流程

    一张图胜过千言万语:

Android Build Process.svg

  • 如何实现自定义的 Gradle Plugin

    实现 Gradle Plugin 有三种方式:

    • 方式 1:在 Build.gradle 脚本中
    • 方式 2:BuildSrc 项目
    • 方式 3:单独的 Plugin 形态

    具体的插件实现方式 Gradle 官网的手册已经很简洁易懂了。目前我用的是第 2 种方式 buildSrc,后续会以单独的项目的方式抽离出来上传到 maven

在了解了相关的概念之后,大概的方案也能想到几个:

方案设计

  • 方案 1:编译过程中分析 -- 直接修改 D8.jar 源码实现
  • 方案 2:编译过程后分析 -- 提取 apk 中的 Dex 文件
  • 方案 3:编译过程中分析 -- Hook 相对应的 Gradle 构建 task

因为时间按照 2~3 天规划的,方案的可行性是很重要的,首当其冲的是要先实现普通 Dex 文件的方法打印,再过滤 Main Dex 文件打印即可,于是也决定了我们的核心问题:

核心问题

  • i. 如何解析 DEX 文件,实现方法数的打印
  • ii. 如何找到编译 DEX 文件的切入点,哪个流程时间取到 DEX 文件

i. 如何解析 DEX 文件,实现方法数的打印

我当时能够想到的是先了解了 DEX 文件结构看是否能有线索,因为既然能通过 D8 工具编译为 DEX 文件,那文件结构的代码应该能在其中探个究竟,果不其然被我找到了,并且发现了新大陆,举个例子,在 Android/SDK/tools/lib 中有很多很实用的工具都是以 jar 的工具包形式存在的,那么对应这些工具包的源码往往能够帮助我们解决很多问题。而且后来翻官方文档的时候,在 User Guide 中也提到了相关工具的使用。然后再品品,凡是 Android Studio 有的功能,理论上来说我们都是可以通过这种方式去找到相关工具库,只要是开源的总是可以找到的。接着让我惊喜的事情一件又一件:

  1. DexDisassembler.java 类中可以看到 DexBackedDexFile.java

  2. 通过 DexBackedDexFile.java 我找到了smali

  3. 我在 smali 源码中找到了 Dex 文件的解析实现 DexFileFactory.java,并将相关代码拆了出来,通过 HeaderItem.java 这个类可以实现 Dex 文件结构信息的获取,拿到 Dex 的大部分信息:

    getClassCount
    getClassOffset
    getFieldCount
    getHeaderSize
    getMagicForApi
    getMagicForDexVersion
    getMapOffset
    getMethodCount
    getVersion
    ...
    

这样就解决了 Dex 文件解析的问题,并且 DexFileFactory 同时支持 .dex/.apk/oat 文件的解析😁。

ii. 如何找到编译 DEX 文件的切入点,哪个流程时间取到 DEX 文件

关于这个问题,就得撸源码,硬着头皮看源码实现,找到 Gradle building 的入口实现类TaskManager.java

类中可以看到几个关键的方法:

  • createPostCompilationTasks()

    /**
     * Creates the post-compilation tasks for the given Variant.
     *
     * <p>These tasks create the dex file from the .class files, plus optional intermediary steps
     * like proguard and jacoco
     */
    

    该方法内部包含了很重要的几个点:

    • 对自定义 Transform List 的处理,AGP 1.5 以后提供了 Transform API 给开发者用于插入很多预处理方法,以实现编译过程中对 class 文件的改动,这个过程是发生在 class 文件转换为 Dex 文件之前的
    • Shrinking 环节
    • 脱糖环节
    • 确定 Multi-Dex 的类型,MultiDex 有三种类型,定义在 com.android.builder.dexing.DexingType 枚举类中
      • MONO_DEX:不启用 multidex,最终只会生成一个 DEX 文件

      • LEGACY_MULTIDEX:启用 multidex,min sdk 版本 < 21,会有多个 Dex 文件,命名规则:classes.dex, classes2.dex, classes3.dex …

      • NATIVE_MULTIDEX:启用 multidex,min sdk 版本 >= 21

      注:在 DexArchiveMerger.javamergeDexArchives() 方法中也有相关的解释:

      - if it is {@link DexingType#MONO_DEX}, a single dex file is written, named classes.dex
      - if it is {@link DexingType#LEGACY_MULTIDEX}, there can be more than 1 dex files. Files
      are named classes.dex, classes2.dex, classes3.dex etc. In this mode, path to a file
      containing the list of classes to be placed in the main dex file must be specified.
      - if it is {@link DexingType#NATIVE_MULTIDEX}, there can be 1 or more dex files.
      
  • createDexTasks(){ createDexMergingTasks() }

    /**
     * Creates tasks used for DEX generation. This will use an incremental pipeline that uses dex
     * archives in order to enable incremental dexing support.
     */
    

方法内部通过判断 dexingType 类型后,通过 taskFactory.register(configAction: DexMergingTask.CreationAction) 唤起 DexMergingTask,而这个 DexMergingTask.kt 就是我们这次切入点的主角。在 App 构建过程中,我们能够看到几个和 dex 相关的 task:

  • mergeDex${variant}
  • mergeExtDex${variant}
  • mergeLibDex${variant}
  • mergeProjectDex${variant}

这几个 task 其实就是 DexMergeTask,只是在 Gradle 中的任务名是根据职能命名的。通过下面的源码分析流程,我们就可以得到想要的答案了:

// com/android/build/gradle/internal/tasks/DexMergingTask.kt
override fun doTaskAction(inputChanges: InputChanges) {
    // TODO(132615300) Make this task incremental
  	// 在这里调用了 DexMergingTaskRunnable
    getWorkerFacadeWithWorkers().use {
        it.submit(
            DexMergingTaskRunnable::class.java,
            DexMergingParams(
                dexingType.get(),
                errorFormatMode.get(),
                dexMerger.get(),
                minSdkVersion.get(),
                debuggable.get(),
                mergingThreshold.get(),
                mainDexListFile.orNull?.asFile,
                dexFiles.files,
                fileDependencyDexFiles.orNull?.asFile,
                outputDir.get().asFile
            )
        )
    }
	  //... 代码省略
}

/** Delegate for [DexMergingTask]. It contains all logic for merging dex files. */
// 注释说的很清楚了,这是 DexMergingTask 的代理类,包含了 dex 文件合并的所有逻辑 
class DexMergingTaskRunnable @Inject constructor(
    private val params: DexMergingParams
) : Runnable {

    override fun run() {
        //... 代码省略
        var processOutput: ProcessOutput? = null
        try {
            processOutput = outputHandler.createOutput()
		        //... 代码省略
            val allDexFiles = lazy { getAllRegularFiles(dexFiles) }
            if (dexFiles.size >= params.mergingThreshold
                || allDexFiles.value.size >= params.mergingThreshold) {
              	// 关键,内部会判断是 D8 还是 DX,最终确定 ArchiveMerger,见 69 行
                DexMergerTransformCallable(
                    messageReceiver,
                    params.dexingType,
                    processOutput,
                    params.outputDir,
                    dexFiles.map { it.toPath() }.iterator(),
                    params.mainDexListFile?.toPath(),
                    forkJoinPool,
                    params.dexMerger,
                    params.minSdkVersion,
                    params.isDebuggable
                ).call()
            } else {
              //... 代码省略
            }
        } catch (e: Exception) {
        	//... 代码省略
        } finally {
          //... 代码省略
        }
    }
}
// ---------------------------------------------------------------------------

// com/android/build/gradle/internal/transforms/DexMergerTransformCallable.java
/**
 * Helper class to invoke the {@link com.android.builder.dexing.DexArchiveMerger} used to merge dex archives.
 */
public class DexMergerTransformCallable implements Callable<Void> {
		//... 代码省略
    @Override
    public Void call() throws Exception {
        DexArchiveMerger merger;
        switch (dexMerger) {
            case DX:
                DxContext dxContext =
                        new DxContext(
                                processOutput.getStandardOutput(), processOutput.getErrorOutput());
                merger = DexArchiveMerger.createDxDexMerger(dxContext, forkJoinPool, isDebuggable);
                break;
            case D8:
                int d8MinSdkVersion = minSdkVersion;
                //... 代码省略
                merger =
                        DexArchiveMerger.createD8DexMerger(
                                messageReceiver, d8MinSdkVersion, isDebuggable, forkJoinPool);
                break;
            default:
                throw new AssertionError("Unknown dex merger " + dexMerger.name());
        }

        merger.mergeDexArchives(dexArchives, dexOutputDir.toPath(), mainDexList, dexingType);
        return null;
    }
		//... 代码省略
}

// com/android/builder/dexing/D8DexArchiveMerger.java
final class D8DexArchiveMerger implements DexArchiveMerger {
	  //... 代码省略
    @Override
    public void mergeDexArchives(
            @NonNull Iterator<Path> inputs,
            @NonNull Path outputDir,
            @Nullable Path mainDexClasses,
            @NonNull DexingType dexingType)
            throws DexArchiveMergerException {
        //... 代码省略
        // 看到这里是不是很熟悉了,这就是方法数超长报错的 Diagnostics Handler,见 154 行
        D8DiagnosticsHandler d8DiagnosticsHandler = new InterceptingDiagnosticsHandler();
        D8Command.Builder builder = D8Command.builder(d8DiagnosticsHandler);
        builder.setDisableDesugaring(true);
        builder.setIncludeClassesChecksum(compilationMode == CompilationMode.DEBUG);

        for (Path input : inputsList) {
            try (DexArchive archive = DexArchives.fromInput(input)) {
                for (DexArchiveEntry dexArchiveEntry : archive.getFiles()) {
                    builder.addDexProgramData(
                            dexArchiveEntry.getDexFileContent(),
                            D8DiagnosticsHandler.getOrigin(dexArchiveEntry));
                }
            } catch (IOException e) {
                throw getExceptionToRethrow(e, d8DiagnosticsHandler);
            }
        }
        try {
            if (mainDexClasses != null) {
                builder.addMainDexListFiles(mainDexClasses);
            }
            builder.setMinApiLevel(minSdkVersion)
                    .setMode(compilationMode)
                    .setOutput(outputDir, OutputMode.DexIndexed)
                    .setDisableDesugaring(true)
                    .setIntermediate(false);
          	// 关键调用
            D8.run(builder.build(), forkJoinPool);
        } catch (CompilationFailedException e) {
            throw getExceptionToRethrow(e, d8DiagnosticsHandler);
        }
    }

    @NonNull
    private DexArchiveMergerException getExceptionToRethrow(
            @NonNull Throwable t,
            D8DiagnosticsHandler d8DiagnosticsHandler) {
        StringBuilder msg = new StringBuilder("Error while merging dex archives: ");
        for (String hint : d8DiagnosticsHandler.getPendingHints()) {
            msg.append(System.lineSeparator());
            msg.append(hint);
        }
        return new DexArchiveMergerException(msg.toString(), t);
    }


    private class InterceptingDiagnosticsHandler extends D8DiagnosticsHandler {
        public InterceptingDiagnosticsHandler() {
            super(D8DexArchiveMerger.this.messageReceiver);
        }

        @Override
        protected Message convertToMessage(Message.Kind kind, Diagnostic diagnostic) {

            if (diagnostic.getDiagnosticMessage().startsWith(ERROR_MULTIDEX)) {
              	// 这个就是方法超长提示的 String Message 见 178 行
                addHint(DexParser.DEX_LIMIT_EXCEEDED_ERROR);
            }

            if (diagnostic instanceof DuplicateTypesDiagnostic) {
                addHint(diagnostic.getDiagnosticMessage());
                addHint(ERROR_DUPLICATE_HELP_PAGE);
            }

            return super.convertToMessage(kind, diagnostic);
        }
    }
}

// com/android/ide/common/blame/parser/DexParser.java
public class DexParser implements PatternAwareOutputParser {
  	public static final String DEX_LIMIT_EXCEEDED_ERROR =
            "The number of method references in a .dex file cannot exceed 64K.\n"
                    + "Learn how to resolve this issue at "
                    + "https://developer.android.com/tools/building/multidex.html";

}

上面这串代码比较长,但是包含了整个 DexMergingTask 和引用类的核心逻辑代码块,我们再简单梳理一下流程:

  1. 第 4 行,DexMergingTask 将 DexMergingTaskRunnable 整个 Runnable 提交给 Worker 进行异步处理
  2. 第 41 行,DexMergingTaskRunnable 实际执行了 DexMergerTransformCallable.call()
  3. 第 91 行,通过判断应该使用哪个 Merger 后(DX或D8)执行 merger.mergeDexArchives()
  4. 第 136 行,D8DexArchiveMerger 最终调用了 D8.run(),通过这里把准备好的数据源交给 D8 去处理,也同时会在下方进行回调,整个 MergeTask 就执行完毕了,当这个 Task 执行完成后,我们就可以对其进行 hook 拿到 Dex 文件的输出路径,打印 Dex 文件即可

总结

通过这个流程我们得知上述的几个 mergeXXXTask 就是我们的切入点,那么核心问题都解决了,就开始写代码吧,我的想法是实现一个 Gradle 插件,通过插件 Hook 这几个 mergeTask 得到 dex 文件路径,接下来是想要 Main Dex 还是所有文件都打印,或者加入预警代码就都好说了。这时候会发现,实际方案 2、3 我们都已经可以实现了,方案 1 因为涉及到替换开发环境的 jar 包,侵入性太强,不推荐这么做。而方案 3 是我们这次最佳选择。

由于对 Groovy 语法 和 Gradle Plugin 的实现不熟悉,在这里只能参考 Tinker 和其他一些 Plugin 来照葫芦画瓢,一点点把代码逻辑捋清晰后,就实现了编译过程中 Dex 文件的方法数打印,整篇文章也匆匆完结。不过后续还剩下代码重构,各种极端情况的考虑以及接入难度简化等工作需要收尾,再接再厉。

代码实现

Gradle Plugin 实现代码:

package com.raomengyang.plugin

import com.android.build.gradle.api.ApkVariant
import com.android.build.gradle.internal.tasks.DexMergingTask
import org.gradle.api.Plugin
import org.gradle.api.Project
import org.gradle.api.file.DirectoryProperty
import org.gradle.internal.impldep.org.apache.maven.plugin.PluginExecutionException
import org.jf.DexFileUtil
import org.jf.dexlib2.dexbacked.raw.HeaderItem

class DexParserPlugin implements Plugin<Project> {

    Project project

    @Override
    void apply(Project project) {
        this.project = project
        println "DexParserPlugin start"
        if (!project.plugins.hasPlugin("com.android.application")) {
            throw new PluginExecutionException(
                    "'com.android.application' plugin must be applied", null)
        }
        project.afterEvaluate {
            project.android.applicationVariants.all { ApkVariant variant ->
                project.tasks.findAll {
                    println "all task: ${it.name}"
                }
                checkDexTask(variant, project, "mergeDex")
                checkDexTask(variant, project, "mergeExtDex")
                checkDexTask(variant, project, "mergeLibDex")
                variant.outputs.each { variantOutput ->
                    if (variantOutput != null && variantOutput.getOutputFile() != null && variantOutput.getOutputFile().exists()) {
                        def api = variant.getPackageApplicationProvider().get().getTargetApi()
                        println "api:${api}"
                        // api 需要根据 dex 的编译版本传参
                        // dex 文件的 magic numbers 确认 api 是哪个版本,如: number: 37 -> api: 25
                        HeaderItem headerItem = (HeaderItem) DexFileUtil.loadDexFile(variantOutput.getOutputFile().getAbsolutePath(), api != null ? api : 25)
                        int methodCount = headerItem.getMethodCount()
                        int methodOffset = headerItem.getMethodOffset()
                        int headerSize = headerItem.getHeaderSize()
                        int classCount = headerItem.getClassCount()
                        System.out.println("loadDexFile: apk methodCount: $methodCount, methodOffset:$methodOffset, headerSize:$headerSize, classCount:$classCount")
                    }
                }
            }
        }
    }

    void checkDexTask(ApkVariant variant, Project project, String taskName) {
        def mergeDexTaskName = "$taskName${variant.name.capitalize()}"
        DexMergingTask mergeDexTask = project.tasks.findByName(mergeDexTaskName)
        if (mergeDexTask != null) {
            mergeDexTask.doLast {
                DirectoryProperty outputDir = mergeDexTask.getOutputDir()
                def outputGet = outputDir.get()
                File asFile = outputGet.asFile
                if (asFile.isDirectory()) {
                    String[] dexPaths = asFile.list()
                    dexPaths.each { dexPath ->
                        String dexAbsPath = asFile.getPath() + File.separator + dexPath
                        HeaderItem headerItem = (HeaderItem) DexFileUtil.loadDexFile(dexAbsPath, 25)
                        int methodCount = headerItem.getMethodCount()
                        int methodOffset = headerItem.getMethodOffset()
                        int headerSize = headerItem.getHeaderSize()
                        int classCount = headerItem.getClassCount()
                        System.out.println("loadDexFile:${dexAbsPath},\n methodCount: $methodCount, methodOffset:$methodOffset, headerSize:$headerSize, classCount:$classCount")
                    }
                }
            }
        }
    }
}


打印结果:

WX20210324-205214@2x.png

实现过程中的坑

  • 一开始没有代码量较多的编译环境,复现问题比较浪费时间

  • 网络环境问题,无法编译 D8.jar

  • 其他注意事项

    • Dex 文件的版本与 Android API 对应关系,因为 Dex 文件有版本之分,解析时需要注意对应的版本关系
    // Dex version 036 skipped because of an old dalvik bug on some versions
    // of android where dex files with that version number would erroneously
    // be accepted and run. See: art/runtime/dex_file.cc
    
    // V037 was introduced in API LEVEL 24
    public static final byte[] DEX_FILE_MAGIC_v037 =
    "dex\n037\0".getBytes(StandardCharsets.US_ASCII);
    
    // V038 was introduced in API LEVEL 26
    public static final byte[] DEX_FILE_MAGIC_v038 =
    "dex\n038\0".getBytes(StandardCharsets.US_ASCII);
    
    // V039 was introduced in API LEVEL 28
    public static final byte[] DEX_FILE_MAGIC_v039 =
    "dex\n039\0".getBytes(StandardCharsets.US_ASCII);
    
    

参考