Zookeeper作为Dubbo服务治理中心

175 阅读3分钟

Zookeeper作为Dubbo服务治理中心

前言

前几天被人问到这样的一个问题:当我们使用Zookeeper作为Dubbo的注册中心时,我们如果启动新的服务提供者怎么被其他节点检测到,我们都知道节点的注册信息都会放在一个服务清单里面,所以这个问题可以理解为Zookeeper是怎么样创建并维护这个服务清单的?

分布式可参考我的博客:溪源的Java笔记—分布式

微服务可参考我的博客:溪源的Java笔记—微服务

正文

Zookeeper作为Dubbo服务治理中心

  • 首先我们要知道Zookeeper提供了一给类似于Linux文件系统的树状结构(可认为是轻量级的内存文件系统,但是适合寸少量信息,如元数据),同时提供了对于每个节点的监控与通知机制;
  • Zookeeper作为注册中心就是基于这个轻量级的文件系统实现;

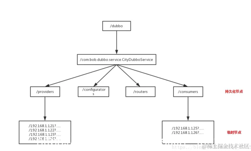
我们假设服务提供者接口是: com.bob.dubbo.service.CityDubboService,那么Zookeeper就会创建如下路径,/dubbo/com.bob.dubbo.service.CityDubboService/providers/providerURL

  • 第一层节点:根结点默认为dubbo
  • 第二层节点:服务节点全路径com.bob.dubbo.service.CityDubboService
  • 第三层节点:服务目录,包括providers(提供者目录),consumers(消费者目录),configurators(配置目录),routers(路由目录)
  • 第四次节点(临时):providerURL具体服务节点,节点名为具体的 URL 字符串:如dubbo://IP:12345/com.bob.dubbo.service.CityDubboService?xx=xx

在这里插入图片描述

Dubbo RPC 基于Zookeeper的服务注册、发现过程如下:

  1. 服务提供者启动时,会将其服务名称,IP地址注册到配置中心。
  2. 服务消费者在第一次调用服务时,会通过注册中心找到相应的服务的IP地址列表,并缓存到本地,以供后续使用。当消费者调用服务时,不会再去请求注册中心,而是直接通过负载均衡算法从IP列表中取一个服务提供者的服务器调用服务。(所以注册中心全部宕掉,服务提供者和消费者仍可以通过本地缓存通讯)
  3. 当服务提供者的某台服务器宕机或下线时,相应的IP会从服务提供者IP列表中移除。同时,注册中心会将新的服务IP地址列表发送给服务消费者机器,缓存在消费者本机。(服务提供者无状态,任一台 宕机后,不影响使用,会切换其它正常的节点)
  4. 当某个服务的所有服务器都下线了,那么这个服务也就下线了。
  5. 同样,当服务提供者的某台服务器上线时,注册中心会将新的服务IP地址列表发送给服务消费者机器,缓存在消费者本机。
  6. 服务提供方可以根据服务消费者的数量来作为服务下线的依据。

Zookeeper作为服务治理中心的劣势:

  • 当注册中心的服务规模超过一定数量的时候,zk性能上不支持很高的tpsTCP长连接;
  • Zookeeper采用的CP模式,它为保证数据的一致性放弃了可用性,比如3个机房,5个zk节点(2、2、1),当3号机房出现了网络分区,这个时候各个分区就会开始选举Leader,这个时候调用以前的节点是可以的,但是无法调用新的节点,并且由于服务清单无法及时更新,可能会调用到不存在的服务。

在这里插入图片描述