记录(2)

200 阅读1分钟

1 项目
2 用户信息存在哪
3 用过哪些类(锁,线程池,集合)
4 以前传100个id现在传10个id时,发现最快,于是用十个任务去查询,重构时应该注意什么问题(限流警告
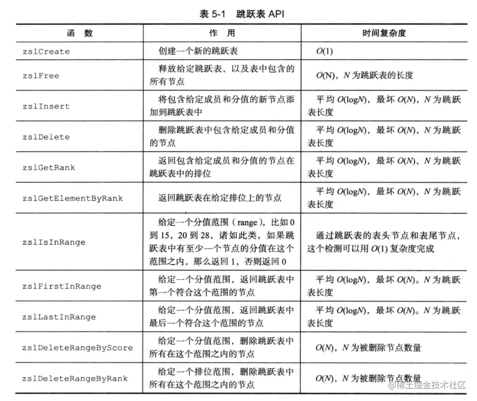
5 Redis数据结构有哪些,zset怎么理解的,跳跃表的查询复杂度
6 远程调用怎么实现的

Executors框架

图片.png

图片.png

图片.png

图片.png

创见线程池

图片.png

图片.png

【注】 图片.png ============================================================

Zset

图片.png

图片.png

图片.png

图片.png

图片.png

图片.png

图片.png

如: 图片.png

API:

图片.png 锁,线程池,集合

咸鱼1.png

携程1.png